今年努比亚除了不断推出各种款式氮化镓充电器外,此外面对低功率市场,近期还推出了一款方糖快充充电器,粉红色外壳加上小巧体积使其看上去非常可爱,很符合名字气质。
同时充电器支持华为SCP 22.5W快充,又支持苹果20W快充,可面向的用户群体很大。下面充电头网就对其进行详细拆解,看看产品内部用料如何。
此前充电头网还拆解过努比亚45W、65W单C口、2C1A氮化镓充电器,以及红魔5G手机原装55W USB PD快充充电器、红魔30W USB PD PPS充电器等产品,大家可以点击蓝色字体查看拆解原文。
一、努比亚22.5W充电器外观
方形包装盒正面采用橱窗设计,可直接观察充电器实体,上方印有产品名称——22.5W方糖快充充电器。
盒子背面印有nubia品牌以及充电器基本信息。
充电器使用塑料托盘固定保护,此外附带有一份使用说明书。
这款充电器采用标准的立方体造型设计,同时外壳为粉色,看上去就像一块糖果,小巧可爱,很容易打动女性消费者。机身正面印有nubia 22.5W CUBE字样。
机身壳采用两段式设计,表面钢琴烤漆处理,边角弧面过渡,使用手感好。
充电器输入端配备可折叠国标插脚。
输入端外壳上标注有充电器参数信息
型号:PA0207
输入:100-240V~50/60HZ 0.6A
输出:5V3A、9V2.22A、10V2.25A、12V1.66A(22.5W MAX)
制造商:深圳市坤兴科技有限公司
监制商:努比亚技术有限公司
产品已经通过了3C认证。
充电头网了解到,由坤兴科技生产的产品还有努比亚65W USB PD快充充电器、飞频65W USB PD氮化镓充电器、努比亚红魔5G手机原装55W USB PD快充充电器、努比亚红魔30W USB PD PPS充电器、图拉斯30W 1A1C USB PD快充充电器、毕亚兹65W 2C1A氮化镓快充充电器。
机身顶面特写,中心设有LED指示灯,USB-C口靠侧边设计,黑色胶芯不露铜。
使用游标卡尺实测充电器机身宽度为32mm。
厚度为31.9mm。
高度为31.85mm。
和苹果20W充电器直观对比,体积优势明显。
净重约为42g。
接通电源,顶面中心LED指示灯亮白光。
使用ChargerLAB POWER-Z KT002检测USB-C口输出协议,显示支持Apple 2.4A、Samsung 5V2A和DCP协议,以及QC2.0/3.0、AFC、FCP、SCP、PE2.0、PD3.0、PPS快充协议。
此外PDO报文显示USB-C口还具备5V3A、9V2.22A、12V1.66A三组固定电压档位,以及5-11V2A一组PPS电压档位。
二、努比亚22.5W充电器拆解
将机身壳拆开,内部采用三块PCB板组合焊接,呈U型结构。夹层间布局电容、变压器等元件,充分利用内部空间。
插脚使用螺丝和塑料板封装固定,仅露出交流输入金属弹片,弹片和PCB板接触通电。
将上下小板分开,输入端滤波电解电容、变压器、输出端固态滤波电容均做了绝缘处理,交界的缝隙打胶处理。
经过对充电器观察发现,其采用开关电源宽范围输出,次级协议芯片通过光耦控制输出电压的典型架构。下面我们就从输入端开始一一了解各元器件。
充电器侧面一览,上方输入端小板焊接有保险丝和工字电感,下方是输出端小板,焊接一颗输出滤波固态电容,并有塑料片进行隔离。
输入端小板背面,充电器PWM主控芯片打胶处理。
保险电阻外套热缩管保护。
输入端ABS210整流桥特写。
工字电感同样外套热缩管。
PCB板前端一览,输入滤波电解电容夹在中间,并套上绝缘管,左侧是变压器。
两颗军康高压滤波电解电容,规格都是400V 18μF。
充电器主控芯片采用必易微KP22308WG。这是一款针对离线式反激变换器的高性能准谐振电流模式PWM转换芯片,集成有高压启动电路和650V高性能MOSFET,可以获得快速启动和超低待机的性能。
芯片支持8-40V的VDD供电,方便满足宽电压输出电源的要求,同时具备完备的保护功能大大提高系统的可靠性,比如输入过欠压保护、输出过压保护、高精度过流保护(协议失效时依然可精准保护输出电流)。
KP22308WG内部具有高精度80kHz开关频率振荡器,且带有频率调制和电流峰值调制功能,可优化EMI性能。
芯片结合准谐振控制模式,绿色节能模式和打嗝模式工作,全范围优化效率,实现待机功耗小于30mW,满足六级能效要求,并且集成全面的保护功能。
变压器使用绝缘胶带严密包裹,侧面贴有信息标签,底部打胶填充。
连接小板背面设有LED指示灯。
将小板拆下,正面设有光耦和Y电容。
OR-1009光耦,用于初级次级通信,反馈调节输出电压。
两颗贴片Y电容串联,用于输出抗干扰。
LED指示灯特写。
输出端小板背面设有协议芯片和VBUS开关管。
正面除了固态电容,还设有同步整流芯片以及多颗MLCC用于输出滤波。
次级同步整流芯片同样采用必易微KP41262。这是一款用于替代反激变换器中副边肖特基二极管的高性能同步整流功率开关,内置超低导通阻抗功率MOSFET以提升系统效率。
支持High Side和Low Side配置,同时支持系统断续工作模式(DCM)和准谐振工作模式(QR),芯片焊盘大面积露铜辅助散热。
KP41262内置60V功率MOS管,采用SO8封装。内置VDD高压供电模块,无需VDD辅助绕组供电,降低了系统成本。
对Low Side配置的12V系统,增加Vo LDO供电方式以降低供电损耗。内部集成有VDD欠压保护和VDD电压钳位功能。
输出滤波固态电容规格为16V 470μF。
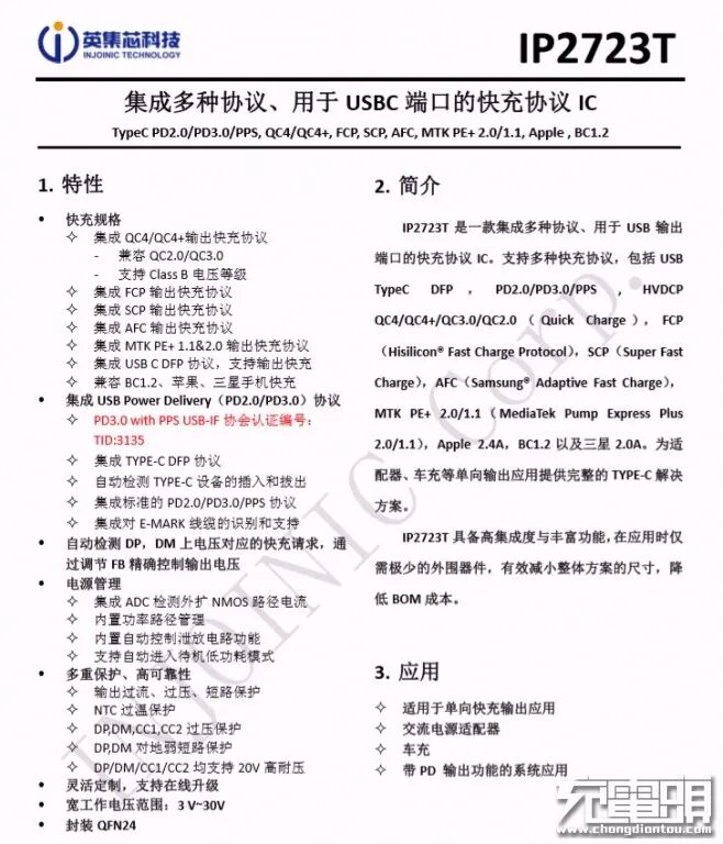
USB PD协议芯片采用英集芯IP2723T。该芯片已通过USB IF协会PD3.0 PPS认证,TID:3135。是一款集成多种协议、用于USB输出端口的快充协议IC。
支持多种快充协议,包括USB TypeC DFP、PD2.0/3.0、PPS 、HVDCP QC4、QC4+、QC3.0/2.0、FCP、SCP、AFC、MTK PE+ 2.0/1.1、Apple 2.4A、BC1.2以及三星2.0A。为适配器、车充等单向输出应用提供完整的TYPE-C解决方案。
此外IP2723T具备高集成度与丰富功能,在应用时仅需极少的外围器件,有效减小整体方案的尺寸,降低BOM成本。
充电头网拆解了解到,英集芯IP2723T已被闪魔、摩米士、REMAX、麦多多、华科隆等多个品牌20W充电器采用,同时还被摩米士65W 2C1A氮化镓快充充电器、努比亚65W USB PD氮化镓充电器、努比亚1A1C 45W氘锋氮化镓快速充电器等氮化镓充电器使用。
此外英集芯快充芯片还可用于车充、移动电源、适配器等各种充电领域,并被小米、京东京造、华为、三星、特斯拉等知名品牌的百余款产品采用。
输出VBUS开关管采用威兆半导体VS3618AE,NMOS,耐压30V,导阻6mΩ,DFN3333封装。
威兆VS3618AE资料信息。
USB-C母座特写,过孔焊接,黑色胶芯不露铜。
全部拆解完毕,来张全家福。
充电头网拆解总结
努比亚方糖快充充电器采用“糖块”造型设计,粉红色配色,同时又配备LED指示灯和可折叠插脚,小巧便携。同时性能上也不花瓶,相反支持QC、AFC、FCP、SCP、PE2.0、PD、PPS等主流快充协议,兼容性全面,可满足华为、苹果等各大品牌手机日常快充需求。
充电头网通过拆解了解到,充电器采用必易微KP22308WG+KP41262高性能高集成快充方案,输出端协议芯片采用英集芯IP2723T,芯片通过USB IF协会PD3.0 PPS认证。
整套方案结合下,在充电头体积、成本、性能等方面都很有优势,可帮助商家提高产品竞争力。另外充电器内部设计巧妙,采用“三明治”结构设计也最大化利用内部空间,帮助充电器缩小体积。
以下热门话题可以点击蓝字了解,也可以在充电头网微信后台回复如下关键词获取专题
「技术专题」
USB PD、QC、VOOC、DFH、Qi、GaN、POWER-Z
「拆解汇总」
1000篇拆解、无线充拆解、充电器拆解、移动电源拆解、车充拆解、充电盒拆解、氮化镓快充拆解、100W充电器拆解、100W充电宝拆解、手机快充拆解、18W PD快充拆解、20W PD快充拆解、大功率无线充拆解
「优质资源」
充电器工厂、氮化镓快充工厂、快充芯片、电源芯片、升降压芯片(充电宝)、升降压芯片(车充)、多口快充芯片、充电宝协议芯片、无线充芯片、充电盒芯片(有线)、充电盒芯片(无线)、户外电源、氮化镓快充、20W PD快充、30W PD快充
「原厂资源」
英集芯、智融、南芯、东科、芯茂微、茂睿芯、硅动力、环球、美思迪赛、富满-云矽、亚成微、诚芯微、英诺赛科、纳微、威兆、诺威、MDD、永铭、云星、科尼盛、特锐祥、美芯晟、伏达、贝兰德、微源
「快充工厂」
「品牌专区」
苹果、华为、小米、OPPO、vivo、荣耀、三星、mophie、ANKER、紫米、倍思、绿联、CHOETECH、ZENDURE
「展会报道」
USB PD亚洲展、无线充亚洲展、果粉嘉年华、香港展、AirFuel无线充电大会、CES展会
商务合作联系:info@chongdiantou.com