在市场追求快速充电与PD一统市场的催化下,行业内对高频、小型化、高密度电源的技术追求更趋激烈,这也可从市场供应链的变化看出端倪。不同于过往,高效能功率器件整体占比过半,Ti、英飞凌、安森美等国际重量级功率半导体公司亦开始投身加入战场,使市场从量变进入质变,也让市场具备更多的高端芯片技术支持,来满足永无止境的消费者需求。
成立于2020年的艾科微(深圳)电子(ARK Semiconductor)积累超过20年功率半导体与芯片设计产业完整经验,专注于提供顶级使用者在高密度电源系统完整芯片解决方案。随着PD Charger的一统,市场一路从20W到45W/65W/130W,单口到多口。虽对高密度电源的趋势是一致,但在电源架构上却开始分道而驰。
针对不同市场的区隔,艾科微第一步策略在于成为业界领先掌握PD Charger内最完整芯片核心技术的厂商,包括源边控制器(PWM controller)、副边同步整流控制器(SR controller),PD协议(PD protocol)芯片,自研的高/中/低压 (650V/100V/30V)高效能功率器件平台,并与各技术同业领导者对标,通过完整技术涵盖率来达成系统最佳化及进一步整合体现价值。
艾科微全系列产品设计理念以系统为导向,提供客户易于设计、高效能、高整合的产品。下一步艾科微将通过芯片与功率器件的高度整合与电性优化,并利用高效散热封装来达成极致效能的PD高频、大功率、小型化快充方案。同时亦会在针对不同市场区块陆续推出一系列领先业界全新架构的完整方案,提供行业内创新产品开发的利器。
下面就来看看艾科微首发的65W PD快充方案有哪些特色?
艾科微65W PD快充DEMO
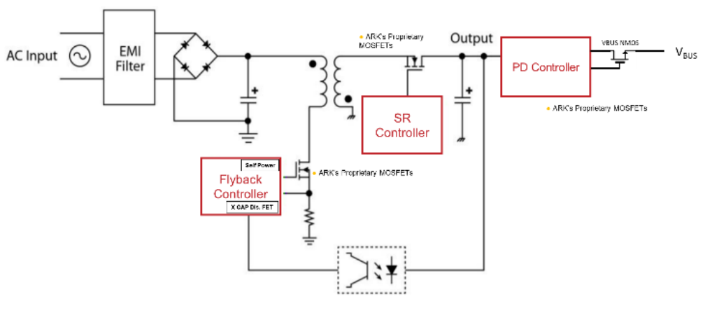
艾科微65W PD快充原理图
艾科微65W PD快充方案基于AKC6000、AKC6200、AKCP101三颗芯片开发,其中主控芯片AKC6000支持130kHz,QR/CCM双模式,且集成高压自供电电路,可完整支援PD3.0 PPS 3.3V – 21V 宽输出电压范围,无需额外复杂的供电电路。并内置高压启动及交流输入Brown In/Out功能,集成了X-cap放电功能,该方案下可采用RM8变压器缩小变压器大小,实现高功率密度极具性价比。
另外同步整流控制芯片AKC6200,自供电技术支持系统宽输出电压 PD3.0 PPS 3.3V – 21V,搭配芯片独有的开通判定技术,无须外部设定元件即可有效避免驱动芯片误动作,另外驱动器钳位调节技术可实现快速且达到精准关断驱动器的功能,且避免出现前后级共通现象。
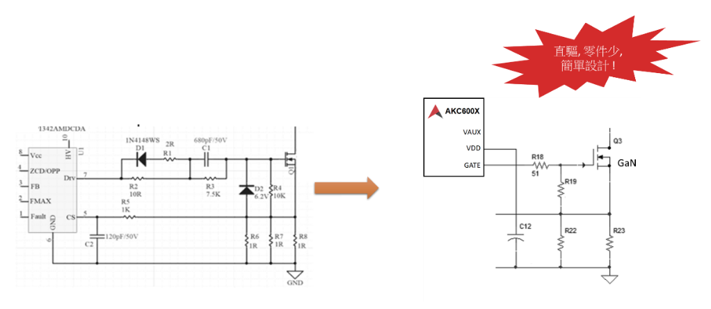
艾科微另外针对目前火热的氮化镓方案,另有其版本采用专有的GaN直驱设计,省去外置驱动器或者分立驱动器件,降低GaN功率器件驱动电压范围很窄且敏感造成的问题。
此PD快充全套方案仅是艾科微迈出的第一步,未来我们将秉持我们对高功率密度电源的执着与专业,以拓荒与创新的精神,陆续针对各市场区块推出最高效能,高整合的完整解决方案。敬请期待!
以下热门话题可以点击蓝字了解,也可以在充电头网微信后台回复如下关键词获取专题
「技术专题」
USB PD、QC、VOOC、DFH、Qi、GaN、POWER-Z
「拆解汇总」
1000篇拆解、无线充拆解、充电器拆解、移动电源拆解、车充拆解、充电盒拆解、氮化镓快充拆解、100W充电器拆解、100W充电宝拆解、手机快充拆解、18W PD快充拆解、20W PD快充拆解、大功率无线充拆解
「优质资源」
充电器工厂、氮化镓快充工厂、快充芯片、电源芯片、升降压芯片(充电宝)、升降压芯片(车充)、多口快充芯片、充电宝协议芯片、无线充芯片、充电盒芯片(有线)、充电盒芯片(无线)、户外电源、氮化镓快充、20W PD快充、30W PD快充
「原厂资源」
英集芯、智融、南芯、东科、芯茂微、茂睿芯、硅动力、环球、美思迪赛、富满-云矽、亚成微、诚芯微、英诺赛科、纳微、威兆、诺威、MDD、永铭、云星、科尼盛、特锐祥、美芯晟、伏达、贝兰德、微源
「快充工厂」
「品牌专区」
苹果、华为、小米、OPPO、vivo、荣耀、三星、mophie、ANKER、紫米、倍思、绿联、CHOETECH、ZENDURE
「展会报道」
USB PD亚洲展、无线充亚洲展、果粉嘉年华、香港展、AirFuel无线充电大会、CES展会
商务合作联系:info@chongdiantou.com