一、LLC架构在大功率PD快充中的优势
LLC架构属于双管半桥谐振,采用谐振电感、励磁电感和谐振电容串联,故名LLC。采用零电压开关(ZVS)软开关技术,具有工作频率高、损耗小、效率高、体积小的优点,可提高充电器功率密度。
LLC架构谐振操作可实现全负载范围的软开关,减小开关损耗,从而成为高频和高功率密度设计的理想选择,适合固定电压输出,EMI特性更好。尤其是应用在多口输出的大功率快充电源产品中,LLC架构输出固定电压+二次降压实现多口PD快充的方式,具有效率高,功率大的特点。
值得一提的是,LLC架构配合GaN开关元件,还能够有效降低驱动开销,降低导通损耗与关断损耗,提升效率与工作频率,进一步提升充电器功率密度。
不过需要注意的是,LLC架构虽然有着频率高、损耗小、功率密度高的优点,但是其要求输入输出变动范围不大,这原本制约了在PD快充充电器上的应用。
而随着国内3C认证的要求,百瓦输出的PD充电器需要内置PFC功率因数校正电路以降低对外界的干扰,通过内置体积较小的APFC进行输入升压及功率因数校正,起到了在不同输入电压环境下稳定初级电压的作用,也加速了LLC架构在PD快充充电器上的普及。
充电头网通过往期的近百款氮化镓快充案例的拆解发现,在百瓦大功率快充产品中,目前已有安森美、NXP等品牌LLC控制器得到广泛应用,MPS也在近期发布了一颗LLC+PFC单芯片充控制器,发布会上,MPS资深技术市场经理深度解读了这款数字PFC+LLC控制器。
对于PFC电路而言,碳化硅二极管的普及,也让大功率快充实现了更高的效率和更小的产品体积,功率密度显著提高。
二、有哪些快充使用了LLC架构
得益于LLC架构的诸多优势,其在大功率多口PD快充市场中得到广泛应用,充电头网通过拆解了解到,目前已有ANKER 100W PD快充充电器、戴尔笔记本130W PD快充充电器、倍思 120W氮化镓快充充电器、鸿达顺120W PD快充充电器、MOMAX 100W氮化镓快充充电器、REMAX 100W氮化镓快充充电器、美富达100W PD快充充电器、尚巡 120W GaN笔记本充电器等多款百瓦级大功率充电器采用。
ANKER PowerPort Atom PD 4 100W充电器设计简洁,外观圆润,手感上乘。作为桌面充电器,其重量、体积与输出功率性能比较均衡。配备的4个USB接口涵盖了USB-A与USB-C这两种市面上使用率最广的接口,可以满足大部分设备的充电需求。
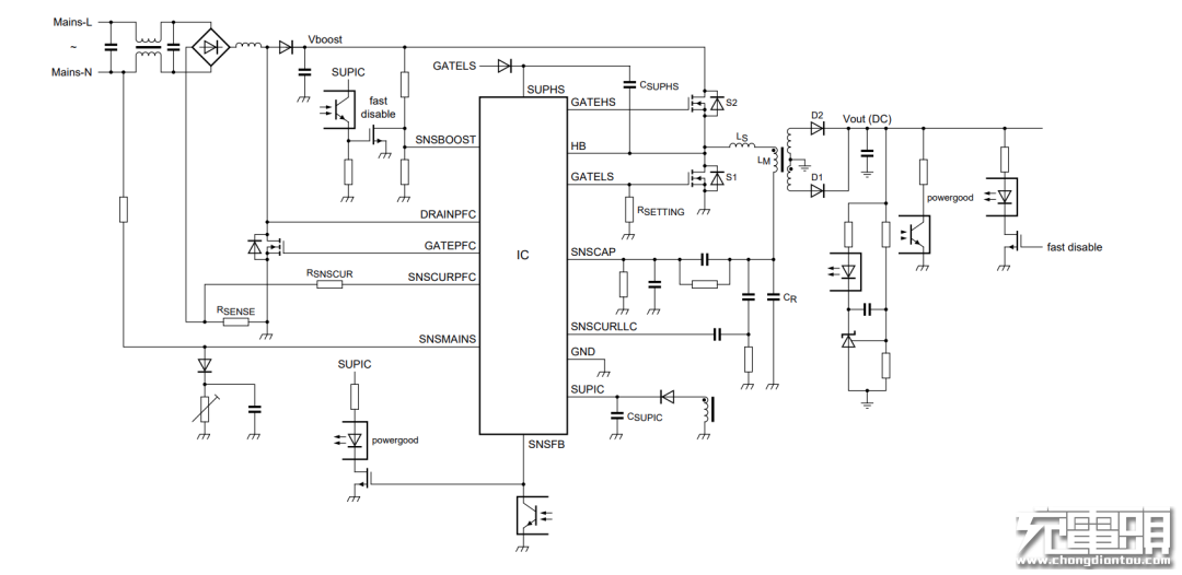
ANKER 100W PD快充采用APFC+LLC架构,次级同步整流固定电压输出,配合3路同步整流降压输出,并且支持多口自动分配功率。
ANKER 100W PD快充采用NXP TEA19162控制APFC升压,TEA19161T做LLC控制,TEA1995T用于同步整流控制,初次级均使用英飞凌开关管,充电器固定电压输出。独立快充输出采用南芯SC8001独立同步整流降压,协议芯片采用赛普拉斯CYPD4225,支持5/9/15/20V输出。
DELL戴尔这款130W USB PD快充充电器采用家族典型的扁平机身带电源线风格设计,输入端配备电源线和插头以应对不同的使用环境。充电器除了支持20V6.5A 130W快充外,还具备5V1A、18V4.5A和20V4.5A三组固定电压档位,也能用来给其它款式的戴尔笔记本进行PD快充,加强产品的通用性。
充电头网通过拆解了解到,戴尔这款充电器AC-DC部分,初级侧由恩智浦TEA19161T和TEA19162组成带APFC的开关电源,并搭配英飞凌高压MOS进行APFC升压和初级LLC开关操作。次级侧采用MPS芯源MP6924A搭配两颗英飞凌MOS;此外还使用了万代MOS做输出开关,输出由伟诠USB PD协议芯片WT6632F控制。芯片均来自业内知名厂家,用料扎实。
充电器内部使用上下两块大型纯铜散热片覆盖帮助散热,板子正反面大量打胶进行固定和导热,增强充电器散热性能,使其在130W大功率充电时也能有很好的散热效果。此外电感电容等元器件以及隔离板包裹绝缘胶带,保护措施到位。
Baseus倍思这款120W氮化镓充电器造型上采用扁平修长ID风格,配备的2C1A三个接口均支持QC2.0/3.0、AFC、FCP、SCP快充协议,两个C口还具备5V/9V/12V/15V20V和5A PPS电压档位,性能一致支持盲插使用。兼容协议多,电压档位齐全,60W+30W+30W充电模式使其能满足多台设备同时快充的需求。
倍思 120W 氮化镓快充采用APFC+LLC架构,使用三颗氮化镓功率器件分别用于主动式PFC和LLC谐振,次级同步整流固定电压输出,配合3路同步整流降压输出,并且支持多口自动分配功率。
倍思 120W 氮化镓快充采用安森美NCP1616控制APFC升压,NCP13992进行LLC谐振,同步整流采用两颗NCP4306,组成固定电压输出的充电器,其中采用纳微GaN开关管NV6127升压,NV6115做半桥。三路输出均采用智融SW3516H进行各端口独立同步整流降压快充输出,快充协议支持全面。
4、倍思100W氮化镓快充充电器
倍思这款Pro版100W氮化镓充电器延续扁平修长ID风格设计,配备2A2C接口,支持QC、AFC、FCP、SCP、PE2.0、PD3.0、PPS多个整流快充协议,支持5A PPS快充,整体性能以及兼容性很好。另外支持多个充电策略,满足笔记本、手机等多台设备同时快充需求。设计上配备可折叠插脚,两类接口性能上完全一致,支持功率盲插,便携便用。
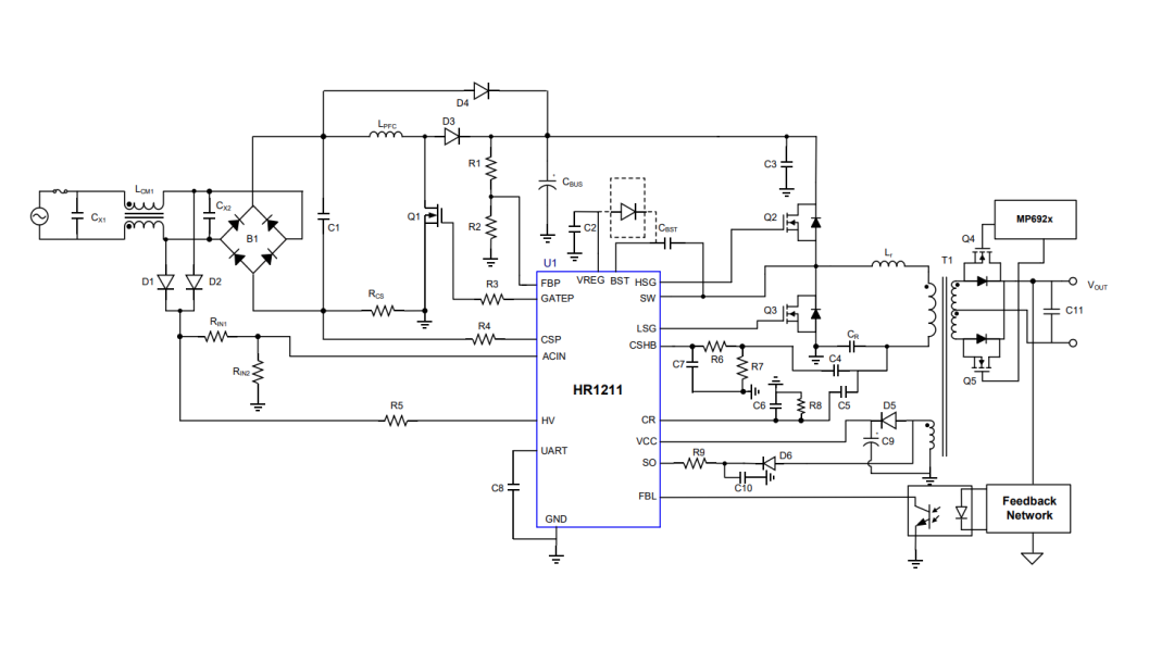
充电头网通过拆解发现,这款充电器内置PFC升压电路,采用时下热门的恩智浦TEA2016AAT+TEA1995T高性能LLC架构,PFC级升压开关管采用纳微NV6125,LLC级高压开关管采用谷峰GC11N65D,同步整流管采用维安WMB048NV6LG2,组成固定电压输出的开关电源。
输出端采用3路DC-DC四口输出设计,两个USB-A口为一路,采用智融SW3516H+泰德TDM3482方案,二次降压和协议识别,实现单口65W快充双口5V输出;另外两个C口各单独一路,不过采用方案和A口的完全相同。多口输出功率由一颗MCU智能分配。
鸿达顺120W 2A2C四口快充充电器将两个A口和两个C口性能对称,使得接口可以盲插使用,让用户省心。性能方面,充电器支持Apple 2.4A、QC2.0/3.0、AFC、FCP、SCP、MTK PE+2.0、PD3.0和5A PPS等协议,下到普遍的18W快充,上到100W PD快充都能支持,满足绝大多数产品的充电需求。作为一款大功率桌面快充,将用户最关注的方便和实用两大核心问题解决。
鸿达顺120W PD快充采用APFC+LLC架构,次级同步整流固定电压输出,配合4路同步整流降压输出,并且支持多口自动分配功率。
鸿达顺120W PD充电器采用NXP TEA19162控制APFC升压,TEA19161T做LLC控制,TEA1995T用于同步整流控制,充电器固定电压输出,由四颗智融SW3516H进行各端口独立同步整流降压快充输出,快充协议支持全面。
摩米士100W 2A2C氮化镓充电器机身方正扁平,配备可折叠插脚,而且从插脚设计来看,还支持组装其它规格插脚,便携且适用于各个地区。充电器支持QC、AFC、FCP、SCP、MTK PE+2.0、PD和PPS快充协议,并将两类接口设计成支持盲插使用,用户无需刻意寻找快充接口,使用方便。接口支持100W、65W+30W、华为22.5W快充,支持广泛,实用性强。整个产品集便携、易用于一身。
MOMAX 100W氮化镓快充采用APFC+LLC架构,次级同步整流固定电压输出,配合4路同步整流降压输出,并且支持多口自动分配功率。
MOMAX 100W氮化镓快充采用NXP TEA2016AAT控制器进行APFC升压与LLC控制,TEA1995T用于同步整流控制,充电器固定电压输出,APFC升压和LLC半桥采用英诺赛科INN650D02。USB-C采用两路独立的智融SW3516H降压输出,USB-A采用智融SW3516S实现单口快充,双口5V输出。
美富达100W USB PD快充充电器采用线缆与机身分离式设计,主体机身酷似一款移动电源。输入采用8字线,方便客户根据不同的是地区更换相应的插脚规格,输出接口采用2A2C设计,双USB-C接口可以同时为两台笔记本电脑分别提供60W的充电功率。同时也可以满足四台设备的充电需求,比较适合居家办公等场景。
美富达100W PD快充采用APFC+LLC架构,次级同步整流固定电压输出,配合4路同步整流降压输出,并且支持多口自动分配功率。
美富达100W PD快充采用NXP TEA19162控制APFC升压,TEA19161T做LLC控制,TEA1995T用于同步整流控制,充电器固定电压输出,USB-C输出采用南芯SC8102全集成同步降压+通嘉LD6610协议IC进行独立快充输出,USB-A输出采用英集芯IP6527内置协议的降压IC进行独立快充输出。
外观方面,麦多多100W 2C1A氮化镓充电器,整体纯黑,偶有点缀金色“100WGAN”字样。“Mcdodo”logo与三个接口排成一线,秩序井然。两个USB-C接口舌片为黑色,USB-A接口则为橙色。可折叠插脚,方便旅行收纳,减少剐蹭,更是为了两个转换插脚特殊设计。性能方面,USB-C1/USB-C2最大输出100W,各个接口兼容协议几乎囊括了市面上的主流快充协议,三个接口的搭配足以满足绝大多数人的需求,非常方便,三口同时输出总功率也有100W左右。
这款100W充电器PCB板上元器件布局紧凑有序,初次级之间设有塑料隔离板,正背面设有大面积黄铜散热片,保证高功率充电状态下的散热性能。此外输入端采用昱光电解电容进行滤波,输出端设有二次滤波固态电容进行滤波,输出纯净。
方案方面,选用时下热门的恩智浦TEA2016AAT+TEA1995T高性能LLC架构,PFC级采用纳微氮化镓功率芯片,LLC级采用谷峰MOS管组成开关电源;输出端三个接口采用三路独立降压电路,而且均采用智融SW3516H+泰德TDM3482方案,输出功率由MCU智能分配。
REMAX 100W 2A2C氮化镓充电器采用白色机身壳,表面磨砂处理,整体看去非常简洁。充电器配有4个USB接口,支持QC、AFC、FCP、SCP、PE2.0、PD和PPS快充协议,支持100W和30W快充。作为一款桌面充,兼容性好,接口支持盲插使用方便,同时可大大缓解排插压力,产品实用性强。
充电头网通过拆解发现,这款充电器内置PFC升压电路,采用LLC+GaN高性能架构。采用恩智浦TEA2016AAT和TEA1995初次级控制器,分别搭配英诺赛科氮化镓功率芯片和碳化硅二极管以及新洁能MOS组成开关电源部分,固定电压输出。
输出端四个接口采用三路独立降压输出,且每路都采用智融SW3516进行二次降压和协议识别控制输出。两个USB-C接口的输出功率由一颗MCU控制,实现功率智能分配。
充电器PCB板上元器件布局整齐有序,为应对大功率输出带来的发热问题,元器件打胶以及配备大面积黄铜散热片,氮化镓功率芯片还额外配有导热垫。次级侧三路输出电路均配有二次滤波固态电容以保证输出纯净。充电器内部细节讲究,整体做工扎实。
尚巡这款GaN充电器是市面上为数不多的基于氮化镓功率器件开发的传统电源适配器,其采用线缆和机身一体设计,配DC圆头充电接口,输出为固定19V6.32A,功率120W,为传统接口的笔记本打造了一款小体积、高功率密度的充电器。
尚巡这款GaN笔记本充电器,采用APFC+LLC架构,同步整流固定电压输出,电路板上设计了多口输出的电路,可以基于这款设计多口PD快充产品。
尚巡120WGaN笔记本充电器采用NXP TEA2016AAT控制器进行APFC升压与LLC控制,TEA1995T用于同步整流控制,充电器固定电压输出,APFC升压采用英诺赛科INN650D02 GaN开关管。LLC半桥采用谷峰GC11N65超结NMOS管。同步整流采用谷峰GT090N05双NMOS进行LLC同步整流。由于其采用固定电压输出,输出无二次降压以及协议电路,光耦用于反馈输出电压。
三、LLC控制器品牌
infineon英飞凌
1、英飞凌IDP2308
英飞凌IDP2308 是一个数字多模式 PFC 和 LLC 控制器,集成了浮动高侧驱动器和启动单元。数字引擎为多模式操作提供高级算法,以支持整个负载范围内的最高效率,实现了全面且可配置的保护功能。DSO-14 封装仅需要最少的外部组件。集成的高压启动单元和先进的突发模式可实现低待机功率。此外,集成了一个一次编程 (OTP) 单元,以提供一组广泛的可配置参数,有助于简化相位设计。
英飞凌IDP2308支持同步PFC和LLC突发模式控制,PFC驱动器可配置并支持多模式,优化效率。可配置非线性LLC VCO曲线,软启动可配置,支持交流电压感应和X电容放电,最高支持300kHz工作频率。可以充分利用GaN器件的高频优势,低Qg、低Coss和低导通阻抗,实现效率和功率密度的提高,性能明显优于LLC+传统MOS的搭配。IDP2308支持可配置的保护功能,外围元件极简。
MPS芯源半导体
1、MPS HR1211
MPS HR1211将PFC控制器和LLC控制器整合到一个封装里面,其数字内核并可根据负载情况进行联动控制,获得更高的轻载效率。
重负载下,CCM模式可降低MOS管的峰值电流;轻负载下,DCM模式可降低开关频率从而提高效率。数字编程的Burst模式,可提升轻载效率和降低音频可闻噪声。HR1211采用电流模式控制的LLC级,可实现高稳定性和快速响应。根据不同的负载条件,芯片在连续,跳周期和Burst模式运行。可在不同的负载条件下独立优化效率。
HR1211采用数字控制内核,芯片内置多个独立的ADC用于检测输入电压,PFC输出电压,LLC反馈电压和PFC峰值开关电流。检测数值送到HR1211内置的数字控制内核进行比较,配合芯片内专有的数字算法,进行实时反馈控制。HR1211支持多种完善的保护措施,如热关断、PFC开环保护、过压保护、过流限制和过流保护、超功率保护等多重保护。值得一提的是,HR1211空载待机功耗<100mW。
同时HR1211支持高压启动,智能X电容放电。PFC级工作频率最高250kHz,支持可编程的抖频,可编程的软启动和Burst,可编程的AC欠压保护,逐周期电流限制和其他保护功能。
电流模式的LLC控制器具有600V半桥驱动器,内部集成自举二极管,高达500kHz工作频率,自适应死区时间调整,具有可编程的跳周期和Burst频率,软启动可编程,可编程的直流输入欠压保护,容性保护,保护锁定或自恢复。
应用案例:
NXP恩智浦
1、NXP TEA2016AAT
NXP TEA2016AAT芯片内部集成高压启动,内部集成LLC和PFC控制器以及对应的驱动器。TEA2016AAT集成X电容放电,正常输出信号指示。芯片采用谷底/零电压开关以减小开关损耗,全负载范围内都保持高转换效率,并且符合最新的节能标准,空载输入功率<75mW。同时TEA2016AAT还具有完整全面的保护功能,包括电源欠压保护,过功率保护,内部和外部过热保护,精确的过压保护,过流保护和浪涌保护等保护功能。
TEA2016AAT 是一款面向高效谐振电源的数字可配置LLC和PFC组合控制器。同时集成了 LLC 控制器功能以及 DCM 和 QR 模式下工作的PFC控制器。借助TEA2016AAT可以构建出完整的谐振电源,不仅设计简单,所需组件数也很少。TEA2016AAT采用薄型窄体 SO16 封装。
TEA2016AAT采用数字架构,基于高速数字内核控制器,在开发过程中可调节LLC和PFC控制器的工作和保护设置,并根据设置值运行,为获得高度可靠的实时性能提供了保障。
TEA2016AAT/TEA1995T的组合让我们能够轻松地设计高效可靠的电源,这些电源提供90W至500W的功率,而且外部元器件数非常少。该系统提供非常低的空载输入功率(< 75 mW ;整个系统包括 TEA2016AAT/TEA1995T 组合),在最低到最高的负载下均保持高效率。该电源符合能源之星、美国能源部、欧盟生态设计指令、欧盟行为准则的能效法规,且满足其他一些准则。因此,可以省略任何辅助低功率电源。
应用案例:
(1)LLC+GaN高性能架构:摩米士100W 2A2C氮化镓快充拆解
2、NXP TEA19161T
芯片TEA19161T为LLC控制器,可与TEA19162组成带APFC的开关电源,用于提高电源转换效率。
恩智浦TEA19161T介绍资料。
应用案例:
(1)采用LLC高性能架构,国内首款120W四口2C2A快充拆解
(2)拆解报告:DELL戴尔笔记本130W USB PD快充充电器
(4)拆解报告:Anker PowerPort Atom PD 4 100W充电器(A2041)
ON安森美
1、安森美NCP13992
安森美NCP13992采用SO-16无铅封装,是一款用于半桥谐振转换器的高性能电流模式控制器。此控制器内置600V门极驱动器,简化布局,减少了外部部件数量。在需要PFC前级的应用中,NCP13992可输出驱动信号控制PFC控制器,此功能结合专门的无噪声跳过模式技术进一步提高了整个应用的轻负载能效。
安森美NCP13992提供了一套保护功能,可实现在任何应用中的安全运行。其中包括:过载保护、防止硬开关周期的过电流保护、欠电压检测、开路光耦合器检测、自动停滞时间调节、过电压 (OVP) 和高温 (OTP) 保护。可用于笔记本适配器,液晶电视,大功率适配器,电脑电源,工业及医疗应用和照明应用。
应用案例:
Silergy矽力杰
1、矽力杰SY5055
矽力杰SY5055是一颗高度集成的PFC和LLC二合一控制器,将PFC和LLC独立功能的器件合二为一,同时输出PFC和LLC级控制信号,一颗芯片完成两颗芯片的功能,减少芯片外围元件数量,简化设计。
矽力杰SY5055支持高压启动,集成谷底检测,PFC级支持欠压,过压,过载保护。片内集成LLC级半桥驱动器,集成电流模式控制,具有快速的动态响应。支持X电容放电,采用紧凑的SOP16封装,输出支持过压保护,欠压保护,过载保护和过流保护。
TI德州仪器
1、TI UCC256301
UCC256301是一款具有集成高电压栅极驱动器的全功能LLC控制器。此产品的设计目标是与PFC级配对使用,以凭借最少的外部组件提供完整的电源系统。根据设计,所产生的电源系统无需单独的待机功率转换器即可满足最严格的待机功率要求,能使PFC级始终运行。
UCC256301有一系列特性旨在使LLC转换器的运行得到良好控制并提高其可靠性。此器件的目标是减轻LLC设计人员的负担,并使目前的主流应用受益于LLC拓扑的效率优势。
UCC256301使用混合迟滞控制来提供同类产品中最佳的输入电压和负载瞬态响应。在一个周期内,所需的控 制力度大致与平均输入电流成正比。该控制使开环传递函数成为一阶系统,因此很容易进行补偿。系统始终保持稳定,具有适当的频率补偿。
四、充电头网总结
随着快充功率的提升和二次同步整流降压转换器的成熟,给了高效率小体积LLC架构在快充上大显身手的条件。LLC架构在大功率PD快充上取代了PFC+反激架构,软开关降低了开关损耗,同时搭配GaN和SiC第三代半导体元件,工作频率得到大幅提高,可获得更高的转换效率和功率密度。
LLC架构配合智融、南芯、英集芯的二次降压方案,支持广泛应用灵活,独立接口独立输出。二次降压方案可根据不同需求选用接口种类,智能调节输出功率,也是LLC架构在PD快充上普及开来的一个关键因素。扬长避短,灵活采用不同电路结构的组合,才能打造出具有优势竞争力的充电器。
以下热门话题可以点击蓝字了解,也可以在充电头网微信后台回复如下关键词获取专题
「技术专题」
USB PD、QC、VOOC、DFH、Qi、GaN、POWER-Z
「拆解汇总」
1000篇拆解、无线充拆解、充电器拆解、移动电源拆解、车充拆解、充电盒拆解、氮化镓快充拆解、100W充电器拆解、100W充电宝拆解、手机快充拆解、18W PD快充拆解、20W PD快充拆解、大功率无线充拆解
「优质资源」
充电器工厂、氮化镓快充工厂、快充芯片、电源芯片、升降压芯片(充电宝)、升降压芯片(车充)、多口快充芯片、充电宝协议芯片、无线充芯片、充电盒芯片(有线)、充电盒芯片(无线)、户外电源、氮化镓快充、20W PD快充、30W PD快充
「原厂资源」
英集芯、智融、南芯、东科、芯茂微、茂睿芯、硅动力、环球、美思迪赛、富满-云矽、亚成微、诚芯微、英诺赛科、纳微、威兆、诺威、MDD、永铭、云星、科尼盛、特锐祥、美芯晟、伏达、贝兰德、微源
「快充工厂」
「品牌专区」
苹果、华为、小米、OPPO、vivo、荣耀、三星、mophie、ANKER、紫米、倍思、绿联、CHOETECH、ZENDURE
「展会报道」
USB PD亚洲展、无线充亚洲展、果粉嘉年华、香港展、AirFuel无线充电大会、CES展会
商务合作联系:info@chongdiantou.com