3月13日,新华网刊登了《中华人民共和国国民经济和社会发展第十四个五年规划和2035年远景目标纲要》,其中“集成电路”领域,特别提出碳化硅、氮化镓等宽禁带半导体也就是行业人士关注的第三代半导体要取得发展。
官宣来了
十四五规划中提到的碳化硅(SiC)和氮化镓(GaN)均为第三代宽禁带半导体材料,其中氮化镓用于半导体器件中时,具备耐高温、高开关频率、低导通电阻、高效率、化学性质稳定等优异特性,不过受限于制造工艺、应用成本等因素的限制,多年以来氮化镓仅实现小范围应用。
近年来,随着材料生长、器件制备等技术的不断突破,第三代半导体的性价比优势逐渐显现,并正在打开应用市场。自从2018年开始,氮化镓在消费类快充电源领域的应用就已经进入了快车道。未来五年,基于第三代半导体材料的电子器件将广泛应用于激光雷达、5G通信、新能源汽车、特高压、人工智能、数据中心等场景。
产业利好
氮化镓写入十四五规划,意味着这一产业将在未来的发展中获得国家层面的大力扶持,加速以氮化镓为代表的第三代半导体产业大规模实现技术自主可控;并有望成为我国打破欧美发达国家在第二代半导体领域技术垄断的突破口,缓解以美国为首的发达国家对我国半导体产业发展形成的压力,最终完成弯道超车。
对于消费电源产业而言,随着氮化镓技术及市场化应用逐渐成熟,大规模量产将带来巨大的成本优势,未来的快充市场也将被氮化镓技术彻底激活,不断刺激传统快充配件市场全面开启产品迭代模式。这期间,经过工程师的不断探索,涌现出一大批创新型氮化镓快充,推动行业发展起到了深远影响。
这也将为整个快充产业链带来极大的利好,在即将爆发的大规模产品迭代中,不仅是氮化镓功率器件,与之配套的控制芯片、变压器、电容、快充工厂都将迎来前所未有的市场机遇。
去年9月,英诺赛科苏州第三代半导体基地举行设备搬入仪式。这意味着英诺赛科苏州第三代半导体基地开始由厂房建设阶段进入量产准备阶段,标志着全球最大氮化镓工厂正式建设完成,同时也预示中国功率半导体步入一个崭新时代。
氮化镓芯片上游
在氮化镓快充市场不断发展壮大的过程中,入局该领域的玩家也逐渐增多。在最受关注的氮化镓功率器件方面,虽然据充电头网拆解数据显示,目前仅有纳微、PI、英诺赛科、GaNsystems、Transphorm五家品牌的氮化镓功率器件正式量产出货并成功导入了终端产品;但在充电头网最新的整理的氮化镓芯片供应商中,已有十余家国内外氮化镓芯片原厂推出了多达数十款氮化镓芯片。
从表格中可以看到,除了上面提到的五家品牌外,全球范围内已有东科半导体、聚能创芯、氮矽科技、镓未来、量芯微、英诺赛科、英飞凌、意法半导体、TI、芯冠科技、能华等11家氮化镓快充功率器件供应商。
氮化镓功率器件的形态也不仅局限于传统的单管,而是根据不同的应用场景呈现出多样化发展;为了应对高密度快充电源的设计需求,合封的氮化镓功率芯片逐渐成为市场发展趋势。充电头网通过系统研究了解到,目前市面上合封氮化镓芯片可分为四种类型,分别为:控制器+驱动器+GaN、驱动器+GaN、驱动器+2*GaN、驱动器+保护+GaN。
在氮化镓控制芯片方面,目前市场上的氮化镓控制器按照不同的分类规则,可以划分为不同的类型。比如按照芯片集成度来划分,可以分为分立式氮化镓控制器以及合封氮化镓控制器两种;按照拓扑架构来分,则可以分为LLC、ACF、QR、ZVS等主流的类型。
充电头网通过调研了解到,目前市面上已有13家品牌推出了30款氮化镓控制器,可满足USB PD标准下全功率范围的产品设计需求。
值得一提的是,除了常见的进口芯片品牌之外,国内已有南芯半导、美思迪赛、亚成微、杰华特、必易微等多家电源芯片原厂布局了氮化镓控制器产品线,其中已有部分企业率先量产出货,实现了技术的自主可控。
氮化镓制造工厂
氮化镓快充的快速兴起,同时也为充电器工厂提供了巨大的发展空间,大批的传统充电器厂商纷纷迅速转战氮化镓市场。从技术引入、团队搭建到设备采购、产线配置,响应速度前所未有,充分展现了氮化镓快充市场的魅力。同时也得益于快充工厂的大力投入,氮化镓快充市场才出现如此迅猛的发展态势。
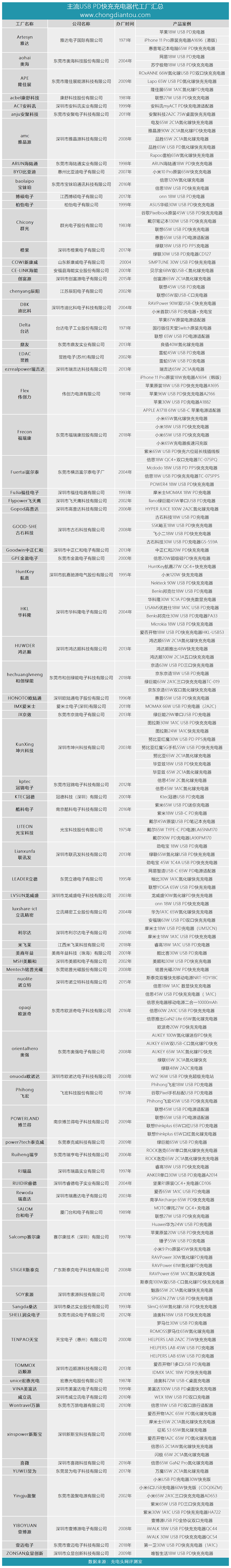
近期,充电头网专门针对快充成品工厂整理了一份名单,这些快充企业部分已经投产氮化镓快充,还有不少正在积极筹备进入这块市场。
从表格中可以看到,目前市面上主流的快充充电器代工厂已经多达数百家。其中80%以上的快充工厂都分布在我国的粤港澳大湾区,主要集中在深圳、东莞、惠州、广州城市,由此可见,市面上至少有超过一半的氮化镓快充充电器都出自这里。
充电头网从供应链获取的信息显示,全球主要的消费电源工厂都会在深圳设立研发中心、采购中心、运营中心等重要部门,以便更好利用湾区完善的产业链资源,以及丰富的人才资源、信息流资源。大湾区已经成为全球消费电源应用中心,堪称世界电源之都。
氮化镓品牌厂商
在氮化镓快充品牌方面,目前华为、小米、OPPO、魅族、三星、中兴、努比亚、魅族、realme、戴尔、联想等多家知名手机/笔电品牌先后入局氮化镓快充市场。另据可靠消息显示,苹果也将在2021年推出氮化镓快充。
来自充电头网数据显示,2020年已经有10家手机厂商推出了18款氮化镓快充,产品种类非常丰富,一时间市场变得热闹非凡。
包括上文中提到的10家手机厂商推出的18款氮化镓快充充电器在内,充电头网还拆解了近百款款主流品牌的氮化镓快充产品。通过整理汇总发现,以上近百款充电器分别来自50个不同的品牌。
在这近百款氮化镓快充配件中,手机/笔电厂商共计18款,占比约20%,第三方品牌产品共计70款,占比约80%。由此可见,虽然移动终端设备厂商可以影响市场对氮化镓快充的需求量,但不得不说,第三方配件品牌在丰富氮化镓快充产品类型方面功不可没。
在输出接口方面,USB-C接口和2C1A成为最受各家厂商欢迎的类型,各占约29%的比例;此外1A1C配置的氮化镓快充产品也比较多,有将近占比21%。
功率配置方面,65W氮化镓快充成为了过去两年中市场热度最高的产品,几乎成为了每家品牌的必备。在充电头网拆解的氮化镓快充产品中,65W氮化镓快充数量也不出意外的排在第一,占比达到60%,比其他所有功率段的产品总和还要多。
充电头网总结
作为第三代半导体材料,GaN氮化镓的运行速度比传统硅(Si)技术加快了二十倍,用于尖端快速充电器产品时,可以实现远远超过现有产品的性能,相同尺寸的情况下输出功率可提高三倍。
值得一提的是,相比于其他领域的应用,第三代半导体技术已经率先在消费类快充电源领域进入的快车道,无论是火遍整个快充电源市场的氮化镓,还是大功率PD快充趋势下的碳化硅,均有诸多量产案例。消费类电源市场已经成为展现第三代半导技术的重要舞台,同时也充分体现了消费类电源市场对新技术接纳程度高、产品更新迭代速度快的行业属性。
氮化镓被写进十四五规划,将成为引发氮化镓快充市场真正爆发的开端。相信随着国家对第三代半导体产业扶持项目的推进,将有越来越多的国产氮化镓企业以及氮化镓控制器企业进入市场,进一步加速催化氮化镓快充市场的成熟。
去年,充电头网还联合众多第三代半导体产业企业,发起了世界氮化镓快充日,这一日期还有一个小故事,其中氮在元素周期表排序第7位,镓排序第31位。每年7月31日第三代半导体行业将会举行盛大的庆祝活动,覆盖产学研多个领域的全球规模盛会,用于纪念氮化镓、碳化硅新技术在快充上的革新应用。
氮化镓快充,未来可期,让我们一起加油GaN!
氮化镓产业报告
3月26日,2021(春季) USB PD&Type-C亚洲展将在深圳举办,本次展会汇聚百余家快充供应链成员,其中氮化镓快充配套厂商数量过半。以下是部分氮化镓配套参展商的展位信息,展会当日可到展台洽谈、交流。
氮化镓功率芯片:
A02展位:英飞凌科技(中国)有限公司
B02展位:杭州士兰微电子股份有限公司
B03-B04展位:英诺赛科(珠海)科技有限公司
C10展位:大连芯冠科技有限公司
D06展位:青岛聚能创芯微电子有限公司
F02展位:成都氮矽科技有限公司
氮化镓控制器:
A02展位:英飞凌科技(中国)有限公司
A09展位:苏州美思迪赛半导体技术有限公司
A19展位:Power Integraions
A28展位:MPS
A35展位:杰华特微电子(杭州)有限公司
A03展位:安徽省东科半导体有限公司
B08展位:深圳市必易微电子股份有限公司
B13展位:上海晶丰明源半导体股份有限公司
D01展位:陕西亚成微电子股份有限公司
D07展位:艾科微电子股份有限公司
E11展位:上海南芯半导体科技有限公司
平面变压器:
A37展位:深圳市永创星科技有限公司
F09展位:深圳阿图姆电源技术有限公司
C12展位:深圳市柔性磁电技术有限公司
D09展位:胜宏科技(惠州)股份有限公司
温馨提示
充电头网
以下热门话题可以点击蓝字了解,也可以在充电头网微信后台回复如下关键词获取专题
「技术专题」
USB PD、GaN、LLC、SiC、QC、VOOC、DFH、Qi、POWER-Z
「拆解汇总」
1500篇拆解、无线充拆解、PD充电器拆解、移动电源拆解、PD车充拆解、充电盒拆解、氮化镓快充拆解、100W充电器拆解、100W充电宝拆解、手机快充拆解、18W PD快充拆解、20W PD快充拆解、大功率无线充拆解
「优质资源」
充电器工厂、氮化镓快充工厂、快充芯片、电源芯片、升降压芯片(充电宝)、升降压芯片(车充)、多口快充芯片、充电宝协议芯片、无线充芯片、充电盒芯片(有线)、充电盒芯片(无线)、户外电源、氮化镓快充、20W PD快充、30W PD快充
「原厂资源」
英集芯、智融、南芯、东科、芯茂微、茂睿芯、硅动力、环球、美思迪赛、富满-云矽、亚成微、诚芯微、必易、杰华特、英诺赛科、纳微、威兆、诺威、MDD、丰宾、永铭、云星、科尼盛、特锐祥、美芯晟、伏达、贝兰德、微源
「快充工厂」
「品牌专区」
苹果、华为、小米、OPPO、vivo、荣耀、三星、mophie、ANKER、紫米、倍思、绿联、CHOETECH、ZENDURE
「展会报道」
USB PD亚洲展、无线充亚洲展、果粉嘉年华、香港展、AirFuel无线充电大会、CES展会
商务合作联系:info@chongdiantou.com