----- 充电头网拆解报告 第1617篇 -----
HuntKey航嘉作为国内首批获得CCC和CQC双认证的企业,推出的各种快充产品获得客户和市场的一致认可。近期航嘉推出了一款65W氮化镓快充充电器,配备1A1C接口的同时体积做得非常小巧,功率密度达到了1.03W/cm³,相比之下市场上鲜有如此高功率密度的多口充电器。下面充电头网就对航嘉的这款产品进行拆解,看看内部如何设计。
此前,充电头网还为大家分享了航嘉迷你20W PD快充充电器、航嘉18W 1A1C快充延长线插座、航嘉55W USB PD快充充电器、航嘉WiFi智能插座等多款产品拆解,大家可点击蓝色字体查看文章详情。
一、航嘉65W氮化镓充电器外观
包装盒正面印有HuntKey航嘉品牌、充电器名称和外观图、三大特性标识。
背面印有充电器参数信息。
包装内含充电器和使用说明书。
充电器采用长条方柱造型设计,腰身亮面处理且过渡圆润,整个腰身包裹塑料膜防刮,两端为平面。
腰身上印有HuntKey品牌和65W功率字样。
输入端外壳上印有充电器参数
型号:HKC06520033-011
输入:100-240V~50/60HZ 1.5A
USB-C输出:5-11V3A、5V3A、9V3A、12V3A、15V3A、20V3.25A
USB-A输出:5V3A、9V3A
双口同时输出:
USB-C输出:5-11V3A、5V3A、9V3A、12V3A、15V3A、20V2.25A
USB-A输出:5V2.4A
产品已经通过了CCC认证。
输入端采用固定式国标插脚。
输出顶面配有1A1C接口,均为白色胶芯。
使用游标卡尺实测充电器机身长度为59.86mm。
宽度为32.45mm。
厚度为32.53mm。通过三维可算得充电器体积为63.19cm³,功率密度为1.03W/cm³。
和苹果61W充电器直观对比,体积优势非常明显。
拿在手上的直观感受,非常小巧。
充电器净重约为110g。
使用ChargerLAB POWER-Z KT002检测USB-C口的输出协议,显示支持Apple 2.4A、Samsung 5V2A、DCP协议,以及FCP和PD3.0快充协议。
此外PDO报文显示C口还具备5V3A、9V3A、12V3A、15V3A、20V3.25A五组固定电压档位。
另外使用KT002检测USB-A口支持Apple 2.4A、Samsung 5V2A、DCP、AFC、FCP协议。
二、航嘉65W氮化镓充电器拆解
充电器内部灌胶以提高机械强度和散热性能,因此需切割开外壳,输入端采用接触式通电设计。
清理掉灌封胶,使用游标卡尺测得PCB板主板长度为55.02mm。
宽度为28.14mm。
充电器采用三段式布局设计,分别是前端的输入滤波元器件、电电解电容,中间是变压器,末端是固态电容、电感等器件。
USB-A母座使用小板垂直焊接,和变压器之间有隔离板进行隔离。
PCB板背面一览,可以看到有整流桥、PI主控芯片以及其左侧的同步整流管,USB-C的协议芯片和输出VBUS开关管。
输入端一览,主板上设有三颗高压滤波电解电容,NTC浪涌抑制电阻、共模电感以及X电容设在小板上。
后将正面元器件拆掉发现,主板输入端设有保险丝和整流桥。
贴片保险丝特写,额定电流4A。
NTC浪涌抑制电阻特写,用于抑制上电浪涌电流。
共模电感双线绕制,外套热缩管保护。
另一颗特写,两级设计用于滤除EMI干扰。
安规X电容特写。
输入端小板背面一览,设有四颗电阻。
LMR10L30整流桥特写。
另一颗特写,设在主板背面,采用两颗以均摊发热。
三颗高压滤波电解电容来自Koshin东佳电子有限公司,规格均为400V 33μF。
PCB板侧面一览,在输入端小板和变压器之间的是工字电感,外套热缩管保护。
工字电感特写。
充电器主控芯片采用PI INN3370C,这是一颗集成了高压开关、同步整流和FluxLink反馈功能的数控恒压/恒流离线反激式准谐振开关IC,INN3370C使用PowiGaN技术,内置750V耐压GaN开关管,最大支持100W输出,在i2c数传动态高精度控制的同时,INN3370C还内置一路3.6V输出为外置协议IC供电。
PI INN3370C资料信息。
充电头网了解到,PI InnoSwitch3系列氮化镓快充芯片已被小米GaN充电器Type-C 33W、SATECHI 100W 2C1A氮化镓快充充电器、绿联65W 4C口氮化镓充电器、麦多多2C1A 65W氮化镓充电器、贝尔金30W氮化镓充电器、网易智造61W氮化镓充电器、安克60W 1A1C氮化镓充电器等数十款产品采用,性能获得客户广泛认可。
变压器特写,缠绕绝缘胶带并外置绝缘罩,上面印有HUNTKEY的信息。
输出端一览,两侧设有同步整流输出滤波固态电容,两个USB母座分别焊接在两块板子上。
同步整流管采用AOS万代AON6220,NMOS,耐压100V,DFN5x6封装。
万代AON6220资料信息。
输出滤波固态电容是台系钰邦品牌,规格为25V 560μF。
另一颗输出滤波固态电容规格为25V 120μF。
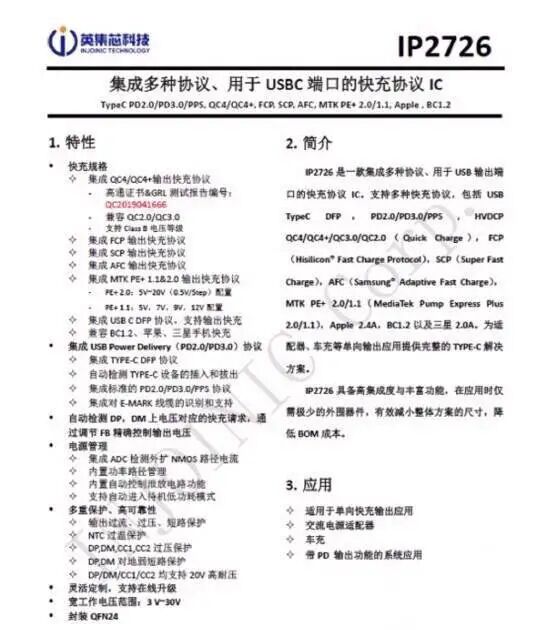
USB-C口协议芯片采用英集芯IP2726,,这是一颗集成多种协议、用于USB输出端口的快充IC,支持Type-C DFP、PD2.0/3.0、PPS、QC4+、QC2.0/3.0、FCP、AFC、SCP、MTK PE+、Apple2.4A、BC1.2以及三星2A等协议。具有高集成度和丰富的功能,在应用时仅需极少的外围器件,有效减小整体方案的尺寸,降低BOM成本。
充电头网了解到,英集芯IP2726已经通过了高通QC4+认证,拿到了中国大陆地区第一张QC4+认证证书。此前已被AUKEY 65W 1A1C氮化镓快充充电器、RAVPOWER 90W双USB-C口PD快充充电器、斯泰克100W双USB-C口氮化镓充电器、麦多多30W 1A1C USB PD快充充电器、坤兴18W USB PD3.0 PPS快充充电器等产品采用。此外,英集芯的其它系列快充芯片也获得小米、华为、三星等客户的高度认可。
输出VBUS开关管采用万代AONR36368,NMOS管,耐压30V。
万代AONR36368资料信息。
USB-C母座特写,过孔焊接。
USB-A口母座外套塑料壳防尘,两侧设有电感和滤波电容。
小板背面一览。
USB-A口同步整流降压转换器采用德信EUP3270,其支持4.5V-30V输入电压范围,支持直通模式,采用SOP-8(EP)封装。
德信EUP3270详细资料。
充电头网拆解了解到,采用德信EUP3270的产品还有THEONE 65W 1A1C快充充电器、Grandstar 2A1C 61W快充充电器、网易智造65W双口快充氮化镓充电器、绿联2A2C四口48W智能充电器、RAVPOWER 1A1C 30W快充充电器、索尼39W USB PD快充充电器1A1C等。
降压电感特写,与电路板之间有玻纤板绝缘。
输出VBUS开关管也是采用的万代AONR36368。
降压输出滤波固态电容规格为16V 150μF。
USB-A母座特写。
全部拆解完毕,来张全家福。
充电头网拆解总结
航嘉65W氮化镓充电器采用时下热门的长条方柱造型设计,机身简洁方便客户进行差异化定制。充电器整体做得非常小巧,方便日常使用。采用1A1C接口属于万金油配置,适配设备更加广泛,另外支持PD等快充协议,满足笔电、手机等大小设备快充需求。
充电头网通过拆解了解到,充电器内部采用三段式布局设计,输出端设有小板,设有二次降压电路以及用来支撑USB-A母座。另外采用PI INN3370C主控芯片搭配万代AON6220同步整流管组成开关电源,协议芯片采用英集芯IP2726,负责双口协议识别。
采用德信EUP3270用于USB-A口二次降压。采用东佳和钰邦电容进行输入输出滤波,变压器和USB-A母座外罩绝缘罩,降压电感与电路板之间有纤维板绝缘。充电器整体灌注导热胶,用于导热和保护内部元件。整体用料扎实。
温馨提示
充电头网
以下热门话题可以点击蓝字了解,也可以在充电头网微信后台回复如下关键词获取专题
「技术专题」
GaN、SiC、LLC、USB PD、QC、VOOC、DFH、Qi、POWER-Z
「拆解汇总」
1500篇拆解、无线充拆解、PD充电器拆解、移动电源拆解、PD车充拆解、充电盒拆解、氮化镓快充拆解、100W充电器拆解、100W充电宝拆解、手机快充拆解、18W PD快充拆解、20W PD快充拆解、大功率无线充拆解
「优质资源」
充电器工厂、氮化镓快充工厂、快充芯片、电源芯片、升降压芯片(充电宝)、升降压芯片(车充)、多口快充芯片、充电宝协议芯片、无线充芯片、充电盒芯片(有线)、充电盒芯片(无线)、快充电容、户外电源、氮化镓快充、20W PD快充、30W PD快充
「原厂资源」
英集芯、智融、南芯、东科、芯茂微、茂睿芯、硅动力、环球、美思迪赛、富满-云矽、亚成微、诚芯微、必易、杰华特、英诺赛科、纳微、威兆、微硕、诺威、MDD、丰宾、永铭、科尼盛、特锐祥、美芯晟、伏达、贝兰德、微源、芯仙方案
「快充工厂」
「品牌专区」
苹果、华为、小米、OPPO、vivo、荣耀、三星、mophie、ANKER、紫米、倍思、绿联、CHOETECH、ZENDURE、爱国者
「展会报道」
USB PD亚洲展、无线充亚洲展、果粉嘉年华、香港展、AirFuel无线充电大会、CES展会
商务合作联系:info@chongdiantou.com