从拆解的第一款氮化镓快充,到如今拆解报告已经多达百款,充电头网见证了氮化镓快充产业从0到1的进程。时下氮化镓快充市场的发展已经进入快车道,无论是主流的手机品牌,还是老牌的笔电厂商,都在该领域进行了相应的产品布局,电商品牌更是数不甚数。
2021年3月,以氮化镓、碳化硅为代表的第三代半导体正式写入十四五规划,这无疑会对氮化镓产业的发展产生巨大推力;消费类电源市场也将以此为契机,有望快步进入全面氮化镓快充时代。
消费类电源市场作为氮化镓技术发展的突破口,在过去几年中确实取得了不错的成绩。这一方面得益于芯片原厂对新技术的不断探索,另一方面也离不开快充电源厂商敢于将理论转变为消费者手中的产品。
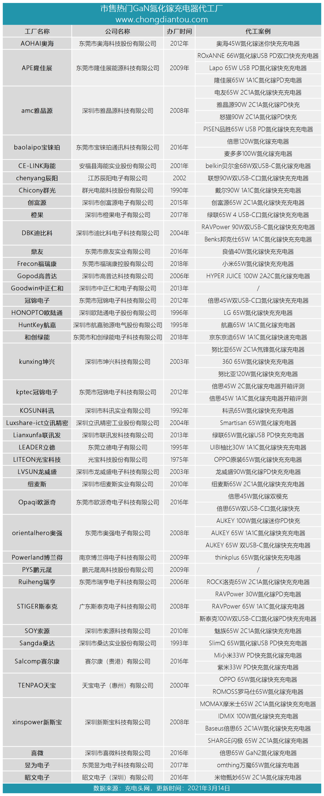
近日,充电头网从近百款氮化镓快充产品中筛选了一批主流的电源厂商,并在文章中对每家厂商的经典产品案例进行了梳理,下面分享给大家。如果想了解更多USB PD快充电源工厂资源,可以参考充电头网此前的文章《iPhone12上市引发快充需求暴涨,80家充电器工厂获益》。
以下排名不分先后,仅按照品牌英文首字母排序,方便读者查阅。
从充电头网本次统计的数据可见,市售主流氮化镓快充工厂数量已经达到了41家,2020年6月份为25家,新增了16家厂商。
同时,从这些氮化镓快充工厂的地域分布图来看,其中有将近80%的氮化镓代工厂都分布在我国的粤港澳大湾区,集中在深圳、东莞、惠州、广州四个城市,可见全球超过一半的氮化镓充电器都出自这里,堪称氮化镓快充之都。
以下是主流氮化镓快充工厂的代工案例分享,点击蓝色字体可查看产品详细介绍。
东莞市奥海科技股份有限公司
奥海科技目前已拥有国内广东东莞、江西遂川和海外印度、印尼共四个生产基地。其中海外市场布局,在持续开发欧美发达国家客户的基础上,着重开拓人口众多、智能手机渗透率较低的东南亚市场,2017年建立了印度工厂并于当年投产,2018年建立印尼工厂并于2019年初投产。2020年8月17日,奥海科技成功上市,成为A股当中第一家凭借自身实力独立IPO的快充电源企业。
产品案例:
东莞市隆佳展能源科技有限公司
东莞市隆佳展能源科技有限公司成立于2009年,致力于充电器的开发,制造和销售,适用于各种便携式设备。是便携式可充电充电器模块(GaN充电器、交流适配器、移动电源、车载充电器、PD&QC测试仪、智能电缆等)的专业全球供应商。
产品案例:
1、拆解报告:ROxANNE 66W氮化镓USB PD双口快充充电器
2、拆解报告:Lapo 65W USB PD氮化镓快充充电器
3、新老笔记本通吃:隆佳展65W 1A1C氮化镓PD充电器评测
深圳市雅晶源科技有限公司
深圳市雅晶源科技有限公司是香港AMC集团下属的开关电源专业生产厂家,成立于2008年,拥有一站式的生产资源能力,能够确保和配合客户全面的规格及非常高的效率。产品包括交换模式电源、变压器、适配器、机顶盒电源板、电视机电源板、打印机电源板、LED驱动电源等。
产品案例:
5、充电器也可以与众不同,Angry Miao怒喵出品90W氮化镓充电器开箱体验
东莞市宝铼珀通讯科技有限公司
东莞市宝铼珀通讯科技有限公司成立于2016年,是一家集研发生产为一体的高新企业,拥有各类旅行充电、车载充电器、 数据传输线、蓝牙发射器、无线充电器、 等系列产品。公司占地面积8000余平方米,拥有模具设计制作,塑胶成形生产、SMT表面贴装、DIP波峰焊接、MFi线材插头镭射焊接 、自动剥线焊接等一系列自动流水线,拥有行业领先的研发发设计水准和生产制作能力。
目前已获得 ISO-9001:2015 质量管理体系认证,Sedex 社会责任体系审核,以及Walmart供应商体系和MFi 6.6合格生产商,和CCC合格生产企业;产品先后通过 CCC、ETL、CE、FCC、PSE、WPC-Qi、Qualcomm、USB-IF、BSMI等产品认证。
产品案例:
安福县海能实业股份有限公司
安福县海能实业股份有限公司(股票简称:海能实业,股票代码:300787),是一家专业化的消费电子产品制造商。从成立开始,公司就专注于消费电子产品的技术研发、结构设计、精密制造、销售服务;致力于为客户提供定制化产品服务。公司的产品主要应用于智能移动通讯设备、家庭和商业影音设备、个人计算机及其它电子终端产品领域。
公司主营高速线束类产品,信号适配器类产品,电源适配器类产品,声学类产品。在江西省安福县、遂川县、广东省深圳市以及越南设立生产基地,在供货时效、生产效率方面有明显优势,为客户提供最有竞争力的产品和服务。
产品案例:
江苏辰阳电子有限公司
江苏辰阳电子有限公司是专业生产和研发开关电源适配器、充电器、高低频变压器等产品的制造商。公司占地9万平米,建筑面积8万平米,新工业园于2017年8月正式投产,目前拥有员工3000余人。分别在深圳、台湾设有研发中心,且在青岛、厦门、东莞、苏州、天津、武汉等地设有办事处及发货仓库。依托25年的行业生产经验,年生产销售各类开关电源适配器/充电器1.5亿只及各种高低频变压器5000万只。
产品案例:
群光电能科技股份有限公司
群光电能科技股份有限公司总部位于中国台湾,并在苏州、东莞、重庆、欧洲捷克设有生产基地,在美国、日本设有分公司。主要产品线有:电脑键盘、个人电脑摄像头、数码相机 、LED 照明、数字影像模块、手机相机模块及代理各大厂牌电脑接口设备,其中键盘、 摄像头产销量为全球第一。
产品案例:
1、笔电大厂戴尔入局氮化镓快充,首款90W PD多口充电器拆解!
深圳市创富源电子有限公司
深圳市创富源电子有限公司成立于2015年,是一家专业生产智能电源类产品的高新技术企业,专业从事手机快充电源、智能驱动电源、台灯电源、马达电源、手机充电器等电源类产品的技术的研发,生产制造和销售。目前已通过ISO 9001质量体系认证和CCC、UL、CE等各国质量标准认证。
产品案例:
2、氮化镓快充市场爆发,创富源发布四款65W GaN系列充电器
深圳市橙果电子有限公司
深圳市橙果电子有限公司是一家专业研发、生产、销售手机充电器、电源设配器、快充电源等产品的高新技术企业,在深圳拥有5000平方米的工厂,2013年3月在江西省南城县拥有20000平方米面积的工业园。公司具有丰富的生产经验和卓越的技术能力,拥有精良的生产及检测设备,配备先进的生产工艺,能根据客户的来样、来图提供外观设计、电子线路设计到成品生产等一条龙服务,拥有经验丰富的品管及技术人员,已具备月总产能300-400万套的生产能力。
产品案例:
深圳市迪比科电子科技有限公司
深圳市迪比科电子科技有限公司成立于2004年,是一家集研发、生产、销售移动电源、电池、摄影器材等相关电子产品于一体的高新技术企业。公司广泛承接海内外客户的OEM和ODM的合作项目,目前拥有1800多名员工,厂房面积32000多平方米,以及多条国际标准的产品线,旗下拥有迪比科、斯丹德等品牌。
产品案例:
1、CES2020:迪比科发布90W双USB-C口氮化镓快充充电器
东莞市鼎友实业有限公司
东莞市鼎友实业有限公司于2013年03月成立。
产品案例:
东莞市福瑞康控股有限公司
东莞市福瑞康控股有限公司创建于2018年,是中国最大的专业设计制作各类电源、通讯及网络系列变压器、分离器的厂商之一。总部位于香港,公司在北京、苏州、香港、台北、汉城、新加坡等世界城市均设有分支机构,在深圳光明、湖南郴州均设有分厂,拥有2000多名员工。逐步形成了覆盖全球的销售体系,树立了福瑞康的良好品牌信誉,建立了地区、集团化的高科技经济实体。
产品案例:
深圳市高普达科技有限公司
深圳市高普达科技有限公司是中国行业领先的移动和平板电脑配件制造商之一,拥有超过10年的生产经验,目前已通过ISO9001:2008和ISO14001:2004认证。作为与Apple MFi签约的制造商,高普达可提供各种时尚电子零件,包括USB PD充电器、车载充电器、MFi电缆等配件以及更多针对不同智能手机和平板电脑用户的创新产品。
产品案例:
深圳市中正仁和电子有限公司
深圳市中正仁和电子有限公司专业从事通信和消费产品配件(充电器、适配器、车充、旅充、移动电源等消费类电子产品),在香港均有办事处,有进出口经营权。是生产、设计、销售于一体的新型高科技公司,在同行业具有显著的优势,致力于打造通信和消费电子配件行业的知名品牌。
产品案例:
1、中正仁和推出32W 1A1C PD充电器,双路独立输出互不干扰
2、中正仁和发布20W迷你PD快充:苹果5W大小,已通过CCC、ETL、FCC认证
3、中正仁和推出20W PD快充充电器,多国认证插脚,同时上市,专为iPhone 12准备
4、中正仁和推出高性价比20W快充充电器,配15W无线充电器专用
深圳市航嘉驰源电气股份有限公司
航嘉机构成立于1995年,总部位于深圳,是国际电源制造商协会(PSMA)会员、中国电源学会(CPSS)副理事长单位、中国电动汽车充电技术与产业联盟会员单位。在美国、日本等地设有分公司,在巴西、阿根廷、印度等多国拥有合作工厂。自主设计、研发、制造开关电源、电脑机箱、显示器、适配器等IT周边产品,手机等移动电子产品充电器、旅行充等消费周边产品,智能插座、智能小家电、智能LED照明等智能家居产品,充电桩、新能源汽车车载电源(充电机、DC/DC等)。
公司凭借自有技术和制造实力,长年服务于联想、华为、海尔、中兴、HP、DELL、BESTBUY、OPPO、VIVO、大疆、海康、大华等企业,获得了客户的一致认可和充分信任,是电源行业极具实力的供应商。
产品案例:
1、拆解报告:HuntKey航嘉65W 1A1C氮化镓快充充电器
深圳市鸿达顺科技开发有限公司
深圳市鸿达顺科技发展有限公司成立于2004年,工厂占地面积3000多平方米,拥有5条专业化生产线,员工150-200人。公司配备了强大的研发团队,始终保持持续创新,并成功成为国家高新技术企业,是电源适配器的专业研发生产商,尤其专攻GaN(氮化镓)PD充电器、各大品牌笔记本电脑充电器、USB多口旅行充电器、多口USB车载充电器、开关电源等。
公司生产流程严格按照质量管理标准体系进行,符合ISO9001:2015标准,所有原材料都经过严格的检验和筛选。目前公司生产产品已配备CE、FCC、RoHS、CTUVUS、ETL、UL、GS、CB、BS、PSE、KC、KCC、SAA、C-TICK等全球认证。
产品案例:
深圳欧陆通电子股份有限公司
深圳欧陆通电子股份有限公司(股票简称:欧陆通,股票代码:300870)主要从事开关电源产品的研发、生产与销售,主要产品包括电源适配器和服务器电源等,产品广泛应用于办公电子、机顶盒、网络通信、安防监控、音响、金融POS终端、数据中心等众多领域。
深圳欧陆通电子股份有限公司在开关电源领域深耕多年,为国家高新技术企业,并设有深圳市企业技术中心、博士后创新实践基地和广东省高能效智能电源及电源管理工程技术研究中心。以客户需求为导向,致力于为客户提供可靠、高效、智能的开关电源产品,并在研发创新、生产工艺等方面积累了丰富的核心技术,拥有71项专利技术、40项软件著作权和多项专有技术。
产品案例:
1、内置纳微氮化镓方案,韩国LG笔记本电脑标配65W充电器拆解
东莞市和创绿能电子科技有限公司
东莞市和创绿能电子科技有限公司成立于2016年。坐落于东莞清溪镇厦坭路地段,是一家专注于充电器的研发设计和生产制造的高新技术企业,拥有先进的质量检测设备,全自动化机器生产组装,无尘生产车间等生产设备。拥有专业的外观设计和结构设计团队,目前已拥有多项外观设计专利与实用新型专利,产品已通过CCC、FCC、CE、MFI、QI等国际认证,为品牌客户提供充电器从电子,外观,结构、包装等到生产制造,成品出货一站式服务。
产品案例:
1、京东入局氮化镓市场,旗下首款65W双口PD快充深度拆解!
深圳市坤兴科技有限公司
深圳市坤兴科技有限公司成立于2003年,是国内电源产品大型制造商,产品从设计到制造,拥有完善的品质流程控管体系,为客户提供一站式采购服务。
坤兴科技总部位于深圳平湖,至今获得国内外多项专利认证、ISO认证、以及产品全球认证等。为向电商客户提供良好的服务体验,提供高度的灵活性和响应速度,投资成立了深圳市小小黑科技有限公司,专注于消费类电源及相关产品的研发。
产品案例:
4、拆解报告:红魔手机6 Pro标配120W PD快充氮化镓充电器
深圳市科讯实业有限公司
深圳市科讯实业有限公司创建于1992年,是集研发、生产、销售于一体的高新技术企业。经过二十余年的发展,已经成为中国领先的电子、通讯配件产品的制造商之一。公司开发、生产各种型号的手机充电器、汽车充电器、苹果数据线、排插类电源等IT产品配件。公司拥有强大的开发实力,提供全方位的电脑化设计及完整的开关电源解决方案。
产品案例:
东莞市冠锦电子科技有限公司
东莞市冠锦电子科技有限公司成立于2012年,位于广东省东莞市东城区牛山堑头新兴工业区,是一家集研发、生产和销售于一体的开关电源专业制造生产厂家。公司同设香港“冠宝德(香港)有限公司”,工厂面积1万4千多平方米,现有600多位训练有素的公司职员、经验丰富的研发团队和管理队伍。健全的管理品质体系,并配置了先进的测试仪器设备。
产品外观新颖,现拥有多种开关电源机种产品,开发有:6W 9W 13W 15W 18W 25W 42W 72W 100W等系列机型,并相应取得了UL、GS、CCC、PSE、BS、CE、CB、F CC、EMC等国际安规机构认证。公司所生产的产品完全能通过ROHS、REACH、PH TH、PAHS等相应环保要求。
产品案例:
立讯精密工业股份有限公司
立讯精密工业股份有限公司(股票简称:立讯精密,股票代码:002475)2004年成立,并在快充领域做了众多布局,旗下的昆山联滔、江西博硕两家子公司,均有涉足USB PD快充的生产制造。
立讯精密始终坚持以技术导向为核心,集产品研发和应用服务于一体,并逐步实现从传统制造向智能制造跨越,拥有连接线、连接器、马达、无线充电、FPC、天线、声学和电子模块等专业级、创新型的多元化产品系列,广泛应用于3C(计算机、通讯、消费电子)、企业级设备、汽车、医疗等领域。
2、拆解报告:HUAWEI华为1A1C 65W氮化镓快充充电器
东莞立德电子有限公司
立德电子成立于1970年,总公司位于台北,1990年投资大陆,目前大陆设有四座现代化环保工厂,员工人数近五千名。并于2002年台北正式公开上市。公司专门从事开发/生产/销售变压器、整流器、充电器,开关电源等产品,事业机构分布在北美、欧洲、东亚、东南亚等地区;主要客户有Sony、Motorola、HP、Rockwell、NEC、Hitachi、BenQ、Konka、华为、康佳、TCL台达、富士康等。
产品案例:
深圳市联讯发科技有限公司
深圳市联讯发科技有限公司是集研发、生产、经营于一体的高科技企业,技术力量雄厚,生产设备先进,检测手段齐全,产品质量过硬,是亚洲最大的电子、通讯配件产品的制造商之一。
公司以开发、生产国内外一线品牌的电源适配器、USB智能排插、墙插等IT产品配件,产品远销欧美发达国家以及其他发展中国家。现公司厂房面积8000多平米独栋厂房,拥有SMT、组装、包装等生产线,日产能10万,拥有整套SMT自动化生产车间,可生产高精度贴片产品。
产品案例:
光宝科技股份有限公司
光宝创立于1975年,以「光电节能、智能科技最佳伙伴」为愿景,聚焦核心光电元件及电子关键零组件之发展,致力以资源集成与管理最佳化建立量产优势。光宝提供产品广泛应用于计算机、通讯、消费性电子、汽车电子、LED照明、云端运算、工业自动化及生技医疗等领域,其中旗下产品包括光电产品、信息科技、储存装置等皆居全球领先地位。
产品案例:
1、拆解报告:OPPO原装65W氮化镓快充充电器VCA7GACH
2、神器还是五福一安?realme 65W氮化镓充电器评测(VCA7GACH)
深圳市龙威盛电子科技有限公司
龙威盛集团成立于2003年,总部位于深圳龙华。集团下设:深圳市龙威盛电子科技有限公司、深圳市龙威盛科技有限公司、道县龙威盛科技有限公司、深圳市龙威盛电子有限公司、佳美能(香港)国际有限公司等五家子公司。深圳总部拥有2万平方米厂区,湖南道州龙威盛创新科技园区占地10万平方米。
龙威盛专注于“深耕产品,自主研发,创新科技,节能环保”,拥有多个生产基地,产品服务涉及USB多功能充电器、电源适配器、锂电芯、锂电池、动力电池组、充电桩、3D广告机、共享充电宝、共享充电器、通讯配件、智能家居产品、网络营销服务等领域,是创新电源产品的行业翘楚。
产品案例:
深圳市纽麦斯实业有限公司
深圳市纽麦斯实业有限公司成立于2010年,拥有10年电源研发、制造经验,公司通过ISO9001质量管理体系认证,拥有完整的ID、结构、电子、平面、包装设计团队20余人,主要经营PD/QC快充(PD20W、30W、45W、65W、100W、GaN65W、GaN100W)等多款电源及车载充电器,主要涉及天猫、京东、亚马逊、速卖通、阿里巴巴等电商平台客户,拥有专利30余项,通过3C、ETL、UL、CE、FCC、RoSH等全球产品质量认证。
产品案例:
东莞市欧派奇电子科技有限公司
东莞市欧派奇电子科技有限公司是香港艾派奇国际集团在中国大陆成立的致力于为国际、国内各大品牌提供OEM/ODM等定制服务的一家大型高新技术性企业,专业从事移动电源,手机电池,后备电源,手机充电器,电源适配器,智能排插,数据线,手机保护壳等电子产品的开发、生产、销售及服务。为客户提供安全、轻便、持久的智能便携能源产品和一体化整体解决方案制造商。
产品案例:
1、45W大功率输出双USB-C配置,倍思氮化镓双模充评测(PPNLD45CC)
2、拆解报告:倍思10000mAh 1A1C二合一氮化镓充电器
东莞市奥强电子有限公司
东莞市奥强电子有限公司是一个专业生产交直流电源适配器、电源变压器、交直流充电器、开关电源适配器、电池充电器制造厂家,产品具有齐全的国际安全认证如:UL、CUL、SAA、GS、BS、T-Mark、PSE等,帮助客户可以畅通无阻地配套各类产品行销世界各地,目前致力于锂电/镍氢/镍镉电池充电器,开关电源的设计与制造。拥有强大的研发部门,由电子产品软硬件的开发,塑胶及五金结构设计,相关模具制造皆可依客户需求独立完成,配合高质量、高效率的生产体系及优良的客户服务。
产品案例:
南京博兰得电子科技有限公司
南京博兰得电子科技有限公司成立于2009年,主要投资方为全汉集团。致力于先进电力电子技术研发与产品化以及新能源技术应用。总部位于南京紫金山麓的徐庄软件园内,同时在西安成立了分公司。现有技术研发人员50余名,多数具有相关专业硕士及以上学历。
博兰得同时为科技局设立的电力电子博士后流动点,可为电力电子、机械、热学等相关专业博士毕业生提供良好的实验、工作环境及相应指导。由美国维吉尼亚理工大学副教授徐明博士亲自领军担任总经理,以便完成心中愿望:建立世界级的中国品牌,以彰显中国人的智慧。
产品案例:
3、拆解报告:联想thinkplus 65W氮化镓口红电源Pro
鹏元晟高科技股份有限公司
鹏元晟高科技股份有限公司成立于2000年,经过数年的发展,已成为一家集研发、生产、销售一体的线束、线缆供应商。作为全球领先的一站式电子设计与制造EMS解决方案服务商,鹏元晟是国内外知名品牌、连锁超市、大型卖场、电信运营商等优先选择ODM&OEM战略合作商。无数的新产品投入市场,鹏元晟赢得了客户的信任和行业的认可。
产品案例:
东莞市瑞亨电子科技有限公司
东莞市瑞亨电子科技有限公司成立于2006年,专业从事研发、生产和销售:开关电源、电源适配器、车充、LED电源、电源逆变器等电源供电产品。并且可根据客户要求研发和定制各种电源供电设备及提供OEM加工。公司已获得ISO9001:2000质量管理体系认证,全面实行无铅化生产,符合欧盟RoHS环保标准,产品通过CCC、CB、GS、CE、UL、FCC、PSE、KC、SAA、C-Tick等各国安全认证及能效标准。杜绝不良品流入下一工序。
产品案例:
2、新型氮化镓充电器问世:支持65W有线快充+15W无线快充
3、LLC+GaN高性能架构:摩米士100W 2A2C氮化镓快充拆解
广东斯泰克电子科技有限公司
广东斯泰克电子科技有限公司创立于2008年,位于南沙区东涌镇太石工业区内,由黄挺、黄成传、程宏明和广东斯泰克国际贸易有限公司投资设立的民营有限公司, 2017年末总资产人民币2.16亿元,贷款余额998万,资产负债率42%,AA级银行信用等级。公司是国内笔记本电脑替代电源、替代电池的主要生产厂商。
产品案例:
2、拆解报告:RAVPower 61W氮化镓USB PD充电器
3、拆解报告:RAVPOWER 65W 1A1C氮化镓快充充电器
4、新型100W双USB-C快充拆解:首创内置两颗氮化镓,小到极致
5、斯泰克推出130W 2C2A氮化镓充电器,性能爆表可同时充两台笔记本
深圳市索源科技有限公司
深圳市索源科技有限公司为国家高新技术企业,成立于2010年,专业从事开关电源、电源适配器、充电器、大功率电源、新能源汽车充电器、电源板、LED驱动电源及其它电子产品的开发、生产和销售。产品已通过UL、CUL、ETL、CE、GS、CB、CCC、PSE、SAA、FCC、KC 等认证并远销世界各地。
深圳工厂厂房面积约12000m²,拥有员工1000余人,年产能2000万台。江西索源科技厂房面积15000 m²,年产能2500万台。为充分保证产品质量和交期并有效控制生产成本,公司严格执行ISO9001质量管理体系和ISO14001环境管理体系,同时投巨资引进先进的生产设备和检测设备并成立自动生产线。
产品案例:
深圳市桑达实业股份有限公司
深圳市桑达实业股份有限公司成立于1993年9月,同年10月在深圳证券交易所主板挂牌上市(简称:深桑达A,代码:000032),是中国最大的国有综合性电子信息企业集团——中国电子信息产业集团有限公司(CEC)旗下中国中电国际信息服务有限公司投资控股的股份制企业。公司业务涵盖以智慧安防、智慧交通、智慧照明、智慧铁路等为主的智慧产业,以精密运输和产业物流为主的现代物流业和以自有工业园区改造升级为主的城市更新业务。
产品案例:
1、拆解报告:SlimQ 65W氮化镓USB PD快充充电器1A1C
2、拆解报告:SHARGE闪极100W 3C1A氮化镓快充充电器
赛尔康(贵港)有限公司
赛尔康技术(深圳)有限公司于1997年12月成立。赛尔康集团致力于研发及生产手机及其他电子设备的充电器;是手机及平板电脑充电器的市场领导者,主要客户包含现今世界上所有的大型手机及平板电脑品牌及制造商;其他类电子设备包含如笔记本电脑、网关、路由器、机顶盒、照明设备等。
产品案例:
天宝电子(惠州)有限公司
天宝始创于1979年,2015年在香港主板上市(天宝集团股票代码: 1979),专注电源技术研发40年,设计和制造安全可靠的电源与智能充电器产品,为不同的客户及不同的终端领域, 提供具有市场竞争力的一站式智能电源解决方案, 多年来和众多国际顶尖品牌建立长期稳固的合作关系,成为信赖的主要供应商。
产品案例:
1、天宝集团65W氮化镓PD充电器评测:小到极致,笔记本专用
深圳市喜微科技有限公司
深圳市喜微科技有限公司是一家专业的电源制造商,公司为技术型企业,致力于电源产品的研发和创新,不断推出业内领先的电源产品,为客户创造价值。2019年伊始,喜微科技即网罗行业精英,开始第三代半导体氮化镓方案的设计研发,公司拥有业内领先的产品定义、研发设计及项目管理团队,研发出多款业内领先的氮化镓产品,目前已成功进入倍思、图拉斯等一线3C配件品牌核心供应链,氮化镓充电器产品出货进入行业第一梯队。
产品案例:
深圳新斯宝科技有限公司
深圳市新斯宝科技有限公司成立于是2008年,专注在开关电源,充电器等电源产品的研发设计,生产,销售为一体的高新技术企业。目前主要生产各类PD /QC 智能充电系列,同国内外多家知名大品牌合作,新斯宝通过优质的产品与服务,得到大家的认可,并在客户群中形成了很好的口碑。
新斯宝约有6000sqm制造工厂,位于深圳宝安沙井,公司约有500名员工及50名高水平管理及技术人才;拥有全自动化设备与多台生产及可靠性试验仪器。已为全球客户提供优质的电源充电器产品超过十年经验。
产品案例:
4、很小很强大,有颜又能打,ZENDURE征拓 S3 65W氮化镓充电器评测
5、数字充电器新浪潮:IDMIX 100W 3C1A氮化镓充电器全面评测
6、百瓦功率,四大接口,各司其职:摩米士100W氮化镓充电器评测
7、经典罗马柱造型,100W+3C1A+小体积,ZENDURE征拓S4氮化镓充电器评测
东莞昱为电子科技有限公司
东莞昱为电子科技有限公司成立于2016年,致力于成为全球智能设备及其附件领域的领导品牌,弘扬中国智造之美。在USB充电、智能家居、音频数码和保护类配件等领域,昱为电子都将潜心打造严谨周到、品质卓越的智能伙伴。
产品案例:
1、拆解报告:omthing万魔65W 2C1A氮化镓快充充电器
充电头网总结
从氮化镓技术在快充领域的初次商用,到现在氮化镓快充的大规模量产,近两年来消费类电源配件市场的产品迭代十分迅速,市场格局也发生着巨大的变化。
终端产品方面,氮化镓快充最先从第三方配件的角度切入,随后逐渐渗透到华为、小米、OPPO联想、戴尔、LG等各大手机/笔电品牌中,加速了用户教育的同时,也让氮化镓快充市场的体量倍增。
芯片方面,据充电头网统计数据显示,氮化镓功率芯片厂商已经由起初的一两家迅速扩增至十余家,其中包含多位中国芯实力选手,可提供单管、内置驱动、双管半桥等多种类型的产品。同时,氮化镓控制芯片厂商也增加到十余家,无论是主流的QR结构还是高端的ACF架构,亦或是大功率多口快充专用的LLC架构,均有诸多选择,为来年的市场做足了准备。
快充工厂方面,从本次的统计数据可以看到,无论是老牌的系统内电源厂商还是新兴的电商代工厂,都已经开始涉足氮化镓快充产品的生产,不过目前主要以电商代工厂居多,并且纷纷实现了量产出货,并且在实现产品多样化方面,电商代工厂也发挥着至关重要的作用。
展会预告
5月28日,2021中国跨境电商3C配件选品大会将在深圳举办,届时将有多家充电宝、充电器、车充、数据线、TWS耳机、智能音箱等工厂出席,提供近千款最新产品供卖家选择。如有参展需求,请联系邮箱:info@chongdiantou.com
温馨提示
充电头网
以下热门话题可以点击蓝字了解,也可以在充电头网微信后台回复如下关键词获取专题
「技术专题」
GaN、SiC、LLC、USB PD、QC、VOOC、DFH、Qi、POWER-Z
「拆解汇总」
1500篇拆解、无线充拆解、PD充电器拆解、移动电源拆解、PD车充拆解、充电盒拆解、氮化镓快充拆解、100W充电器拆解、100W充电宝拆解、手机快充拆解、18W PD快充拆解、20W PD快充拆解、大功率无线充拆解
「优质资源」
充电器工厂、氮化镓快充工厂、快充芯片、电源芯片、升降压芯片(充电宝)、升降压芯片(车充)、多口快充芯片、充电宝协议芯片、无线充芯片、充电盒芯片(有线)、充电盒芯片(无线)、快充电容、户外电源、氮化镓快充、20W PD快充、30W PD快充
「原厂资源」
英集芯、智融、南芯、东科、芯茂微、茂睿芯、硅动力、环球、美思迪赛、富满-云矽、亚成微、诚芯微、必易、杰华特、英诺赛科、纳微、威兆、微硕、诺威、MDD、丰宾、永铭、云星、科尼盛、特锐祥、美芯晟、伏达、贝兰德、微源、芯仙方案
「快充工厂」
「品牌专区」
苹果、华为、小米、OPPO、vivo、荣耀、三星、mophie、ANKER、紫米、倍思、绿联、CHOETECH、ZENDURE、爱国者
「展会报道」
USB PD亚洲展、无线充亚洲展、果粉嘉年华、香港展、AirFuel无线充电大会、CES展会
商务合作联系:info@chongdiantou.com