----- 充电头网拆解报告 第1630篇 -----
苹果不再为iPhone配送充电器掀起一股迷你充热潮,如今市面上的20W迷你充电可谓是琳琅满目。但并非每个人都是iPhone用户,其它品牌手机用户对更大功率迷你充的需求同样强烈。面对这一情况,上市公司Aohi奥海近期推出了一款Magcube 30W氮化镓迷你充,以满足消费者的需求。
这款产品不仅是目前市面上最小的30W级PD快充充电器,而且整体做得非常精致。支持协议广泛,支持PPS快充,对各大品牌手机都能很好兼容,充分满足用户小而性能强悍的要求。下面充电头网就对这款产品进行详细拆解,看看充电器内部如何设计。
充电头网此前还拆解过奥海45W迷你氮化镓快充充电器,功率密度达到1.07W/cm³,同样是45W级快充充电器中的佼佼者,大家可以点击蓝色字体进行查看。
一、Aohi迷你30W氮化镓充电器外观
包装盒正面印有Aohi品牌、充电头外观图和名称。
背面印有充电器三大特性标识以及参数。
包装内含充电器、黄色卡片、使用说明书等。
Aohi这款30W氮化镓充电器机身非常小巧,输入端采用固定式国标插脚,外壳表面哑光处理,边角倒角设计,此外印有Aohi品牌。
输入端外壳上标注有充电器参数
型号:AOC-C001
输入:100-240V~50/60HZ 0.5A
输出:5V3A、9V2.22A、9V2.77A、15V2A、20V1.5A、3.3-11V3A,30W Max
深圳市奥达电源科技有限公司
产品已经通过了CCC认证。
值得一提的是,充电器上的深圳市奥达电源科技有限公司其实是东莞市奥海科技股份有限公司的全资子公司,奥海科技(002993)为赫赫有名的专注电源行业的A股上市公司。
顶面采用微雕工艺设计,并配有LED快充指示灯和USB-C接口。
接口采用银白铝环装饰,舌片为黄色,整体看上去很精致。
使用游标卡尺实测充电器机身高度为32.26mm。
宽度为28.04mm。
厚度为28.05mm。通过三维可算得充电器体积为25.37cm³,功率密度为1.18W/cm³。
与市面上其它知名品牌30W级快充充电器对比,Aohi迷你30W氮化镓充电器功率密度最高,体积最小。
和苹果30W充电器直观对比,体积优势非常明显。
净重约为40g。
接通电源,LED指示灯亮绿光。
使用ChargerLAB POWER-Z KT002检测USB-C口输出协议,显示支持Apple 2.4A、Samsung 5V2A、DCP协议,以及QC2.0/3.0、AFC、FCP、SCP、PD3.0、PPS快充协议。
此外PDO报文显示C口还具备5V3A、9V2.22A、9V2.77A、15V2A、20V1.5A五组固定电压档位,以及3.3-11V3A一组PPS电压档位。
二、Aohi迷你30W氮化镓充电器拆解
将输入端外壳拆开,插脚和PCB板通过金属弹片接触通电。
将PCBA模块取出,电容、变压器等器件打胶加固和导热。
侧面以及输出端均垂直焊接有小板。
经过对充电器观察发现,其采用开关电源宽范围输出,次级协议芯片控制输出电压的典型架构。下面我们就从输入端开始一一了解各元器件。
将硅胶清理干净,可以看到主板一侧上有贴片保险丝和共模电感。
背面有整流桥、同步整流管和协议芯片,初级次级分界明显。
贴片保险丝额定电流2A。
共模电感双线绕制,用于滤除EMI干扰。
ABSR210整流桥特写。
高压滤波电解电容以及变压器等焊接在另一侧小板上。
侧面小板的背面设有PI主控芯片。
两颗高压滤波电解电容来自TEAPO智宝,规格均为400V 22μF。
工字电感特写。
电源主控芯片采用PI INN3379C,采用PowiGaN技术,内置PWM控制器、高压MOS、同步整流控制器等,集成度非常高,并且采用数字总线控制调压。宽电压范围条件下,密闭外壳内可以输出65W功率。
PI官方的资料显示,INN3379C属于InnoSwitch3-Pro家族,不过与其他型号不同的是,INN3379C采用了PI独家的PowiGaN技术,也就是内置了GaN氮化镓功率器件,相比传统MOSFET可以输出更大功率。
充电头网了解到,采用INN3379C的产品还有傲基63W氮化镓快充、龙冰65W PD氮化镓快充、斯泰克100W双USB-C氮化镓快充。此外PI高集成快充芯片还被三星原装45W USB PD快充充电器、小米9手机27W原装充电器、OPPO原装65W氮化镓快充充电器、谷歌Pixel手机标配USB PD充电器等数十款产品采用,性能获得客户广泛认可。
变压器特写。
输出端垂直焊接一块小板,左侧固态电容外套绝缘管保护。
小板背面一览,没有设元器件。
主板正面一览,母座右侧设有输出VBUS开关管。
Y电容特写。
同步整流管采用AOS万代AON6220,NMOS,耐压100V,DFN5x6封装。
万代AON6220资料信息。
输出滤波固态电容来自绿宝石,规格为25V 470μF。
充电头网了解到,绿宝石电子科技股份有限公司生产的铝电解电容器、固态电容和超级电容性能优越,性价比高,此前已被华为66W超级快充充电器、小米11原装55W氮化镓充电器、惠普笔记本90W PD快充、公牛20W PD快充充电器、宜家40W 2A1C桌面充、飞利浦65W快充插座等大品牌产品采用过,品质获得客户一致认可。
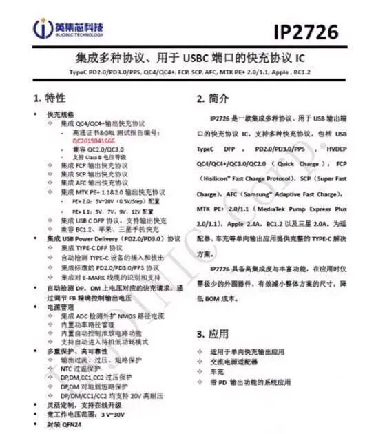
英集芯IP2726是一颗集成多种协议、用于USB输出端口的快充IC,支持Type-C DFP、PD2.0/3.0、PPS、QC4+、QC2.0/3.0、FCP、AFC、SCP、MTK PE+、Apple2.4A、BC1.2以及三星2A等协议。具有高集成度和丰富的功能,在应用时仅需极少的外围器件,有效减小整体方案的尺寸,降低BOM成本。
充电头网了解到,英集芯IP2726已经通过了高通QC4+认证,拿到了中国大陆地区第一张QC4+认证证书。
充电头网了解到,英集芯IP2726此前已被AUKEY 65W 1A1C氮化镓快充充电器、RAVPOWER 90W双USB-C口PD快充充电器、斯泰克100W双USB-C口氮化镓充电器、麦多多30W 1A1C USB PD快充充电器、坤兴18W USB PD3.0 PPS快充充电器等产品采用。此外,英集芯的其它系列快充芯片也获得小米、华为、三星等客户的高度认可。
输出VBUS开关管采用威兆半导体VS3610AE,NMOS,耐压30V,PDFN3333封装。
威兆VS3610AE资料信息。
USB-C母座特写,过孔焊接。
最后使用游标卡尺实测PCB主板长度为29.13mm。
宽度为24.37mm。
侧面小板高度为23.87mm。
输出端小板高度为23.52mm。
全部拆解完毕,来张全家福。
充电头网拆解总结
Aohi这款Magcube 30W迷你充电器非常的小巧,即使功率做到了30W,体积仅有25.37cm³,功率密度达到了1.18W/cm³,力压小米33W氮化镓快充,排行第一。再加上微雕顶面、LED快充指示灯和金属环装饰的接口,让充电器看上去不仅小而且很精致。
Aohi的母公司为众多手机品牌设计制造原厂充电器奥海科技,拥有雄厚的研发实力,过硬的质量品控。推出的这款迷你充是市面上第一款同体积做到30W的PD充电器,目标也是服务各大品牌手机快充,因此在兼容性方面,支持QC、AFC、FCP、SCP、PD3.0、PPS等市面主流快充协议,具备5V3A、9V2.22A、9V2.77A、15V2A、20V1.5A、3.3-11V3A电压档位,性能非常强悍。
充电头网通过拆解发现,这款充电器内部采用三块小板组合焊接设计,其中输出端小板本身并没设有什么重要器件,是为了加固侧面小板而设计的,这种垂直结构设计使得充电器整体稳定性非常好,此外变压器等器件打胶帮助加固和导热。
这款充电器采用业内知名大厂PI的INN3379C主控搭配万代AON6220同步整流管组成开关电源,协议芯片采用英集芯IP2726,同样是明星产品。高压滤波电解电容来自台系智宝,低压滤波固态电容来自绿宝石。产品整体用料非常扎实可靠。
温馨提示
充电头网
以下热门话题可以点击蓝字了解,也可以在充电头网微信后台回复如下关键词获取专题
「技术专题」
GaN、SiC、LLC、USB PD、QC、VOOC、DFH、Qi、POWER-Z
「拆解汇总」
1500篇拆解、无线充拆解、PD充电器拆解、移动电源拆解、PD车充拆解、充电盒拆解、氮化镓快充拆解、100W充电器拆解、100W充电宝拆解、手机快充拆解、18W PD快充拆解、20W PD快充拆解、大功率无线充拆解
「优质资源」
充电器工厂、氮化镓快充工厂、快充芯片、电源芯片、升降压芯片(充电宝)、升降压芯片(车充)、多口快充芯片、充电宝协议芯片、无线充芯片、充电盒芯片(有线)、充电盒芯片(无线)、快充电容、户外电源、氮化镓快充、20W PD快充、30W PD快充
「原厂资源」
英集芯、智融、南芯、东科、芯茂微、茂睿芯、硅动力、环球、美思迪赛、富满-云矽、亚成微、诚芯微、必易、杰华特、英诺赛科、纳微、威兆、微硕、诺威、MDD、丰宾、永铭、科尼盛、特锐祥、美芯晟、伏达、贝兰德、微源、芯仙方案
「快充工厂」
「品牌专区」
苹果、华为、小米、OPPO、vivo、荣耀、三星、mophie、ANKER、紫米、倍思、绿联、CHOETECH、ZENDURE、爱国者
「展会报道」
USB PD亚洲展、无线充亚洲展、果粉嘉年华、香港展、AirFuel无线充电大会、CES展会
商务合作联系:info@chongdiantou.com