----- 充电头网拆解报告 第1673篇 -----
今年的3月29日小米春季新品发布会发布了小米11 Pro、小米11 Ultra两款旗舰手机,在充电配件方面,小米大力发展无线充电快充,推出了超大功率的小米80W帆船风冷无线充,另外还有支持三设备同时充电的小米多线圈无线快充板。
近日这款多线圈无线快充板正式在小米官方商城上架开售,定价为599元。通过充电头网的观察,小米是积极推动无线充技术发展的手机厂商代表,已经推出了众多行业首发无线充产品,深受用户喜爱。
充电头网在收到消息后,立马下单了这款产品。如今这款无线充到达编辑部后,我们又立马对其进行详细拆解。其设计理念来源于苹果跳票多年的AirPower多线圈无线充电器,旨在为用户提供一个支持多设备同时充电并可以自由摆放的无线充电器。
话不多说,下面就一起来看看产品的内部设计用料吧。
充电头网此前还拆解过小米55W立式风冷无线充电器、小米智能追踪式无线充、小米无线充电器、小米无线充电器20W快充版、小米30W立式风冷无线充电器等多款无线充电产品,大家可以点击蓝色字体进行查看。
一、小米多线圈无线快充板外观
包装盒为白色,顶部印有小米logo以及多线圈无线快充板和名称。
侧面也印有产品名称。
盒子底部左下角贴有参数贴纸。
打开包装,最上面放无线充电板,其中一端有提手,方便将无线充取出。
无线充下是操作指南纸板。
最下面两端设有凹槽,分别用来装120W快充和数据线,此外还有说明书和三包凭证。
包装内全部东西一览。
附带的充电器和小米10至尊纪念版的120W快充是同款,充电头网已经做了详细拆解。
充电器输入端参数特写
型号:MDY-12-ED
输入:100-120V~50/60HZ 1.7A
输出:5V3A、9V3A、11V6A、20V4.8A
输入:220-240V~50/60HZ 1.7A
输出:5V3A、9V3A、11V6A、20V6A
产品已经通过了3C认证和高通QC3.0认证。
附带的数据线也是同款魔改6A A to C线,充电头网同样做过详细拆解。
小米多线圈无线充电板顶部是硅胶材质,搭配铝合金底壳与PC塑胶框架制作,整体风格简约。
顶面特写,触摸有类肤手感。
底部周边为弧面设计,侧面看去造型犹如“一叶扁舟”。
机身前端中心还设有LED指示灯。
对应后面是USB-C输入接口,黑色胶芯不露铜。接口处为凹槽设计,线缆连接更稳定。
底部贴有一大块防滑垫,中心印有xiaomi品牌,边缘印有产品参数。
产品名称:小米多线圈无线充电板
型号:MDY-13-EJ
接口类别:USB-C
工作温度:0℃-35℃
产品尺寸:232.4*100*15.1mm
输入参数:9-20V,6A Max
输出参数:单设备:20W Max
双设备:2*20W Max
三设备:3*20W Max
总输出:60W Max
品牌商:小米通讯技术有限公司
生产商:江西蓝沛科技有限公司
使用卷尺实测无线充电板机身长度约为23.2cm。
宽度为99.56mm。
厚度为16.04mm。
无线充电板净重约为471g。
接通电源进行充电测试。
将小米10手机随意的放在充电板上,成功触发小米TURBO CHARGE快充。
使用ChargerLAB POWER-Z KT002测得此时无线充的输入功率为19.98V 0.98A 19.62W。
将小米10、苹果iPhone 12以及AirPods Pro三款产品同时放到充电板上,此时测得输入功率为19.98V 1.21A 24.12W。
二、小米多线圈无线快充板拆解
将底部防滑垫撕掉。
机身两端有螺丝进行封装固定。
拆掉螺丝即可将机身壳打开。
顶部外壳的固定柱上有黑色的环形塑料板。
底部机身槽内放置无线充。
线圈上面覆盖石墨散热膜,用于均热,降低局部温升。
石墨散热膜包裹绝缘塑料膜,下方19个线圈贴有高温胶带绝缘。
石墨散热层特写。
无线充电线圈分成三层,六个三角形排列。底层7个线圈,顶层和中间层各6个线圈。
线圈上面有热敏电阻检测温度。
线圈有双面胶固定。
电路板侧面特写,线圈下面先是导磁片,然后是一层均热铝板,最后是电路板。
电路板背面覆盖导热硅胶,用于为电路元件散热。
取下电路板背面覆盖的导热硅胶,露出电路板,电路板上下两侧为线圈的焊点。电路板左右两侧采用过孔封边,防止电磁辐射。
电路板生产日期为21年08周,无线充采用白色NPO电容谐振。
Type-C母座特写,采用沉板过孔焊接。
共模电感,用于输入滤波。
Type-C端子输入首先通过力芯微 ET9640过压过流保护IC,再为其他芯片供电。力芯微ET9640支持2.5-28V输入电压范围,内置8mΩ导阻的NMOS管,可承载7A电流。峰值耐压100V,用于输入过压及过流保护。
无线充电输入采用赛普拉斯 CYPD3171进行取电,属于CCG3PA系列,其内建ARM Cortex-M0处理器,64KB Flash 8KB SRAM,支持QC4.0、APPLE 2.4A,AFC、BC1.2等充电协议。
赛普拉斯CYPD3171规格资料。
充电头网拆解了解到,小米80W帆船风冷无线充、小米55W立式风冷无线快充、小米智能追踪式无线充、小米30W立式风冷无线充电器、小米无线充电器20W快充版等米家无线充产品均采用过这款芯片。赛普拉斯是苹果、华为、三星、小米等品牌的芯片供应商之一,芯片性能获得客户高度认可。
思瑞浦 TPT29306 双向I2C和SMBus通信电平转换IC,用于不同供电电压之间芯片通讯。适用于I2C,SMBus,PMBus,MDIO,UART,低速SDIO,GPIO和其他两线信号接口电压转换。在无线充内部用于无线充电主控和赛普拉斯CYPD3171通讯。
思瑞浦 TPT29306 详细资料。
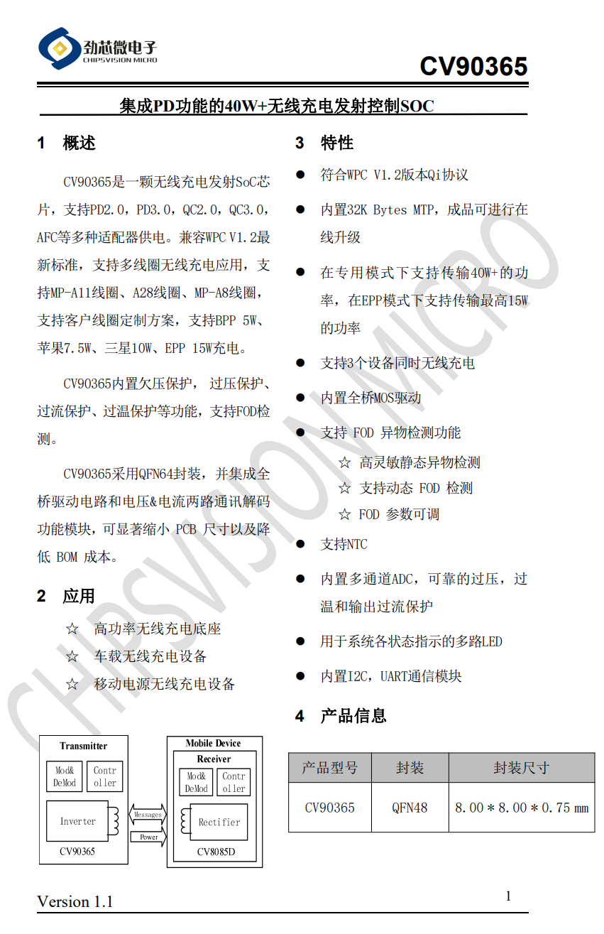
无线充主控采用劲芯微CV90365,本芯片内置PD和QC快充取电控制,采用高压工艺,支持高功率输出,内置全桥MOS驱动,解码, Q值检测等功能电路,15通道16bits 高分辨率PWM控制器,可以同时支持三个设备充电, 丰富的GPIO端口支持多层叠式多线圈的无线充电应用,支持标准的5-15W无线充电,并且支持加解密私有协议,可扩展支持40W~80W功率传输, 内置了双重硬件过压、过流保护, 保护响应快, 保证高功率充电应用的安全性。
值得一提的是,劲芯微CV90365支持一芯多充技术,集成度相当高。
劲芯微 CV90365 详细资料。
充电头网拆解了解到,劲芯微无线充主控芯片此前还被三星米奇可滑动立式无线充电器、Anker PowerWave Pad无线充、AT&T无线充电器、MOMAX无线充电器、绿联无线充电器、迪奥科五线圈无线双快充、WEPOR ChargeDock X翻盖式无线充电器、耐尔金灵耀支架式无线充移动电源、YOOTECH USB-C口无线快充充电器等产品采用过。
丝印LK20的无源晶振,为无线充电主控提供时钟。
无线充电主控外置的6.8μH降压电感,通过主控内置的降压电路为主控供电。
东沅 FKBB3105,PMOS管,耐压-30V,导阻14mΩ,用于无线充电降压电路供电控制。
东沅 FKBB3105 详细资料。
MPS MP2229 21V输入电压,6A输出电流的同步整流降压转换器,内置开关管,外围元件精简,用于无线充电独立调压,以适配不同手机的充电需求。共有三颗分别用于三路无线充电的独立降压。
MPS MP2229 详细资料。
电路板镂空焊接降压电感,降低厚度。降压电感采用合金电感。据悉,这几颗电感由东莞市三体微电子技术有限公司提供。
第二路MP2229降压转换器。
第三路MP2229降压转换器。
思瑞浦 LMV324B 低功耗4运放,用于电压电流解调及线圈检测。
思瑞浦 LMV324B 详细资料。
帝奥微 DIO5105 半桥驱动器,用于驱动无线充电功率管。采用MSOP10封装,耐压40V。共有四颗用于拓展的两路无线充电功率管驱动。
帝奥微 DIO5105 资料信息。
另外两颗驱动器特写。
东沅 FKCA3214 双NMOS管,30V耐压,12mΩ导阻,两颗组成全桥用于无线充电线圈功率传输。
东沅 FKCA3214 详细资料。
第二组无线充电功率管。
第三组无线充电功率管。
R020电流检测电阻和四颗并联的NPO谐振电容,对应三组无线充电输出。
74HC595,具有三态输出寄存器的8位移位寄存器,用于控制无线充电线圈开启。共有4颗对应不同的线圈。
砹德曼 AD60K45D3双NMOS管,耐压60V,导阻11mΩ,PPAK3*3封装,用于切换无线充电线圈。经过小编细数,发现小米多线圈无线充电板一共采用了19颗砹德曼MOS。
砹德曼 AD60K45D3 详细信息。
充电头网拆解了解到,砹德曼半导体(深圳)有限公司的MOS管还被华科隆40W超级快充、mophie三合一旗舰无线充、俊凯达30W 1A1C智能快充车充等数十款产品采用。
无线充电线圈切换均由砹德曼 AD60K45D3完成。
无线充电线圈切换均由砹德曼 AD60K45D3完成。
全部拆解完毕,来张全家福。
充电头网拆解总结
小米春季新品发布会上推出的这款多线圈无线充电板并没有同步开售,对于很多人来说的确是心痒的不行。产品采用扁平长条形外观,整体风格非常简约。机身顶部是硅胶材质,搭配铝合金底壳,电路板与铝合金底壳之间填充导热硅胶散热,触摸手感好同时又很有分量。
产品内置多达19个无线充电线圈,自然发热方面的问题不可忽视。而采用铝合金底壳除了能让产品使用起来更稳定外,另一大原因便是帮助散热。同时充电头网拆开发现,无线充模块正背面分别贴有石墨散热膜和导热硅胶,硅胶贴合铝合金外壳进行导热。此外电路板和导磁片间也有一块均热铝板。
这款无线充核心主控芯片采用劲芯微CV90365,支持一芯多充,并设有三路无线充电路,对应的有3路降压和3路驱动管,三路降压转换器均采用MPS MP2229,驱动管则都采用东沅FKCA3214。输入端设有力芯微ET9640过压过流保护IC,并采用赛普拉斯CYPD3171搭配主控控制输入电压。
此外内置19个无线充电线圈,采用砹德曼AD60K45D3双NMOS管进行线圈切换,并采用多颗74HC595 8位移位寄存器用于控制线圈开启,无论设备放在充电板的何处,都能进行无线充电。
总的来说,小米这款无线充用料扎实,散热措施做得也很到位。对于这样一款产品,小伙伴们觉得值得入手吗?
峰会预告
10月22日,2021无线充电亚洲展将在深圳举办,届时将有多家无线充芯片原厂、无线充方案商及无线充产业链配套企业出席,共同探讨无线充电行业发展新趋势。
如有参展需求,请联系邮箱:
info@chongdiantou.com
以下热门话题可以点击蓝字了解,也可以在充电头网微信后台回复如下关键词获取专题
「技术专题」
GaN、SiC、LLC、USB PD、QC、VOOC、DFH、Qi、POWER-Z
「拆解汇总」
1500篇拆解、无线充拆解、PD充电器拆解、移动电源拆解、PD车充拆解、充电盒拆解、氮化镓快充拆解、100W充电器拆解、100W充电宝拆解、手机快充拆解、18W PD快充拆解、20W PD快充拆解、大功率无线充拆解、PD插线板拆解
「优质资源」
充电器工厂、氮化镓快充工厂、充电宝工厂、户外电源工厂、无线充工厂、快充芯片、电源芯片(内置MOS)、升降压芯片(充电宝)、升降压芯片(车充)、多口快充芯片、充电宝协议芯片、无线充芯片、充电盒芯片(有线)、充电盒芯片(无线)、快充电容、氮化镓快充、20W PD快充、30W PD快充
「原厂资源」
英集芯、智融、南芯、东科、芯茂微、茂睿芯、硅动力、环球、美思迪赛、富满-云矽、亚成微、诚芯微、必易、杰华特、沁恒、芯海、天德钰、恒成微、英诺赛科、纳微、威兆、微硕、诺威、MDD、丰宾、永铭、科尼盛、洲宇电子、柏瑞凯、特锐祥、美芯晟、伏达、贝兰德、微源、芯仙方案
「快充工厂」
「品牌专区」
苹果、华为、小米、OPPO、vivo、荣耀、三星、mophie、ANKER、紫米、倍思、绿联、CHOETECH、ZENDURE、爱国者
「展会报道」
USB PD亚洲展、无线充亚洲展、果粉嘉年华、香港展、AirFuel无线充电大会、CES展会
商务合作联系:info@chongdiantou.com