----- 充电头网拆解报告 第1675篇 -----
深圳市聚泉鑫科技有限公司是一家国家级高新技术企业,自2009年成立以来,一直致力于消费类电子及电源类产品的IC芯片应用开发及电路设计。公司产品涵盖移动电源、车载充电器、PD氮化镓充电器、无线充电器等领域,整体技术面涵盖AC-DC,DC-DC,DC-AC的各类电源管理方案。同时也是国内知名芯片制造商英集芯、英诺赛科、硅动力、力芯微的核心代理商。
自小米推出迷你33W氮化镓快充后,Aohi、REMAX等品牌也先后入局,掀起了一股30W迷你充热潮,市场对这类快充的需求量明显提高。为此聚泉鑫近期设计了一套33W GaN快充方案并由睿元实业代工生产,以满足市场需求。这款充电器配置1A1C接口,兼容协议丰富,最大输出功率33W可以满足手机、平板等设备快充需求。下面充电头网就对其进行详细拆解,看看用料做工如何。
一、睿元33W氮化镓快充充电器外观
充电器采用PC材质白色外壳,腰身是亮面和哑光撞色设计,各面间过渡圆润使用手感好。
这款快充采用固定式国标插脚,腰身一面印有33W字样,表明输出功率。
输入端外壳上标注有充电器参数
型号:RY-U33
输入:100-240V~50/60HZ 0.8A
输出:
USB-C:5V3A、9V3A、12V2.5A、15V2A、20V1.5A
PPS:3.3-11V3A
USB-A:5V4.5A、5V3A、9V2A、12V1.5A
双口输出:5V4.5A
制造商:深圳睿元实业有限公司
产品已经通过了3C认证。
顶面1A1C接口分别是黑色和橘红色胶芯,接口旁印有QC和PD快充标识。
使用游标卡尺实测充电器机身高度为37.74mm。
宽度为33.27mm。
厚度为33.34mm。通过三维可以算得充电器体积约为41.86cm³,功率密度为0.79W/cm³。
和苹果30W充电器直观对比,接口更多,体积优势也非常明显。
拿在手上的直观感受。
净重约为48g。
使用ChargerLAB POWER-Z KT002测得USB-A口支持Apple 2.4A、Samsung 5V2A、DCP协议,以及QC2.0/3.0、AFC、FCP、SCP快充协议。
使用KT002测得USB-C口支持Apple 2.4A、Samsung 5V2A、DCP协议,以及QC2.0/3.0、AFC、FCP、SCP、PE2.0、PD3.0、PPS快充协议。
此外C口还具备5V3A、9V3A、12V2.5A、15V2A、20V1.5A五组固定电压档位,以及3.3-11V3A一组PPS电压档位。
二、睿元33W氮化镓快充充电器拆解
将输入端外壳拆开。
PCBA模块打胶加固,高低压滤波电容均套有绝缘管保护。
使用游标卡尺测得模块长度为33.99mm。
宽度为26.62mm。
厚度为24.93mm。
模块采用三块小板组合焊接,连接小板还用来支撑USB-A母座。
输入端一览,保险丝设在输入小板背面,正面有NTC浪涌抑制电阻和共模电感。
蓝宝保险丝特写,额定电流2A。
NTC浪涌抑制电阻特写,用于抑制上电浪涌电流。
共模电感特写,用于滤除EMI干扰。
另一侧电容加套防火硅胶套保护。电容硅胶套是深圳市馨宝科技有限公司,用专业硅胶配方制造,具有良好的防火性能,耐压5000V以内匀安全无忧,为PD快充小型化,电器安全间隙、绝缘穿透距离、爬电距离等问题提供绝对保障,产品已被奥海等多家大型上市公司承认采用量产。
输入端小板背面除了保险丝,还有整流桥、主控芯片、氮化镓功率开关管以及光耦。
WRABS20MG整流桥,来自深圳市沃尔德实业有限公司。
两颗高压滤波电解电容均为深圳市昱光电子y.u.g品牌,规格都是400V 22μF。该系列电容采用环保钻石蓝配色,工作温度范围:-40℃~105℃,3000小时寿命,具备抗雷击、耐纹波、高频低阻等优势,可以为快充优化产品结构、提升组装工艺发挥作用。
充电头网拆解了解到,昱光电子y.u.g品牌电容还被羽博65W 1A1C氮化镓充电器、智电电子30W 1A1C快充充电器、倍思20W超级硅充电器、麦多多47W 1A1C迷你氮化镓充电器、亿色迷你20W PD快充、海陆通20W PD快充等产品采用。
工字电感特写。
开关电源主控芯片为南芯SC3021D,支持170KHz GaN直驱,专为30W氮化镓充电器设计,在该方案下可采用ATQ17/15绕线式变压器,极具性价比。
据了解,南芯SC3021x满足各类高频QR快充需求,采用专有的GaN直驱设计,省去外置驱动器或者分立驱动器件;集成分段式供电模式,单绕组供电,无需复杂的供电电路;内置高压启动及交流输入Brown In/Out功能,集成了X-cap放电功能。
充电头网拆解了解到,南芯快充芯片可应于充电器、车充、移动电源、储能电源等产品,此前已被安克PowerHouse II 400户外电源、羽博300W便携式储能电源、三星45W PD快充车充、紫米20号200W PD快充移动电源、紫米65W 2C1A桌面PD快充、安克Nano 20W PD快充充电器等数十款产品采用,品质获得客户高度认可。
氮化镓功率芯片采用英诺赛科INN650DA04,耐压650V,导阻480mΩ(max),具备高频高效、极低损耗、快速主动散热等特点,同时采用DFN5*6封装,实现小体积、高效率。
英诺赛科INN650DA04资料信息。
INN650DA04是InnoGaN系列第二代新品,此前已被REMAX 30W氮化镓快充采用。第一代氮化镓功率芯片INN650D02此前已被品胜65W 2C1A氮化镓快充、红魔手机6 Pro标配120W PD氮化镓快充、尚巡120W氮化镓适配器、REMAX 100W氮化镓充电器、摩米士100W 2A2C氮化镓快充、努比亚65W USB PD氘锋氮化镓快充、飞频65W PD氮化镓充电器、魅族65W氮化镓充电器、Lapo 65W PD氮化镓快充充电器、ROCK 65W 2C1A氮化镓快充等多款产品采用,芯片质量获得市场认可。
变压器使用绝缘胶带严密包裹,据了解。变压器供应商为深圳市金尚电子科技有限公司提供,主营充电器类高频变压器。深圳、河源均有生产基地,多款自主研发开模磁芯骨架,小体积大功率为该公司主导设计生产理念,产品广泛应用于手机充电器,氮化镓充电器。
OR-1009光耦特写,用于初级次级通信,反馈输出电压。
Y电容特写。
输出端一览,两个USB母座分别焊接在两块小板上。
将模块拆分开,并将硅胶清理干净。
输出小板一面设有两颗滤波固态电容。
另一面设有同步整流控制器、整流管、协议芯片以及两颗输出VBUS开关管。
同步整流控制器采用杰华特JW7726B,支持CCM、DCM、QR和ACF模式,在振铃期间能有效防止同步整流MOSFET的误开通;具有快速关断能力以便能兼容CCM;在启动过程中(VCC建立之前)能有效防止门极gate被耦合至开启电压。据了解,目前JW7726系列产品累计发货量已接近千万颗。
杰华特JW7726B资料信息。
同步整流管采用谷峰GT52N10,耐压100V,DFN5x6封装。
谷峰GT52N10资料信息。
输出滤波固态电容来自JSH益阳万京源,规格为25V 220μF。
另一颗也是来自益阳万京源,规格为25V 470μF。
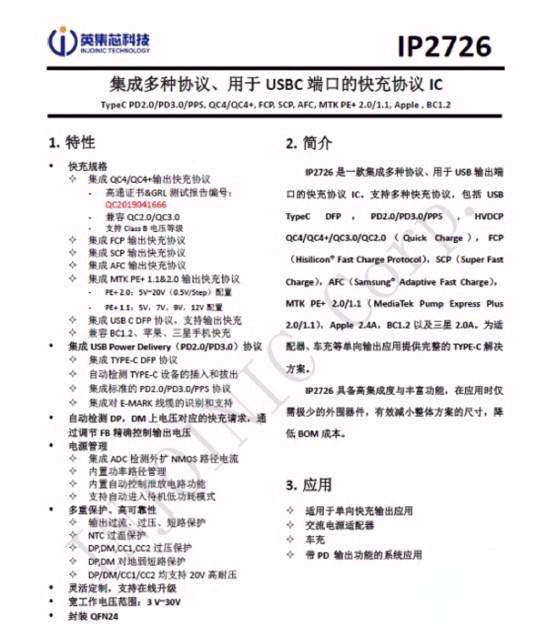
协议芯片采用英集芯IP2726,用于1A1C接口输出电压控制。IP2726是一颗集成多种协议、用于USB输出端口的快充IC,支持Type-C DFP、PD2.0/3.0、PPS、QC4+、QC2.0/3.0、FCP、AFC、SCP、MTK PE+、Apple2.4A、BC1.2以及三星2A等协议。具有高集成度和丰富的功能,在应用时仅需极少的外围器件,有效减小整体方案的尺寸,降低BOM成本。
充电头网了解到,英集芯IP2726已经通过了高通QC4+认证,拿到了中国大陆地区第一张QC4+认证证书。
充电头网了解到,英集芯IP2726此前已被AUKEY 65W 1A1C氮化镓快充充电器、RAVPOWER 90W双USB-C口PD快充充电器、斯泰克100W双USB-C口氮化镓充电器、麦多多30W 1A1C USB PD快充充电器、坤兴18W USB PD3.0 PPS快充充电器等产品采用。此外,英集芯的其它系列快充芯片也获得小米、华为、三星等客户的高度认可。
输出VBUS开关管特写,丝印CWT3121AP。
另一颗CWT3121AP开关管特写。
USB-C母座特写,过孔焊接。
USB-A母座特写。
全部拆解完毕,来张全家福。
充电头网拆解总结
睿元这款33W氮化镓快充设计风格简约,而与这种简约风相反的是兼容丰富的快充协议,支持QC、AFC、FCP、SCP、PE2.0、PD3.0、PPS多个市面主流快充协议,具备5V3A、9V3A、12V2.5A、15V2A、20V1.5A五组齐全电压档位,具备3.3-11V3A PPS电压档位,整体性能强悍。支持华为22.5W快充,同时也能满足小米、苹果、三星等品牌手机快充需求。
充电头网拆解了解到,由聚泉鑫设计的这个DEMO整体尺寸做到了33.99 × 26.62 × 24.93mm,功率密度达到了1.46W/cm³之高,做得非常小巧。其采用三块小板组合焊接设计,其中连接小板上设USB-A母座,巧妙解决了迷你双口快充的母座布局问题。另外整个模块打胶加固,全部滤波电容套有绝缘胶套,初次级间设有隔离板。
充电器采用南芯SC3021D主控搭配英诺赛科INN650DA04氮化镓功率芯片,以及杰华特JW7726B搭配谷峰同步整流管组成开关电源,采用英集芯协议芯片IP2726控制双口输出电压,实现33W氮化镓快充核心器件的全国产化。INN650DA04是InnoGaN系列第二代新品,英诺赛科基于该器件推出了新的30W氮化镓快充DEMO板,助力30W迷你快充市场发展。
温馨提示
充电头网
以下热门话题可以点击蓝字了解,也可以在充电头网微信后台回复如下关键词获取专题
「技术专题」
GaN、SiC、LLC、USB PD、QC、VOOC、DFH、Qi、POWER-Z
「拆解汇总」
1500篇拆解、无线充拆解、PD充电器拆解、移动电源拆解、PD车充拆解、充电盒拆解、氮化镓快充拆解、100W充电器拆解、100W充电宝拆解、手机快充拆解、18W PD快充拆解、20W PD快充拆解、大功率无线充拆解、PD插线板拆解
「优质资源」
充电器工厂、氮化镓快充工厂、充电宝工厂、户外电源工厂、无线充工厂、快充芯片、电源芯片(内置MOS)、升降压芯片(充电宝)、升降压芯片(车充)、多口快充芯片、充电宝协议芯片、无线充芯片、充电盒芯片(有线)、充电盒芯片(无线)、快充电容、氮化镓快充、20W PD快充、30W PD快充
「原厂资源」
英集芯、智融、南芯、东科、芯茂微、茂睿芯、硅动力、环球、美思迪赛、富满-云矽、亚成微、诚芯微、必易、杰华特、沁恒、芯海、天德钰、恒成微、英诺赛科、纳微、威兆、微硕、诺威、MDD、丰宾、永铭、科尼盛、洲宇电子、柏瑞凯、特锐祥、美芯晟、伏达、贝兰德、微源、芯仙方案
「快充工厂」
「品牌专区」
苹果、华为、小米、OPPO、vivo、荣耀、三星、mophie、ANKER、紫米、倍思、绿联、CHOETECH、ZENDURE、爱国者
「展会报道」
USB PD亚洲展、无线充亚洲展、果粉嘉年华、香港展、AirFuel无线充电大会、CES展会
商务合作联系:info@chongdiantou.com