----- 充电头网拆解报告 第1676篇 -----
最近充电头网拿到了HIKVISION海康威视一款车充,型号TC20A-0504000D,配备双USB-A接口,性能一样,均支持5V2A输出,总输出20W,可以同时为两台设备进行充电。下面我们就对这款车充进行拆解,看看产品做得如何。
一、海康威视20W车充外观
车充采用一体式PC材质外壳,表面亮面处理,整体流线型设计,光滑圆润。
机身另一面印有车充参数:
型号:TC20A-0504000D
输入:12-24V
输出:5V4A
车充正极特写。
车充负极特写。
车充顶部边缘设有LED导光圈,并配有双USB-A接口,接口旁都印有2A标识。
车充拿在手上的直观感受。
净重约为21g。
接通电源,LED导光圈亮蓝光。
使用ChargerLAB POWER-Z KM001C测得USB-A口仅支持Samsung 5V2A和DCP协议。
另一个A口输出协议完全一样。
二、海康威视20W车充拆解
将顶部外壳拆开取出PCB板。
导光塑料圈特写。
PCB板一面设有输入输出滤波电容以及电感,电感打胶加固。
另一面可以看到两颗芯片。
通过观察发现,这款车充采用一颗降压控制器和一颗双MOS管进行同步DC-DC降压,5V固定电压输出。下面我们从输入端开始,一一了解各元器件的信息。
输入端正极金属弹簧和负极弹片间有泡棉隔离绝缘。
输入滤波电解电容规格为35V 100μF。
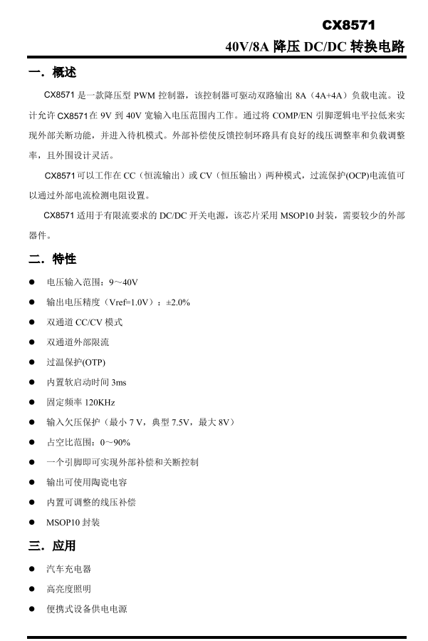
DC-DC降压转换器采用诚芯微CX8571,降压为两个A口输出5V电压。CX8571是一款降压型PWM控制器,该控制器可驱动双路输出8A(4A+4A)负载电流。设计允许CX8571在9-40V宽输入电压范围内工作。通过将COMP/EN引脚逻辑电平拉低来实现外部关断功能,并进入待机模式。外部补偿使反馈控制环路具有良好的线压调整率和负载调整率,且外围设计灵活。
CX8571支持CC/CV两种模式,过流保护电流值可以通过外部电流检测电阻设置。适用于有输出限流要求的 DCDC 开关电源,该芯片采用MSOP10封装,占板面积小,外围元件精简。
充电头网拆解了解到,诚芯微CX8571此前还被70迈车载充电器采用过,此外诚芯微快充方案还可应用在热门20W快充上,并被第一卫20W快充小冰粒充电器、飞利浦新款迷你20W PD快充充电器、羽博20W 1A1C快充充电器等数十款产品采用。
诚芯微4884,双NMOS管,耐压40V,用于输出同步整流降压。
诚芯微4884资料信息。
两颗电阻并联用于输出电流检测。
降压电感特写,两侧涂胶加固。
输出滤波固态电容规格为6.3V 330μF。
两个USB-A母座垂直焊接在小板上。
LED指示灯特写。
USB-A母座特写,黑色舌片。
全部拆解完毕,来张全家福。
充电头网拆解总结
充电头网通过拆解了解到,由于车充两个USB-A接口都只支持5V2A输出,因此内部设计也相当简单。采用诚芯微CX8571降压方案,同步整流降压为两个接口输出5V恒压,此外降压输出MOS管也是采用的诚芯微4884。
虽然产品简单,但诚芯微CX8571性能可不一般,支持9-40V宽范围输入以及可驱动双路输出8A(4A+4A)负载电流,支持CC/CV两种工作模式以及过流保护。
温馨提示
充电头网
以下热门话题可以点击蓝字了解,也可以在充电头网微信后台回复如下关键词获取专题
「技术专题」
GaN、SiC、LLC、USB PD、QC、VOOC、DFH、Qi、POWER-Z
「拆解汇总」
1500篇拆解、无线充拆解、PD充电器拆解、移动电源拆解、PD车充拆解、充电盒拆解、氮化镓快充拆解、100W充电器拆解、100W充电宝拆解、手机快充拆解、18W PD快充拆解、20W PD快充拆解、大功率无线充拆解、PD插线板拆解
「优质资源」
充电器工厂、氮化镓快充工厂、充电宝工厂、户外电源工厂、无线充工厂、快充芯片、电源芯片(内置MOS)、升降压芯片(充电宝)、升降压芯片(车充)、多口快充芯片、充电宝协议芯片、无线充芯片、充电盒芯片(有线)、充电盒芯片(无线)、快充电容、氮化镓快充、20W PD快充、30W PD快充
「原厂资源」
英集芯、智融、南芯、东科、芯茂微、茂睿芯、硅动力、环球、美思迪赛、富满-云矽、亚成微、诚芯微、必易、杰华特、沁恒、芯海、天德钰、恒成微、英诺赛科、纳微、威兆、微硕、诺威、MDD、丰宾、永铭、科尼盛、洲宇电子、柏瑞凯、特锐祥、美芯晟、伏达、贝兰德、微源、芯仙方案
「快充工厂」
「品牌专区」
苹果、华为、小米、OPPO、vivo、荣耀、三星、mophie、ANKER、紫米、倍思、绿联、CHOETECH、ZENDURE、爱国者
「展会报道」
USB PD亚洲展、无线充亚洲展、果粉嘉年华、香港展、AirFuel无线充电大会、CES展会
商务合作联系:info@chongdiantou.com