东科半导体是国内知名的半导体公司,东科的同步整流芯片可直接替换肖特基二极管,提高充电器转换效率。去年我们曾报道过东科推出高性能合封氮化镓芯片,现在东科已经推出成品,一颗合封芯片可实现初级侧两到三颗芯片的功能。通过高集成度的合封芯片,设计出精简高效的氮化镓充电器。
目前东科已经推出四款氮化镓合封芯片,涵盖25W、36W、45W、65W四个功率段,其中36、45、65W为主流出货型号。东科的合封氮化镓芯片能有效的简化充电器设计和生产流程,实现有竞争力的设计。
东科的合封氮化镓芯片通过将氮化镓开关管和控制器集成到一个封装内部,最大程度的缩短导线长度,从芯片内部打线+PCB走线优化成封装内部打线,最大程度的减小了寄生电感对高频开关的影响。减小振铃,从而降低开关损耗,还不易受初级电流干扰,提高可靠性和开关速度。
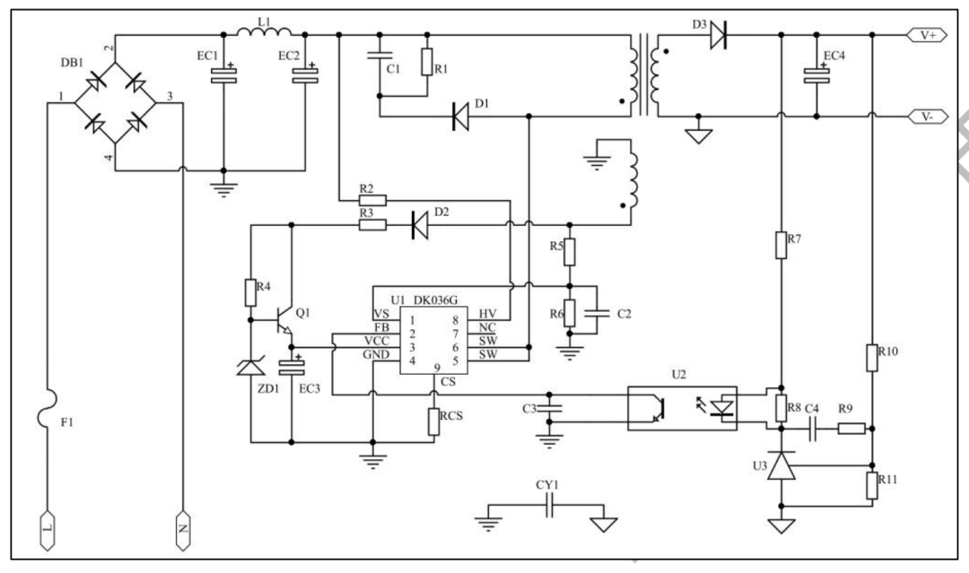
东科推出的DK036G是一款高度集成的QR反激合封氮化镓芯片,芯片内部集成650V 400mΩ氮化镓开关管、控制器、驱动器、高压启动电路和保护单元。采用130KHz开关频率,可以有效缩小充电器的变压器体积,得到性能和成本的平衡。
DK036G内置过热、过流、过压和输出短路、次级开路保护功能,采用ESOP8封装,可通过PCB铜箔散热,简化散热要求,降低温升。
基于东科DK036G超低待机功耗的优点,除了USB PD快充应用外,还可以应用在路由器或者视频监控,显示器内置/外置电源等固定电压输出的场合。通过将氮化镓与高频开关优势结合,可提供小体积低发热的外接电源解决方案。
东科的一系列合封高性能氮化镓电源芯片,为氮化镓电源提供了更精简的设计方案。同时合封还带来了一系列技术优势,减小了寄生参数在高频运行时带来的不良影响,缩小充电器体积并显著提高转换效率。东科半导体通过原创技术创新,让充电器变得更加高效,为地球节能减排,具有深远意义。
峰会预告
7月30日,2021全球第三代半导体快充产业峰会将在深圳举办,届时将有多家氮化镓、碳化硅快充芯片原厂及快充产业链配套企业出席,共同探讨第三代半导体快充发展新趋势。
以下热门话题可以点击蓝字了解,也可以在充电头网微信后台回复如下关键词获取专题
「技术专题」
GaN、SiC、LLC、USB PD、QC、VOOC、DFH、Qi、POWER-Z
「拆解汇总」
1600篇拆解、无线充拆解、PD充电器拆解、移动电源拆解、PD车充拆解、充电盒拆解、氮化镓快充拆解、100W充电器拆解、100W充电宝拆解、手机快充拆解、18W PD快充拆解、20W PD快充拆解、大功率无线充拆解、PD插线板拆解
「优质资源」
充电器工厂、氮化镓快充工厂、充电宝工厂、户外电源工厂、无线充工厂、快充芯片、电源芯片(内置MOS)、升降压芯片(充电宝)、升降压芯片(车充)、多口快充芯片、充电宝协议芯片、无线充芯片、充电盒芯片(有线)、充电盒芯片(无线)、快充电容、氮化镓快充、20W PD快充、30W PD快充
「原厂资源」
英集芯、智融、南芯、东科、芯茂微、茂睿芯、硅动力、环球、美思迪赛、富满-云矽、亚成微、诚芯微、必易、杰华特、沁恒、芯海、天德钰、瑞芯微、恒成微、英诺赛科、纳微、威兆、微硕、诺威、MDD、丰宾、永铭、科尼盛、洲宇电子、柏瑞凯、特锐祥、美芯晟、伏达、贝兰德、微源、芯仙方案
「快充工厂」
坤兴、华科隆、雅晶源、欧派奇、瑞嘉达、鹏元晟、古石、华科生、航嘉
「品牌专区」
苹果、华为、小米、OPPO、vivo、荣耀、三星、mophie、ANKER、紫米、倍思、绿联、CHOETECH、ZENDURE、爱国者
「展会报道」
USB PD亚洲展、无线充亚洲展、果粉嘉年华、香港展、AirFuel无线充电大会、CES展会
商务合作联系:info@chongdiantou.com