----- 充电头网拆解报告 第1730篇 -----
2021年6月16日,闪极举办线上新品发布会,正式推出了闪极100W超级移动电源。这是一款极具极客属性的产品,拥有超大容量、超大功率以及丰富的接口和功能,可玩性非常高。
闪极超级移动电源通过条形透明壳体的外形设计,将内部PCB、芯片、电池一览无余的展现在用户眼前,充满了赛博朋克风格。在前不久,充电头网已经对这款产品进行了详细的评测,下面为大家带来内部拆解。
一、SHARGE闪极100W超级移动电源外观
SHARGE闪极超级移动电源的包装采用了礼盒设计风格,橱窗式设计,看上去非常高档。
此次发布会共推出了两个版本,充电头网拿到的是套装版。包含了SHARGE闪极超级移动电源、SHARGE闪极氮化镓充电器100W Pro版,以及快充线材,今天重点介绍移动电源。
SHARGE闪极最新推出的超级移动电源,从正面可以看出产品采用了透明探索版的设计风格,内部结构一清二楚,通过一整块PCB板布置电源及元器件。
从侧面可见,这款产品如同发布会上介绍的一样,采用了铝合金骨架与散热结构,PCB板下面便是铝合金骨架;内部三分之二的空间用于安放电池组。充电头网拿到的定制版,型号为STM2-2,电池容量为25600mAh 93.5Wh/3.65V,可以带上飞机;委托方为闪极科技(深圳)有限公司,制造商为东莞市海陆通实业有限公司。
从透明的壳体上可以直接看出内部使用的电芯为进口电芯,具有一致性好,安全性高等特点。
SHARGE闪极超级移动电源的接口全部集中在侧面,分别为DC输入/输出接口、USB-C1输入/输出接口、USB-C2输出接口以及USB-A输出接口。并注明:DC输出状态开启时,请勿通过DC口给此设备充电。
另一侧为详细的接口参数信息,详情如下。
USB-C1输入:5V/9V/12V/15V 3A、20V 5A
USB-C1输出:5V/9V/12V/15V 3A、20V5A、3-21V 5A
DC输入:5-24V 3A
DC输出:3.3-25.2V 3A
USB-C2输出:5V/9V 3A、12V2.5A、15V2A、3.3-11V 3A、3.3-16V 2A
USB-A输出:5V3A、9V2A、12V1.5A
USB-C1/DC+USB-C2+USB-A输出:65W+30W MAX/75.6W+30W MAX
USB-C2+USB-A输出:30W MAX
SHARGE闪极超级移动电源正面采用一块显示屏,通过单击右侧的按键可以点亮自带的数显屏,从数显屏上可以看出当前输入/输出的电压、电流、功率以及工作时间,内部的电池温度等一系列数据。
通过长按右侧的按键可以选择进入想要了解的信息类别,左侧为信息类别选项,右侧为选中项的详细参数信息。
使用卡尺实测SHARGE闪极超级移动电源的长度约为150.6mm。
宽度约为58.7mm。
厚度约为46.5mm。
SHARGE闪极超级移动电源的净重约为591g。
拿在手上还是有一定分量的,毕竟这是一款25600mAh 100W PD快充充电宝,实力强劲。
使用POWER-Z KT002读取USB-C1的快充协议,实测支持PD、PPS、QC4快充协议。
读取USB-C1的PDO报文,USB-C1支持5V3A、9V3A、12V3A、15V3A、20V5A五个固定电压档位,此外还支持3-21V 5A一组PPS快充档位。
将接口换成USB-C2,USB-C2支持PD、PPS、Apple2.4A、QC2.0、QC3.0、QC4+、AFC、FCP、SCP、MTK-PE快充协议,USB-C2的协议支持还是很全面的。
同样读取USB-C2的PDO报文,USB-C2支持5V3A、9V3A、12V2.5A、15V2A四个固定电压档位以及3.3-11V 3A、3.3-16V 2A两组PPS档位。
最后读取USB-A接口的快充协议,USB-A支持Apple2.4A、QC2.0、QC3.0、AFC、FCP、SCP、MTK-PE快充协议。
使用SHARGE氮化镓快充充电器100W Pro版为SHARGE闪极超级移动电源充电,功率为20.18V 4.59A 92.77W,SHARGE闪极超级移动电源支持100W自充输入。
二、SHARGE闪极100W超级移动电源拆解
移动电源端面盖板使用四颗螺钉装配,取下螺钉并拆下显示屏的边框和按键按钮,便可将内部模组取出。
移动电源内部模组主要由电池组、电池保护板以及主控PCB板三部分组成。其中电池组使用半透明的防火PC外壳包裹,两块PCB板则是通过铝合金框架呈垂直布置。
模组正面主控PCB板一览。
侧面电池保护电路板一览。
主控PCB板和电池保护板采用XT30连接,通讯信号线单独在旁边。
拆下主控PCB板,可以看到背面是一整块导热垫,保证PCB板与铝合金框架紧密接触,增强散热效果,并且起到支撑绝缘作用。
据了解,这块导热的硅胶导热系数达到了6 W/(m·K),设计原理是将PCB板和电芯的热量以最大、最快的速度传给中间铝合金框架,同时框架又连接了两端的大片铝合金盖板,实现了散热+结构完美结合。
主板上的显示屏幕通过排线连接,可以轻松取下。
先来看主控PCB板正面,印有闪极和海陆通的联名。设置了两颗电感,属于两路独立的电路。左侧一路为升降压电路,负责USB-C1接口和DC接口的双向充电功能;右侧一路为降压电路主要负责1A1C接口的降压输出。除此之外,还布置了滤波固态电容、显示屏驱动芯片、存储器、按键开关以及多颗MOS管。
PCB板背面电路比较简洁,主要有两颗芯片,分别是南芯的升降压控制器和芯海科技的USB PD双向快充协议芯片。还有两颗取样电阻,分别用于DC口和USB-C1口的输出电流检测。
下面先来看PCB板上用于双向快充的升降压电路。
USB-C1接口的USB PD快充协议芯片来自芯海科技,型号CS32G020K8U6。该芯片适用于PC电源适配器、手机快充充电器、大功率移动电源、车充、USB HUB等领域。芯海CS32G020内置ARM M0内核,48MHz主频,内置64K程序存储器,4KB LDROM,8K SRAM,支持宽范围的工业控制应用和高性能处理场景,提供QFN24和QFN32封装。
充电头网拆解了解到,该芯片已经在努比亚、RAVPOWER、Siyou、绿联、羽博、征拓、cheero、ELECJET电友、HENGLISAM等品牌的移动电源产品上得到应用。
C1和DC口输出采用的是南芯SC8812,这是一颗高效率同步双向升降压芯片,支持升压或降压为1到4节电池充电,可完成充电、放电控制,支持各种电压转换和充电状态指示;内置10bit ADC,采用I2C数控接口,配置输出电压和限流值,简化的外部器件,有助于减少占板面积,控制电路板正面四颗开关管进行电压转换。
充电头网了解到,南芯SC8812A此前已被ANKER 65W双向快充移动电源、锤子20000mAh 45W双向PD快充移动电源、努比亚红魔45W USB PD氘锋移动电源、全汉10000mAh USB PD移动电源、羽博26800mAh 45W USB PD快充移动电源、电友 20000mAh 45W双向快充移动电源等产品。此外,南芯的快充芯片还被广泛应用于充电器、车充等领域,并获得数十款产品采用。
PCB 板正面设有四颗同品牌型号的MOS。
另外两颗MOS管特写。
四颗MOS管中间是一颗3R3贴片功率电感。四颗MOS和一颗电感用于配合南芯SC8812实现升降压操作,这是一路独立的升降压电路。
除此之外,这一路升降压电路在电池和输出端均设置了一颗固态电容滤波,靠近电池端的电容来自CapXon丰宾,规格为25V 100μF。
靠近接口端的这颗电容为了满足DC接口宽电压的输入输出,所以用了一颗35V耐压的固态电容,容量同样为100μF。
XT30连接端子特写。
另一个1A1C电路只需要支持输出功能,并且四串两并的电池组,电压达到16V左右,所以这一路采用了降压输出的架构。由一颗主控芯片搭配一颗电感、两颗固态电容组成,降压电路的固态电容均来自丰宾。
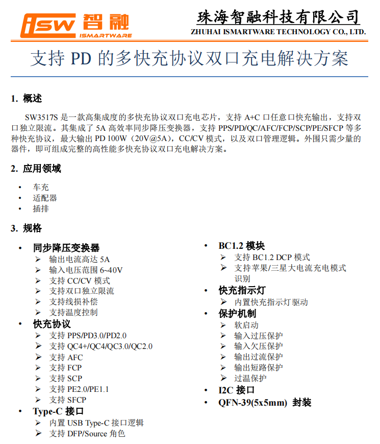
降压电路采用了一颗智融SW3517S芯片作为主控,这是一款高集成度的多快充协议双口充电芯片,支持A+C口任意口快充输出,支持双口独立限流。其集成了5A高效率同步降压变换器,支持 PPS、PD、QC、AFC、FCP、SCP、PE、SFCP等多种快充协议,最大输出PD 100W(20V5A),CC/CV 模式,以及双口管理逻辑。外围只需少量的器件,即可组成完整的高性能多快充协议双口充电解决方案。
智融SW3517S资料信息。
用于参数采集、移动电源控制、显示屏驱动的单片机。
显示屏排线接口。
贴片按键特写。
通讯信号线旁边设有一颗MOS管,用于USB-C2及USB-A路控制。
一颗来自微盟的LDO,用于给主控芯片供电。
博雅25D80存储器,用于存储参数信息。
用于USB-C1口和DC接口的VBUS通路管,采用两颗对向串联防止倒灌。
用于USB-A口和USB-C2口的VBUS通路管。
下面还有一颗,分别用于两个接口的输出控制。
接口端特写,均采用金属外壳,完全密封设计,主要是用于防尘。
再来看一下电池保护板,锂电保护板通过镍带与电池组焊接在一起,上面居中是一颗锂电保护芯片,旁边配有四颗MOS管。同时保护板上还有绿白黄三根线用于电池电压采样,旁边是NTC热敏电阻接线,用于电池组的温度检测。
锂电池计量芯片,同时支持电池保护功能。
四颗电池保护MOS同品牌,丝印A3031。
另外有一颗贴片按键,用于电池保护板复位。
保护板背面印有产品设计者的信息。
内置8颗进口A品的18650电芯,单颗容量约为3200mAh。产品拆解结束。
充电头网拆解总结
作为一家年轻的品牌,闪极此前一直专注于快充充电器市场,并借助氮化镓快充市场浪潮,推出了多款具有极客外观和性能的产品,获得用户的认可。这款100W超级移动电源是闪极入局充电宝市场的首秀作品,也是一款足够让人惊艳的产品,依然主打极客风格,兼备大功率、大容量、全协议等属性,在千篇一律的传统充电宝市场中,让人眼前一亮。
充电头网通过拆解了解到,闪极超级移动电源内部基于4串2并电池组,由两路独立的快充架构组成。其中一路采用南芯SC8812作为主控芯片,搭配芯海科技PD快充协议芯片实现USB-C1接口的双快充功能;南芯SC8812同时还负责DC接口的输入输出控制。另外一路采用智融SW3517S主控实现降压控制,内置协议,一颗芯片即可完成1A1C接口的降压快充输出。
同时也得益于该款移动电源采用了两路独立的快充架构,所以可以支持边充边放功能,提升用户的使用体验。
峰会预告
7月30日,2021全球第三代半导体快充产业峰会将在深圳举办,届时将有多家氮化镓、碳化硅快充芯片原厂及快充产业链配套企业出席,共同探讨第三代半导体快充发展新趋势。
以下热门话题可以点击蓝字了解,也可以在充电头网微信后台回复如下关键词获取专题
「技术专题」
GaN、SiC、LLC、USB PD、QC、VOOC、DFH、Qi、POWER-Z
「拆解汇总」
1600篇拆解、无线充拆解、PD充电器拆解、移动电源拆解、PD车充拆解、充电盒拆解、氮化镓快充拆解、100W充电器拆解、100W充电宝拆解、手机快充拆解、18W PD快充拆解、20W PD快充拆解、大功率无线充拆解、PD插线板拆解
「优质资源」
充电器工厂、氮化镓快充工厂、充电宝工厂、户外电源工厂、无线充工厂、快充芯片、电源芯片(内置MOS)、升降压芯片(充电宝)、升降压芯片(车充)、多口快充芯片、充电宝协议芯片、无线充芯片、充电盒芯片(有线)、充电盒芯片(无线)、快充电容、氮化镓快充、20W PD快充、30W PD快充
「原厂资源」
英集芯、智融、南芯、东科、芯茂微、茂睿芯、硅动力、环球、美思迪赛、富满-云矽、亚成微、诚芯微、必易、杰华特、沁恒、芯海、天德钰、瑞芯微、恒成微、英诺赛科、纳微、威兆、微硕、诺威、MDD、丰宾、永铭、科尼盛、洲宇电子、特锐祥、美芯晟、伏达、贝兰德、微源、芯仙方案
「快充工厂」
坤兴、华科隆、雅晶源、欧派奇、瑞嘉达、鹏元晟、古石、华科生、奥海
「品牌专区」
苹果、华为、小米、OPPO、vivo、荣耀、三星、mophie、ANKER、紫米、倍思、绿联、CHOETECH、ZENDURE、爱国者、航嘉、航嘉
「展会报道」
USB PD亚洲展、无线充亚洲展、果粉嘉年华、香港展、AirFuel无线充电大会、CES展会
商务合作联系:info@chongdiantou.com