----- 充电头网拆解报告 第1774篇 -----
广州中逸光电子科技有限公司是一家从事工业级和 级集研发设计、生产、销售于一体的高新技术企业。产品主要包括AC/DC电源、DC/DC电源、特种电源等 类电源,提供高、中、低端系列电源产品及其配套元器等系列近千余种产品,满足客户一站式服务的要求。
最近充电头网拿到了中逸光一款30W快充充电器,整体设计简洁,配备折叠拆解携带方便。充电器支持市面上多个主流快充协议,支持PPS快充,能够满足市面上绝大多数品牌手机、平板等设备快充需求。下面我们就对这款充电器进行详细拆解,看看用料做工如何。
一、中逸光迷你30W快充外观
这款充电器采用方柱造型设计,PC材质白色外壳整体相当简洁,腰身亮面,输入输出端外壳磨砂。
输入端外壳上印有充电器参数
输入:100-240V~50/60HZ 1.5A
输出:5V3A、9V3A、12V2.5A、15V2A、20V1.5A
广州中逸光电子科技有限公司
产品已经通过了CE认证。
充电器配备可折叠美规插脚,携带方便。
顶面USB-C接口黑色胶芯不露铜,靠边缘布局。
测得充电器机身高度为41.63mm。
宽度为29.03mm。
厚度为29.06mm。
和苹果30W快充相比,体积要小得多。
拿在手上的直观感受。
净重约为50g。
使用ChargerLAB POWER-Z KT002测得USB-C口支持Apple 2.4A、Samsung 5V2A、DCP协议,以及QC2.0/3.0、AFC、FCP、SCP、PE2.0、PD3.0和PPS快充协议。
同时还具备5V3A、9V3A、12V2.5A、15V2A、20V1.5A五组固定电压档位,以及3.3-11V3.3A和3.3-16V2A两组PPS电压档位。
二、中逸光迷你30W快充拆解
拆掉输入端外壳,插脚和PCBA模块间设有塑料板隔离,通过金属片接触通电。
输入端不好拆,只能转而拆开输入端外壳,超声波焊接封装。
充电器内部灌胶处理,最后只能通过切割方式取出PCBA模块。
测得模块高度为35.66mm。
宽度为25.88mm。
厚度为25.96mm。
模块由三块PCB小板组合焊接设计,顶部小板背面有一颗,连接小板背面没有元器件。
另一颗小板上设有一颗,整体电路非常的简洁。
通过观察发现,中逸光迷你30W快充采用高频QR开关电源宽范围输出,协议芯片控制输出电压的设计架构。下面我们从输入端开始一一了解各器件的信息。
输入端一览,上下两块小板分别焊接NTC浪涌抑制电阻和贴片保险丝,高压滤波电解电容使用绝缘胶带包裹绝缘。
输出端另一颗高压滤波电解电容也是使用绝缘胶带包裹。
将模块拆分开。
贴片保险丝额定电流3.15A。
MBL10S整流桥。
NTC浪涌抑制电阻用于抑制上电浪涌电流。
两颗高压滤波电解电容采用永铭KCX系列产品,规格均为400V 22μF。该系列产品工作温度范围在-55℃~105℃,3000小时寿命,并具备抗雷击、低漏电流(低待机功耗)、高纹波电流、高频低阻抗等性能优势。
充电头网了解到,凭借小体积的特点,永铭KCX系列电解电容还被公牛65W氮化镓快充、飞利浦65W氮化镓快充插座、摩米士65W 2C1A氮化镓快充充电器、柚比30W 1A1C氮化镓快充充电器、京造65W 1A1C氮化镓快充充电器、努比亚65W 2C1A氘锋氮化镓快充等产品采用,获得客户一致认可。
开关电源主控芯片采用昂宝OB2631U,内部集成DCM PWM控制器和高压开关管,为高性能低待机功耗以及低成本开关电源而优化。此外提供完整的保护功能,包括逐周期电流限制,过载保护,欠压闭锁和内部过热保护。内置开关管漏极连接大面积铜箔加强散热,适用于PD适配器和其他宽输出范围的适配器。
变压器特写。
连接小板背面没有元器件。
不过正面有光耦、Y电容、同步整流芯片以及滤波电容。
OR-1009光耦,用于初级次级通信,反馈输出电压。
Y电容特写。
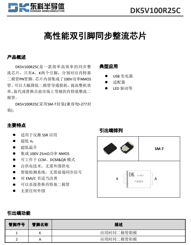
东科半导体DK5V100R25C同步整流芯片,内置25mΩ100V耐压同步整流管。
东科DK5V100R25C资料信息。
充电头网拆解了解到,东科同步整流芯片还被联想小新100W双C口氮化镓快充、comma迷你20W快充、欧派奇迷你20W快充、京东京造18W PD快充、倍思30W USB PD双口充电器、万魔双口30W PD充电器等数十款产品采用过。
输出滤波固态电容采用永铭NPX系列固态电容,规格25V 470μF。该系列电容具有小体积、低ESR、高容许纹波电流、高可靠性、耐开关冲击等特点。
充电头网了解到,永铭NPX系列固态电容此前已被安克30W氮化镓超能充、安克 65W氮化镓超能充、安克45W氮化镓超能充、闪极100W 3C1A氮化镓快充、摩米士65W 2C1A氮化镓快充、倍思45W 1A1C氮化镓充电器、努比亚65W氘锋氮化镓充电器等产品使用,此外还被应用在小小黑、品胜、邦克仕等品牌20W迷你充上,获得客户一致认可。
输出端小板上还有一颗输出VBUS开关管。
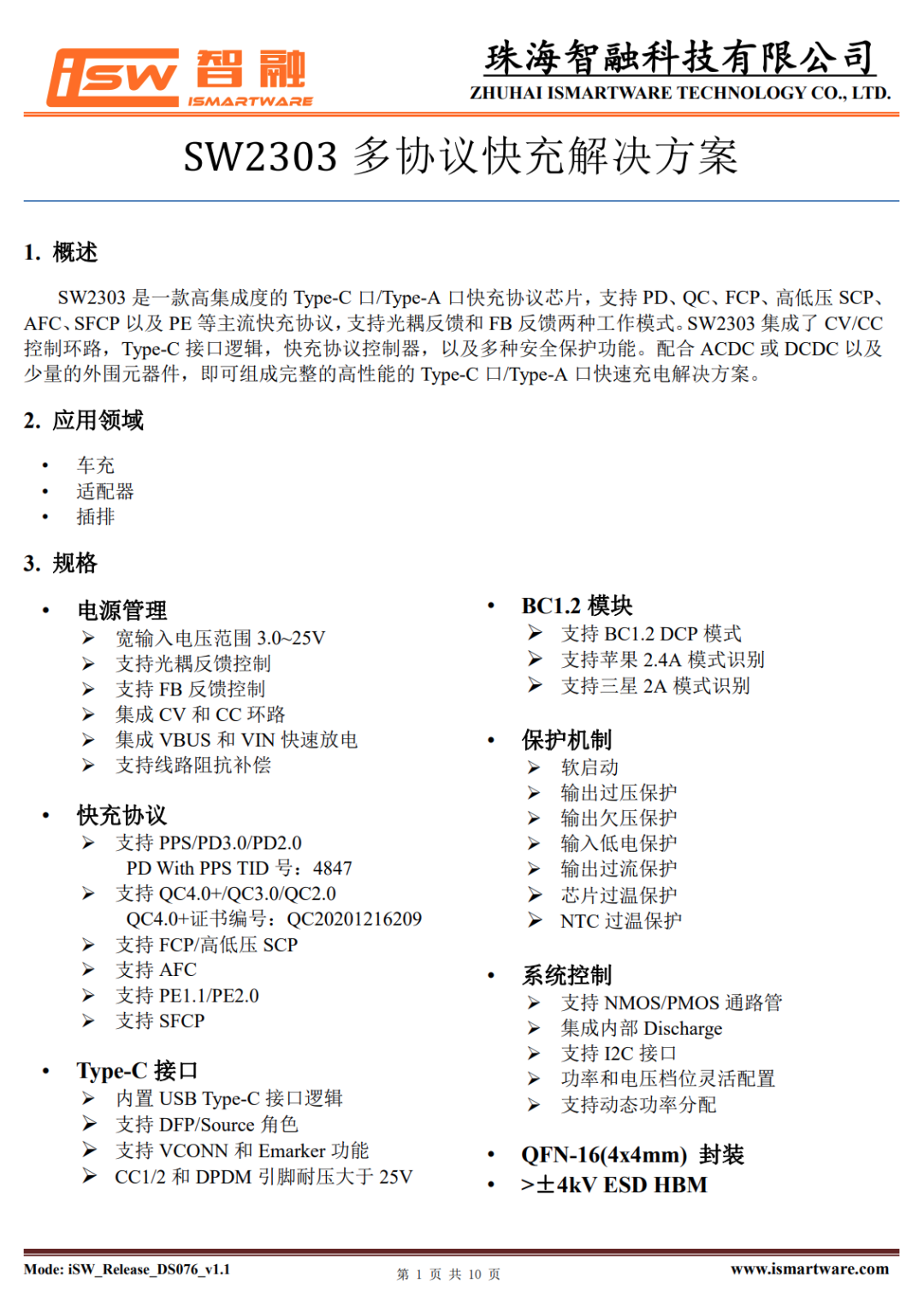
协议芯片采用珠海智融SW2303,通过高通QC5认证,是业内第一颗非MCU架构的QC5认证协议芯片。这是一款高集成度USB Type-C/Type-A接口快充协议芯片,支持PD、QC、FCP、高低压SCP、AFC、SFCP以及PE等主流快充协议;支持光耦反馈和FB反馈两种工作模式;支持4KV ESD HBM。
SW2303集成了CV/CC控制环路,Type-C接口逻辑,快充协议控制器,以及多种安全保护功能。配合AC-DC或DC-DC以及少量的外围元器件,即可组成完整的高性能的Type-C/Type-A口快速充电解决方案。
智融SW2303资料信息。
充电头网拆解了解到,智融SW2303此前还被宜丽客45W PD快充、科讯迷你20W PD快充充电器使用,此外智融其它快充协议芯片还被还被华硕65W 2C1A氮化镓充电器、努比亚65W氘锋三口氮化镓快速充电器、雷柏65W GaN快充、绿联65W 4C口氮化镓快充充电器、联想90W闪充双口氮化镓充电器、鸿达顺120W四口2C2A快充等多款产品采用,此外智融的快充芯片还可用于USB PD快充移动电源、快充车充等领域。
输出VBUS开关管特写,平伟D40N03H,DFN3*3封装,耐压30V,导阻6.5mΩ。
USB-C母座特写,过孔焊接。
全部拆解完毕,来张全家福。
充电头网拆解总结
中逸光这款30W PD快充充电器在配备折叠插脚的情况下,整体尺寸41*29*29mm,非常小巧便携,另外机身简洁方便客户进行定制。充电器支持QC、AFC、FCP、SCP、PE、PD和PPS主流快充协议,具备5-20V齐全电压档位,以及3.3-11V3.3A和3.3-16V2A两组PPS电压档位,整体兼容性很好,性能实用。
充电头网通过拆解了解到,充电器PCBA模块由三块小板组成,以及昂宝OB2631U+东科DK5V100R25C高集成快充方案,智融SW2303协议芯片控制输出电压,整体电路相当简洁,对产品降低成本、实现小型化很有帮助。此外采用永铭KCX和NPX系列小体积电容进行滤波,进一步帮助充电器缩小体积。
峰会预告
8月27日,2021(秋季)USB PD & Type-C亚洲展将在深圳举办,届时将有上百家家快充芯片原厂及快充产业链配套企业出席,共同探讨快充电源市场发展新趋势。
以下热门话题可以点击蓝字了解,也可以在充电头网微信后台回复如下关键词获取专题
「技术专题」
GaN、SiC、LLC、USB PD、QC、VOOC、DFH、Qi、POWER-Z
「拆解汇总」
1600篇拆解、无线充拆解、PD充电器拆解、移动电源拆解、PD车充拆解、充电盒拆解、氮化镓快充拆解、100W充电器拆解、100W充电宝拆解、手机快充拆解、18W PD快充拆解、20W PD快充拆解、大功率无线充拆解、PD插线板拆解
「优质资源」
充电器工厂、氮化镓快充工厂、充电宝工厂、户外电源工厂、无线充工厂、快充芯片、电源芯片(内置MOS)、升降压芯片(充电宝)、升降压芯片(车充)、多口快充芯片、充电宝协议芯片、无线充芯片、充电盒芯片(有线)、充电盒芯片(无线)、快充电容、氮化镓快充、20W PD快充、30W PD快充
「原厂资源」
英集芯、智融、南芯、东科、芯茂微、茂睿芯、硅动力、环球、美思迪赛、富满-云矽、亚成微、诚芯微、必易、杰华特、沁恒、芯海、天德钰、瑞芯微、恒成微、英诺赛科、纳微、威兆、微硕、诺威、MDD、丰宾、永铭、科尼盛、洲宇电子、特锐祥、美芯晟、伏达、贝兰德、微源、芯仙方案
「快充工厂」
坤兴、华科隆、雅晶源、欧派奇、瑞嘉达、鹏元晟、古石、华科生、航嘉、奥海
「品牌专区」
苹果、华为、小米、OPPO、vivo、荣耀、三星、mophie、绿联、ANKER、紫米、TRüKE充客、倍思、CHOETECH、ZENDURE、爱国者、航嘉
「展会报道」
USB PD亚洲展、无线充亚洲展、果粉嘉年华、香港展、AirFuel无线充电大会、CES展会
商务合作联系:info@chongdiantou.com