----- 充电头网拆解报告 第1868篇 -----
倍思是行业中率先入局氮化镓快充充电器的品牌之一,截止目前已经推出了45W、65W、100W、120W等多个功率级别的十余款氮化镓快充电源产品,形成了丰富的产品线,同时也获得了市场和消费者的认可。
近期,倍思65W功率级再度迎来一款新产品倍思GaN3 Pro 65W氮化镓充电器,这款充电器延续了上一代65W氮化镓快充的接口配置,依然配备了2C1A,同时也保留了优良的快充协议兼容性。
不同之处在于,内置了全新的电源方案以及全新的结构布局,0.88W/cm³的功率密度,在65W三口充电器中十分少见,这也让整个充电器的体积更加小巧,更易于携带;同时,充电器在大功率输出时的升温表现,也得到优化。
前不久充电头网已经对这款充电器进行了详细的评测,今天继续为大家分享其拆解。
包装方面,采用灰色外壳,正面印着产品的外观图片,左上角为Baseus的品牌logo,下方是充电器的名称。
背面为产品的使用场景图和详细的厂商信息。
包装盒里除了充电器之外,还附赠了一条充电线;充电器使用静电防尘袋包裹。
附赠的的这条充电线为USB-C to USB-C规格,使用束线带捆扎。
使用ChargerLAB POWER-Z KM001C检测,显示该线缆带有E-Marker芯片,电力传输能力为20V5A,支持最大100W快充。
倍思65W GaN3 Pro快充充电器有黑白两种配色,充电头网此次拿到的是黑色版本。外观方面对上一代产品有所延续,折叠插脚设计,外壳正面居中印着Baseue字样。输出端为两个USB-C接口和一个USB-A接口;角落处设有一颗LED状态指示灯。
折叠插脚对于经常出差的用户来说很有必要,能够有效避免金属插脚刮伤背包内的其他物品。
这款充电输出端的三个接口均采用橙色胶芯。
插脚侧的参数信息显示,充电名称为GaN 3 Pro氮化镓快充充电器,输入支持100-240V 50/60Hz 1.5A,C1和C2接口均支持5V3A、9V3A、12V3A、15V3A、20V3.25A;A口输出支持5V3A、5V4.5A、9V2A、12V3A、20V 3A输出;C1+C2输出:45W+20W;C1+A输出:45W+18W;C2+A输出:15W;C1+C2+A输出:45+15W。
充电器侧面印有65W字样,产品型号:CCGAN65C3。
得益于全新电源方案和电路设计,倍思这款65W三口氮化镓快充充电器拿在手上更加小巧轻便。
倍思65W GaN 3 Pro氮化镓快充充电器的体积不到苹果原装61W快充的一半。
实测充电器的长度约为63.4mm。
宽度约为31.8mm。
厚度约为36.3mm。
充电器净重约为117g。
在通上电源,淡蓝色的指示灯会亮起。
使用ChargerLAB POWER-Z KT002检测输出协议,结果显示A口输出支持Apple 2.4A、Samsung 5V2A、DCP协议,以及QC2.0/3.0、AFC、FCP、SCP、PE2.0等多种快充协议。
USB-C1接口方面,除了A口支持的所有快充协议外,还兼容QC4+、PD3.0 PPS快充协议,最大功率为65W。
USB-C1口的PDO报文显示,支持5V3A、9V3A、12V3A、15V3A、20V3.25A五组固定电压档位以及3.3-11V 5A的PPS电压档位。
USB-C2接口的输出协议与USB-C1接口完全一致。
USB-C2接口的PDO报文同样与USB-C2接口保持一致。
从充电器的插脚侧打开外壳,取出内部的电源模块。
整个电源模块的外围使用麦拉片包裹绝缘,并加装了大面积的黄铜散热片,起到均匀散热的效果,输入端的PCB板上涂上了导热胶。
整个电源模块的长度约为58.7mm。
宽度约为32.1mm。
厚度约为27.8mm。
拆除电源模块外围的绝缘板和散热片,可见正面的电容、电感、变压器等插件元器件。这套电源模块内部使用了多块PCB板组合的结构,提高了空间利用率,实现了更高的密度。
输入端的小板上设有两颗整流桥。
侧面的PCB板横跨初级侧和次级侧,是电源模块的控制电路。
输出端的三个接口用一块小PCB板焊接,这块PCB板上同时还布局了二次降压电路,USB-A接口上方设有一块导电布。
主PCB板背面一览。经过充电头网的观察分析发现,这套电源模块采用了高频QR反激拓扑的开关电源架构,AC-DC电源输出固定电压,再由多路独立降压协议芯片控制接口输出。
拆下输入端小板。
两个整流桥来自纽航。
PCB板背面是一颗安规X电容、一颗共模电感和一颗浪涌抑制电阻。
来自东莞成希的安规X电容,容量0.22μF。
浪涌抑制电阻,用于抑制上电浪涌冲击。
输入滤波一共采用了四颗高压电解电容,其中两颗来自永铭的KCX系列,规格均为400V 27μF。
充电头网了解到,凭借小体积的特点,永铭KCX系列电解电容还被公牛65W氮化镓快充、飞利浦65W氮化镓快充插座、摩米士65W 2C1A氮化镓快充充电器、柚比30W 1A1C氮化镓快充充电器、京造65W 1A1C氮化镓快充充电器、努比亚65W 2C1A氘锋氮化镓快充等产品采用,获得客户一致认可。
另外两颗电解电容来自JSH万京源,规格均为400V 39μF。
PWM芯片供电电容来自永铭,规格50V 10μF。
将侧面的PCB板拆下,背面大面积露铜散热。
PCB板内侧布局了AC-DC控制电路。
开关电源主控芯片采用茂睿芯MK2697,这是专为PD/快充应用优化的QR PWM控制器。该控制器宽VCC工作电压范围(9V-90V) 可以使其覆盖PD/PPS从3.3V-23V的输出范围而不需要使用额外的辅助绕组或者线性降压电路。
MK2697采用了茂睿芯自主知识产权的驱动技术,同步优化初级和次级功率管电压应力。高达200kHz的工作频率,支持高频小体积的PD快充电源设计。
MK2697A提供了全面的保护功能,有输出OVP,OPP,VCC OVP,BROWN-IN/OUT,还提供了副边SR短路保护, PIN脚OPEN/SHORT保护等。
充电头网拆解了解到,采用茂睿芯快充方案的还有华科生迷你33W快充、倍思20W 1A1C快充充电器、爱莎瓦特65W 2A1C氮化镓快充、air-J 18W 1A1C快充充电器、欧派奇65W 2C1A超级硅快充、华科生迷你30W氮化镓快充等产品采用。
氮化镓芯片来自纳微半导体,型号NV6123。这颗芯片是NV6113的散热增强版,为高频率和软开关拓扑优化,内部集成驱动器,导阻300mΩ,6*8mm QFN封装。
纳微NV6123详细规格资料。充电头网了解到,采用该芯片的产品还有倍思65W双C口氮化镓快充充电器。
同步整流MOS为力宏微LH062N100。
初级和次级之间设有一颗特锐祥的贴片Y电容,用于输出抗干扰。该产品具有体积小、重量轻等特色,非常适合应用于氮化镓快充这类高密度电源产品中。
特锐祥专注于被动元器件的研发、生产及销售,注册资本1亿元。旗下有自主电容品牌两类:SMD TRX及DIP TY电容器,TRX将致力于陶瓷材料的研究,以拓展更多品类的应用,为客户提供更多的解决方案。
充电头网了解到,特锐祥贴片Y电容除了被贝尔金、安克、QCY、声丽、麦多多、OPPO、联想、努比亚、倍思、海陆通、第一卫等品牌的数十款快充产品使用,此外还被伊戈尔40W LED驱动电源、长虹42英寸智能网络电视42P3F内置电源、卓飞航45W氮化镓超快墙充等产品使用,性能获得客户一致认可。
与Y电容并排设置的一颗CT1019光耦,用于输出电压反馈。
同步整流输出滤波电容来自永铭,规格为25V 560μF。
此外,在主PCB板上还设有一颗万京源的固态电容,规格25V 330μF。
主PCB板正面一览。
在主PCB板背面同样设有一颗特锐祥的贴片Y电容。
在主PCB板靠近输出端的角落设有两颗MOS管,用于一路降压输出,其中一颗来自力宏微,另一个品牌未知。
旁边还有一路相同配置的降压电路。
角落里的LED电源指示灯。
输出端小板上设有三个接口以及两颗固态滤波电容。
USB-A口正负极触点加宽,用于支持大电流输出。
PCB板背面主要是一颗降压芯片、一颗单片机以及一颗VBUS开关管。
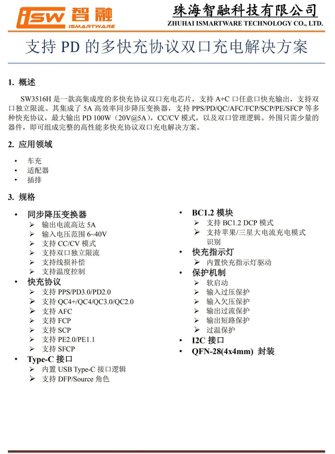
正面的降压芯片采用的是智融SW3516H,负责USB-C2接口和USB-A接口的降压控制和协议识别。这是一款高集成度的多快充协议双口充电芯片,支持A+C口任意口快充输出,支持双口独立限流。
SW3516H集成了5A 高效率同步降压变换器。支持PPS/PD/QC/AFC/FCP/SCP/PE/SFCP等多种快充协议,最大输出PD 100W,CC/CV模式,以及双口管理逻辑。外围只需少量的器件,即可组成完整的高性能多快充协议双口充电解决方案。
充电头网通过拆解发现,智融SW3516H还被华硕65W 2C1A氮化镓充电器、努比亚65W氘锋三口氮化镓快速充电器、雷柏65W GaN快充、绿联65W 4C口氮化镓快充充电器、联想90W闪充双口氮化镓充电器、鸿达顺120W四口2C2A快充等多款产品采用,此外智融的快充芯片还可用于USB PD快充移动电源、快充车充等领域。
背面这颗二次降压芯片同样采用的是智融SW3516H,负责USB-C1接口的降压控制和协议识别。
两颗磁环电感,分别用于两路降压。
两颗来自万京源的固态电容,规格均为25V220μF,分别用于两路降压的输出滤波。
外置的无标单片机,用于三个接口的输出功率智能分配。
力宏微的VBUS开关管。
导电布特写。
倍思65W GaN 3 Pro氮化镓快充充电器全部拆解完毕。
目前,倍思已经针对65W 2C1A快充系列推出三款氮化镓充电器,而作为该系列的第三代产品,倍思65W GaN 3 Pro氮化镓快充充电器在外观和兼容性能方面都对前两代产品有所延续,同时在体积方案有所突破,实现了更高的功率密度,便携性相对来说会更好。
充电器的内部基于市场主流的高频QR反激拓扑架构开发,AC-DC部分采用的是茂睿芯氮化镓控制芯片方案,搭配了纳微半导体的GaNFast氮化镓功率芯片;二次降压部分选用了两颗智融的明星方案SW3516H,两路独立降压,从而实现单C口盲插输出65W、多口功率智能分配。
温馨提示
充电头网
以下热门话题可以点击蓝字了解,也可以在充电头网微信后台回复如下关键词获取专题
「技术专题」
GaN、SiC、LLC、USB PD、QC、VOOC、DFH、Qi、POWER-Z
「拆解汇总」
1600篇拆解、无线充拆解、PD充电器拆解、移动电源拆解、PD车充拆解、充电盒拆解、氮化镓快充拆解、100W充电器拆解、100W充电宝拆解、手机快充拆解、18W PD快充拆解、20W PD快充拆解、大功率无线充拆解、PD插线板拆解
「优质资源」
充电器工厂、氮化镓快充工厂、充电宝工厂、户外电源工厂、无线充工厂、快充芯片、电源芯片(内置MOS)、升降压芯片(充电宝)、升降压芯片(车充)、多口快充芯片、充电宝协议芯片、无线充芯片、充电盒芯片(有线)、充电盒芯片(无线)、快充电容、氮化镓快充、20W PD快充、30W PD快充
「原厂资源」
英集芯、智融、南芯、东科、芯茂微、茂睿芯、硅动力、环球、美思迪赛、富满-云矽、亚成微、诚芯微、必易、杰华特、沁恒、芯海、天德钰、瑞芯微、恒成微、英诺赛科、纳微、威兆、微硕、诺威、MDD、丰宾、永铭、科尼盛、洲宇电子、特锐祥、美芯晟、伏达、贝兰德、微源、芯仙方案
「连接器资源」
「快充工厂」
「品牌专区」
苹果、华为、小米、OPPO、vivo、荣耀、三星、mophie、绿联、ANKER、紫米、TRüKE充客、倍思、ZENDURE、爱国者、航嘉
「展会报道」
USB PD亚洲展、无线充亚洲展、果粉嘉年华、香港展、AirFuel无线充电大会、CES展会
商务合作联系:info@chongdiantou.com