基于氮化镓的快充我们见得都非常多了,但是氮化镓的路由器电源你听过没有?传统的路由器电源体积大,发热大,插在插座上经常占据相邻的接口,非常不方便。同时路由器等也是常年插电,较高的待机功耗和较低的转换效率,不仅增加了发热还浪费了宝贵的电能。
东科半导体基于自家推出的氮化镓合封芯片,成功的将氮化镓技术引入到路由器,机顶盒电源上。通过氮化镓的性能优势提高适配器的效率并减小体积。东科基于合封芯片推出的这款氮化镓适配器方案,采用DK025G氮化镓合封芯片+DK5V100R25S合封同步整流芯片,配合平面变压器,打造高效率小体积的大功率适配器方案。
东科是首批布局合封氮化镓芯片市场的国产电源芯片厂商,此前已经针对快充市场推出了多款合封氮化镓芯片。
东科氮化镓12V2A参考设计没有使用高功率密度常用的叠板方式,大面积PCB镂空焊接平面变压器。
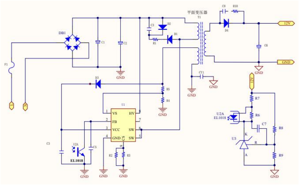
东科氮化镓12V2A参考设计原理图,得益于初级和次级均使用了高集成度的合封芯片,充电器的电路非常精简。
东科氮化镓12V2A参考设计样板采用反激方案,初级使用东科高性能DK025G氮化镓合封芯片,次级使用零外围的DK5V100R25S同步整流芯片,输出12V2A。适配多数路由器,移动硬盘盒,机顶盒电源以及显示器使用。满足常年通电对于电源的高效率,高可靠性,低待机功耗要求。
东科推出的DK025G是一款高度集成的QR反激合封氮化镓芯片,芯片内部集成650V 800mΩ氮化镓开关管、控制器、驱动器、高压启动电路和保护单元。采用130KHz开关频率,可以有效缩小充电器的变压器体积,得到性能和成本的平衡。DK025G内置过热、过流、过压和输出短路、次级开路保护功能,采用ESOP8封装,可通过PCB铜箔散热,简化散热要求,降低温升。
东科DK5V100R25M是一款只有正负极两个引脚的同步整流芯片,芯片内置供电电路,无需外围供电,无需任何外围元件。内置的智能检测系统支持CCM/DCM/QR工作模式,可直接替换肖特基二极管。内置100V耐压25mΩ导阻同步整流管,支持150KHz工作频率,可实现超低正向压降,超低温升的同步整流,适用于USB PD充电器、电源适配器、LED照明驱动等应用。
图片为东科参考设计实测,264V输入下,原边和副边MOS管上电压波形,其中原边VDS峰值电压为563V,次级VDS电压峰值为79V。
使用示波器测试输出纹波,测得输出电压纹波峰峰值为180mV。
开机过程中的原副边MOS电压波形测试,在264V输入下,原边和副边MOS管上电压波形,其中原边VDS峰值电压为611V,次级VDS电压峰值为77V。
从参考设计来看,这款24W电源方案为我们展示了氮化镓应用在其他类型电源上的可能性。图中的参考设计只用于性能验证,体积还有大幅缩小空间。东科的同步整流芯片零外围,可方便的设计到平面变压器PCB上,并通过变压器PCB散热。重新设计,提高空间利用率,从而缩小体积成方块快充头大小。
东科的合封氮化镓芯片能有效的简化充电器设计和生产流程,实现有竞争力的设计。通过合封降低寄生参数在电源高频运行时带来的负面影响,并缩小充电器体积的同时,显著提高电源的转换效率。东科半导体通过原创的技术创新,改变了氮化镓的应用方式,使氮化镓更快普及,助力节省能源。
温馨提示
充电头网
以下热门话题可以点击蓝字了解,也可以在充电头网微信后台回复如下关键词获取专题
「技术专题」
GaN、SiC、LLC、USB PD、 USB PD3.1、QC、VOOC、DFH、Qi、POWER-Z
「拆解汇总」
1800篇拆解、无线充拆解、PD充电器拆解、移动电源拆解、PD车充拆解、充电盒拆解、氮化镓快充拆解、100W充电器拆解、100W充电宝拆解、手机快充拆解、18W PD快充拆解、20W PD快充拆解、30W PD快充拆解、大功率无线充拆解、PD插线板拆解
「优质资源」
充电器工厂、氮化镓快充工厂、充电宝工厂、户外电源工厂、无线充工厂、快充芯片、电源芯片(内置MOS)、升降压芯片(充电宝)、升降压芯片(车充)、多口快充芯片、充电宝协议芯片、无线充芯片、充电盒芯片(有线)、充电盒芯片(无线)、快充电容、氮化镓快充、20W PD快充、30W PD快充
「原厂资源」
英集芯、智融、南芯、东科、芯茂微、茂睿芯、硅动力、环球、美思迪赛、富满-云矽、亚成微、诚芯微、必易、杰华特、沁恒、芯海、天德钰、瑞芯微、恒成微、英诺赛科、纳微、威兆、微硕、诺威、MDD、丰宾、永铭、科尼盛、洲宇电子、特锐祥、美芯晟、伏达、贝兰德、微源、芯仙方案
「连接器资源」
「快充工厂」
「品牌专区」
苹果、华为、小米、OPPO、vivo、荣耀、三星、mophie、绿联、ANKER、紫米、TRüKE充客、倍思、ZENDURE、爱国者、航嘉
「展会报道」
USB PD亚洲展、无线充亚洲展、果粉嘉年华、香港展、AirFuel无线充电大会、CES展会
商务合作联系:info@chongdiantou.com