前言
苹果在前不久的新品发布会上推出了M1 Pro和M1 Max处理器MacBook Pro之外,更让电源行业从业人员感到惊喜的是,苹果为16英寸的MacBook Pro标配了一款140W USB-C充电器。
对于消费类电源而言,苹果140W USB-C充电器可谓是大有来头,不仅是全球首款USB PD3.1快充标准的电源,而且也是苹果入局氮化镓快充市场的首秀作品。更值得一提的是,通过充电头网拆解发现,这款电源还采用了全新的PFC+LLC电源架构,这也成为了苹果旗下首款基于LLC架构开发的电源配件,对推动大功率快充的普及有着重要意义。
在今年早些时候,充电头网就预测LLC架构将在2021年全面普及,如今苹果基于LLC架构推出140W USB-C充电器,也证实了之前的预言。
什么是LLC架构
LLC架构属于双管半桥谐振,采用谐振电感、励磁电感和谐振电容串联,故名LLC。采用零电压开关(ZVS)软开关技术,具有工作频率高、损耗小、效率高、体积小的优点,可提高充电器功率密度。
LLC架构谐振操作可实现全负载范围的软开关,减小开关损耗,从而成为高频和高功率密度设计的理想选择,适合固定电压输出,EMI特性更好。尤其是应用在多口输出的大功率快充电源产品中,LLC架构输出固定电压+二次降压实现多口PD快充的方式,具有效率高,功率大的特点。
值得一提的是,LLC架构如果配合GaN开关元件,还能够有效降低驱动开销,减小导通损耗与关断损耗,提升效率与工作频率,进一步提升充电器功率密度。
不过需要注意的是,LLC架构虽然有着频率高、损耗小、功率密度高的优点,但是其要求输入输出变化范围不大,这原本制约了在PD快充充电器上的应用。
而随着国内3C认证的要求,百瓦输出的PD充电器需要内置PFC功率因数校正电路以降低对外界的干扰,通过内置体积较小的APFC进行输入升压及功率因数校正,起到了在不同输入电压环境下稳定初级电压的作用,也加速了LLC架构在大功率PD快充充电器中的普及。
对于LLC架构中的黄金搭档,PFC电路显得十分重要,而碳化硅二极管的普及,也让大功率快充实现了更高的效率和更小的产品体积,功率密度显著提高。
苹果140W快充架构解析
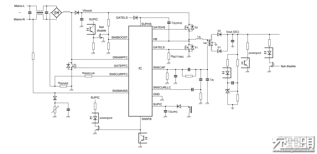
目前国内市面上常见的百瓦级电源大部分都是基于PFC+LLC架构开发。不过由于常规的PFC+LLC架构只能输出固定电压。所以基于这种架构的大功率电源,要么是固定电压采用DC接口输出,要么只能借助DC-DC降压电路实现USB PD快充标准中的宽电压范围输出。基于LLC架构实现单USB-C口宽电压输出电源非常少见,苹果140W USB-C充电器应该算得上是首款。
充电头网通过拆解了解到,苹果140W氮化镓充电器内部采用PFC+同步降压+LLC开关电源架构设计。由于采用了很多定制料号,小编根据经验推测,这款充电器为LLC固定变比,通过同步降压调节输出电压,从而满足了USB PD3.1快充标准中5V-28V的宽电压输出。
苹果140W USB-C充电器采用的这种全新架构,打开了LLC架构在百瓦单口PD快充电源产品中应用的新局面。相信在苹果的引领下,越来越多笔电厂商将基于高性能LLC架构,推出符合USB PD3.1快充标准的电源产品。
主流LLC控制器品牌
对于大功率电源而言,LLC架构是未来。而苹果140W USB-C充电器的推出,也为单口大功率PD快充的设计提供新的解决方案,同时带动LLC电源架构的普及。
LLC架构大规模商用,与LLC控制器的发展密不可分。不过由于早期在消费类电源领域应用较少,所以布局LLC控制器厂商并不多,尤其是在国内,芯片研发起步较晚,LLC控制器市场几乎是一片空白。
充电头网通过对100多款氮化镓快充案例的拆解发现,在百瓦大功率快充产品中,目前已有MPS、安森美、NXP等品牌LLC控制器得到广泛应用,与此同时,英飞凌、TI、ST、通嘉等老牌厂商在LLC控制器方面也有布局。
LLC控制器可以分为两种类型,一种是单一功能的控制器,另一种是将PFC升压控制器和LLC控制器集成到一颗芯片中,这种二合一芯片可以起到简化电路设计并实现更高的效率的作用,同时也符合充电器高集成度的要求,是将来的发展趋势。
以下为大家整理了一批市售热门LLC控制器以及应用案例解析,排名不分先后,仅按品牌英文首字母排序。
infineon英飞凌
1、英飞凌IDP2308
英飞凌IDP2308 是一个数字多模式 PFC 和 LLC 控制器,集成了浮动高侧驱动器和启动单元。数字引擎为多模式操作提供高级算法,以支持整个负载范围内的最高效率,实现了全面且可配置的保护功能。DSO-14 封装仅需要最少的外部组件。集成的高压启动单元和先进的突发模式可实现低待机功率。此外,集成了一个一次编程 (OTP) 单元,以提供一组广泛的可配置参数,有助于简化相位设计。
英飞凌IDP2308支持同步PFC和LLC突发模式控制,PFC驱动器可配置并支持多模式,优化效率。可配置非线性LLC VCO曲线,软启动可配置,支持交流电压感应和X电容放电,最高支持300kHz工作频率。可以充分利用GaN器件的高频优势,低Qg、低Coss和低导通阻抗,实现效率和功率密度的提高,性能明显优于LLC+传统MOS的搭配。IDP2308支持可配置的保护功能,外围元件极简。
Leadtrend通嘉科技
1、通嘉科技LD7781
通嘉LD7781是一颗双输出半桥LLC准谐振控制器,内置高压启动电路用于快速启动,内部集成600V栅极驱动,简化外部电路。双反馈系统用于控制双输出LLC系统。特别设计的通信接口设计用于与通嘉LD7681等PFC芯片通信,支持突发模式用于轻载节能。
MPS芯源半导体
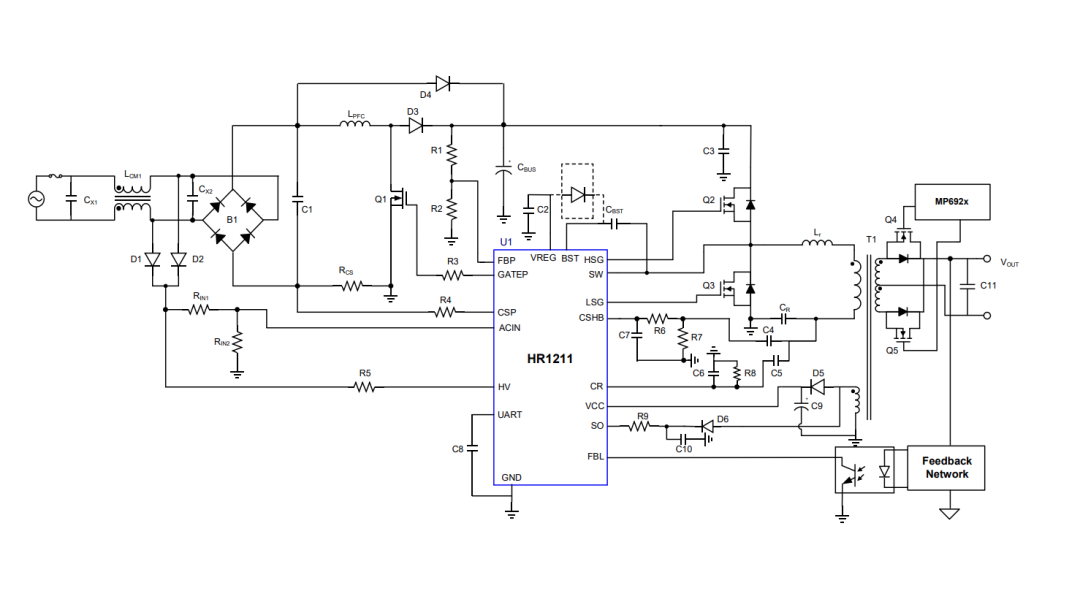
1、MPS HR1211
MPS HR1211将PFC控制器和LLC控制器整合到一个封装里面,其数字内核并可根据负载情况进行联动控制,获得更高的轻载效率。
重负载下,CCM模式可降低MOS管的峰值电流;轻负载下,DCM模式可降低开关频率从而提高效率。数字编程的Burst模式,可提升轻载效率和降低音频可闻噪声。HR1211采用电流模式控制的LLC级,可实现高稳定性和快速响应。根据不同的负载条件,芯片在连续,跳周期和Burst模式运行。可在不同的负载条件下独立优化效率。
HR1211采用数字控制内核,芯片内置多个独立的ADC用于检测输入电压,PFC输出电压,LLC反馈电压和PFC峰值开关电流。检测数值送到HR1211内置的数字控制内核进行比较,配合芯片内专有的数字算法,进行实时反馈控制。HR1211支持多种完善的保护措施,如热关断、PFC开环保护、过压保护、过流限制和过流保护、超功率保护等多重保护。值得一提的是,HR1211空载待机功耗<100mW。
同时HR1211支持高压启动,智能X电容放电。PFC级工作频率最高250kHz,支持可编程的抖频,可编程的软启动和Burst,可编程的AC欠压保护,逐周期电流限制和其他保护功能。
电流模式的LLC控制器具有600V半桥驱动器,内部集成自举二极管,高达500kHz工作频率,自适应死区时间调整,具有可编程的跳周期和Burst频率,软启动可编程,可编程的直流输入欠压保护,容性保护,保护锁定或自恢复。
应用案例:
(1)数字充电器新浪潮:IDMIX 100W 3C1A氮化镓充电器全面评测
NXP恩智浦
1、恩智浦TEA1716T
NXP恩智浦TEA1716T,是一款具有集成间歇频率工作模式、符合EuP lot 6的半桥谐振LLC+升压PFC组合控制器,适用于液晶电视、笔记本适配器、台式机及一体机电源。
应用案例:
(1)拆解报告:航嘉180W ATX12V only PC电源
2、恩智浦TEA19161
恩智浦TEA19161CT为单独的LLC控制器,搭配TEA19162组成带APFC的LLC开关电源组合,用于提高电源转换效率。
应用案例:
(1)采用LLC高性能架构,国内首款120W四口2C2A快充拆解
(3)拆解报告:Anker PowerPort Atom PD 4 100W充电器(A2041)
(4)谐振电感和主变压器合二为一,华为200W游戏本电源详细拆解
(5)拆解报告:DELL戴尔笔记本130W USB PD快充充电器
3、恩智浦TEA2016AAT
NXP TEA2016AAT芯片内部集成高压启动,内部集成LLC和PFC控制器以及对应的驱动器。TEA2016AAT集成X电容放电,正常输出信号指示。芯片采用谷底/零电压开关以减小开关损耗,全负载范围内都保持高转换效率,并且符合最新的节能标准,空载输入功率<75mW。同时TEA2016AAT还具有完整全面的保护功能,包括电源欠压保护,过功率保护,内部和外部过热保护,精确的过压保护,过流保护和浪涌保护等保护功能。
TEA2016AAT 是一款面向高效谐振电源的数字可配置LLC和PFC组合控制器。同时集成了 LLC 控制器功能以及 DCM 和 QR 模式下工作的PFC控制器。借助TEA2016AAT可以构建出完整的谐振电源,不仅设计简单,所需组件数也很少。TEA2016AAT采用薄型窄体 SO16 封装。
TEA2016AAT采用数字架构,基于高速数字内核控制器,在开发过程中可调节LLC和PFC控制器的工作和保护设置,并根据设置值运行,为获得高度可靠的实时性能提供了保障。
TEA2016AAT/TEA1995T的组合让我们能够轻松地设计高效可靠的电源,这些电源提供90W至500W的功率,而且外部元器件数非常少。该系统提供非常低的空载输入功率(< 75 mW ;整个系统包括 TEA2016AAT/TEA1995T 组合),在最低到最高的负载下均保持高效率。该电源符合能源之星、美国能源部、欧盟生态设计指令、欧盟行为准则的能效法规,且满足其他一些准则。因此,可以省略任何辅助低功率电源。
应用案例:
(1)LLC+GaN高性能架构:摩米士100W 2A2C氮化镓快充拆解
(4)拆解报告:SPRUCE 140W 3C1A无线充二合一充电座
ON安森美
1、安森美NCP13992
安森美NCP13992采用SO-16无铅封装,是一款用于半桥谐振转换器的高性能电流模式控制器。此控制器内置600V门极驱动器,简化布局,减少了外部部件数量。在需要PFC前级的应用中,NCP13992可输出驱动信号控制PFC控制器,此功能结合专门的无噪声跳过模式技术进一步提高了整个应用的轻负载能效。
安森美NCP13992提供了一套保护功能,可实现在任何应用中的安全运行。其中包括:过载保护、防止硬开关周期的过电流保护、欠电压检测、开路光耦合器检测、自动停滞时间调节、过电压 (OVP) 和高温 (OTP) 保护。可用于笔记本适配器,液晶电视,大功率适配器,电脑电源,工业及医疗应用和照明应用。
应用案例:
(2)内置6颗第三代半导体芯片,华硕游戏本300W充电器拆解
(3)内置4颗氮化镓,采用高效LLC电路架构,联想YOGA 130W双USB- C口快充深度拆解
ST意法半导体
1、意法L6599A
意法半导体L6599A是一颗改进的高压LLC控制器,内置高精度振荡器,工作频率可达500KHz,内置PFC控制器接口,支持两级过流保护,轻载下进入突发模式以降低功耗。
2、意法L6699
意法半导体L6699是一颗增强的高压LLC控制器,支持自适应死区时间调节,具有PFC控制器输出,轻载下进入突发模式以降低功耗。内置抗容性模式保护,内置高精度振荡器,内部集成自举二极管。
3、意法STCMB1
意法半导体 STCMB1是一颗内置临界模式PFC控制器的LLC combo控制器,内置高压启动并集成输入电压采样,内置主动X电容放电,PFC控制器采用增强型恒定导通时间控制,内置完善的保护功能。LLC控制器支持750KHz工作频率,支持自动调节死区时间。突发模式可与PFC级同步,提升轻载效率。
4、意法STNRG011
意法半导体STNRG011是一颗数字内核控制的多模式PFC+LLC二合一控制器,芯片内置800V高压启动,支持X电容放电。内置增强的固定导通时间临界PFC控制器,支持电压前馈,优化谐波与频率限制,并具有完整的PFC保护功能。LLC级具有完整的半桥保护,和增强的轻载突发模式。
TI德州仪器
1、TI UCC256301
UCC256301是一款具有集成高电压栅极驱动器的全功能LLC控制器。此产品的设计目标是与PFC级配对使用,以凭借最少的外部组件提供完整的电源系统。根据设计,所产生的电源系统无需单独的待机功率转换器即可满足最严格的待机功率要求,能使PFC级始终运行。
UCC256301有一系列特性旨在使LLC转换器的运行得到良好控制并提高其可靠性。此器件的目标是减轻LLC设计人员的负担,并使目前的主流应用受益于LLC拓扑的效率优势。
UCC256301使用混合迟滞控制来提供同类产品中最佳的输入电压和负载瞬态响应。在一个周期内,所需的控制力度大致与平均输入电流成正比。该控制使开环传递函数成为一阶系统,因此很容易进行补偿。系统始终保持稳定,具有适当的频率补偿。
充电头网总结
虽然在手机充电方面,苹果一直属于保守派,但是反观笔电市场,苹果的做法可谓是大刀阔斧。早在2015年,苹果就先于USB-IF协会标准发布了29W PD快充,从此一路高歌猛进,引领市场潮流。
对于协会最新发布的USB PD3.1快充标准,苹果再次成为了第一个吃螃蟹的人,所以140W USB-C充电器的上市,已经不仅仅只是一款新品的落地,更标志着一个快充新时代的来临。
基于全新的LLC架构,苹果140W充电器实现了单口5V-28V宽电压范围输出,既保留了LLC架构高性能的优势,又满足了USB PD3.1快充标准需求,成为了其他笔电厂商开发USB PD3.1快充电源的参考范例。
随着技术的发展,USB PD3.1快充产业链会变得越来越成熟,大功率PD快充市场的发展也将催生更多高性能电源架构的应用需求,而LLC控制器也将借此契机,迎来发展的黄金期。
温馨提示
充电头网
以下热门话题可以点击蓝字了解,也可以在充电头网微信后台回复如下关键词获取专题
「技术专题」
GaN、SiC、LLC、USB PD、 USB PD3.1、QC、VOOC、DFH、Qi、POWER-Z
「拆解汇总」
1800篇拆解、无线充拆解、PD充电器拆解、移动电源拆解、PD车充拆解、充电盒拆解、氮化镓快充拆解、100W充电器拆解、100W充电宝拆解、手机快充拆解、18W PD快充拆解、20W PD快充拆解、30W PD快充拆解、大功率无线充拆解、PD插线板拆解
「优质资源」
充电器工厂、氮化镓快充工厂、充电宝工厂、户外电源工厂、无线充工厂、快充芯片、电源芯片(内置MOS)、升降压芯片(充电宝)、升降压芯片(车充)、多口快充芯片、充电宝协议芯片、无线充芯片、充电盒芯片(有线)、充电盒芯片(无线)、快充电容、氮化镓快充、20W PD快充、30W PD快充
「原厂资源」
英集芯、智融、南芯、东科、芯茂微、茂睿芯、硅动力、环球、美思迪赛、富满-云矽、亚成微、诚芯微、必易、杰华特、沁恒、芯海、天德钰、瑞芯微、恒成微、英诺赛科、纳微、威兆、微硕、诺威、MDD、丰宾、永铭、科尼盛、洲宇电子、特锐祥、美芯晟、伏达、贝兰德、微源、芯仙方案
「连接器资源」
「快充工厂」
「品牌专区」
苹果、华为、小米、OPPO、vivo、荣耀、三星、mophie、绿联、ANKER、紫米、TRüKE充客、倍思、ZENDURE、爱国者、航嘉
「展会报道」
USB PD亚洲展、无线充亚洲展、果粉嘉年华、香港展、AirFuel无线充电大会、CES展会
商务合作联系:info@chongdiantou.com