----- 充电头网拆解报告 第1925篇 -----
最近充电头网拿到了一款ANZONTO快充插座WMN03C2,相较于传统插座除了内置18W快充USB模块外,这款产品还创新性的设有两块置物板,十分新颖的“工字”造型,既可以充分给各种设备供电,又能将一些小物品放于置物板上,卧式床头、厨房等地方能充分发挥这款插座的价值。下面充电头网就对其进行详细拆解,看看用料做工如何。
一、ANZONTO 18W快充插座外观
包装盒正面印有ANZONTO品牌、产品名称和外观图。
侧面印有产品使用场景图,可装在客厅、卧室、厨房等地方。
包装盒一端还印有产品参数。
包装内含插座、两块置物板、扎带以及墙钉。
插座和置物板分离式设计,应用会更加灵活。
插座和置物板通过卡扣固定,组装方便。
插座正面设有两个3+2 AC插口以及1A1C USB接口,外壳上印有ANZONTO品牌。
USB接口旁设有光敏电阻和电源指示灯,接通电源指示灯亮白光。
机身一侧设有3个AC插孔。
此外还有夜灯电源开关,控制夜灯自动打开和关闭。
另一侧也设有3个AC插孔,也就是说整个插座最多可同时给10台设备供电。
插座背面设有美规插脚。
插座机身外壳使用Y字螺丝封装,外壳上印有插座参数
型号:WMN03C2
最大额定功率:1875W(125V15A)
USB输入:100-250V~50/60HZ
USB-C输出:5V3A、9V2A、12V1.5A
USB-A输出:5V3A、9V2A、12V1.5A
USB输出总功率:18W Max
产品已经通过了FCC认证。
插座底部还设有一个灯光窗口,内置有照明灯,夜间方便用户确定位置,同时设在底部,若产品安装在卧室,不会影响到用户睡眠。
置物板对应指示灯窗口处镂空,避免挡光。
测得插座机身长度为145.23mm。
宽度为78.06mm。
厚度为40.36mm。
拿在手上的直观感受。
机身重量约为251g。
加上两个置物板总重量约为422g。
使用ChargerLAB POWER-Z KT002检测USB-A口输出协议,显示支持Apple 2.4A、Samsung 5V2A、DCP协议,以及QC2.0/3.0、AFC、FCP、PE2.0快充协议。
使用KT002测得C口支持QC2.0/3.0、AFC、FCP、PE2.0、PD3.0、PPS快充协议。
另外测得C口还具备5V3A、9V2A、12V1.5A三组固定电压档位,以及3.3-5.9V3A和3.3-11V2A两组PPS电压档位。
二、ANZONTO 18W快充插座拆解
将插座机身外壳拆开。
从布局来看,两侧固定AC插口独立模块,中间固定一块输入PCB板,美规插头输入焊接在该小板上,底部是USB模块。
USB模块通过红黑导线取电。
将两块小板拆下。
两侧AC插口模块之间通过导线连接通电。
美规插脚所在小板正面设有保险电阻以及三颗压敏电阻进行输入过压过流保护。
保险电阻外套绝缘管。
压敏电阻特写,三颗是一样的,丝印10K561,用于雷击过压防护。
第二颗压敏电阻特写。
第三颗压敏电阻特写。
USB模块小板正面一览,初级次级分界明显,元器件布局也比较稀疏,不易积热。
小板背面设有整流桥、开关电源初次级芯片。
通过观察发现,USB模块采用QR开关电源架构固定电压输出,次级侧进行DC-DC二次降压后输出,双口输出功率智能分配。下面我们从输入端开始了解各器件的信息。
输入端一览,设有保险丝、高压滤波电解电容、色环电感、变压器、主控芯片供电电容以及Y电容。
夜灯开关键特写。
延时保险丝特写,额定电流2A。
ABS10整流桥特写。
其中一颗高压滤波电解电容来自军康,规格为400V 15μF。
另一颗规格为400V 18μF。
色环电感特写。
主控芯片供电电容规格为50V 4.7μF。
开关电源主控芯片采用昂宝OB2571T,这是一颗内部集成开关管的初级控制器,原边反馈,电路板大面积露铜加锡帮助散热。
变压器特写。
Y电容特写。
输出端设有滤波电容、电感等器件,USB-C口焊接在小板上。
同步整流芯片型号为OB2004,内置同步整流管和同步整流控制器,支持3-12V输出,集成度高。
输出滤波固态电容规格为16V 560μF。
另一颗固态电容特写,规格也是16V 560μF。
指示灯特写。
照明灯特写。
光敏电阻特写,检测环境光亮度自动控制夜灯开关。
USB-C口母座所在小板上设有降压协议IC和MOS管。
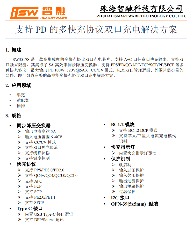
降压协议IC采用智融SW3517S,用于1A1C接口输出电压控制。这是一款高集成度的多快充协议双口充电芯片,支持A+C口任意口快充输出,支持双口独立限流。其集成了5A高效率同步降压变换器,支持 PPS、PD、QC、AFC、FCP、SCP、PE、SFCP等多种快充协议,最大输出PD 100W(20V5A),CC/CV 模式,以及双口管理逻辑。外围只需少量的器件,即可组成完整的高性能多快充协议双口充电解决方案。
智融SW3517S资料信息。
充电头网通过拆解发现,智融SW3517S还被悦米65W 1A1C氮化镓快充充电器、图拉斯65W多口快充桌面插座、闪极100W超级移动电源、NEOQUICK 65W 2C1A三口快充充电器、博世45W 1A1C双口快充车充等数十款产品采用。
磁环降压电感特写。
锐骏RU30D20双NMOS管,耐压30V,PDFN3333封装,用于C和A口输出分配。
USB-C口母座特写。
USB-A母座特写。
全部拆解完毕,来张全家福。
充电头网拆解总结
ANZONTO快充插座是一款专为居家场景设计的产品,从附带墙钉来看,其定位就是一款特殊的“墙插”,一般安装时都是固定死的。虽然会占用位置,但也扩展出6个3+2 AC插口以及1A1C两个USB接口,可同时给8台设备供电,USB口还支持18W快充,此外还设有置物板和夜间指示灯,整体实用性很好。
充电头网通过拆解发现,两侧AC插口模块独立设计,通过卡槽固定,之间导线连接通电。内置USB模块采用昂宝OB2571T+OB2004高集成电源方案输出固定电压,输出使用智融SW3517S内置开关管的同步降压转换器,进行二次降压并控制1A1C双口输出电压。
温馨提示
充电头网
以下热门话题可以点击蓝字了解,也可以在充电头网微信后台回复如下关键词获取专题
「技术专题」
GaN、SiC、LLC、USB PD、 USB PD3.1、QC、VOOC、DFH、Qi、POWER-Z
「拆解汇总」
1800篇拆解、无线充拆解、PD充电器拆解、移动电源拆解、PD车充拆解、充电盒拆解、氮化镓快充拆解、100W充电器拆解、100W充电宝拆解、手机快充拆解、18W PD快充拆解、20W PD快充拆解、30W PD快充拆解、大功率无线充拆解、PD插线板拆解
「优质资源」
充电器工厂、氮化镓快充工厂、充电宝工厂、户外电源工厂、无线充工厂、快充芯片、电源芯片(内置MOS)、升降压芯片(充电宝)、升降压芯片(车充)、多口快充芯片、充电宝协议芯片、无线充芯片、充电盒芯片(有线)、充电盒芯片(无线)、快充电容、快充MOS
「原厂资源」
英集芯、智融、南芯、东科、芯茂微、茂睿芯、硅动力、环球、美思迪赛、富满-云矽、亚成微、诚芯微、必易、杰华特、沁恒、芯海、天德钰、瑞芯微、恒成微、英诺赛科、纳微、威兆、微硕、诺威、MDD、沃尔德、丰宾、永铭、科尼盛、洲宇电子、特锐祥、美芯晟、伏达、贝兰德、微源、芯仙方案
「连接器资源」
「快充工厂」
「品牌专区」
苹果、华为、小米、OPPO、vivo、荣耀、三星、mophie、绿联、ANKER、紫米、TRüKE充客、倍思、ZENDURE、爱国者、航嘉
「展会报道」
USB PD亚洲展、无线充亚洲展、果粉嘉年华、香港展、AirFuel无线充电大会、CES展会
商务合作联系:info@chongdiantou.com