----- 充电头网拆解报告 第1992篇 -----
对于一些数码设备多的人来说,选一款多接口的充电器给设备充电很重要,但往往满载情况下总输出功率又不是很理想。近期充电头网拿到了一款华科生桌面充,堪称多接口大功率PD充电器的典范。
此款产品由深圳华科生数字科技有限公司为客户定制的一款产品,产品有4C1A五个USB接口,满载情况下最大输出功率可达230W,满足笔电、手机等大小设备同时快充需求。下面充电头网就对这款充电器进行详细拆解,看看具体设计和用料做工如何。
深圳华科生是一家专注于GaN PD电源研发、生产、销售的高新技术厂家。值得一提的是,充电头网还拆解过华科生生产的迷你22.5W SCP快充充电器、迷你30W氮化镓快充、65W 2C1A氮化镓快充充电器HPA-04N、华科生65W 2C1A氮化镓快充充电器HPA-09N等产品,欢迎查阅。
一、HKS 230W桌面充外观
这款桌面充配有固定支架,方便用户日常使用同时保持桌面整洁。
固定支架底部贴有防滑胶垫,增加摩擦力,防止产品使用过程中打滑。
充电器采用PC材质黑色外壳,表面磨砂边角过渡圆润,正背面还采用特殊斜纹理设计,增加颜值和手感。
机身正面印有230W字样。
侧面印有充电器参数
型号:GE510
输入:100-240V~50/60 Hz 3.5A
输出:
C1:5V3A、9V3A、12V3A、15V3A、20V5A、3.3-21V4.76A
C2:5V3A、9V3A、12V3A、15V3A、20V4.5A/3.25A、3.3-11V4.05A
C3:5V3A、9V2.77A、12V2.08A、15V1.67A、20V1.25A、3.3-11V2.25A
C4:5V3A、9V2.22A、12V1.67A
A1:5V3A、9V2A、12V1.5A
总输出:228W Max
制造商:深圳华科生数字科技有限公司
充电器已经通过了CE、FCC等相关认证,以及VI级能效认证。
输入端采用梅花接口,带有接地线,在使用大功率C口给笔电充电时,可避免触电麻痛感。
另一端配有4C1A五个USB接口以及指示灯,可最多同时给五台设备充电,总输出功率高达230W。
测得充电器机身长度为109.64mm。
宽度为77.51mm。
厚度为32.69mm。
充电器拿在手上的直观感受。
净重约为480g。
接通电源,指示灯亮蓝光。
使用ChargerLAB POWER-Z KT002测得USB-C1口支持Apple 2.4A、Samsung 5V2A、DCP协议,以及QC2.0/3.0、AFC、FCP、SCP、PE2.0、PD3.0、PPS快充协议。
并且还具备5V3A、9V3A、12V3A、15V3A、20V5A五组固定电压档位,以及3.3-21V5A一组PPS电压档位。
另外测得USB-C2口兼容快充协议和C1口的完全一样。
并具备5V3A、9V3A、12V3A、15V3A、20V4.5A五组固定电压档位,以及3.3-11V5A一组PPS电压档位。
接着测得C3口支持QC2.0/3.0、AFC、FCP、PE2.0、PD3.0、PPS快充协议。
并具备5V3A、9V2.78A、12V2.08A、15V1.67A、20V1.25A五组固定电压档位,以及3.3-11V2.75A一组PPS电压档位。
测得C4口支持QC2.0/3.0、AFC、FCP、PE2.0、PD3.0快充协议。
并且具备5V3A、9V2.22A、12V1.67A三组固定电压档位。
最后测得USB-A1口支持QC2.0/3.0、AFC、FCP、SCP、PE2.0快充协议。
二、NEOQUICK 230W桌面充拆解
将输出端外壳拆开取出PCBA模块。
首先测得模块长度为105.01mm。
宽度为72.43mm。
厚度为27.85mm。
模块正背面覆盖绝缘板和散热板。
散热板过孔锡焊固定。
拆掉后发现,主板背面的主要发热器件都打胶提升散热效果。
板子正面的导热胶不少,能够充分的将发热传导。
主板正面一览,元器件布局层次清晰,设有一根地线横贯初次级,右侧设有输入EMI滤波和PFC升压电路,左侧设有LLC开关电源电路。
主板背面一览,设有初次级控制器、MOS管等器件。
通过观察发现,这款桌面充采用PFC+LLC+同步整流架构设计,五路独立同步整流二次降压五口输出,多口输出功率智能分配。下面我们从输入端来说了解各器件的信息。
输入端一览,母座左侧设有延时保险丝和两颗高压滤波电解电容,右侧设有共模电感和安规X电容,后方还有一块整流桥小板。
将小板拆下,正面设有四颗整流桥。
小板背面露铜,没有元器件。
延时保险丝特写,规格为5A 250V。
绿色的NTC浪涌抑制电阻,用于抑制上电浪涌电流。
安规X电容特写,容量0.68μF。
共模电感双线绕制,底部设有绝缘小板。
另一颗共模电感特写,两级设计用于滤除EMI干扰。
四颗WRLSB80M整流桥来自深圳市沃尔德实业有限公司,这颗软桥通过较软的恢复曲线,比较平滑的关断特性,可以降低二极管结电容达到非常少的谐波振荡产生的效果。选用的LSB封装,拥有良好的散热特性,帮助中大瓦数适配器提升可靠性,单颗可做60W+。
沃尔德 WRLSB80M 资料信息。
充电头网拆解了解到,沃尔德的软桥还被摩米士100W 2A2C氮化镓快充、努比亚1A1C 45W氘锋氮化镓快速充电器、公牛65W PD快充插座、麦多多2C1A 65W氮化镓充电器、鸿达顺65W 氮化镓充电器、OPPO 50W饼干氮化镓快充、ROCK 65W氮化镓充电器等多款快充产品采用,产品性能获得客户一致认可。
侧面中间是滤波电容、滤波电感和升压电感,此外还焊接有一块小板。
将小板拆下,正面设有两颗PFC升压开关管,两颗并联。
背面固定有金属散热片帮助散热。
两颗红色薄膜滤波电容,105J450V。
滤波电感外套绝缘管,底部还设有绝缘板。
主控芯片供电电容也是来自绿宝石,规格为35V 47μF。
初级控制器采用NXP恩智浦TEA2016AAT,内置LLC控制器和PFC控制器,内置数字架构控制,简化了设计的同时减少外围元件数量,芯片内置多重完善的保护功能。
PFC升压开关管采用两颗英诺赛科INN650D150A并联,这是一颗耐压650V的氮化镓高压单管,瞬态耐压750V,导阻150mΩ,采用DFN8*8封装。
INN650D150A支持超高开关频率,无反向恢复电荷,具有极低的栅极电荷和输出电荷,符合JEDEC标准的工业应用要求,内置ESD保护,符合RoHS、无铅、欧盟REACH法规。
PFC升压整流管采用美浦森两颗MSM06065G1碳化硅二极管,采用DFN5*6封装,超薄封装节省体积,适用于高功率密度的大功率氮化镓适配器中。
PFC升压电感特写。
另一侧设有谐振电感、谐振电容、LLC变压器以及输出滤波固态电容。
两颗高压滤波电解电容来自绿宝石,规格均为450V 39μF。
第三颗高压滤波电解电容也是来自绿宝石,规格为450V 100μF。
LLC谐振电感特写,ATQ20磁芯。
谐振电容特写,333J1000V,来自艾江实业。
LLC半桥开关管采用两颗英诺赛科INN650D02氮化镓功率芯片,额定耐压为650V,峰值耐压750V,导阻低至0.2Ω,符合JEDEC标准的工业应用要求,支持ESD保护,支持开尔文源极。最高工作温度150℃。
INN650D02 “InnoGaN”开关管高频特性好,且导通电阻小,适合高频高效的开关电源应用,采用DFN8*8封装,具备超低热阻,散热性能好,适合高功率密度的开关电源应用。
值得一提的是,INN650D02 “InnoGaN”开关管基于业界领先的8英寸生产加工工艺,是目前市面上最先量产的先进制程氮化镓功率器件,这项技术的大规模商用将推动氮化镓快充的快速普及。
英诺赛科INN650D02详细资料。
充电头网拆解了解到,该氮化镓开关管还被SPRUCE 140W 3C1A无线充二合一充电座、安述240W氮化镓+碳化硅适配器、QCY 65W 2C1A氮化镓快充、联想小新100W双C口氮化镓快充、努比亚120W 2C1A三口氮化镓快充、红魔手机6 Pro标配120W PD氮化镓快充、REMAX 100W氮化镓充电器、摩米士100W 2A2C氮化镓快充、魅族65W氮化镓充电器等多款产品采用,芯片质量获得市场认可。
LLC变压器特写,采用ATQ27磁芯,生产厂家为深圳博众达
OR-1008光耦,用于初级次级通信,反馈输出电压。
贴片Y电容来自四川特锐祥科技股份有限公司,型号TMY1102M,具有体积小、重量轻等特色,非常适合应用于氮化镓快充这类高密度电源产品中。
特锐祥专注于被动元器件的研发、生产及销售,注册资本1亿元。旗下有自主电容品牌两类:SMD TRX及DIP TY电容器,TRX将致力于陶瓷材料的研究,以拓展更多品类的应用,为客户提供更多的解决方案。
充电头网了解到,特锐祥贴片Y电容除了被贝尔金、安克、QCY、声丽、麦多多、OPPO、联想、努比亚、倍思、海陆通、第一卫等品牌的数十款快充产品使用,此外还被伊戈尔40W LED驱动电源、长虹42英寸智能网络电视42P3F内置电源、卓飞航45W氮化镓超快墙充等产品使用,性能获得客户一致认可。
同步整流控制器采用恩智浦TEA1995T,其内置两个驱动器用于LLC架构开关电源的同步整流,外围元件精简。
同步整流管采用四颗冠禹KS62024NAT,耐压60V,PDFN5060封装,用于进行LLC同步整流。
同步整流输出滤波固态电容来自江海,规格为25V 1500μF。
芯海科技 CS32L010F8 32位低功耗MCU,用于端口输出功率智能分配。
输出端一览,五个母座均焊接在小板上。
将小板全部拆下,正面都设有降压电感和两颗滤波固态电容,即每个小板上都设有独立二次降压电路。
背面器件就有区别了,其中C1和C2口的相同,设有两颗降压输出MOS管,降压协议IC在正面电感下,上图展示正面时被电感挡住了才没看见。
C3和C4口小板背面设有一体化降压协议IC,因此无需外挂MOS管输出同步整流降压。
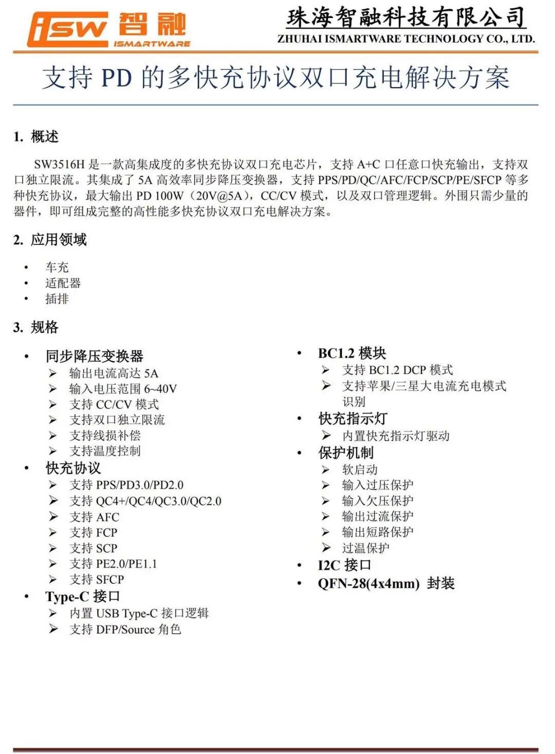
拆掉降压电感可见降压协议芯片。其中C1和C2口降压电路器件完全相同,降压协议IC均为智融SW3516H。这是一款高集成度的多快充协议双口充电芯片,支持A+C口任意口快充输出,支持双口独立限流。
SW3516H集成了5A 高效率同步降压变换器。支持PPS/PD/QC/AFC/FCP/SCP/PE/SFCP等多种快充协议,最大输出PD 100W,CC/CV模式,以及双口管理逻辑。外围只需少量的器件,即可组成完整的高性能多快充协议双口充电解决方案。
充电头网通过拆解发现,SW3516H还被华硕65W 2C1A氮化镓充电器、努比亚65W氘锋三口氮化镓快速充电器、雷柏65W GaN快充、绿联65W 4C口氮化镓快充充电器、联想90W闪充双口氮化镓充电器、鸿达顺120W四口2C2A快充等多款产品采用,此外智融的快充芯片还可用于USB PD快充移动电源、快充车充等领域。
外挂两颗MOS管特写,丝印S4480。
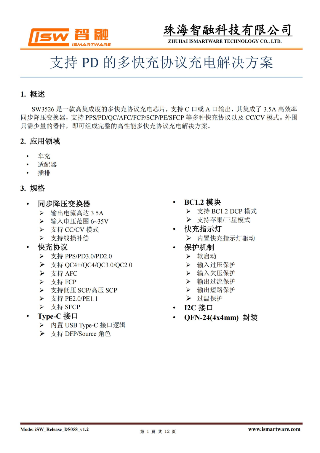
C3和C4口两路的降压协议IC都是智融SW3526。这是一颗高集成度的多快充协议充电芯片,内置降压MOS,外围精简,可以支持USB-C口或者USB-A口输出控制。
其集成了3.5A高效率同步降压转换器,支持PPS、PD、QC、AFC、FCP、SCP、PE、SFCP、低压直充等充电协议,支持CC/CV模式,外部仅需少量器件,即可组成完整的高性能多快充协议充电解决方案。
充电头网了解到,智融SW3526此前已被倍思30W超级硅Pro充电器、HYPER JUICE 100W氮化镓快充、品胜65W 2C1A氮化镓快充充电器、机乐堂38W 1A1C双口快充车充等产品采用。
降压电感都外套绝缘管。
四块小板上都设有两颗固态电容进行输出滤波,规格都相同,都是25V 220μF。
USB-C母座特写,过孔焊接。
USB-A母座所在小板正面也设有降压电感和滤波固态电容。
背面有一颗降压协议IC。
降压协议IC是智融的SW3521,这是一款高集成度的多快充协议充电芯片,其集成了 3.5A 高效率同步降压变换器,支持 QC/AFC/FCP/SCP/PE/SFCP 等多种快充协议以及 CC/CV 模式。外围只需少量的器件,即可组成完整的高性能多快充协议充电解决方案。
智融SW3521资料信息。
其中一颗固态电容来自绿宝石,规格为16V 220μF。
USB-A母座特写。
LED电源指示灯特写。
全部拆解完毕,来张全家福。
充电头网拆解总结
作为一款大功率的桌面充,产品配有支架固定,防止滑动,非常方便日常使用。配备4C1A五个接口以及满载情况下仍有高达230W功率输出,表现十分亮眼,也是产品的核心卖点。并且接口支持QC2.0/3.0、AFC、FCP、SCP、PE2.0、PD3.0、PPS全主流快充协议,兼容性很好,满足市面上绝大多数品牌的设备快充需求。
充电头网通过拆解发现,这款桌面充采用恩智浦TEA2016AAT+TEA1995全套控制器方案,搭配英诺赛科INN650D150A和INN650D02氮化镓开关管,美浦森的MSM06065G1碳化硅二极管等,五个接口每个都设有独立二次降压电路,分别采用智融SW3516H、SW3526和SW3521方案。
绿宝石、江海电容进行输入输出滤波。产品由深圳华科生数字科技有限公司研发、生产和销售,产品除实用性很好外,用料做工也可圈可点夯实可靠,是性能和品质都非常棒的一款产品。
「峰会报名」
2022(春季)亚洲充电展期间热门峰会开启报名
以下热门话题可以点击蓝字了解,也可以在充电头网微信后台回复如下关键词获取专题
「电源芯片」
南芯、英集芯、智融、茂睿芯、必易微、美芯晟、杰华特、华源、硅动力、环球、美思迪赛、富满云矽、亚成微、诚芯微、沁恒、芯海、天德钰、恒成微、贝兰德、伏达、微源、瑞芯微
「被动器件」
「氮化镓」
「连接器」
「快充工厂」
「品牌专区」
苹果、华为、mophie、绿联、航嘉、倍思、TRüKE充客、机乐堂、爱国者
商务合作联系:info@chongdiantou.com