在氮化镓快充市场蓬勃发展的过程中,多口充电器一直扮演着非常重要的角色,尤其是在大功率快充电源产品上,多口充电器有着巨大的优势,既能够在单口输出时实现全速快充,又能在多设备同时充电时实现功率智能分配,让大功率充电器的性能得到充分发挥。
为了用户背包的减负,各大3C品牌纷纷在多口充电器市场发力,旨在用户可以出门带一个充电器解决所有设备的充电问题。
智融首创多口快充技术
说到多口快充,就不得不提到智融科技,这是主要是因为其首创了动态功率调节技术,一颗芯片即可实现双路输出控制,通过多颗芯片的组合,便能够实现多路独立快充输出,堪称大功率快充的最佳搭档。
在开发多口快充充电器时,先由AC-DC电源部分输出固定电压,次级侧再由智融的多口快充芯片完成二次降压以及协议识别。借助外部MCU的协调,即可在极为精简的电路中实现多路输出,并且满足任一单口满功率输出、多口同时输出智能功率分配,不仅提升了用户使用体验,同时产品的体积和生产成本也得到控制。
通过电路框图可以看到,选用智融的多口快充芯片时,相比于传统方案可以节省3颗芯片。智融芯片1颗顶4颗,大大精简了多口快充充电器的电路设计,易于产品开发。
智融推出11款多口快充芯片
据了解,针对多口快充市场的应用,智融已经推出了11款快充芯片,功率从30W-140W不等,分为内置MOS和外挂MOS两种类型,通过选择不同的芯片,可以实现单A口、单C口、双A口、双C口以及A+C口等多种接口控制。
智融的多口快充芯片均集成了同步降压控制器以及快充协议识别功能,其中部分芯片更是集成了降压MOS,一颗芯片加上一颗电感和少量的外围器件即可实现输出控制,大大简化电路,有利于小体积快充电源开发。
针对30W快充应用,智融推出了SW3515、SW3517、SW3519、SW3521、SW3522四款芯片,其中SW3515、SW3517以及SW351可以满足1A1C或者双A口快充设计需求,SW3521和SW3522则是专门针对单一接口输出的芯片,性价比极高。
针对60W快充应用,智融SW3526可以满足需求。其采用外挂两颗MOS设计,支持单A口或者单C口输出控制,应用灵活。
100W多口快充应用是智融的拿手好戏,其推出的SW3516系列以及SW3518系列在多口快充充电器中有着广泛的应用,并积累了良好的口碑。
针对更大功率的充电市场,智融SW3536和SW3556两颗芯片能够支持最大140W充电,分别用于1A1C以及双C口的快充应用。
值得一提的是,SW3616S成为首颗获得USB PD3.0认证的内置协议的快充车充芯片。此外,智融科技还与OPPO展开密切合作,推出VOOC认证的车充芯片SW3518S、SW3519S、SW3523。
智融多口快充芯片应用案例
随着氮化镓快充技术的大规模商用,65W氮化镓多口充电器几乎成为了所有配件厂商必备的产品,这也加速了智融多口快充芯片的大规模商用。电源厂商基于高频QR反激拓扑架构,大幅缩减了充电器内部AC-DC电源体积,多口输出部分选用智融二次降压芯片,同样简化了电路,减少充电器内部空间的占用。
此外,在百瓦大功率氮化镓快充市场中,LLC架构、SiC碳化硅二极管的优势同样非常明显。但由于基于LLC架构开发的快充电源只能固定电压输出,无法满足USB PD宽电压输出,这也为智融科技多口快充芯片的发展提供了契机。PFC+LLC架构+二次降压,即可轻松完成高性能多口快充电源的设计,并由此成为了目前百瓦快充的主流选择。
以下是充电头网根据已有拆解报告整理的内置智融多口快充芯片的案例汇总。
ismartware智融SW3510
智融SW3510是一款高集成度的多快充协议双口充电芯片,支持 A+C口任意口快充输出,支持双口独立限流。其集成了5A高效率同步降压变换器,支持 PPS、PD、QC、AFC、FCP、SCP、PE、SFCP等多种快充协议,CC/CV 模式,以及双口管理逻辑。外围只需少量的器件,即可组成完整的高性能多快充协议双口充电解决方案。
智融SW3510详细规格资料。
应用案例:
2、拆解报告:倍思45W USB PD快充充电器( 1A1C)
5、拆解报告:倍思18W QC4+双口充电器TC-075PQ
6、拆解报告:倍思45W USB PD PPS双口数显车充(BS-C02C)
7、拆解报告:ROCK洛克30W QC4+双口车载充电器SC-G03
8、拆解报告:UGREEN绿联18W 1A1C双口车充CD130
12、拆解报告:aigo 2A1C 18W PD快充魔方插座(有线版)
14、拆解报告:Zikko即刻65W 2C1A氮化镓快充充电器
22、拆解报告:柚比金瓷黄金版迷你30W 1A1C双口快充车充
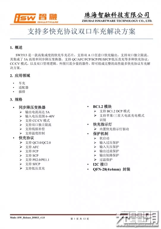
ismartware智融SW3513
智融SW3513支持双A口任意口快充输出,支持双口独立限流。其集成了5A高效率同步降压变换器,支持 QC/AFC/FCP/SCP/PE/SFCP/低压直充等多种快充协议, CC/CV 模式,以及双口管理逻辑。外围只需少量的器件,即可组成完整的高性能多快充协议解决方案,多用于车充领域。
智融SW3513详细资料。
应用案例:
2、拆解报告:llano绿巨能63W 2A1C三口快充充电器TC-019
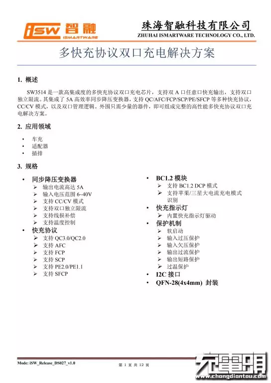
ismartware智融SW3514
智融SW3514芯片是一款高集成度的多快充协议双口充电芯片,支持双A口任意口快充输出,支持双口独立限流。其集成了5A高效率同步降压变换器,支持QC、AFC、FCP、SCP、PE、SFCP等多种快充协议,CC/CV 模式,以及双口管理逻辑。外围只需少量的器件,即可组成完整的高性能多快充协议双口充电解决方案。
智融SW3514规格资料。
应用案例:
2、拆解报告:倍思双USB-A口多协议快充充电器(BS-CH906)
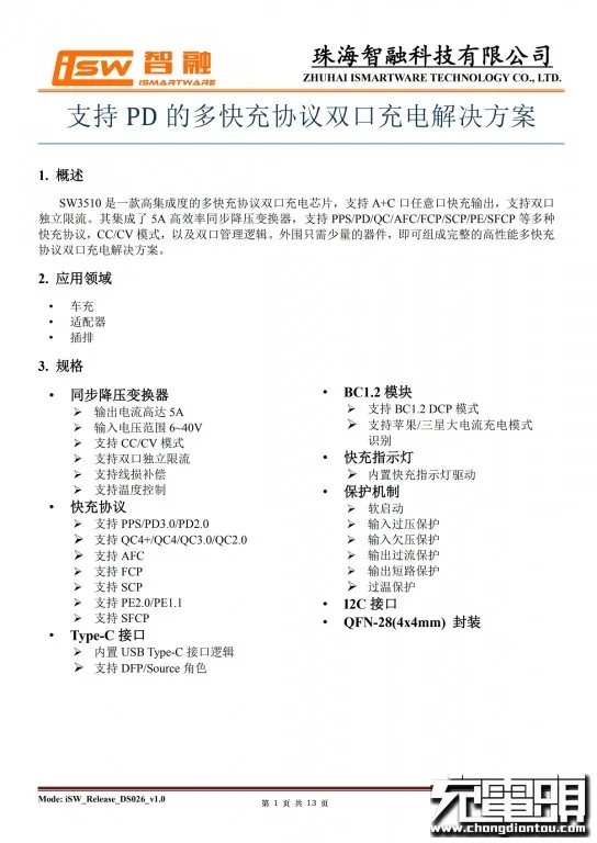
ismartware智融SW3515
智融SW3515K是一款高集成度的多快充协议双口充电芯片,支持双A口任意口快充输出,支持双口独立限流。其集成了5A 高效率同步降压变换器,支持QC/AFC/FCP/SCP/PE/SFCP等多种快充协议,CC/CV 模式,以及双口管理逻辑。外围只需少量的器件,即可组成完整的高性能多快充协议双口充电解决方案。
智融SW3515详细资料。
应用案例:
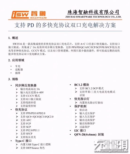
ismartware智融SW3516
智融SW3516H是一款高集成度的多快充协议双口充电芯片,支持A+C口任意口快充输出,支持双口独立限流。其集成了 5A 高效率同步降压变换器,支持 PPS、PD、QC、AFC、FCP、SCP、PE、SFCP、低压直充等多种快充协议,CC/CV 模式,以及双口管理逻辑。外围只需少量的器件,即可组成完整的高性能多快充协议双口充电解决方案。可广泛应用于USB PD双口快充车充、USB PD双口快充充电器以及USB插排等产品。
智融SW3516详细资料。
应用案例:
2、拆解报告:omthing万魔65W 2C1A氮化镓快充充电器
6、拆解报告:HYPER JUICE 100W 2C2A氮化镓充电器
10、拆解报告:RAVPOWER 65W 1A1C氮化镓快充充电器
15、拆解报告:biaze毕亚兹2C1A 65W氮化镓充电器
16、拆解报告:llano绿巨能63W 2A1C三口快充充电器TC-019
20、拆解报告:iClever QC4+充电器IC-WM21W
21、拆解报告:Royal HY36-1 USB PD充电器
24、拆解报告:FAXEL 30W USB PD双口快充车载充电器
25、拆解报告:Magic Fox魔狐USB PD3.0 PPS快充车载充电器
27、拆解报告:HELPERS LAB 20000mAh 60W 双PD+QC移动电源
28、拆解报告:REMAX 65W 1A1C氮化镓快充充电器
38、拆解报告:SHARGE闪极100W 3C1A氮化镓快充充电器
43、采用LLC高性能架构,国内首款120W四口2C2A快充拆解
45、LLC+GaN高性能架构:摩米士100W 2A2C氮化镓快充拆解
49、拆解报告:倍思新款65W GaN2 Pro氮化镓快充充电器
50、堆叠设计实现1600W输出,HYPER JUICE 100W氮化镓快充拆解
52、拆解报告:欧派奇65W 2C1A超级硅快充充电器HN251A
56、拆解报告:WEOFUN唯沃丰65W 2C1A氮化镓快充充电器
59、绿联100W四口氮化镓快充249元值不值得买?拆开一款给你看
61、拆解报告:PiLOT今翔65W 2C1A氮化镓快充充电器
63、拆解报告:努比亚120W 2C1A三口氮化镓快充充电器
67、旅行插座与氮化镓快充合体,拆解一款创新设计65W充电器
74、重新设计插线板,拆解绿联65W智充魔盒2C2A氮化镓快充插座
76、拆解报告:Anker安克65W 2C1A氮化镓充电器(英雄联盟版)
80、拆解报告:SATECHI 108W 3C口氮化镓快充充电器
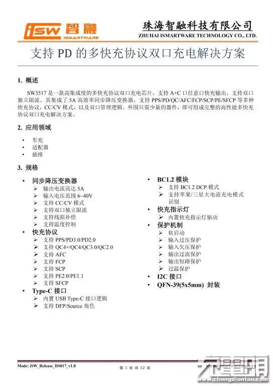
ismartware智融SW3517
智融SW3517是一款高集成度的多快充协议双口充电芯片,支持A+C口任意口快充输出,支持双口独立限流。其集成了 5A 高效率同步降压变换器,支持 PPS、PD、QC、AFC、FCP、SCP、PE、SFCP 等多种 快充协议,CC/CV 模式,以及双口管理逻辑。外围只需少量的器件,即可组成完整的高性能多快充协议双口充电解决方案。
智融SW3517详细规格资料。
应用案例:
1、拆解报告:omthing万魔双口30W USB PD充电器
2、拆解报告:omthing万魔65W 2C1A氮化镓快充充电器
3、拆解报告:绿巨能18W USB PD双口充电器(1A1C)
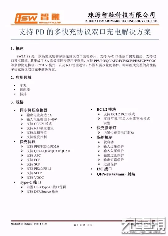
ismartware智融SW3518
智融SW3518S是一款高集成度的多快充协议双口充电芯片,并已经通过了VOOC认证。芯片支持A+C口任意快充输出,支持双口独立限流,集成了5A高效率同步降压变换器,支持PPS、PD、QC、AFC、FCP、SCP、PE、SFCP、VOOC等多种快充协议,最大输出PD100W。
智融SW3518S详细规格资料。
应用案例:
2、拆解报告:SHARGE闪极100W 3C1A氮化镓快充充电器
8、拆解报告:Anker安克65W 2C1A氮化镓充电器(英雄联盟版)
11、拆解报告:SPRUCE 140W 3C1A无线充二合一充电座
12、航海王正版授权,Anker最新65W多口氮化镓快充拆解
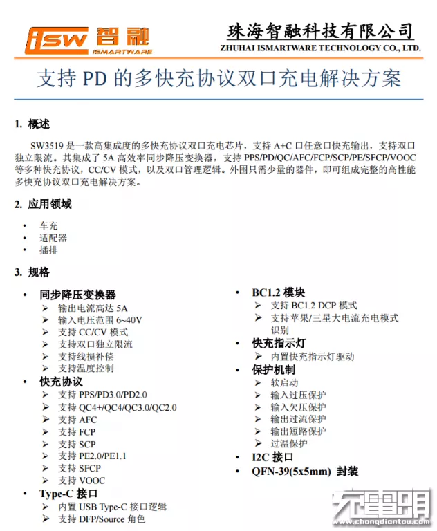
ismartware智融SW3519
智融SW3519是一款高集成度的多快充协议双口充电芯片,支持A+C口任意口快充输出,支持双口独立限流。其集成了5A高效率同步降压转换器,内置开关管,节省空间。内置电荷泵,可驱动NMOS作为VBUS开关管。支持 PPS/PD/QC/AFC/FCP/SCP/PE/SFCP等多种快充协议,CC/CV模式,以及双口管理逻辑。外围只需少量的器件,即可组成完整的高性能 多快充协议双口充电解决方案。
智融SW3519规格资料。
应用案例:
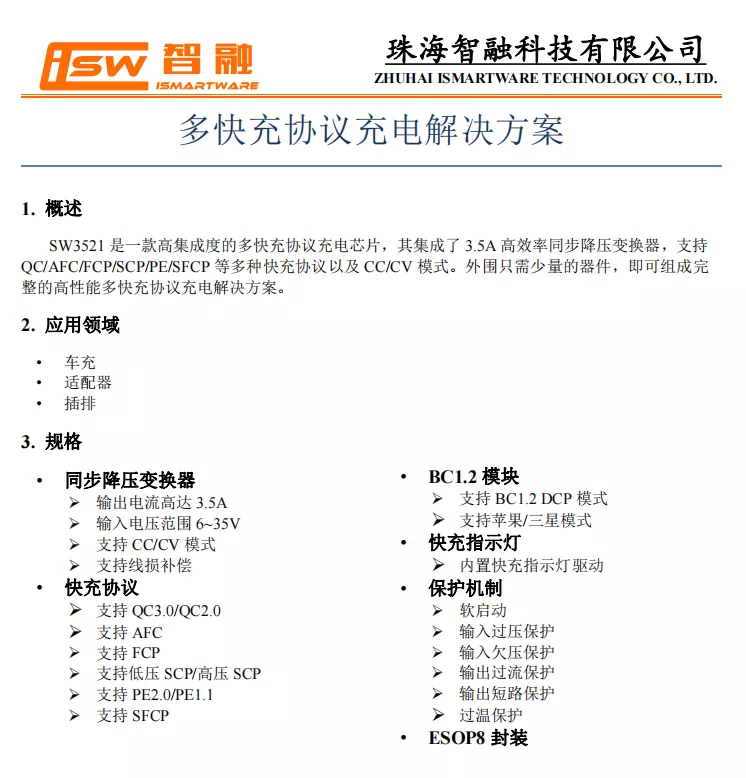
iSmartare智融SW3521
智融SW3521是一款高集成度的多快充协议充电芯片,其集成了3.5A高效率同步降压变换器,支持 QC/AFC/FCP/SCP/PE/SFCP等多种快充协议以及CC/CV模式。外围只需少量的器件,即可组成完整的高性能多快充协议充电解决方案。
智融SW3521资料信息。
应用案例:
1、拆解报告:Sicgecs 65W 1A1C氮化镓超级闪充
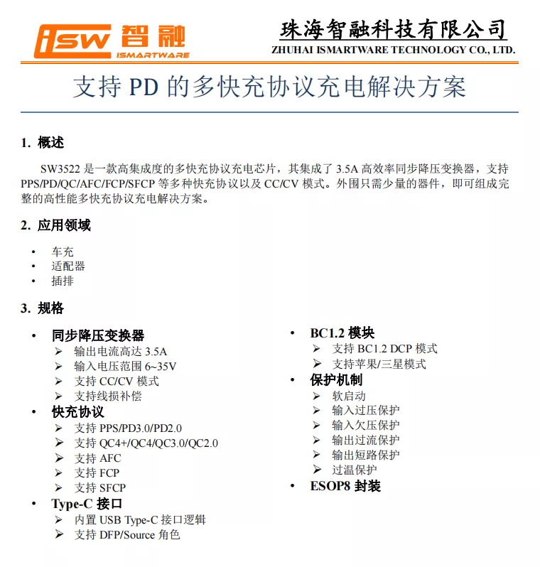
iSmartare智融SW3522
智融SW3522是一款高集成度的多快充协议充电芯片,其集成了3.5A高效率同步降压变换器,支持PPS/PD/QC/AFC/FCP/SFCP等多种快充协议以及CC/CV模式。外围只需少量的器件,即可组成完整的高性能多快充协议充电解决方案。
智融SW3522规格资料。
应用案例:
2、拆解报告:Baseus倍思1A1C 40W快充车充CCJDZ-C
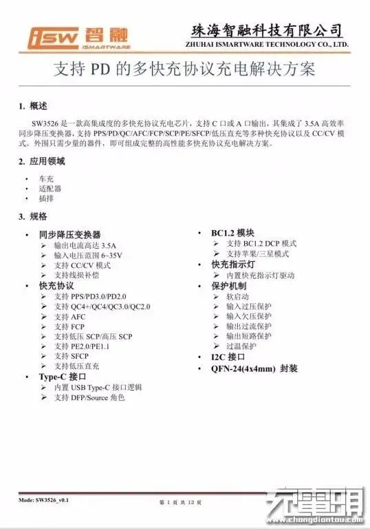
iSmartare智融SW3526
智融SW3526芯片可支持USB-C口或者USB-A口输出控制,内部集成了3.5A高效率同步降压转换器,支持PPS、PD、QC、AFC、FCP、SCP、PE、SFCP等充电协议,支持CC/CV模式,外部仅需少量器件,即可组成完整的高性能多快充协议充电解决方案。
智融SW3526规格资料。
应用案例:
1、堆叠设计实现1600W输出,HYPER JUICE 100W氮化镓快充拆解
充电头网总结
DC-DC电源芯片和快充协议芯片一直以来都是智融科技最为擅长的领域,智融科技正是凭借着自身的技术优势,布局了多款内置协议的高集成DC-DC降压芯片,形成了完整的多口快充方案矩阵。这也使智融科技能够在氮化镓快充大规模普及之际,抓住机遇,借势爆发,成为了多口快充市场中的爆品。
目前充电头网拆解的氮化镓快充产品多达100余款,而根据此次统计整理发现,智融科技的多口快充芯片的应用案例已经达到了90款之多。由此可见,智融科技在氮化镓多口充电器中的市场地位非同寻常。
在消费电源市场中,智融除了多口快充芯片之外,还拥有移动电源芯片、升降压芯片、协议芯片、无线充电芯片等产品。同时智融也在不断开发新品,完善产品线,为电源市场的发展注入新鲜血液。
相关阅读:
2、140W大功率!智融推出SW3556双口PD降压快充控制器,支持氮化镓开关管
5、内置智能功率分配功能,智融升降压65W双口氮化镓快充方案评测
「峰会报名」
2022(春季)亚洲充电展期间热门峰会开启报名
以下热门话题可以点击蓝字了解,也可以在充电头网微信后台回复如下关键词获取专题
「电源芯片」
南芯、英集芯、智融、茂睿芯、必易微、美芯晟、杰华特、华源、硅动力、环球、美思迪赛、富满云矽、亚成微、诚芯微、沁恒、芯海、天德钰、恒成微、贝兰德、伏达、微源、瑞芯微
「被动器件」
「氮化镓」
「连接器」
「快充工厂」
「品牌专区」
苹果、华为、mophie、绿联、航嘉、倍思、TRüKE充客、机乐堂、爱国者
商务合作联系:info@chongdiantou.com