----- 充电头网拆解报告 第2035篇 -----
PYS鹏元晟高科技股份有限公司创立于2000年,是国家高新技术企业,全球领先的一站式电子设计和制造EMS综合服务商。USB-C接口在笔记本上日益普及,但很多显示器并不具备USB-C接口,通过扩展坞转接,使用并不方便,并且有些笔记本只具备一个USB-C接口,在充电的时候,无法外接扩展坞使用。
鹏元晟推出了一款内置视频转接,支持USB-A扩展的USB-C充电器,产品配备HDMI接口,USB-A 3.1接口以及USB-C充电输出,支持45W快充,满足笔记本充电同时视频输出需求。并且支持折叠插脚,对于每日通勤非常友好。此外一线通的形式,也免去了购买使用扩展坞的麻烦。
下面充电头网就对这款多功能45W充电器进行详细拆解,看看产品内部设计做工如何。
一、鹏元晟45W扩展充电器外观
鹏元晟45W扩展充电器采用折叠插脚,侧面标注45W功率。
侧面可以看到外壳的合模线,折叠插脚方便收纳。
充电器配备可折叠插脚,输入端外壳印有参数
品名:PD45W充电影音转换器
型号:PYS-PCPD45BL
输入:AC 100-240V~50/60Hz,1A Max
输出:
USB-C:20V2.25A,12V3A,9V3A,5V3A,(45W Max)
15V2.6A(Nintendo Switch 39W)
USB-A:USB3.0,5V0.9A
HDMI:3840x2160@30Hz(Max)
1920x1080@60Hz(Nintendo Switch)
输出端配备HDMI接口,指示灯,USB-A接口和USB-C接口。USB-A接口为蓝色,支持高速数据传输。
充电器采用美标插脚。
测得充电器机身高度约为58mm。
宽度约为61mm。
厚度约为30mm。
相比苹果61W充电器,体积还是很有优势的,方便日常携带。
拿在手中的直观感受。
测得充电器重量约为120克。
使用ChargerLAB POWER-Z KT002测得USB-C口支持MTK PE快充和PD3.0快充协议,由于主要受众群体为笔记本电脑,PD快充协议已经能完全满足使用需求。
PDO报文显示C口具备5V3A、9V3A、12V3A、15V2.6A、20V2.25A五组固定电压档位。
USB-A口不支持任何充电协议。
二、鹏元晟45W扩展充电器拆解
拆开外壳,电路板变压器面与外壳之间贴有导热垫散热。
取出内部的PCBA模块,元件面和外壳之间也贴有导热垫。
鹏元晟45W扩展充电器由两部分组成,其中绿色PCB是电源部分,蓝色PCB是USB-C数据连接及视频输出部分。两个部分完全独立,外壳中有隔离板进行绝缘。
测得电源模块长度约为54.4mm。
测得电源模块宽度约为34.5mm。
厚度约为20mm。
电源模块正面一览,输入端设有保险丝和共模电感,X电容,高压滤波电解电容。初级开关管固定在散热片上,输出采用同步整流,使用一颗固态电容滤波。
背面有一颗整流桥,初级PWM控制器,同步整流控制器,光耦等电子元件。
通过观察发现,鹏元晟这款充电器采用QR反激开关电源架构,由蓝色小板根据协议控制输出电压,下面我们从输入端开始了解各个器件的信息。
输入端导线打胶加固。
输入端慢熔保险来自诚润,3.15A,250V。
共模电感特写,双线绕制用于抑制EMI干扰。
安规X电容,容量0.22μF。
经过EMI电路过滤后,由WRMSB40M整流桥将交流电转换为脉动直流电。整流桥来自深圳市沃尔德实业有限公司,这颗软桥通过较软的恢复曲线,比较平滑的关断特性,可以降低二极管结电容达到非常少的谐波振荡产生的效果。
沃尔德WRMSB40M详细资料信息。
充电头网了解到,沃尔德软桥还被OPPO 50W饼干氮化镓快充、鸿达顺65W 氮化镓充电器、飞频65W USB PD氮化镓充电器、ROCK 65W氮化镓充电器、麦多多65W氮化镓充电器、麦多多30W 1A1C快充充电器等多款产品采用,性能获得客户的一致认可。
初级高压滤波电容来自ACON中元,使用一颗33μF400V和两颗18μF400V电容,总容量共69μF。
两颗工字电感特写。
初级PWM控制器丝印SP3K491。
为PWM芯片供电的滤波电容,来自Chn Cap 华容伟业,10μF100V。
初级开关管来自华润微,型号CRJF380N65G2,超结NMOS,耐压650V,导阻320mΩ,采用TO220F封装。
用于反激吸收回路的二极管,1N4007。
变压器特写,来自PYS鹏元晟,采用ATQ2313磁芯,支持45W功率。
蓝色Y电容特写。
输出同步整流控制器,丝印91808。
同步整流管采用AGMsemi AGM1010A2,耐压100V。
输出滤波固态电容,规格为680μF 25V。
充电器内部采用OR1008光耦进行输出电压反馈调节。
以上是鹏元晟45W扩展充电器的电源部分拆解,下面是USB-C数据连接及视频输出部分拆解。
USB-C数据连接及视频输出部分通过导线连接到电源模块上,三条导线分别用于供电和电压反馈。
USB-C扩展模块正面特写,焊接HDMI接口,USB3.0接口以及USB-C接口。
背面设有DP转HDMI转换芯片,复用开关及降压转换器等。
HDMI接口特写,采用过孔焊接。
USB3.0母座特写。
USB-C母座接口针脚特写,为满pin针脚。
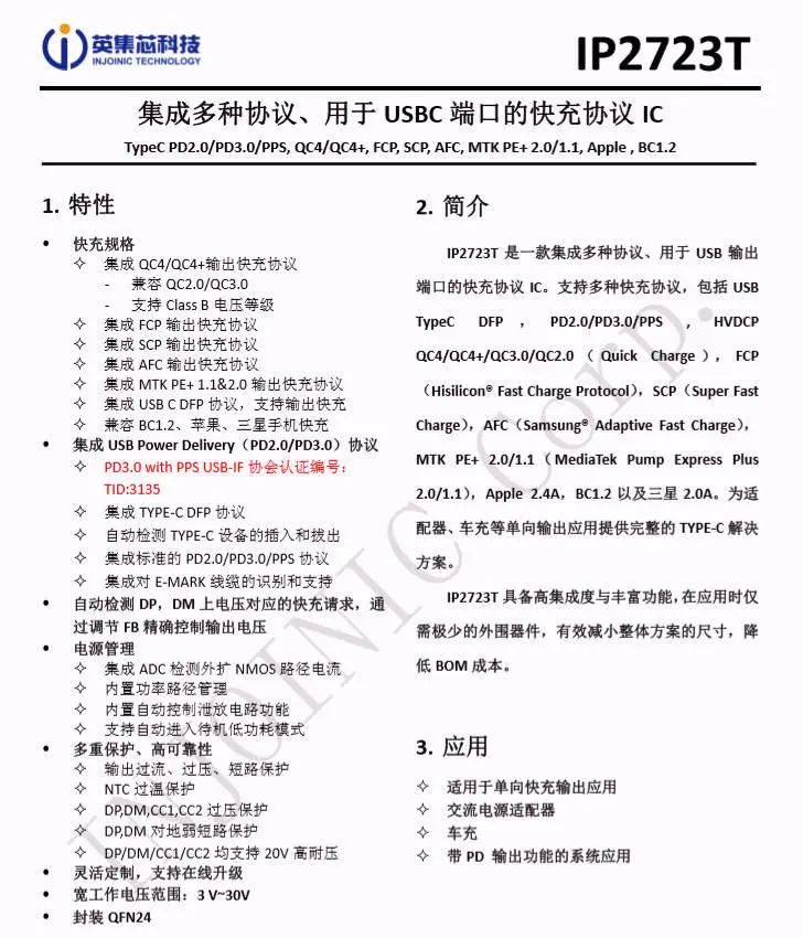
USB-C接口协议芯片采用英集芯IP2723T,该芯片已通过USB IF协会PD3.0 PPS认证,TID:3135,是一款集成多种协议、用于USB输出端口的快充协议IC。支持多种快充协议,包括USB TypeC DFP、PD2.0/3.0、PPS 、HVDCP QC4、QC4+、QC3.0/2.0、FCP、SCP、AFC、MTK PE+ 2.0/1.1、Apple 2.4A、BC1.2以及三星2.0A。
IP2723T可为适配器、车充等单向输出应用提供完整的TYPE-C解决方案。此外IP2723T具备高集成度与丰富功能,在应用时仅需极少的外围器件,有效减小整体方案的尺寸,降低BOM成本。
英集芯IP2723T资料信息。
充电头网拆解了解到,英集芯IP2723T已被闪魔、摩米士、REMAX、麦多多、华科隆等多个品牌20W充电器采用,同时还被摩米士65W 2C1A氮化镓快充充电器、努比亚65W USB PD氮化镓充电器、努比亚1A1C 45W氘锋氮化镓快速充电器等氮化镓充电器使用,此外英集芯快充芯片还可用于车充、移动电源、适配器等各种充电领域,并被小米、京东京造、华为、三星、特斯拉等知名品牌的百余款产品采用。
USB-C扩展模块上还使用了一颗永铭的VPX固态电容用于输出滤波。
永铭VPX系列高分子固态铝电解电容具有高可靠性、低ESR、高容许纹波电流等特性,工作温度范围:-55℃-105℃,即使在105℃工作环境中仍拥有2000小时的寿命。同时,该系列电容具备小型化的特点,采用贴片安装形式,应用于高密度的电源产品中可以有助于实现产品的轻薄化。
芯电元 PED3016M NMOS,用于USB-C输出控制。
万代 AON7409,PMOS,使用两颗串联用于USB-C输出控制。
另一颗AON7409特写。
FRESCO 睿思科技 FL7102 USB PD控制器,用于接口控制,芯片内置Aux开关,Billboard设备和Vconn开关。
12.000MHz时钟晶振。
4R7合金电感,配合降压转换器为USB-A口供电。
丝印2700T的晶振特写。
M3TEK MT3905同步降压转换器,内置开关管的同步降压转换器,支持30V输出,具有4A输出电流。
HDMI接口旁的一路同步降压电路,控制器来自MPS。
PS176HDM DP转HDMI芯片,将USB-C口中的DP信号转为HDMI信号,送至HDMI接口输出连接显示器。
全部拆解一览,来张全家福。
充电头网拆解总结
鹏元晟推出的USB-C充电器采用经典的折叠插脚造型,支持45W输出功率,能够为笔记本电脑充电。充电器内部整合扩展坞功能,在为笔记本充电的同时,还可以为笔记本提供视频输出以及数据连接功能,免去外接扩展坞,大大方便使用。
充电器外壳内部将电源模块和扩展模块分隔开,电源模块采用反激开关电源,内置华润微CRJF380N65G2超结MOS管,英集芯IP2723T控制输出电压。扩展模块采用睿思科技 FL7102以及普瑞PS176实现HDMI以及USB接口扩展。设计集成度高,非常实用。
相关阅读:
3、拆解报告:鹏元晟5000mAh 20W磁吸无线充移动电源
「峰会报名」
2022(春季)亚洲充电展期间热门峰会开启报名
以下热门话题可以点击蓝字了解,也可以在充电头网微信后台回复如下关键词获取专题
「电源芯片」
南芯、英集芯、智融、茂睿芯、必易微、美芯晟、杰华特、华源、硅动力、环球、美思迪赛、富满云矽、亚成微、诚芯微、沁恒、芯海、天德钰、恒成微、贝兰德、伏达、微源、瑞芯微、力生美
「被动器件」
「氮化镓」
「连接器」
「快充工厂」
「品牌专区」
苹果、华为、mophie、绿联、航嘉、倍思、TRüKE充客、机乐堂、爱国者
商务合作联系:info@chongdiantou.com