----- 充电头网拆解报告 第2056篇 -----
前言
近日充电头网拿到了一款容量高达30000mAh的移动电源,官方宣称可以为iPhone 12手机充电5.6次。此外这款移动电源还拥有丰富的充电接口,在输出协议方面可兼容PD、QC、AFC、FCP、SCP、PE等多种主流快充,最大输出功率为18W。下面充电头网就为大家带来这款移动电源的内部拆解。
HIPER 18W快充移动电源开箱
白色包装盒配有挂钩,方便线下售卖展示,正面印着移动电源的外观图片,并且用图文标注了这款移动电源的几大卖点。
包装盒的背面为详细的产品规格参数。
包装盒侧面印着这款充电宝给不同电子产品充电的充电次数。
包装盒里除了移动电源之外,还有一条充电线和一份使用说明书。
充电线为MicroUSB接口。
这款移动电源呈长条状造型,边角圆润过渡,握在手上比较舒适。
侧面靠近输出接口处设有一颗电源开关按键。
对应一侧是四颗LED电量指示灯。
移动电源背面接口处标注了功能信息,下方印有详细的规格信息。
HIPER RPX30000,USB-C和MicroUSB输入:5-12V 18W,USB1和USB2输出:5V3A,Max 15W,QC快充输出5-12V 18W,USB-C接口输出5-12V 18W,容量为30000mAh,电池能量111Wh。
输出端配置了两个USB-A接口、一个USB-C接口以及一个MicroUSB接口。
移动电源长度约为150.7mm。
宽度约为77mm。
厚度约为41.5mm。
移动电源净重约为597g。
这款移动电源与iPhone 13 Pro Max尺寸对比。
30000mAh的容量拿在手上,分量十足。
使用ChargerLAB POWER-Z KT002测得USB1口输出协议,显示支持Apple 2.4A、Samsung5V2A、DCP协议,以及QC2.0/3.0、AFC、FCP、SCP、MTK PE等快充协议。
USB2接口的输出协议与USB1接口完全一致。
USB-C接口输出支持支持Apple 2.4A、Samsung5V2A、DCP协议,以及QC2.0/3.0、AFC、FCP、SCP、MTK PE、PD3.0等快充协议。
PDO报文显示USB-C接口具备5V3A、9V2A、12V1.5A三组固定电压档位。
HIPER 18W快充移动电源拆解
移动电源外壳采用卡扣装配,打开外壳后可见内部的电池组以及PCB板。
电池组贴有泡棉减震,PCB板使用螺丝钉固定在外壳上。
电池组为多块电芯并联,并贴有胶带绝缘,然后通过两根导线连接PCB板正负极。
将电池组、PCB板模从外壳中取出,可见电池组使用大量硅胶与外壳固定在一起,电池底部贴有减震泡棉。
移动电源内部采用三块锂离子电芯,并联焊接在一起。
主控PCB板的设计非常精简,居中为一颗移动电源主控芯片,两个USB接口采用沉板焊接,实现对称设计。
PCB板背面右侧设有电源开关按键和一颗2.2μH合金电感,左侧为LED电量指示灯,在黑色负极导线旁设有两颗锂电保护芯片。
锂离子电池采用嘉拓新能源,单片电芯10000mAh,电压3.7V,能量37Wh。
锂电保护芯片采用赛芯微XB7608,这是一颗多合一锂电保护芯片,内置14.5mΩ导阻MOS管,外围元件只需要一颗电容,支持过热保护,过充保护,支持过放电保护和短路保护,其内部集成高精度电压检测,超低静态电流。
另外一颗赛芯微XB7608保护芯片。
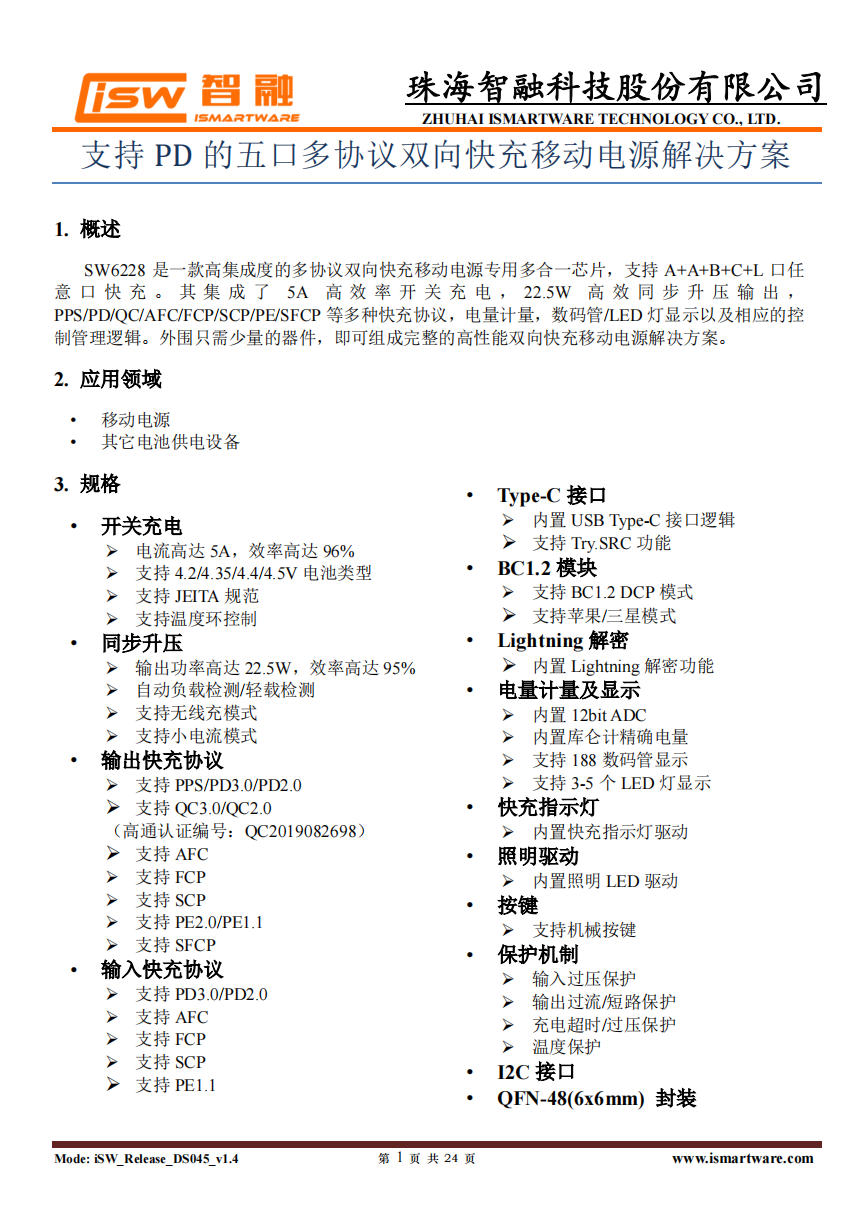
智融SW6228是一款高集成度的多协议双向快充移动电源专用多合一芯片,支持A+A+B+C+L口任意口快充。其集成了5A高效率开关充电,22.5W高效同步升压输出,支持PPS、PD、QC、AFC、FCP、SCP、PE、SFCP等多种快充协议,电量计量,数码管/LED灯显示以及相应的控制管理逻辑。外围只需少量的器件,即可组成完整的高性能双向快充移动电源解决方案。
智融SW6228详细规格资料。
用于实现快充的升降压电感。
两颗8205A MOS管,用于接口切换。
另外两颗8205A的MOS管。
USB-A接口特写,内置蓝色胶芯,两侧针脚加宽处理。
USB-C接口和MicroUSB接口特写。
电源开关按键特写。
LED电量指示灯特写,支持快充状态指示。
移动电源全部拆解完毕。
充电头网拆解总结
HIPER 30000mAh移动电源主打大容量、多接口的产品卖点,大容量可以作为手机、平板等产品的备用电源,提升设备续航时间,配备的两个USB-A接口和一个USB-C接口均支持输出功能,单口可实现18W功率快充,并可以满足三台手机同时充电的需求;此外这款移动电源还保留了MicroUSB接口,兼顾了老用户的使用体验。
充电头网拆解了解到,这款移动电源内置三片嘉拓新能源锂聚合物电芯,并采用了智融高集成移动电源芯片SW6228,一颗芯片完成了移动电源充放电、多接口协议控制、LED电量显示等功能,简化了外围电路设计,并优化成本。
「峰会报名」
2022(春季)亚洲充电展期间热门峰会开启报名
以下热门话题可以点击蓝字了解,也可以在充电头网微信后台回复如下关键词获取专题
「电源芯片」
南芯、英集芯、智融、茂睿芯、必易微、美芯晟、杰华特、华源、硅动力、环球、美思迪赛、富满云矽、亚成微、诚芯微、沁恒、芯海、天德钰、恒成微、贝兰德、伏达、微源、瑞芯微、力生美、创芯微
「被动器件」
「氮化镓」
「连接器」
「快充工厂」
「品牌专区」
苹果、华为、mophie、绿联、航嘉、倍思、TRüKE充客、机乐堂、爱国者
商务合作联系:info@chongdiantou.com