前言
在有线快充领域,美芯晟为满足下游市场需求,依托深厚的ACDC、SoC设计经验和高压集成工艺开发技术,在提升有线快充芯片充电功率的基础上将传统有线快充方案进行优化,开发出高集成、高效率、从原边控制器、副边同步整流到快充协议芯片的20W~65W的整体解决方案,满足终端用户对高性能、高性价比等方面的需求。
SSR控制器
MT2300系列 SSR控制器驱动Si MOS,VCC耐压达80V,无需外部添加LDO,降低系统成本。工作频率85KHz,支持高压启动,待机功耗低于30mW。MT2305和MT2308内置Si MOS,进一步缩小PCB面积,利于小型化设计。
SSR控制器(驱动Si MOS)
MT2310系列SSR控制器驱动GaN功率管,VCC耐压达80V,无需外部LDO,降低系统成本。工作频率高达180KHz,内部高压启动使待机功耗低于30mW。MT2311和MT2312内置GaN功率管,可用于小体积使用场景
SSR控制器(驱动GaN功率管)
同步整流(SR)控制器
同步整流(SR)控制器MT2200系列,可用于high side也可用于low side,可支持的原边最高工作频率在200KHz以上,并支持QR和CCM等多种工作模式,满足现有常见快充应用。
MT2200可输出3.3V~21V,满足USB PPS宽电压输出要求。MT2205内置Si MOS,利于小型化设计。
快充协议芯片
美芯晟开发的快充协议芯片包括MT2701和最新的MT280X系列,芯片兼容多种快充协议。MT2701支持65W以内应用,兼容PD3.0,PPS,QC2,QC3,AFC,FCP,私有协议低压直充5V4.5A,Apple 5V2.4A,BC1.2等常用协议。MT2701采用纯硬件架构,通过外部元件来调节输出功率段,应用简单,BOM成本低,适合不需要USB-IF认证的客户。
即将推出的MT280X系列芯片集成可编程MCU,可根据客户需要进行灵活的二次软件开发,满足高通或USB-IF认证需求。
方案应用
美芯晟提供65W以内分离式和合封式的多种快充整体解决方案,客户使用整体解决方案可加快项目开发进度,灵活选取,应用更加多元化。
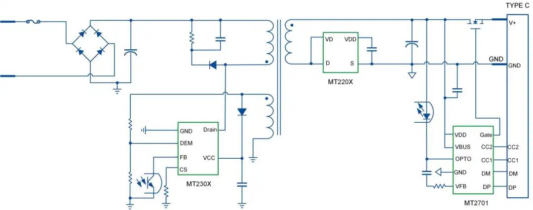
65W以内分离式整体方案
65W以内分离式整体方案典型应用如上图所示。SSR控制器方面,客户可根据需求使用驱动Si MOS的MT2300或使用驱动GaN功率管的MT2310。同步整流(SR)控制器使用支持宽电压输出、应用范围广的MT2200。快充协议芯片则是兼容多种协议的MT2701。分离式方案可让客户发挥自身Si MOS或GaN功率管供应链优势来选择合适的器件。
图:65W以内分离式整体方案典型应用
65W以内合封 Si MOS/GaN功率管整体方案
65W以内合封 Si MOS/GaN功率管整体方案典型应用如下图所示。配套使用的快充协议芯片是兼容多协议的MT2701,合封式方案利于客户将产品小型化。
图:65W以内合封 Si MOS/GaN功率管整体方案典型应用
充电头网总结
美芯晟快充整体方案既可驱动传统Si MOS,也可驱动第三代半导体氮化镓(GaN)功率器件,以丰富的产品线满足多样化、个性化的市场需求,可用于手机、笔记本电脑等便携设备和小家电、机顶盒、LCD屏幕等产品。同时,美芯晟对有线快充芯片进行持续迭代,进一步减少外围元器件,使整机产品更加小型化、轻量化,促进融合快充产业新发展。
美芯晟科技(北京)股份有限公司专注于高性能的模拟及数模混合芯片设计开发, 主要产品包括电源管理、信号处理和传感器芯片等。公司由多位硅谷归国博士创立,核心研发团队由行业资深专家组成,拥有深厚而先进的模拟及数模混合集成电路设计、工艺开发经验,同时也已通过国内外一线品牌客户的品质和生产管理审核。
美芯晟拥有国内外百余项高电压、大电流、高功率模拟电源管理和数字电路设计的核心自主知识产权,提供丰富的产品选型,包括无线充电接收与发射芯片、有线快充系列芯片、光电传感芯片、全系列LED驱动芯片等。
美芯晟旗下产品应用范围覆盖通信终端、消费类电子、工业电子以及车载电子等领域。遍布全球的十大技术支持中心可提供快速有效的技术服务,已成为众多国际主流手机品牌、数码配件厂商和智能照明厂家的核心供应商。
美芯晟先后获得工信部集成电路设计企业资质、工信部重点小巨人、北京市专精特新小巨人等称号,同时拥有北京市科学技术奖、北京市高精尖工业设计中心、美国RED HERRING亚洲百强企业等多项荣誉奖项,得到业界的广泛认可。
相关阅读:
2、美芯晟MT5735荣获第十六届“中国芯”优秀技术创新产品奖
5、美芯晟发布TX/RX解决方案:集成USB-PD协议的一芯双充无线充+反向无线充
以下热门话题可以点击蓝字了解,也可以在充电头网微信后台回复如下关键词获取专题
「电源芯片」
南芯、英集芯、智融、茂睿芯、必易微、美芯晟、杰华特、华源、硅动力、环球、富满云矽、沁恒、芯海、天德钰、恒成微、贝兰德、伏达、力生美、创芯微、稳先微、宝砾微
「被动器件」
「氮化镓」
纳微、英诺赛科、聚能创芯、能华、威兆、镓未来、微硕、Elevation
「连接器」
「快充工厂」
「品牌专区」
苹果、华为、公牛、mophie、绿联、航嘉、TRüKE充客、机乐堂、爱国者、魔栖、TECLAST台电、图拉斯、Mcdodo麦多多、MOMAX
商务合作联系:info@chongdiantou.com