----- 充电头网拆解报告 第2175篇 -----
前言
常规充电器造型的多口充电器我们都拆解了很多了,就是充电器的造型,有多个输出口,能够满足笔记本和手机的同时充电,或者说能为手机提供大功率的充电。充电头网拿到了一款全新设计的多口充,内置无线充电功能,还带有一块屏幕。别说,还真的有电磁炉那个感觉,使用充电器就像用电磁炉炒菜一样。
这款充电器来自深圳艾斯特创新科技有限公司,对于玩模型的朋友可能有一些了解。这家公司不仅生产模型锂电池电池充电器,还生产相机充电器以及锂电储能等方面产品,满足丰富的充电需求。下面充电头网就对这款POWER 200多口充电器进行拆解,看看内部设计和做工用料。
ISDT POWER 200桌面充开箱
包装盒顶面印有产品外观图,产品顶面印有ISDT POWER 200、200W 5CH FAST CHARGE等信息。
侧面印有产品四大卖点:LCD高清彩屏、200W超大功率、5CH快充、APP控制和QTA。
包装盒天地盖设计,底部印有产品参数信息。
包装内含桌面充、电源线以及使用说明书。
电源线两端分别为欧规插脚和8字插头,通过了KC、UL认证,两端均设有凸齿,方便用户插拔。
测得电源线长度约为1.5米。
ISDT POWER 200桌面充方块造型设计,PC材质黑色外壳磨砂抗指纹,边缘过渡分明。产品集成丰富的快充接口以及其他功能,下面进行详细了解。
机身顶面凸起区域设有无线充电功能,可进行无线充电同时帮助散热,左侧设有LCD高清彩屏,实时显示各USB接口以及无线充电功率,充电状况一目了然。
顶面右下角印有200W 5CH FAST CHARGE字样。
LCD高清彩屏特写,3C1A四个USB接口以及无线充电功率都能实时显示。
机身输入端设有电源线插口和进气窗口,隐约可见内置风扇,插口旁印有AC IN 100-240V字样,表明产品支持宽电压输入。
机身两侧设有出风窗口。
另一侧一览。
底部四端设有防滑胶垫,中心区域印有产品参数和认证信息,支持100-240V~50/60Hz 2.7A输入,以及最大200W输出,通过了FCC、CE、RoHS认证。
输出端配有3C1A四个USB接口,接口旁都印有相应最大输出功率,使用方便。
测得桌面充机身长度约为105mm。
宽度约为105mm。
厚度约为40mm。
拿在手上的大小直观感受。
桌面充净重约为441g。
带电源线总重量约为512g。
使用ChargerLAB POWER-Z KT002测得USB-A口支持Apple 2.4A、Samsung 5V2A、DCP协议,以及QC2.0/3.0、AFC、FCP快充协议。
测得USB-C1口支持Apple 2.4A、Samsung 5V2A、DCP协议,以及QC2.0/3.0、AFC、FCP、SCP、PE2.0、PD3.0、PPS快充协议。
并且还具备5V3A、9V3A、12V3A、15V3A、20V3.25A五组固定电压档位,以及3.3-21V3A一组PPS电压档位。
测得USB-C2口同样支持QC2.0/3.0、AFC、FCP、SCP、PE2.0、PD3.0、PPS快充协议。
并且还是具备5V3A、9V3A、12V3A、15V3A、20V3.25A五组固定电压档位,以及3.3-21V3A一组PPS电压档位。
测得C3口兼容协议也和C1、C2口的一样。
PDO报文也完全相同,三个USB-C口单口输出性能完全一样,支持功率盲插使用方便。
使用这款桌面充给手机进行无线充电,通过显示屏可以观察到无线充电功率为8.5W。
使用USB-C1口给苹果MacBook充电,显示充电功率为64W,与ChargerLAB POWER-Z KM002C测得的功率相同。
ISDT POWER 200桌面充拆解
在了解了ISDT POWER 200桌面充的外观、性能之后,下面继续对其进行拆解,一起来看看用料做工如何。
充电器外壳固定螺丝隐藏在橡胶脚垫下方,撕开脚垫进行拆解。
拧开四颗固定后盖的螺丝后,即可拆下充电器后盖。首先看到的是充电器的AC-DC电源模块部分,采用PFC+LLC的电路设计,十分清晰。
AC-DC电源模块特写,布局明了,变压器和升压电感均缠绕胶带绝缘。
进气口防尘格栅特写,下面是LLC电路的谐振电感。
电路板通过下方的螺丝孔,配合后盖固定在外壳内部,内部的支架通过螺丝固定在电路板上。
拧下固定螺丝,拆除AC-DC电源模块,输入整流桥,PFC开关管和LLC开关管通过导热垫接触到下层的散热器。电源输出通过排针插座连接到下层的PCB上。
下一步继续取出绝缘麦拉片覆盖的散热片。
散热片上使用螺丝还固定有一层电路板。
拆解取出上层的电路板,电路板为独立的DC-DC降压电路,还有无线充电线圈和散热风扇。
外壳内部是用于磁吸无线充电的磁铁定位环,右侧是正面液晶屏幕的连接排线。
屏幕通过排线连接到PCBA模块上,拆解时要小心屏幕排线避免拉断。
DC-DC降压模块一览,对应四路输出分别有四颗降压电感,能够实现各个接口的独立快充。
模块背面为散热风扇的进气口。
降压模块也通过螺丝固定在散热铝板上。
拧开固定螺丝,分离散热铝板。铝板对应发热芯片的位置贴有导热垫,对应板子中间过孔元件的位置镂空防止短路。
将AC-DC电源模块和DC-DC降压模块组装在一起,两块PCBA通过插座连接到一起。
连接插座特写,用于AC-DC电源模块向DC-DC降压模块供电。
首先先来介绍AC-DC电源模块,交流输入由右上角的八字线插座进入,从上至下经过两级EMI电路进行滤波,在PCB背面的整流桥整流后,来到下方的PFC升压电路升压,上方两颗绿色高压电解电容滤波后送至LLC电源输出。
电源模块背面一览,底部为两颗整流桥和PFC开关管,均通过导热垫散热。背面还焊接一颗PFC+LLC二合一电源主控,PFC整流管和LLC开关管。初次级由白线分割,右上角为输出同步整流和滤波电路。下面我们就从输入端开始,了解模块各个器件的信息。
电源输入端八字线插座,采用铁片焊接固定。
电源输入端延时保险丝规格为5A 250V。
黑色安规X2电容容量为0.22μF。
共模电感采用扁铜带绕制。
第二颗安规X2电容容量同样为0.22μF。
第二级共模电感同样采用扁铜带绕制。
两颗蓝色安规Y电容特写。
电源板背面两颗TBM810整流桥特写,采用两颗以均摊发热。
整流桥输出的脉动直流电通过薄膜电容滤波后为PFC电路供电,电容规格为2.2μF 450V。
电源初级主控芯片采用NXP恩智浦TEA8918AAT,这是一款内置PFC控制器和LLC控制器的电源芯片,取代传统大功率电源中独立的两颗芯片,提高电源的集成度。
用于为主控芯片供电的滤波电容,规格为47μF 50V。
PFC升压开关管来自吉林华微,型号为JCS18N50FH,NMOS,耐压500V,导阻270mΩ,采用TO220绝缘封装。
PFC升压电感采用高温胶带缠绕绝缘。
PFC升压整流管来自银河微电,型号为USF860DS,是一颗超快恢复二极管,600V 8A,采用TO252封装。
绿色NTC热敏电阻串联在电解电容前面,用于限制电解电容的充电电流,减小对整流桥等元件的冲击电流。
高压滤波电解电容为YST品牌,耐压450V 56μF,两颗并联用于PFC升压输出滤波。
两颗LLC开关管来自AOS万代,型号为AOD9N50,NMOS,耐压500V,导阻0.71Ω,采用TO252封装。正面贴有导热垫用于散热。
LLC谐振电容规格为0.033μF 耐压630V。
谐振电感特写,缠绕胶带绝缘。
LLC变压器特写。
用于输出电压反馈的1009光耦。
贴片Y电容来自鞍山奇发。
另一颗贴片Y电容同样来自鞍山奇发。
次级同步整流控制器采用恩智浦TEA1995T,其内置两个驱动器用于LLC架构开关电源的同步整流,外围元件精简。
同步整流管丝印120N10。
输出滤波电容使用三颗并联。
电源输出插座特写。
接下来拆解DC-DC降压模块,模块正面固定无线充电线圈和散热风扇,以及对应的降压电路和输出接口。
PCBA模块背面是散热风扇和降压芯片。其中对应降压芯片的位置贴有导热垫用于传导热量,为降压芯片散热。
电源输入插头特写,通过PCBA上的丝印,可以看到AC-DC电源模块的输出电压为24V。
电源输入端的保险丝和TVS,用于浪涌保护和过电流保护功能。
散热离心风扇特写,正面进气,侧面出风,采用铆钉焊接固定在PCB上。
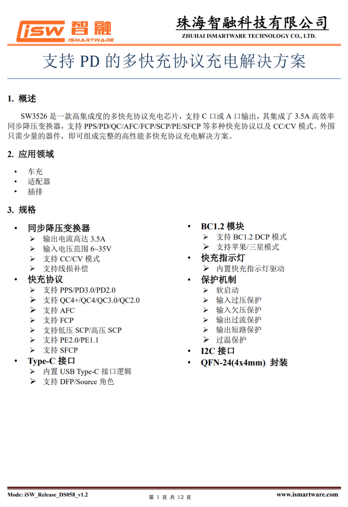
三颗智融SW3526降压芯片特写,白色方框表示组装时导热垫粘贴位置,最右侧方框内部是一颗热敏电阻,用于检测整体温度。
智融 SW3526是一颗内置协议功能的同步降压转换器。芯片内部集成3.5A高效率同步整流降压转换器,支持PPS、PD、QC、AFC、FCP、SCP、PE、SFCP、低压直充等充电协议,支持CC/CV模式,外部仅需少量器件,即可组成完整的高性能多快充协议充电解决方案。
这款充电器内部使用三颗SW3526用于USB-C接口输出,得益于芯片的高集成度,将传统降压方案中协议芯片,同步降压控制器和降压MOS管全部集成在一个封装内部,极大的简化了多口快充的电路设计。
智融 SW3526 详细规格资料。
充电头网拆解了解到,智融SW3526已被航嘉100W氮化镓双认证安全快充、华科生230W 4C1A氮化镓桌面充、倍思30W超级硅Pro充电器、HYPER JUICE 100W氮化镓快充等多款产品采用,此外智融的快充芯片还可用于USB PD快充移动电源、快充车充等领域。
用于USB-C2接口的智融SW3526降压转换器。
用于USB-C3接口的智融SW3526降压转换器。
搭配智融SW3516使用的合金降压电感,22μH。
充电器内部共使用三颗22μH电感用于USB-C口降压输出。
第三颗降压电感特写,电感左侧R010电阻用于输出电流取样,左侧绿色保险丝用于输出过流保护。
用于输出控制的VBUS管,丝印0803QD,是一颗双NMOS。
充电器中共使用三颗,分别对应三个输出接口。
USB-C母座采用过孔焊接,黑色胶芯不露铜。
USB-A口同步降压芯片来自宝砾微,型号为PL8322,是一颗36V输入,3.1A输出电流的同步降压转换器,采用ESOP8封装,固定100KHz开关频率,内置完善的保护功能。
22μH降压电感特写。
协议芯片来自天德钰,丝印FT4,实际型号为FP6601Q,是一颗应用非常广泛的协议芯片,支持QC2.0/3.0和华为FCP快充协议。
用于输出过电流保护的绿色保险丝。
USB-A口采用沉板焊接,降低厚度。
无线充电主控来自凌通科技,型号GPMW3105B,用于无线充电控制。
宝砾微PL8332G用于无线充电输入降压,PL8332G是一颗耐压36V,输出电流3.1A的同步降压转换器,固定300KHz开关频率,支持可编程的软启动,支持输入欠压和输入过压保护,支持输出过压和短路以及芯片过热保护,采用ESOP8封装。
22μH合金降压电感特写,配合PL8332G用于无线充电供电降压。
无线充集成功率级芯片采用南芯SC5004。是一个高度集成的无线充电功率发射模拟前端,它包含实现WPC协议兼容所需的所有模拟组件。SC5004集成了全桥式功率驱动器MOSFETs、电流检测放大器、自举电路、通信解调器、线性稳压器和保护电路。SC5004可以搭配通用MCU组成高性能无线充电功率发射端,发射器可兼容WPC V1.2.4 BPP和EPP协议。
SC5004内置了高精度的电流采样电路,将电流信号转换为电压信号,方便系统的功率采集。此外,SC5004还支持输入欠压锁定(UVLO)、输入过压保护(OVLO)、过流保护(OCP)、过温保护(OTP)。这些保护措施为无线功率发射系统提供了更可靠的保证。SC5004采用4 x 4mm FCQFN封装。支持5/9/12V输入电压,支持15W输出功率,内部集成5V 稳压输出用于外置MCU供电。
充电头网拆解了解到,南芯SC5004还被台电10000mAh磁吸无线快充移动电源、努比亚迈飞磁吸车载无线充电器等产品采用。此外南芯的快充方案还可应用在充电器、无线充、车充、充电宝、储能电源等各个领域,并被华为、紫米、小米、三星、公牛、安克、立讯精密等知名品牌的数十款产品采用。
无线充谐振电容来自KYET科雅电子,规格为0.39μF 100V。左侧无线充电线圈焊点打胶加固。
无线充电线圈采用利兹线绕制,使用胶带扎紧固定。
充电器内部显示屏幕驱动芯片来自沁恒微,型号为CH582M,是一颗集成蓝牙BLE通讯的32位 RISC微控制器。片上集成 2Mbps低功耗蓝牙BLE通讯模块、 2个全速USB主机和设备控制器及收发器、2 个 SPI、4 个串口、ADC、触摸按键检测模块、RTC 等丰富的外设资源。
沁恒微CH582M用于充电器蓝牙连接手机,接口输出功率检测,以及屏幕显示驱动等功能的实现。
连接显示屏的排线插座。
EG358双运放用于信号检测放大。
一颗3.3V的稳压芯片,用于MCU和屏幕供电。
无线充电线圈粘贴在塑料支架上,并通过螺丝固定在PCB上。在支架下面是蜂鸣器,用于状态提示。
蜂鸣器特写。
连接散热风扇的插座。
10μH降压电感特写。
一颗8205 MOS管用于风扇供电控制。
风扇来自ISDT,规格为9V 0.3A。
隐藏起来的Micro USB接口,用于连接电脑。
全部拆解一览,来张全家福。
充电头网拆解总结
ISDT艾斯特这款多口充电器因为加入了无线充电和显示屏,加上设计有意像电磁炉方向靠拢,真的很有电磁炉的感觉,将手机放在上盖上,查看充电功率。这款充电器适用于桌面应用,后面连接电源线,前面3C1A输出满足多个设备同时充电需求。充电器内置散热风扇,可以将大功率充电产生的热量吹出,降低充电器温升。
充电头网通过拆解了解到,这款多口充电器采用叠汉堡结构设计,AC-DC电源和DC-DC降压均为独立的模块设计,功能独立互不干扰。AC-DC电源模块使用恩智浦TEA8916AAT二合一控制器,搭配TEA1995同步整流控制器。
DC-DC降压模块使用四路独立的降压电路,使用三颗智融SW3526用于独立的65W USB-C快充输出,SW3526内部集成了降压开关管,外围元件十分精简,大大简化了快充电源设计。宝砾微PL8322搭配天德钰FP6601Q用于USB-A口输出。无线充采用凌通主控搭配南芯SC5004集成功率级芯片,屏幕显示使用沁恒蓝牙MCU芯片CH582M实现。
这款充电器相比传统的多口充电器,虽然说体积略大,但是造型设计非常适合桌面使用。液晶屏幕支持各个接口的输出功率显示,消除单调,为桌面增添更多的科技感。
以下热门话题可以点击蓝字了解,也可以在充电头网微信后台回复如下关键词获取专题
「电源芯片」
南芯、英集芯、智融、茂睿芯、必易微、美芯晟、杰华特、华源、硅动力、环球、富满云矽、沁恒、芯海、天德钰、恒成微、贝兰德、伏达、力生美、创芯微、稳先微、宝砾微
「被动器件」
「氮化镓」
纳微、英诺赛科、聚能创芯、能华、威兆、镓未来、微硕、Elevation
「连接器」
「快充工厂」
「品牌专区」
苹果、华为、公牛、mophie、绿联、航嘉、TRüKE充客、机乐堂、爱国者、魔栖、TECLAST台电、图拉斯、Mcdodo麦多多、MOMAX
商务合作联系:info@chongdiantou.com