前言
UFCS快充(中文名:融合快充),全称Universal Fast Charging Specification。即电信终端产业协会发布的融合快充标准《移动终端融合快速充电技术规范》,该标准旨在解决目前市面上快充标准复杂多变、互不兼容的问题,同时也对提升用户的使用体验,起到推动节能环保的积极作用。
UFCS为未来打造,拥有更高上限。可以预期,在国家层面的引导下市场上将出现越来越多的产品支持UFCS协议。作为快充领域的引导者,PI(Power Integrations) 公司迅速做出响应。在第二代智能并联技术的基础上前瞻性地完成了对即将开放的UFCS 11V6A规格在多口方案的部署。
PI智能并联技术简介
PI的智能并联方案完全基于数字均流技术将两个独立的变换器并接到一起,通过灵活的配置实现了对单口以及多口输出模式的支持。
为了达到实时调整输出电压跟电流(在PPS情况下),两颗 InnoSwitch-Pro 及协议芯片内部的MCU是同时运作的,各自读取的数据被同时用来调整两台电源的工作参数, 最终使得调整速度及精度足以媲美单边电源模式,实现技术上的突破。
如上图所示, 两个相对独立的电源可以工作做两种模式, 单口时均流桥臂(Q1&Q2组成)将导通使两个变换器工作于并联模式以支持最大的单口输出功率(两个端口支持盲插)。当检测到多口插入时,内部协议芯片将断开均流桥臂,该模式下每个功率模组独立工作。
在第一代两个同功率变换器并联技术的基础上,第二代智能并联技术更是通过专利的环路控制技术使得两台不同输出功率的电源转换器得以联合工作。当这个技术被用在多口适配器后,各种优势就显现出来, 以往解决不了的许多技术难题都迎刃而解。
PI 第二代智能并联技术的七大优势
効率的改善 : 不同于BUCK的两级方案,采用PI智能并联的多口方案仅有一级AC/DC,在效率上没有额外一级BUCK变换器的折损。此外,因为独特的功率分担技术,在输出大电流时在变压器副边绕组上的电流由两路AC/DC分担,相应RMS电流影响比多一级的BUCK方案小。第二代智能均流方案的整体效率相较于传统方案具有明显优势。
PCBA尺寸: 第二代均流技术由于采用了非对称功率模组,即大小变压器。相比 AC/DC+两台dc/dc 的空间体积可以缩减15到20%,在小体积化便携充电器的设计中非常有优势。
灵活性:对于不同的产品外形,由于采用了两个独立的AC/DC模块,设计上可以进行灵活的堆叠,因此得以满足超薄、立方体、口红形、扁方等外形的各种设计要求。
简单的热处理 :单电源热量会比较集中,但当把电源分成小组后, 热也分散到其他部位,外壳表面的温度也会更加均匀,加上该方案效率上的优势可以有效降低花费在散热上的成本。
DC/DC模组产生的辐射: dc/dc 模组必须工作在较高的频率以达到小体积的设计要求 ,需要一些特殊处理,或者降低开关频率,牺牲些体积来改善EMI。而并联方案只有两个变换器(BUCK多口有三个或以上开关模组), 干扰源少且易于处理。
成本的降低 :相对于多口BUCK方案,第二代智能并联技术凭借体效比、温度以及效率上的优势可以节省成本约10-20%。
使用体验 : 小体积以及盲插功能的支持极大提升了客户对于便携与智能化的需求。另一方面根据量产客户的反馈, 新的架构降低了维护难度,以往单口误插功率限制等问题都已消失。
PI 第二代智能并联技术在PD3.0以及UFCS (11V6A)的应用
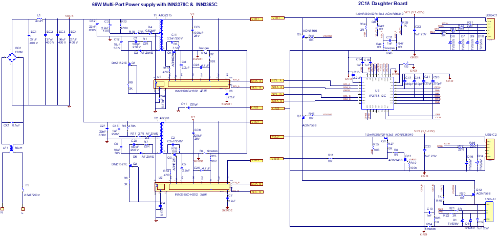
线路图
两路变换器分别采用 ATQ23 以及 ATQ18 搭配PI的 INN3378C 和 INN3365C 支持46W及20W独立输出(多口模式),当工作于并联(单口模式,支持盲插)时支持最大66W输出。
采用PI 第二代智能并联技术的 Demo 如上图所示,Demo采用2C1A设计,尺寸仅为 55x29.5X21.5mm,十分小巧。
PI 66W Demo的功率分配如上表所示。单口输出时,三口均可支持最高 11V6A 66W UFCS协议输出,双口输出时支持46W和20W独立输出。
效率曲线
效率测试方面,PI 66W Demo 在11V 6A输出条件下,输入115V和230V时效率峰值均达92.5%;输入264V时效率峰值超92%;输入90V时效率峰值超91.5%。
PI 66W Demo 在20V 3.3A输出条件下,输入230V时效率峰值达93%;输入115V和264V时效率峰值均超92.5%;输入90V时效率峰值达92%。
EMI测试
上图为 PI 66W Demo 在 EN55032 标准下,115Vac输入时的测试,从图中可以看出在不同频率下的峰值和平均值均能满足要求。
上图为 PI 66W Demo 在 EN55032 标准下,230Vac输入时的测试,从图中可以看出在不同频率下的峰值和平均值均能满足要求。
上图为 PI 66W Demo 在115Vac输入条件下,接收天线垂直极化安装时的EMI测试。
上图为 PI 66W Demo 在115Vac输入条件下,接收天线水平极化安装时的EMI测试。
上图为 PI 66W Demo 在230Vac输入条件下,接收天线垂直极化安装时的EMI测试。
上图为 PI 66W Demo 在230Vac输入条件下,接收天线垂直极化安装时的EMI测试。
充电头网总结
现如今,很多用户除了手机之外,还配备了平板、TWS蓝牙耳机、手表、手环等电子产品,如果用户仅仅使用单口充电器给设备充电,往往需要依次排队,并且等待时间较长。于是越来越多的用户开始选择多口充电器,以提升多设备充电效率。
PI推出的新一代智能并联技术,通过专利的环路控制技术使得两台不同输出功率的电源转换器得以联合工作。不仅解决了早期多口充电器无法盲插、体积偏大、热源集中等痛点问题,而且提升了充电器的整体效率,改善EMI,降低生产成本,还能通过灵活堆叠实现不同充电器形态,同时支持PD、UFCS等协议应用,为市场提供了全新的多口充电器解决方案。
相关阅读:
1、内置750V PowiGaN,PI HiperPFS-5系列登场
2、专为PD3.1快充设计,PI推出全氮化镓ACF电源解决方案
3、PI发布HiperPFS-5及HiperLCS-2组合,三颗芯片搞定大功率快充电源设计
4、PI推出15款合封氮化镓芯片,高度集成体积小巧,获数百款快充采用
5、专访PI:深耕高集成电源芯片,全新架构支持最大220W输出
以下热门话题可以点击蓝字了解,也可以在充电头网微信后台回复如下关键词获取专题
「电源芯片」
南芯、英集芯、智融、茂睿芯、必易微、美芯晟、杰华特、华源、硅动力、环球、富满云矽、沁恒、芯海、天德钰、恒成微、贝兰德、伏达、力生美、创芯微、稳先微、宝砾微
「被动器件」
「氮化镓」
纳微、英诺赛科、聚能创芯、能华、威兆、镓未来、微硕、Elevation
「连接器」
「快充工厂」
「品牌专区」
苹果、华为、公牛、mophie、绿联、航嘉、TRüKE充客、机乐堂、爱国者、魔栖、TECLAST台电、图拉斯、Mcdodo麦多多、MOMAX
商务合作联系:info@chongdiantou.com