![]()
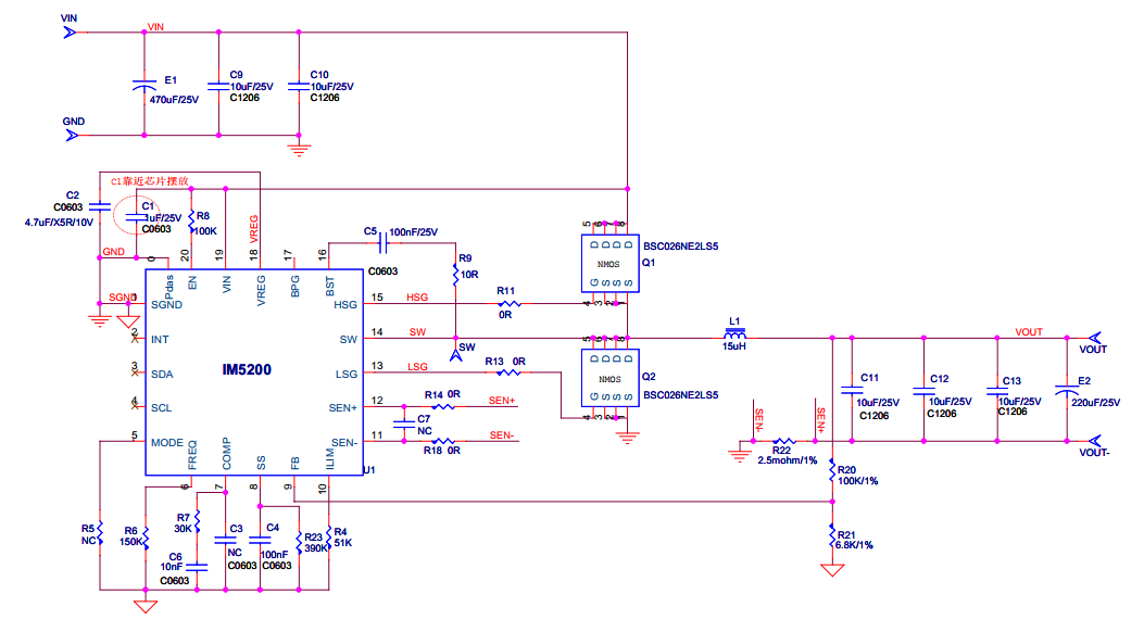
但凡名称前被冠以“超级”二字,必有其“任性”之处。 “超级”电容,主要是因为它的高能量密度特点,与传统的电解电容相比,其容量高出几个量级。超级电容(EDLC:双电层电容器)是指像陶瓷电容器和电解电容器一样没有电介质的电容器。与其他电容器相比时超级电容的定位就显现出来了。超级电容的容量达到了从数百mF到1F,比其他电容器的容量要高。超级电容的优势在于其充放电次数显著多于传统铅酸电池,同时能够更迅速地吸收能量而不减少其预期寿命。这些特点还使超级电容对工业后备电源系统、快速充电无绳电动工具和远程传感器具有吸引力,因为对这些应用来说,频繁更换电池是不切实际的。图四所示采用超级电容的供电系统应用框图,其中的负载是需要稳定电压(3.3V、5V、12V等)的器件。21V主电源为正常工作的DC-DC2供电,同时通过DC-DC1为超级电容组充电,使其电压达到12.6V。当主电源断开时,超级电容组向DC-DC2供电,以维持负载的连续运行。当超级电容电压为0时,由于高电容值,DC-DC1需要在输出电压低,甚至输出短路的条件下,进行工作。常规DC-DC1可能陷于打嗝模式而无法为超级电容充电。为了保护超级电容和DC-DC1,在充电阶段开始时需要附加的电流限制功能。一种令人满意的解决方案是让DC-DC1 在极低的输出电压的条件下,提供连续充电电流。拓尔微IM5200 解决超级电容充电,满足12V/16A 充电规格高效电源方案:图五 采用IM5200满足12V/16A的超级电容充电方案IM5200 是一款同步高效buck控制器,主要用于宽输入的buck应用。其控制方式为峰值电流控制模式,可在瞬态条件下实现最优性能。输出电压可由 FB 引脚的分压电阻设置,也可由 I2C 接口配置(3V到21V,200mV/档)。还具有软启动时间可调的功能,并提供多种保护功能,包括输入欠压保护、逐周期峰值电流保护、输出过载保护(OLP)、输出过压保护(OVP)和过温保护(OTP)。轻载下,IM5200还有两种工作模式可供选择:电感电流强制连续导通模式 (FCCM)或电感电流断续模式(DCM) 。图六 IM5200方案提供12V16A超级电容充电
IM5200驱动外置NMOS,提供高效大电流大功率输出;针对超级电容可提供16A输出大电流充电,电路应用图;
1、输入电压15.5V to 12.6V/16A充电波形;充电时间:96.4SCH1:Vin;CH2:SW;CH3:V_cap;CH4:I_charge ;2 、输入电压21.5V to 12.6V/16A充电波形;充电时间:88.4SCH1:Vin;CH2:SW;CH3:V_cap;CH4:I_charge ;3 、IM5200 超级电容组充电,输入电压21.5V to 12.6V/16A充电温升;MOS最高温:90.9℃ (可以选择更大封装、更低阻抗MOS获得更低温)
以下热门话题可以点击蓝字了解,也可以在充电头网微信后台回复如下关键词获取专题
「电源芯片」
南芯、英集芯、智融、茂睿芯、必易微、美芯晟、杰华特、华源、硅动力、富满云矽、芯海、天德钰、贝兰德、力生美、创芯微、稳先微、宝砾微、东科、易冲、拓尔微、恒成微、Elevation
「被动器件」
特锐祥、贝特、沃尔德、柏瑞凯、金瑞
「氮化镓」
纳微、英诺赛科、聚能创芯、能华、威兆、镓未来、微硕
「快充工厂」
航嘉、古石、酷科、鹏元晟、瑞嘉达、天宝、田中精机
「品牌专区」
苹果、华为、mophie、绿联、航嘉、公牛、TRÜKE充客、机乐堂、爱国者、魔栖、TECLAST台电、图拉斯、Mcdodo麦多多、MOMAX
商务合作联系:info@chongdiantou.com
![]()