![]()
----- 充电头网拆解报告 第2310篇 -----
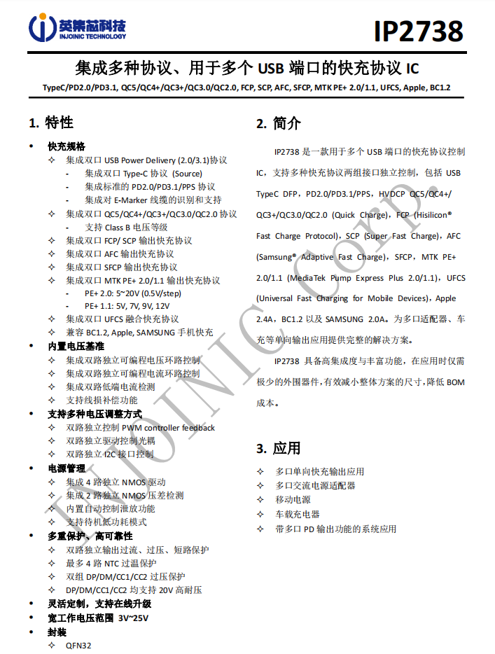
苹果在今年推出了两款双口充电器,具备35W输出功率,能够满足手机和笔记本的同时快充,用户无需携带两个单独的充电器,实用方便,引领了快充的新形态。麦多多推出了一款40W双口PD快充充电器,这款充电器配备了折叠插脚,两个USB-C接口支持功率盲插,单口支持40W输出和PPS快充,双口同时输出时均支持快充,支持智能功率分配,对手机以及笔记本,都能进行快充。下面充电头网就对这款充电器进行拆解,看看内部的设计。包装盒是经典橙白配色,正面印有Mcdodo品牌、充电器外观图、名称以及40W、powiGaN、智能动态功率输出三大卖点。背面印有充电器三维重量,输入输出参数,兼容协议以及CCC认证等信息。麦多多40W氮化镓充电器整体小巧精致,采用PC阻燃材质塑料外壳,通体黑色很有气质。USB-C1/C2:5V3A、9V3A、12V3A、15V2.5A、20V2A充电器配备可折叠国标插脚,携带方便且不会刮伤包里其它设备。输出顶面边缘内凹,亮面设计。此外配有双USB-C输出接口,均为橘红色胶芯。和苹果35W充电器对比,功率更大,体积反倒要更小一些。PDO报文显示C1口还具备5V3A、9V3A、12V3A、15V2.5A、20V2A五组固定电压档位,以及3.3-11V3A一组PPS电压档位。PDO报文也完全相同,两个C口单口输出性能完全相同,支持功率盲插。对麦多多这款40W双口充电器有了基本了解后,下面继续对其进行拆解,看看内部设计和用料如何。沿插脚侧外壳接缝拆开充电器外壳,交流输入通过导线焊接连接,充电器内部PCBA模块采用粉色导热胶填充。取出内部PCBA模块,顶部涂有粉色导热胶填充,加强散热效果。在PCBA模块背面粘贴大面积导热垫,用于均热散热,降低温升。充电器输入端焊接一块小板,焊接保险丝和共模电感,充分利用空间。输出端焊接一块小板,焊接协议芯片和USB-C母座。使用游标卡尺测得PCBA模块长度约为40.31mm。PCBA模块正面一览,充电器布局近似于常见的三段式结构,顶部右上角为高压滤波电容和EMI电路,两侧为一大一小两颗开关变压器,底部单独的小板焊接USB母座,和两颗输出滤波固态电容。PCBA模块背面左上角焊接整流桥,两颗PI的高集成电源芯片,在两颗电源芯片中间焊接一颗贴片Y电容。元器件紧凑排列,空间利用率极高。通过对充电器PCBA模块正反面的观察,麦多多这款40W充电器内置两路反激开关电源,宽电压范围输出,输出电压由协议芯片控制,实现双口独立快充输出。当只有一个接口输出时,自动将两路电源输出并联,满足大功率输出需求。下面我们就从输入端开始了解各个元器件的信息。输入端垂直焊接一块小板,输入导线焊接连接到小板上供电。NTC热敏电阻丝印SCK052,用于抑制充电器插电时的浪涌电流。整流桥来自JF吉福,型号RJBF410,是一颗4A 1000V的快速整流桥,用于将交流电整流为脉动直流电。三颗高压滤波电容来自DKS东科盛电子,规格为22μF 400V。麦多多40W氮化镓充电器主控芯片采用PI INN3378C,采用PowiGaN技术,内置PWM控制器、高压MOS、同步整流控制器等,集成度非常高,并且采用数字总线控制调压。宽电压范围条件下,密闭外壳内可以输出55W功率,降额使用。PI官方的资料显示,INN3378C属于InnoSwitch3-Pro家族,它采用了PI独家的PowiGaN技术,也就是内置了GaN氮化镓功率器件,相比传统MOSFET可以输出更大功率。另一颗主控芯片型号为INN3367C,同样为InnoSwitch3-Pro系列,支持适配器中40W宽电压应用,两颗主控芯片配合一大一小变压器组成两路独立的开关电源。贴片Y电容来自四川特锐祥科技股份有限公司,具有体积小、重量轻等特色,非常适合应用于氮化镓快充这类高密度电源产品中。料号为TMY1222M。特锐祥专注于被动元器件的研发、生产及销售,注册资本1亿元。旗下有自主电容品牌两类:SMD TRX及DIP TY电容器,TRX将致力于陶瓷材料的研究,以拓展更多品类的应用,为客户提供更多的解决方案。两颗同步整流管来自AGMSEMI芯控源,型号为AGM1010AB,是一颗耐压100V,导阻8.2mΩ 的NMOS管。在充电器的输出侧焊接输出小板,小板前面焊接两颗滤波电容。两颗输出滤波电容来自湖南盛通,规格为470μF 25V,两颗分别对应两路输出滤波。输出小板正面有Mcdodo麦多多品牌logo,并焊接两个USB-C母座。小板背面焊接一颗协议芯片,四颗VBUS开关管和对应的电流取样电阻。协议芯片采用英集芯IP2738,三个接口输出均由其控制。IP2738是一颗双路协议芯片,支持双口18-140W快充应用,具备独立的反馈控制,具备独立的USB PD控制,相当于两颗IP2736整合到一颗芯片内部,快充规格与IP2736相同。支持USB PD3.1 28V EPR档位,并支持PD3.0/PPS等丰富全面的快充协议,兼容性非常好。英集芯IP2738内置四路独立的NMOS驱动,可用于多个接口输出控制,控制多个VBUS开关管进行输出端口切换以及两路电源并联控制,并且支持双路独立的过流、过压以及短路保护,确保使用安全。四颗VBUS开关管均来自芯控源,型号AGM306,为NMOS,耐压30V,导阻为5.8mΩ。其中上下两颗用于单口输出控制,中间两颗用于两路输出并联。麦多多40W双口氮化镓快充采用折叠插脚,体积十分小巧,便于携带和收纳。充电器采用黑色外壳,简洁大方。两个USB-C口均支持40W输出,并且支持功率盲插,还支持PPS快充,对于手机和笔记本充电,都有非常好的兼容性,满足日常充电需求。充电头网通过拆解了解到,这款充电器内部采用三块PCB组合焊接,充分利用内部空间。内部采用PI INN3378和INN3367两颗高集成电源芯片搭配两个变压器,组成两路输出的开关电源。输出由英集芯IP2738进行控制,同步整流管和VBUS开关管均来自芯控源。采用两路独立的开关电源进行双口独立快充输出,单口时两路电源并联,支持40W输出。无需传统降压方案进行电压转换环节,整体效率更高。充电器内部设计紧凑,空间利用率非常高。内部采用导热胶填充,并使用导热垫为主控芯片散热,长时间工作不会积热,内部做工和用料扎实。![]()
以下热门话题可以点击蓝字了解,也可以在充电头网微信后台回复如下关键词获取专题「电源芯片」
南芯、英集芯、智融、茂睿芯、必易微、美芯晟、杰华特、华源、硅动力、富满云矽、芯海、天德钰、贝兰德、力生美、创芯微、稳先微、宝砾微、东科、易冲、拓尔微、恒成微、Elevation
「被动器件」
特锐祥、贝特、沃尔德、柏瑞凯、金瑞
「氮化镓」
纳微、英诺赛科、聚能创芯、能华、威兆、镓未来、微硕
「快充工厂」
航嘉、古石、酷科、鹏元晟、瑞嘉达、天宝、田中精机
「品牌专区」
苹果、华为、mophie、绿联、航嘉、公牛、TRÜKE充客、机乐堂、爱国者、魔栖、TECLAST台电、图拉斯、Mcdodo麦多多、MOMAX
商务合作联系:info@chongdiantou.com
![]()