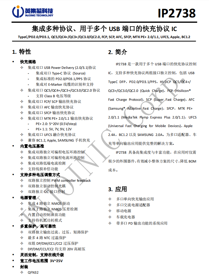
努比亚在今年的红魔新品发布会上,发布了红魔7S和红魔7S Pro两款游戏手机,同时还推出了两款个性化的快充充电器。本次拆解的是其中一款65W氘锋氮化镓快充,这款充电器采用透明盖板设计,能够直接看到内部的接口和元件,带来不一样的视觉效果。这款充电器具备2C1A三个输出接口,其中两个USB-C口均支持功率盲插,任意一个接口均可65W输出,双口输出时支持功率自动分配。下面充电头网就对这款充电器进行拆解,看看内部的用料和做工。努比亚新款65W氘锋快充采用橱窗式包装盒,可观察充电器实物,左下角印有产品名称。附带线缆是CC线,两端外壳亮面处理,并做了抗弯折保护设计。使用ChargerLAB POWER-Z KM002C测得数据线电力传输能力为20V5A,支持最大100W PD快充。充电器为方块造型,腰身外壳延续努比亚氘锋系列快充经典的银灰色配色,输出端外壳则采用更具科技感的透明风格设计,整体时尚美观。USB-C1/C2:3.3-20V5A、5V3A、9V3A、12V3A、15V3A、20V3.25AUSB-A:4.5V5A、5V4A、5V3A、9V2A、12V1.66A、20V1.5AUSB-C1+USB-C2+USB-A:45W+15W充电器配备可折叠国标插脚,收放自如携带方便且不会刮伤包里其它设备。输出端配有2C1A三个USB接口,外壳上印有相对应的接口标识,方便用户使用。并且具备5V3A、9V3A、12V3A、15V3A、20V3.25A五组固定电压档位,以及3.3-20V3.25A一组PPS电压档位。测得USB-C2口支持PD3.0、PPS、QC5快充协议。以及具备5V3A、9V3A、12V3A、15V3A、20V3.25A五组固定电压档位,以及3.3-20V3.25A一组PPS电压档位。测得USB-A口支持FCP、SCP、AFC、QC3.0、Apple2.4A、Samsung 5V2A充电协议。
看完了这款充电器的外观,体积以及性能测试后,下面就对充电器进行拆解,看看内部的设计和用料。沿插脚侧撬开充电器外壳,内部为灌封结构,充电器内部PCBA使用导热胶灌封成一个整体,增强充电器的散热性能,机械强度,更加耐用。切开外壳取出内部PCBA模块,初级变压器等元件均被胶水灌封,有效提升散热性能。使用游标卡尺测得PCBA模块长度约为47.5mm。清理掉PCBA模块的导热灌封胶,输入端焊接保险丝,EMI滤波电路和高压滤波电容。输出侧焊接一块小板,焊接USB-C,USB-A母座和协议芯片。PCBA模块正面一览,充电器布局近似于常见的三段式结构,顶部为高压滤波电容和EMI电路,中间为一大一小两颗开关变压器,底部小板焊接USB母座,两侧是输出滤波固态电容。PCBA模块背面焊接整流桥,两颗PI的高集成电源芯片和对应的同步整流管,在两颗电源芯片中间焊接一颗贴片Y电容,底部两侧是对应的同步整流管。通过对充电器PCBA模块正反面的观察,努比亚这款65W充电器内置两路反激开关电源,宽电压范围输出,输出电压由协议芯片控制,实现双口独立快充输出。当只有一个接口输出时,自动将两路电源输出并联,满足大功率输出需求。下面我们就从输入端开始了解各个元器件的信息。充电器输入端焊接保险丝,X电容,NTC浪涌抑制电阻,共模电感,高压电解电容和差模电感等。输入端延时保险丝来自华德电子,规格为3.15A 250V。NTC热敏电阻来自时恒,型号为MF72,3D7,冷态电阻为3Ω,用于抑制充电器插电时的浪涌电流。安规X2电容来自DGCX东莞成希,容量为0.1μF。整流桥来自平伟,型号TBM810,是一颗8A的整流桥,耐压1000V。用于将交流电整流为脉动直流电。高压滤波电容来自永铭,其中三颗规格为27μF400V。努比亚65W氮化镓充电器主控芯片采用PI INN3378C,采用PowiGaN技术,内置PWM控制器、高压MOS、同步整流控制器等,集成度非常高,并且采用数字总线控制调压。宽电压范围条件下,密闭外壳内可以输出55W功率,降额使用。PI官方的资料显示,INN3378C属于InnoSwitch3-Pro家族,它采用了PI独家的PowiGaN技术,也就是内置了GaN氮化镓功率器件,相比传统MOSFET可以输出更大功率。另一颗主控芯片型号为INN3365C,同样为InnoSwitch3-Pro系列,支持适配器中22W宽电压应用,两颗主控芯片配合一大一小变压器组成两路独立的开关电源。两颗小电解电容用于为初级主控芯片供电,来自AiSHi艾华,规格为10μF 50V。搭配INN3378C使用的变压器,采用ATQ23磁芯,使用胶带严密缠绕绝缘。另一个较小的变压器搭配INN3365C使用,采用ATQ18磁芯。贴片Y电容来自四川特锐祥科技股份有限公司,具有体积小、重量轻等特色,非常适合应用于氮化镓快充这类高密度电源产品中。料号为TMY1471K。特锐祥专注于被动元器件的研发、生产及销售,注册资本1亿元。旗下有自主电容品牌两类:SMD TRX及DIP TY电容器,TRX将致力于陶瓷材料的研究,以拓展更多品类的应用,为客户提供更多的解决方案。两路输出的同步整流管均来自华润微,型号CRSM062N10N,是一颗耐压100V的NMOS管,导阻为5.7mΩ,采用DFN5*6封装。用于检测输出电流的取样电阻,丝印R009,电阻为9mΩ。在充电器输出端焊接一块小板,小板前方焊接两颗滤波电容。两颗输出滤波电容来自绿宝石,BC系列固态电容,规格均为560μF 25V。小板正面焊接一颗协议芯片,USB-A口和两个USB-C接口以及对应的VBUS开关管和电流取样电阻。小板背面焊接电阻和电容元件,右上角一颗热敏电阻用于检测充电器内部温度。协议芯片采用英集芯IP2738,三个接口输出均由其控制。IP2738是一颗双路协议芯片,支持双口18-140W快充应用,具备独立的反馈控制,具备独立的USB PD控制,相当于两颗IP2736整合到一颗芯片内部,快充规格与IP2736相同。支持USB PD3.1 28V EPR档位,并支持PD3.0/PPS等丰富全面的快充协议,兼容性非常好。英集芯IP2738内置四路独立的NMOS驱动,可用于多个接口输出控制,控制多个VBUS开关管进行输出端口切换以及两路电源并联控制,并且支持双路独立的过流、过压以及短路保护,确保使用安全。输出VBUS开关管来自威兆半导体,型号VS3610AE,是一颗耐压30V的NMOS,导阻为4mΩ,支持5V逻辑电压控制,采用PDFN3333封装。另外三颗VBUS开关管型号相同,分别用于接口控制以及电源两路输出并联。USB-C1母座特写,过孔焊接固定,黑色胶芯不露铜。USB-C2母座特写,过孔焊接固定,黑色胶芯不露铜。努比亚这款65W充电器采用侧面透明的面板设计,能够看到充电器内部元件,带来不同的使用体验。充电器采用折叠插脚,便于携带,内部灌胶填充,提升散热性能和可靠性。两个USB-C接口支持盲插,支持PPS快充,能够满足笔记本电脑和手机的快充需求。充电头网通过拆解了解到,努比亚这款65W充电器内置两路PI高集成度的主控芯片,搭配一大一小两个变压器,组成45+20W的两路开关电源。输出协议芯片使用英集芯IP2738进行三口协议控制,并通过威兆半导体MOS管进行两路开关电源输出并联以及接口控制,与以往二次降压方案不同。通过采用两路电源进行并联输出,无需外加降压电路进行电压转换的方案,减少电压转换环节,整体效率更高。充电器内部采用永铭和绿宝石电容进行滤波,协议芯片数据脚对地并联稳压管用于过压保护,同时采用小板组合焊接的方式,充分利用内部空间,整体用料和做工都很扎实。
![]()
以下热门话题可以点击蓝字了解,也可以在充电头网微信后台回复如下关键词获取专题「电源芯片」
南芯、英集芯、智融、茂睿芯、必易微、美芯晟、杰华特、华源、硅动力、富满云矽、芯海、天德钰、贝兰德、力生美、创芯微、稳先微、宝砾微、东科、易冲、拓尔微、恒成微、Elevation
「被动器件」
特锐祥、贝特、沃尔德、柏瑞凯、金瑞
「氮化镓」
纳微、英诺赛科、聚能创芯、能华、威兆、镓未来、微硕
「快充工厂」
航嘉、古石、酷科、鹏元晟、瑞嘉达、天宝、田中精机
「品牌专区」
苹果、华为、mophie、绿联、航嘉、公牛、TRÜKE充客、机乐堂、爱国者、魔栖、TECLAST台电、图拉斯、Mcdodo麦多多、MOMAX
商务合作联系:info@chongdiantou.com
![]()