9月29日,中国通信标准化协会与电信终端产业协会联合在京召开移动终端融合快充成果发布会,发布首批11张快充认证证书,涉及6家企业的4款终端、5款适配器和2款芯片产品。此次会议为提高快充产品质量,提振消费者信心,增强企业竞争力,推动产业绿色低碳发展,建设快充产业生态注入了新动力。
华为终端有限公司、维沃移动通信有限公司、OPPO广东移动通信有限公司、小米通讯技术有限公司在会上作主题演讲,中国通信标准化协会理事长闻库、电信终端产业协会理事长史晓光、电信终端产业协会秘书长/中国通信标准化协会终端快充标准推进委员会主席谢毅、广东省终端快充行业协会理事长陆冰松出席会议并致辞。
UFCS (Universal Fast Charging Specification)融合快充协议是由信通院、华为、OPPO、vivo、小米牵头,联合矽力杰、瑞芯微、立辉科技、昂宝电子等多家终端、芯片企业和产业界伙伴共同努力完成的新一代融合快充协议。该协议旨在制定移动终端的融合快速充电标准,解决互配快充不兼容问题,为终端使用者创造快速、安全、兼容的充电使用环境。
首批UFCS融合快充认证共计发放11张认证证书,共计6家企业通过了首批认证;其中包含4款终端、5款适配器和2款芯片产品。
目前这些认证产品已经可以在广东省终端快充行业协会官网查询到,下面充电头网对这11款产品做了归类整理,详细信息如图表所示。
此次四家手机企业获得首批UFCS融合快充认证,分别是华为终端有限公司、维沃移动通信有限公司、OPPO广东移动通信有限公司、小米通讯技术有限公司。
华为公司通过UFCS认证的手机为Mate Xs 2,屏幕展开态为7.8英寸,折叠态为6.5英寸;长度约为156.5毫米,折叠态宽度约75.3毫米,厚度约11.1毫米,展开态宽度约139.3毫米,厚度约5.4毫米至11.1毫米,重量约为255克;配有锦白、雅黑、霜紫三种颜色。值得一提的是,这是首款获得UFCS认证的折叠屏手机。
iQOO10 Pro此次也同样拿到了UFCS首批认证证书。iQOO 10 Pro 搭载第一代骁龙 8+处理器,采用6.78英寸AMOLED屏幕;高度为164.91毫米,宽度为75.5毫米,厚度为9.49毫米,传奇版重量为216.2克,赛道版重量为215.4克;提供传奇版、赛道版两款配色。据网友介绍,iQOO10 Pro目前已经收到了官方推送的最新固件,升级后将成功开启UFCS融合快充。
首批获得UFCS融合快充认证的充电器共计5款,品牌、型号、规格如下。
华为充电器型号P0013,1A1C,单口40W,双口时A或C都是最高22.5W,有多档位分配。
OPPO充电器型号未知,最大功率24W。
vivo充电器型号V8060L0A5-CN,单A口,最大功率80W。
小米,共有两款
MDY-14-EU,1A1C,单口67W,双口20+45W;
MDY-14-ET,1A1C,单口35W,双口12+20W。
此次第一批获得UFCS认证的快充芯片品牌、型号分别是英集芯IP2736、智融SW2325,这两颗UFCS快充芯片目前已经做好了批量交货准备,可用于研发设计支持UFCS融合快充的充电器、车充、户外电源等产品。智融、英集芯均为广东省终端快充行业协会会员。
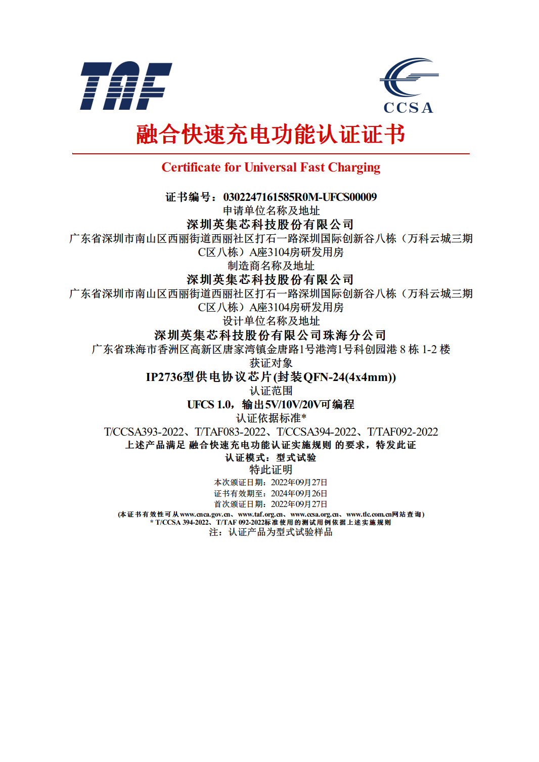
充电头网获悉,深圳英集芯科技股份有限公司旗下的 IP2736 快充协议芯片成功通过了 UFCS 1.0,证书编号0302247161585R0M-UFCS00009。输出 5V/10V/20V可编程融合快速充电功能认证,成为首批通过此项认证的协议芯片产品。
英集芯 IP2736 采用 QFN24 封装,内置电压基准,集成可编程电压环路控制,最小步进 10mV,集成可编程电流环路控制,集成低端电流检测,支持线损补偿。为适配器、车充等单向输出应用提供完整的解决方案。
英集芯 IP2736 支持控制 PWM controller feedback,支持驱动控制光耦,支持 I2C 接口控制。芯片具备具备高集成度与丰富功能,在应用时仅需极少的外围器件,有效减小整体方案的尺寸,降低 BOM 成本。
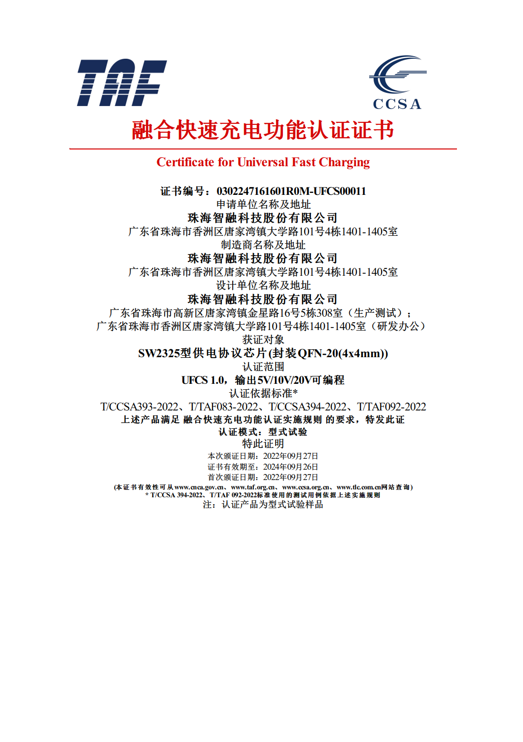
充电头网获悉,珠海智融科技股份有限公司旗下的SW2325 快充协议芯片成功通过了 UFCS 1.0,证书编号0302247161601R0M-UFCS00011。输出 5V/10V/20V 可编程融合快速充电功能认证,成为首批通过此项认证的协议芯片产品。
智融 SW2325 是一款兼容性非常强大的快充协议控制器,内置 40MHz 主频的 ARM M0 内核,内置车规级 64K eFlash+4K RAM。支持 3-30V 超宽输入电压范围。支持光耦反馈,FB 反馈和 I2C 反馈三种调压方式,并支持 I2C/UART 通用外设接口,支持二次开发。
智融 SW2325 采用 QFN-20 4X4mm 封装,集成了 Type-C 接口逻辑,USB PD PHY,VOOC/SCP PHY 以及 QC/PE/SFCP/TCN 等快充协议的检测电路,并集成光耦反馈和 FB 反馈驱动电路、NMOS 和 PMOS 驱动电路以及 CV/CC 控制环路。
智融 SW2325 支持多重保护功能,支持动态功率分配和固件加密,功能强大且全面,适用于车充,充电器等应用。配合 ACDC 或 DCDC 以及少量的外围元器件,即可组成完整的高性能的 Type-C/Type-A 口快速充电解决方案。
为加快推进终端快充技术标准化,产业化发展,中国信息通信研究院、华为、OPPO、vivo、小米牵头发起,联合国内端整机、芯片、仪表仪器、充电器、配件等终端快充产业链各方于2021年初开始筹建广东省终端快充行业协会,英文名Fast Charging Alliance,简称FCA。协会成立也得到了广东省社会组织管理局、广东省工信厅、深圳市工信局积极推动与支持。
该协会的成立对于构建产业链利益共同体,打造终端快充设计、研发、制造、测试、认证产业基地,带动核心电子元器件、高端通用芯片、关键基础材料等领域发展,努力建设世界级的终端快红创新型产业集群具有至关重要意义。
为了加快推动终端快充技术标准化、标准产业化发展,协会着力于汇聚快充产业生态的各方力量,联合开展面向未来快充产业的相关应用场景、需求、技术、标准的研究及应用推广,是当之无愧的世界快充电源之都,广东省终端快充行业协会立足大湾区,服务全球会员。
广东省终端快充行业协会理事长陆冰松表示,为了更好的实现“终端引领标准,芯片封装协议,打造融合统一快充产业链”,广东省终端快充行业协会将全力支持终端快速充电技术与标准推进委员会工作,全面做好配合,找准自身定位、发挥自身优势,在产业推广及产品落地工作中发挥积极作用。继续拓展融合快速充电技术的应用领域。坚定不移,为建设制造强国,为助力我国达成双碳目标贡献自己的力量。
2021年12月24日,广东省终端快充行业协会成立大会在深圳隆重举行。据相关人士分析,该协会的成立将加速推广国内融合快充新技术,过去在终端充电上互不兼容的快充协议有望实现统一。
广东省终端快充行业协会由中国信息通信研究院、华为、OPPO、vivo、小米牵头发起,联合国内终端整机、芯片、仪表仪器、充电器、配件等终端快充产业链各方于2021年初开始筹建。
广东省社会组织管理局登记处处长蒋南宣读了关于同意成立广东省终端快充行业协会的批复,并对协会的成立表示祝贺。广东省工信厅电子信息处副处长王有亮、深圳市工信局副局长陈华平、中国信息通信研究院总工程师魏然等政府和行业机构领导出席并致辞。
2022年1月10日,工信部 工信提案〔2022〕1号 文件,6次提到融合,2次提到《移动终端融合快速充电技术规范》《移动终端融合快速充电测试方法》,也是业内熟悉的UFCS。
这两项标准归口单位、牵头方、参与企业,为广东省终端快充行业协会理事会企业,该标准得到工信部制定国标促进充电接口融合统一官宣认可。
2022年6月28日,广东省终端快充行业协会举办的第一届插拔大会拉开帷幕。
当下,人们对快速充电的需求与日俱增,快充技术的发展刻不容缓。为了缓解用户的充电焦虑,快充手段层出不穷。在这样的大环境之下,广东省终端快充行业协会应运而生,所举办的第一届插拔大会为业界带了机遇,让联盟成员能够高效应对集成挑战。
本次大会是协会举办的第一场大规模插拔大会,大会召开的同时,北京的测试基地也在以线上直播的形式,同步进行20W无需鉴权符合性测试。在测试结束后,于2022年7月1日召开UFCS插拔大会总结交流会,对首次UFCS插拔大会测试的问题进行总结分析,并于同日召开UFCS标志授权宣贯会,对UFCS标志授权机制、授权流程等进行介绍。
2022年7月11日,央视记者报道,截至目前,国内手机厂商推出的主流机型均已切换为Type-C接口。此外,欧洲议会公报还指出,对支持快速充电的设备充电速度也要统一,让用户可使用任何兼容的充电器以相同的速度为设备充电。
在我国,手机快充技术标准化也在不断推进,多家手机企业、芯片企业共同参与,为后续相关国家标准研制奠定基础。
2022年7月22日,中国通信标准化协会、电信终端产业协会、广东省终端快充行业协会三个协会联合发起成立了终端快速充电技术与标准推进委员会”,促进充电接口及技术融合统一,建立和扩大终端快充产业生态。
统一快充标准的建立,不仅能提升充电设备的兼容性,为消费者带来更好的使用体验,促进行业绿色低碳发展。而且将带动国内快充产业链上下游的整合,形成产业发展新生态,实现中国快充技术在全球标准的引领。
截至2022年9月7日,广东省终端快充行业协会共有102家会员,其中理事长单位1家、副理事长单位4家、理事单位4家、监事单位1家、高级会员单位28家、普通会员单位64家,会员总数突破百家。
广东省终端快充行业协会会员涵盖了半导体、芯片、工厂、终端等各类企业,基本覆盖了快充行业内的各类主体,迈入新的阶段!这无疑是业界对协会价值的极大认可。
为加快推进终端快充技术标准化发展,基于2021版UFCS技术规范与测试方法的内容,并结合FCA会员单位在产品研发与测试中的反馈,特别是首届插拔大会测试过程中所发现的问题,现已修订并发布2022版《移动终端融合快速充电技术规范》及《移动终端融合快速充电测试方法》。
中国通信标准化协会推荐科研、设计、生产、使用和管理等单位采用该2项团体标准。如对该2项团体标准有意见建议,请向中国通信标准化协会反映。
近年来,终端快速充电技术迅速发展,尤其在充电速度、充电安全、充电智能管理方面提升显著,快充体验获得了广大用户的广泛认可并已成为手机等智能终端的标配特性。但快充产业长期存在协议互不兼容的问题:不同品牌终端和适配器之间不能有效识别,只能实现较低功率的充电。一方面,用户快充体验受到很大的制约和限制,不兼容问题成为用户的一大痛点;另一方面,由于充电标准不统一,导致产业链上下游厂商研发通用快充电源芯片和配件的风险和成本相对高昂。技术制式的不统一也将妨碍终端绿色能源和循环经济的长期发展。
2022版UFCS技术规范面向用户需求,制定移动终端的融合快速充电标准,解决互配快充不兼容问题,并作为快充技术长期演进的基础,促进厂商快充技术在行业内现有终端的互通使用,同时指导和规范设备制造商(上下游产业链)的产品研发和生产,为终端使用者创造快速、安全、兼容的充电使用环境。
下载标准:
https://pan.baidu.com/s/1ZmvH9_iRAISAPDfRtmLqjA
提取码: f67u
2022版UFCS测试方法是根据T/TAF 083-2021《移动终端融合快充充电技术规范》中描述的快速充电协议而制定的功能性和健壮性测试用例,它是在一定的网络环境下,利用一组测试序列,对被测协议进行测试,通过比较实际输出与预期输出的异同,判定被测协议实现在多大程度上与技术规范一致。协议实现过程中,由于a)协议标准描述含糊,理解存在二义性;b)协议实现的编程方式、实现方式不同;c)协议实现的设备选择和配置不同等原因,不同协议实现存在一定差异性,因此进行功能性和健壮性测试非常必要。协议测试不包括对协议标准本身的设计评价。
下载标准:
https://pan.baidu.com/s/1GqL8s7CYfS--YXZHLz589Q
提取码: pewe
在标准推进的同时,中国信息通信研究院泰尔终端实验室开发了UFCS融合快充测试系统研发及建设工作,通过一年多不懈努力,实验室完成了UFCS协议测试仪研发及测试系统的搭建,测试系统的建设和完善,支撑了终端企业对融合快充产品前期设计、研发和选型工作,为产品生产及检测认证业务开展奠定了坚实基础,目前中国信息通信研究院已经通过融合快充授权检测实验室的资质评审,正式开展融合快充充电产品的检测认证工作。
“泰尔实验室”品牌是属于中国信息通信研究院(以下简称“信通院”)所有的检验检测品牌,其传承自信息通信检验检测领域知名机构“中国泰尔实验室”。该品牌经过数十年的发展和传承,在国内外树立了公正、专业、权威的品牌形象,在信息通信的检验检测领域享有较高的声誉。
我国快充行业发展早、产业规模大、技术成熟,相关企业及科研院所具备很强的研发实力。UFCS融合快充的愿景是改变各种充电协议互不兼容的局面,并成为快充行业通用的快充标准,实现快充市场大一统。
UFCS融合快充自去年发布后,历时一年多时间,汇聚了数百家产业链企业,首批就推出了数十款认证产品,整个生态链根基牢固,产业业态丰富。
广东省终端快充行业协会负责UFCS产业化运营和商标授权,支持快充推委会工作,拓展融合快充应用领域,提升全球的影响力。相信在不久的将来,UFCS将成为全球两大快充标准,并且代表中国技术走向世界。
未来,在 UFCS 融合快充的规范下,这条“护城河”修缮范围把所有中国手机品牌都包围进去,拥有更高的上限发展空间,不存在技术瓶颈,一个充电器能大功率地充所有手机,对业界、对用户、对配件商是三方共赢局面。
最后,加入广东省终端快充行业协会,一起将中国快充标准UFCS做大做强,为消费者带来便利。
入会联系 info@ufcs.com
相关阅读:
「电源芯片」
南芯、英集芯、智融、茂睿芯、必易微、美芯晟、杰华特、华源、硅动力、富满云矽、芯海、天德钰、贝兰德、力生美、创芯微、稳先微、宝砾微、东科、易冲、拓尔微、恒成微、Elevation
「被动器件」
「氮化镓」
「快充工厂」
「品牌专区」
苹果、华为、mophie、绿联、航嘉、公牛、TRÜKE充客、机乐堂、爱国者、魔栖、TECLAST台电、图拉斯、Mcdodo麦多多、MOMAX
商务合作联系:info@chongdiantou.com