前言
小米推出了一款魔方转换器Pro,相比之前推出的米家魔方转换器,将三个USB-A接口,升级成2A1C接口,并且三个接口均支持快充输出,白色USB-A口支持22.5W快充,橙色USB-A和Type-C口支持33W快充,通过颜色可以区分快充功率,满足苹果和安卓手机的快充需求。
小米魔方转换器Pro全长1.5米,具备三个新国标五孔插孔,均配有安全门防止异物进入,同时还配有全局总控电源开关,内部集成指示灯,用电更加直观方便。下面充电头网就对这款魔方转换器Pro进行拆解,看看内部的用料和设计。
此前充电头网还拆解过米家魔方转换器MJZHQ3-01QM(无线版)、米家魔方转换器MJCX83-02QM(有线版)、小米20W快充延长线插座、小米米家三口27W快充延长线插座、小米三合一立式无线充电插座等产品,欢迎查阅。
小米33W魔方转换器Pro开箱
包装盒正面印有小米logo、产品名称以及外观图,依旧是简洁的设计风格。
侧面印有超小体积、3 x 电源插孔两大卖点。
另一侧是2A1C充电接口、33W MAX 快充两大卖点。
背面印有产品详细参数和商家信息。
包装内含小米33W魔方转换器Pro以及使用说明书。
升级后的小米33W魔方转换器Pro同样自带电源线,机身为立方体魔方造型,表面磨砂抗指纹,边角过渡圆润。
机身边缘高光亮面处理,让产品整体看上去更加精致。
电源线采用三脚插头,插脚套有塑料壳保护。
插头内侧有Xiaomi、“10A 250V~”规格参数和CCC认证。
机身背面没有输出插口,电源线设有胶套保护。
正面设有开关、指示灯二合一功能键,并配备2A1C三个快充接口。
按键下方MAX 2500W表明产品最大承载功率。
三个USB接口分别为红色和白色,方便区别。其中白色USB-A接口不支持小米私有快充,红色USB-A口为小米定制接口,和Type-C接口一样不仅支持小米私有快充,还都支持PD快充。
机身两侧以及顶部均设有3+2新国标组合插口。
AC插口特写,内置安全门防止异物进入,保证用电安全。
底部外壳印有转换器详细参数(部分参数来自包装盒)
产品名称:延长线插座(带电源适配器)
产品型号:MJCXB3-04QM
技术参数:2500W MAX,10A MAX,250V~
产品长度:全长1.5m
座体尺寸:57.5*57.5*57.5mm
产品净重:约293g(含线)
USB模块输入:200V-240V~,50/60Hz 0.5A
USB-A1单口输出:5V3A、9V2.5A、10V2.25A、12V1.87A 22.5W MAX
USB-A2单口输出:5V3A、9V3A、11V3A、12V2.5A 33W MAX
Type-C单口输出:5V3A、9V3A、11V3A、12V2.5A 33W MAX
多口同时输出:5V4A 20W MAX
USB总输出功率:33W MAX
制造商:青米(北京)科技有限公司
产品通过了CCC认证。
此外底部四端设有凸起,可有效防止外壳磨损。
测得转换器机身长度为57.43mm。
宽度为57.42mm。
高度为57.42mm。
另外测得电源线长度约1.5米。
和苹果61W充电器对比,要小很多。
和充电头网的名片进行对比,也显得十分小巧。
转换器拿在手上的大小直观感受。
另外测得产品净重约为300g。
接通电源打开开关,指示灯亮白光。
使用ChargerLAB POWER-Z KM002C测得Type-C口支持PD3.0和小米33W私有快充协议。
PDO报文显示C口具备5V3A、9V3A、12V2.5A三组固定电压档位,以及小米3.3-11V3A PPS电压档位。
使用小米魔改A to C线测得USB-A2口支持FCP、SCP、AFC、QC3+、PD3.0以及小米私有33W快充协议。
PDO报文显示和Type-C口的完全一样。
最后测得USB-A1快充口支持FCP、SCP、AFC快充协议。
小米33W魔方转换器Pro拆解
看完了魔方转换器Pro的开箱和展示,下面就进行拆解,一起来看看内部的用料和设计。
首先使用切割机切开转换器外壳,面板内部为USB快充模块部分,在下方是电源按钮。
转换器交流输入导线通过螺丝固定的压板固定。
转换器内部PCBA模块通过螺丝固定。
剪断输入线缆,取出内部PCBA模块和插座模块,两个模块通过焊接连接固定。
其中火线穿过白色热缩管保护。
火线焊接连接到电源开关上,进行转换器全局供电控制。
火线输出焊点特写,焊接到PCBA模块,并连接到插座模块的内部铜条上。
焊接拆下PCBA模块,从零线连接一块PCB,通过弹簧连接到火线,进行电源指示。
小板正面焊接白色LED,限流电阻,二极管和电容,用于通电状态指示。
背面过孔连接火线供电。
小板通过导线焊接到零线供电。
PCBA模块背面固定一块散热片,为发热元件散热。
散热片焊接固定到PCBA模块上。
PCBA设计源自酷科团队,板子正面左上角为变压器,在变压器右侧焊接高压滤波电容,差模电感,共模电感和保险丝,右下角为蓝色Y电容。初级与次级之间镂空,通过插座模块绝缘。在次级焊接USB-A和Type-C母座,固态电容和协议芯片。
PCBA模块背面焊接整流桥,合封氮化镓芯片,反馈光耦,同步整流控制器,同步整流管以及VBUS开关管。
通过对PCBA模块的观察发现,小米33W魔方转换器Pro版采用南芯科技合封氮化镓芯片和矽力杰同步整流控制器,组成宽范围输出电压的开关电源,输出电压由协议芯片通过光耦控制,实现单口快充,多口5V的输出策略。下面我们就从输入端开始了解各个元器件的信息。
PCBA模块输入端一览,右侧焊接保险丝和共模电感。
输入端延时保险丝来自贝特电子,出料号932,规格为2A 250V,用于输入端过流保护。
共模电感采用漆包线和绝缘线绕制,底部焊接绝缘支架。
整流桥来自JGD固锝电子,型号DBF310,规格为3A 1000V,用于将交流电转换为脉动直流电。
其中一颗高压滤波电容来自艾华,规格为400V10μF。
两颗电解电容之间是差模电感,采用工字磁芯绕制,外套热缩管绝缘。
另一颗高压滤波电容来自绿宝石,规格为400V10μF。
氮化镓合封芯片来自南芯科技,型号SC3054。是南芯科技高性能高频QR控制器与GaN功率器件的完美结合,更加利于发挥GaN器件低阻抗、低开关损耗的优良性能;QR工作模式,可支持135kHz开关频率;提高系统的功率密度,满足日趋小型化的需求;特有的降频策略,使得全功率范围获得理想的转换效率。
南芯科技SC3054内部集成650V耐压,1200mΩ导阻的氮化镓开关管,采用ESOP-7L封装,增强散热性能。
为氮化镓合封芯片供电滤波的电解电容来自艾华,规格为100V4.7μF。
变压器磁芯缠绕胶带绝缘,2022年38周生产。
蓝色Y电容特写。
CT1018光耦用于输出电压反馈调节。
同步整流控制器来自矽力杰,丝印W7,实际型号为SY5238,是一颗支持QR反激和矽力杰私有ZVS反激的同步整流控制器,具备自适应的栅极电压控制,采用DFN2*3-8封装。
同步整流管来自万代,型号AON6262E,是一颗耐压60V的NMOS,采用DFN5*6封装。
输出滤波电容来自绿宝石,为CS系列固态电容,规格为470μF 16V。
三个USB母座均焊接在小板上垂直焊接,契合转换器外形设计。
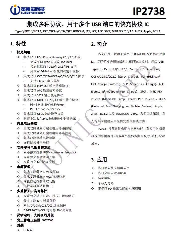
协议芯片采用英集芯IP2738,三个接口输出均由其控制。IP2738是一颗双路协议芯片,支持双口18-140W快充应用,具备独立的反馈控制,具备独立的USB PD控制,相当于两颗IP2736整合到一颗芯片内部,快充规格与IP2736相同。支持USB PD3.1 28V EPR档位,并支持PD3.0/PPS等丰富全面的快充协议,兼容性非常好。
英集芯IP2738内置四路独立的NMOS驱动,可用于多个接口输出控制,控制多个VBUS开关管进行输出端口切换以及两路电源并联控制,并且支持双路独立的过流、过压以及短路保护,确保使用安全。
充电头网了解到,英集芯IP2738此前已被麦多多40W双Type-C氮化镓充电器、爱兰博140W 2C1A氮化镓充电器、安克65W 2C1A二合一氮化镓超极充、绿联140W 2C1A氮化镓充电器,英集芯的其它系列快充芯片已被小米、华为、三星等大品牌的产品使用,性能质量获得客户的高度认可。
其中对应三个USB接口的VBUS开关管均来自威兆半导体,型号VS3618AE,是一颗耐压30V的NMOS,导阻6.4mΩ,采用PDFN3333封装。
威兆半导体 VS3618AE 详细资料。
充电头网通过拆解了解到,采用威兆VS3618AE的产品还有华为27W超级快充无线车充、小米无线车充、小米无线充电宝、坚果饼式无线充电座、魅族无线充电器无线充电产品以及小米65W USB PD快充充电器、紫米10000mAh USB PD快充移动电源移动电源和充电器等,威兆MOS的产品性能也获得众多知名品牌认可。
一颗丝印2258P的定制芯片。
Type-C母座采用过孔焊接固定,橙色胶芯不露铜。
USB-A1接口为白色胶芯。
USB-A2母座采用橙色胶芯,前端具备辅助触点,正负极加宽设计。
全部拆解一览,来张全家福。
充电头网拆解总结
小米魔方转换器Pro具备三个新国标五孔插孔,并具备2A1C三个快充接口,支持33W快充,并支持PPS快充和小米私有快充,对安卓手机和苹果手机的快充兼容性都很好。同时集成了电源开关,实现一键控制用电,可以取代传统插线板,节省桌面占用,更加整洁。
充电头网通过拆解了解到,这款转换器内置南芯科技合封氮化镓芯片SC3054,搭配矽力杰SY5238同步整流控制器。协议芯片采用英集芯IP2738,协议支持广泛,能够满足三个接口的快充需求。VBUS开关管来自威兆半导体,接口采用TVS进行静电保护,整体用料和设计都很不错。
文章中出现的商品:
以下热门话题可以点击蓝字了解,也可以在充电头网微信后台回复如下关键词获取专题
「历年拆解」
「电源芯片」
南芯、英集芯、智融、茂睿芯、必易微、美芯晟、杰华特、华源、硅动力、富满云矽、芯海、天德钰、贝兰德、力生美、创芯微、稳先微、宝砾微、东科、易冲、拓尔微、恒成微、Elevation
「被动器件」
「氮化镓」
「快充工厂」
「品牌专区」
苹果、华为、mophie、绿联、航嘉、公牛、TRÜKE充客、机乐堂、爱国者、魔栖、TECLAST台电、图拉斯、Mcdodo麦多多、MOMAX
商务合作联系:info@chongdiantou.com