前言
科技在不断进步,作为移动科技产品的供电载体之一的锂电池,仍旧有太多的物理限制,而科技产品的不断更新,功耗的不断增加,导致设备续航江河日下。哈佛大学研究员李鑫(Xin Li)和他的团队在科学期刊《自然》上发表了一篇关于一种新型高容量固态电池的论文。李鑫说:“人们喜欢突破,但我们写论文时尽量避免使用这类词汇。在我看来,过去5年有太多电池上的‘突破’,但没有多少能应用到商业产品中。”
现在新型电池的技术一直在研究中,并没有达到商用的层面上,现阶段的2种解决方法分别是充电速度及新电池材质。既然锂电池技术接触到了现在的瓶顶,厂商推出了许多的应对方式,都不尽人意,直到一个充电5分钟通话2小时的广告出现,越来越多的用户开始向快充靠拢,快充的需求水涨船高,功率也不断提高,直至现在的PD 3.1的240W。
宝砾微新品,集成双路恒流降压控制器PL56002
快充的需求水涨船高,功率也不断提高,快充中的升降压控制器重要程度不言而喻。宝砾微适宜的推出了集成双路恒流降压控制器PL56002,PL56002 支持100%占空比输出,同时集成两路恒流输出功能的降压控制器。
PL56002采用QFN3x3-20封装,麻雀虽小,五脏俱全。
采用宝砾微 PL56002 的 Demo 如上图所示,PCB板十分小巧,电子元件大幅度减少。封装缩小面积的同时简化外围,应用起来非常简单。
效率测试方面,PL56002内置2A驱动电路,在大功率的应用场合优势更明显,最高效率可达98%以上,同时可直接驱动GaN MOS,使得在小体积场合应用有更多的选择。
温升测试VIN=24V,VOUT=12V/10A,最高温度分别是92.4°C和94.1°C。
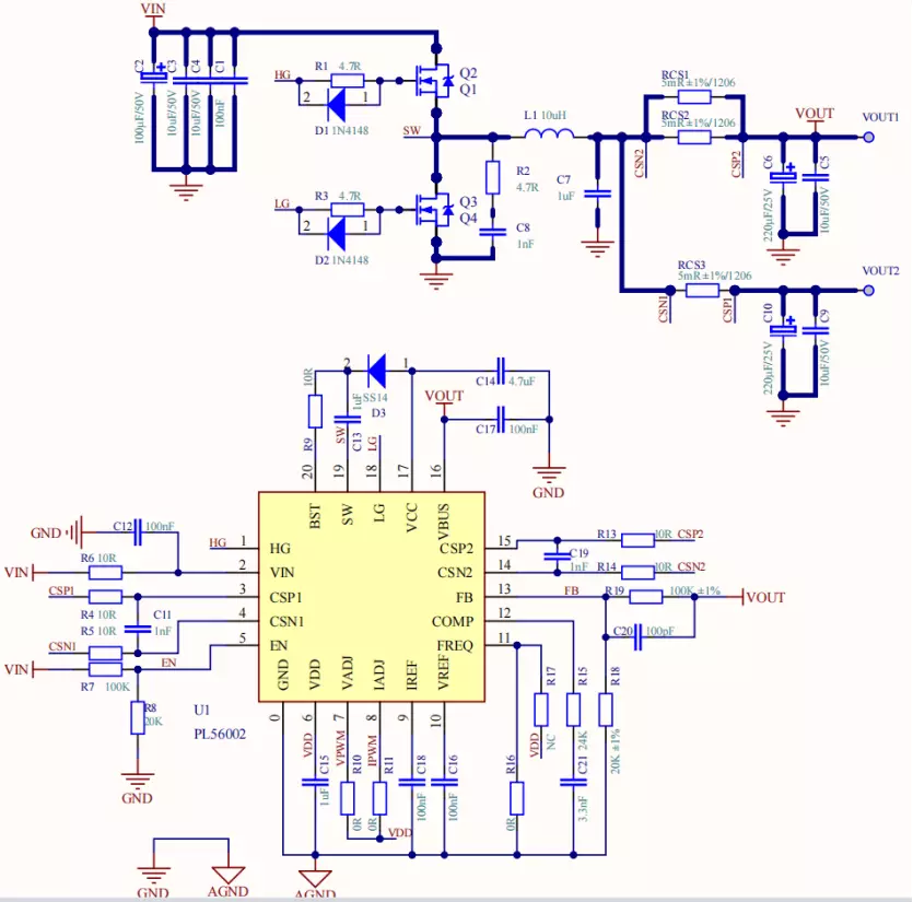
宝砾微 PL56002原理图
PowIicon Inc.(宝砾微电子有限公司)2015年创立于深圳,创始人均来自于美国著名半导体公司,有多年的电子行业研发、运营及管理经验。深度的系统和应用知识、强大的电源管理芯片设计及创新能力、以及受专利保护的定制工艺是宝砾微电子的核心竞争力。专注于为用户提供具有创新性、高性价比、高集成度的电源管理芯片。产品广泛应用在新能源、智能家居、汽车、无人机、消费类电子等领域。
充电头网总结
宝砾微作为国内率先做到有升降压模式的BUCK-BOOST控制器的企业,在升降压控制器领域积累的丰富经验都体现在宝砾微 PL56002上,有着外围简洁,功能强大,调试容易等诸多优点。接下来宝砾微 PL56002应用在产成品上,将接受市场更加严苛的检验,宝砾微希望通过PL56002满足不同产品的需要,助力快充市场的繁荣发展。
相关阅读:
2、内置两颗9mΩ MOS,宝砾微高集成升降压控制器PL94053问世
3、支持双向PD3.1协议快充,宝砾微升降压控制器LYF63305登场
4、宝砾微LYF63303亮相,协议IC、升降压控制器合二为一
5、宝砾微音频电源创新方案登场,实现音频包络信号控制输出电压
以下热门话题可以点击蓝字了解,也可以在充电头网微信后台回复如下关键词获取专题
「历年拆解」
2021年、2020年、2019年、2018年、2017年、2016年、2015年
「电源芯片」
南芯、英集芯、智融、茂睿芯、必易微、美芯晟、杰华特、华源、硅动力、富满云矽、芯海、天德钰、贝兰德、力生美、创芯微、稳先微、宝砾微、东科、易冲、拓尔微、恒成微、Elevation
「被动器件」
「氮化镓」
「快充工厂」
「品牌专区」
苹果、华为、mophie、绿联、航嘉、公牛、TRÜKE充客、机乐堂、爱国者、魔栖、TECLAST台电、图拉斯、Mcdodo麦多多、MOMAX
商务合作联系:info@chongdiantou.com