这里是半年都不追一次热点的栗子,那么当我追热点时,你们必然清楚,这事儿小不了。
都美竹正式出来控诉吴亦凡一事,陆陆续续有10天了。上周推送里,我也以此为切入点,讨论了粉丝心态。
但这两天都美竹这边出现了更多重磅陈述,所以打算单独聊一聊整个事件的进展,和我对此事的判断。
都美竹这边的进展我一直都在追。妹子的发言并不算多有条理,爆料节奏感也远远不如当年的李雨桐和去年的周扬青这类大网红,但这反而与她19岁的年龄,和她自陈焦虑惶恐+重度抑郁症状态相匹配,使得她的发言看起来更可信了一些。![]()
最近两三天的微博里,都美竹直接发了疑似吴亦凡工作人员与自己的微信、微博对话录屏。与截图相比,录屏一般被认为真实性更高一点,可做手脚的可能性更低一些。1、对方非常急于知晓,都美竹所说的“找她倾诉吴亦凡冷暴力等恶劣行径”的未成年妹子的具体身份信息。2、对方希望花钱摆平都美竹,令她发微博澄清此事是误会,甚至希望她能道歉。3、都美竹在过程中曾索要800万赔偿作为不再追究的条件,并声称这800万是给包括她在内的8个受害人的,但对方嫌金额太大,讨价还价。![]()
4、对方以起诉都美竹造谣相要挟——这说明团队迄今还没有起诉。
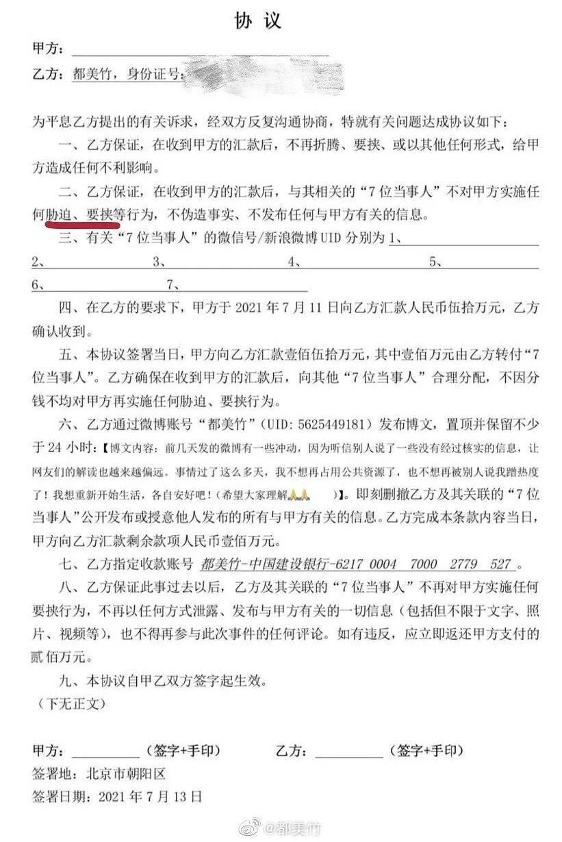
5、对方扔出一份和解协议让都美竹签署,并在协议未签署之前,未经告知就转账50万到都美竹账户。随后,都美竹抛出了这份所谓的和解协议,并在文字里写出了自己咨询专业人士后的猜测。![]()
![]()
正如她所说,这通篇文字都在向“敲诈勒索”的犯罪行为方向引导。
![]()
如果说在此之前,都美竹抛出的证据还只有一些无法辨别对方身份的受害者聊天记录,那么这两天抛出的整个沟通过程的录屏,和这份所谓的和解协议,以及视频里的一些细节,都让都美竹的控诉更有可信度了。![]()
在这篇访谈中,都美竹第一次披露了她与吴亦凡之间的细节。
![]()
![]()
如果一切属实,并无任何隐瞒与夸张的话,整个事件的性质不用我说,大家都能判断,真的是触目惊心。这已经不是道德问题了。另外,她还披露了所谓吴亦凡的套路,主要有三类:“要么打着选演员的幌子,要么是粉丝后援会组织粉丝见面,要么是通过已经有关系的女孩介绍。”![]()
事到如今,她已经不想被对方以金钱摆平,想要战斗到底。![]()
1、希望走法律途径。与自己联络的受害者人数还在增加,这些人手里握有证据。![]()
2、已分批转回未经告知打过来的50万元。在对方疑似下套送自己坐牢的行为发生后,都美竹和背后受害者决定不再接受对方的经济补偿方案,更想要一个道歉和解释。![]()
![]()
3、走法律途径追究到底,除了为自己讨说法,也是希望这件事能带来全社会的反思。![]()
以上,就是都美竹控诉吴亦凡事件在这几天的重大进展。
关于此事未来的进展,我们无法预知,但不外乎如下几个方向:![]()
——如果走法律途径且证据充足到可以追究法律后果,那么无需再讨论,吴亦凡绝对凉透。——如果都美竹态度180度大转弯,配合团队道歉认错自陈完全是诬陷,那么吴亦凡会迎来相对彻底的洗白。但除此之外的所有情况里,整个事件的性质会处于一个相对模糊的地带里。女方说辞会被粉丝挑刺谩骂,被男方团队的公关操作寻找瑕疵,在没有更实锤证据抛出时,男方行为性质有大量可争辩的空间。也就是说,在这个模糊的地带里,法律问题很难确认,道德问题也存在争议边界,能把男方锤死的证据尚不充足,但吃瓜群众对他的感受却非常糟糕。可横向对比的对象有不少,我们看看出现过类似丑闻的明星的现状。
所谓下套“敲诈勒索”,很容易让人联想起吴秀波事件。当年的整个事件因为缺乏相关法律细节,于是舆论焦点都在吃瓜群众震惊于吴秀波对曾经的枕边人下手如此之狠辣。![]()
但吴亦凡事件里,虽然这个意图也比较明显地展露了出来,但毕竟被妹子识破,属于未遂。且全程由未认证的微博小号与都美竹联络沟通,也便于强行切割。抛开法律层面的问题,仅仅看道德层面,很多人会为李小璐和白百合喊冤。![]()
两个人都是被拍到疑似婚内出轨,从此一蹶不振。但差别在于李小璐疑似被彻底封杀,而白百合其实依然可以正常从事演艺工作,只是声势大损。![]()
但此两人被舆论讨伐的最大黑点是“婚内”,有法律保护与更高道德要求的婚姻关系毕竟不同。那么看看同样是单身的陈冠希。2008年的艳照门事件,大大加速了香港娱乐圈的衰落,陈冠希从“明日天王巨星”直接陨落到被华语娱乐圈拒之门外。2019年,娄烨院线电影《风中有朵雨做的云》上映时,他客串的片段也全部剪光,复出基本无望。![]()
关于单身但放诞的陈冠希是否冤枉,我本人也做过比较激烈的论述,我的态度非常鲜明:一点不冤。当然,吴亦凡事件从目前的实锤看,还比不得艳照门事件对整个社会的恶劣影响。但如果“未成年+未经许可的性行为”属实,则另当别论,不过彼时也不需要我们再继续探讨他的去留问题了。后果最轻的,是一众因为谈恋爱被锤而迎来脱粉和指摘的爱豆们。其中闹得最大的莫过于《1921》因选用焉栩嘉饰演少年教员而引发声讨。
![]()
然而这更多基于民众对“一无所长靠割粉丝韭菜发展娱乐事业”的爱豆饰演领袖的荒谬感受,该爱豆翻车与否,其实只是一个抓手。
但这告诉我们,被掀出类似丑闻的明星,恐怕难以再走主流路线。而大众印象的彻底恶劣化,也很可能令他的演艺生涯全部垮掉。
之前我们说过,在被曝光与“小怡同学”电影院包场看电影后,吴亦凡团队反应迅速,发律师函谴责电影院爆人隐私,而在都美竹闺蜜借此时机爆料吴亦凡冷暴力都美竹导致对方重度抑郁后,吴亦凡本人曾发过这样一条微博:
![]()
而昨日,就在都美竹曝光疑似吴亦凡团队与自己的沟通视频后,吴亦凡依然正常出席了保时捷运动杯活动,演艺事业仿佛并未受到严重影响。![]()
但今天都美竹采访出街后,很多官媒微博已经删除了过往关于吴亦凡的内容。
![]()
如果对于都美竹此次采访里的具体指控没有一个明确的说法,吴亦凡这次恐怕不会轻易过关。
盘点他的作品,最重磅的是与杨紫共同主演的IP古装大剧《青簪行》,这是鹅S+级项目,从选角起就风波不断,因为番位曾撕得昏天暗地。
![]()
吴亦凡还有大量高端代言,他在时尚圈的受宠程度其实是远超所有顶流的,从当年Burberry到后来的LV,都是最高title全球代言人。而他现存代言如下:![]()
以目前的状况,磋商中的新代言新商务肯定是要停下来观望的,而这些已代言品牌的处理态度,其实某种程度上就反映了市场对此事的风险评估与反馈。截至目前,良品铺子、兰蔻等品牌对涉及吴亦凡的微博均做了权限限制。![]()
![]()
![]()
而在网易娱乐的都美竹采访里,这样一句话其实也能看出吴亦凡团队当下的焦灼状态。
![]()
我曾经一度麻木,毕竟贵圈明星的私生活,多数都经不起深究。
但走到今天这个程度,屡次跌破大家对贵圈已经很低的底线预期,怕是谁也无法预料。无论都美竹是真心要刚到底,为自己和其他被哄骗的妹子讨个说法,还是怀有其他目的,起码她说的这几句话,也是我心中所想:“是变成顶流的人都这样,还是这样的人才能变成顶流?”而这个事情如何结束,确实在某种程度上会告诉我们,“中国文娱圈到底是个什么风气”。聊聊你们的观感与判断吧?
有这几大特点的IP,影视化都爆红了
我认认真真在电影院看了这部大制作,就这?
浪姐为什么让人越来越不舒服?
烂片做过哪些努力,让自己看起来不那么烂?
论渣演技的五大流派
有些剧的烂,从第一句画外音开始……
某些国产剧的豆瓣分啊,真的离谱……
蓝盈莹:努力没错,然后呢?
姐姐兴风作浪,95后妹妹能不能接上 | 95花小盘点
你们长大了,该学会自己判断雷剧了
四种虐粉洗脑包,简单荒谬但有效
肖战之祸:粉丝作妖,明星到底有没有责任?
2019综艺十大名场面:翻车、互怼、Cosplay
《少年的你》争议:我们应该如何反抄袭?
贵圈选秀,不包售后
天哪,我们被这些粉圈思维洗脑啦
论霸道总裁的四个流派
贵圈的真话,都藏在这些老江湖的访谈中
粉丝必修课:搞死自家爱豆,只要这五招!
明星买热搜,能不能走点心?
更多内容,关注娱乐栗场后查看~
后台回复“入群”加入娱乐栗场社群
与八卦小伙伴一起吃瓜
零散娱乐观察与影剧评
请关注微博@爱吐槽的栗小姐