微信号 xifubiaozheng
功能介绍 国际领先的气体吸附分析仪制造商,产品涵盖比表面积及微孔分析,水蒸气、有机蒸气吸附,甲烷、氢气高压吸附,烷烯烃、腐蚀性气体吸附,多组分竞争吸附,重量法吸附动力学,自动循环吸附寿命评价,化学吸附等,提供全系列吸附表征解决方案。
应用实例 Application Examples
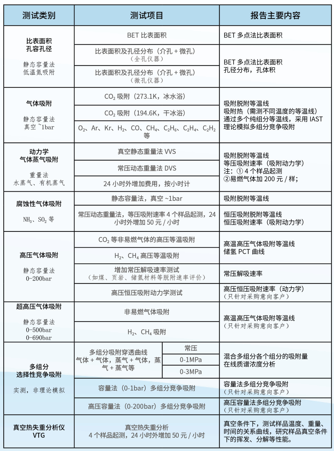
总测试列表 Total Test List
吸附表征仪器-全系列解决方案
1、扫二维码填写《在线送样单》
2、测样、送检咨询:杨老师13810512843(同微信)
3、采购仪器后,测试费可以抵消部分仪器款
标准化建设、规范化发展 | 贝士德仪器参与起草制定的第二部国家标准实施
贝士德仪器总经理柳剑峰:国产仪器创新当从拒绝模仿开始
北京市“专精特新”企业--贝士德仪器在行业内率先被授予
微信扫一扫关注该公众号