微信号 xifubiaozheng
功能介绍 国际领先的气体吸附分析仪制造商,产品涵盖比表面积及微孔分析,水蒸气、有机蒸气吸附,甲烷、氢气高压吸附,烷烯烃、腐蚀性气体吸附,多组分竞争吸附,重量法吸附动力学,自动循环吸附寿命评价,化学吸附等,提供全系列吸附表征解决方案。
Purpose
①增强高校、科研院所、企业实验检测的科研人员对贝士德仪器分析测试中心测试数据及测试能力的了解。
Participation
吸附表征 全系列测试方案
3. 活动有效期限:2022年7月10日至2022年9月10日。
吸附表征全系列测试-应用案例
吸附表征仪器
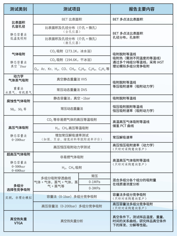
吸附表征-总测试列表
1、扫二维码填写《在线送样单》
2、测样、送检咨询:杨老师13810512843(同微信)
3、采购仪器后,测试费可以抵消部分仪器款
贝士德仪器吸附表征-2022年有奖论文征集
标准化建设、规范化发展 | 贝士德仪器参与起草制定的第二部国家标准实施
贝士德仪器总经理柳剑峰:国产仪器创新当从拒绝模仿开始
北京市“专精特新”企业--贝士德仪器在行业内率先被授予
微信扫一扫关注该公众号