▲9月28日 | 保研人核心咨询师报名即将截止
9月过半,很多同学已经开启了研究生阶段的学习生活。
但广东财经大学的学生心情却很复杂,因为马上就要开学了,但学校之前承诺的奖学金却全部取消。
▲广东财经大学取消奖学金的通知
广东财经大学曾在招生简章中承诺高额奖学金,现在拒绝兑现,很多因为奖学金才报名的同学因为无力承担读研的费用,被迫面临退学处境。
▲广东财经大学硕士研究生奖助体系(2021级)
学校给出的解释十分牵强,表示取消奖学金和教育部的规定有关,是为了避免违规争抢生源和不正当竞争的现象。广东财经大学取消奖学金的依据是按照去年10月印发的《深化新时代教育评价改革总体方案》,其中提到:各类学校不得通过奖学金来争抢生源。
▲《深化新时代教育评价改革总体方案》
但从通知的发布时间来看,学校完全有时间发布一份取消新生奖学金的公告,而不是等到新生快入学报道时才通知。
事件一出,引起网络上一片议论——
被影响到的学生有苦说不出:
也有网友都对这种行为进行了谴责:
还有人建议学校给出其他的补偿办法:
其实除了这所学校之外,其他的学校也有类似事情发生,许多研究生入学之后,还要面临奖学金更改的情况。
因此在选择一所院校之前,除了奖学金,关注学校的硕士奖助体系更加重要。
有鉴于此,我们根据院校往年政策整理了部分院校的助学金,下面一起来看看各个院校的助学政策是怎样的——
高校助学政策一览
直击985/211/双非院校助学政策,让你get:
除了奖学金,还有哪些羊毛得薅?
声明:下图表仅代表院校部分助学政策,
详情请前往对应院校官网查询
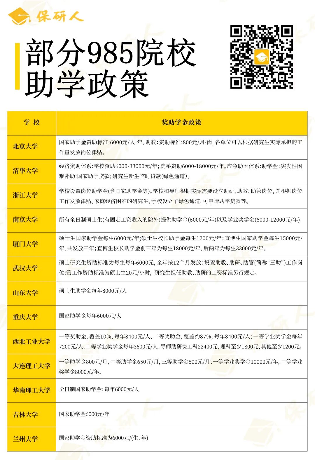
▲部分985院校助学政策
*图表仅代表院校部分助学政策,详情请前往对应院校官网查询
985院校国家助学金大部分为6000元/年, 一般情况分10-12个月发放,部分院校设立了不同的资助体系,且大部分均设立了三助工作岗位、助学贷款绿色通道等,为家庭经济困难的学生提供帮助,支持学生完成学业。
▲部分211院校助学政策
上表为部分211院校助学政策,硕士研究生国家助学金大多也为6000元/年,所有全日制研究生均可获得。不同学校根据经济发展水平和物价变动以及政策变动会对助学金发放情况进行调整。
▲部分双非院校助学政策
大部分双非院校硕士研究生国家助学金为6000元/年,100%全覆盖。除此之外,部分学校学业奖学金也为全覆盖,且针对特别困难的学生会有临时补助等。
教育部官宣助学金政策
除了上述的几十所院校的助学金之外,教育部还设立了很多帮助研究生减少经济压力的配套政策,这些政策是帮助解决研究生学费经济困难的重要途径。
研究生国家助学金
从2014年秋季学期起,将研究生普通奖学金调整为研究生国家助学金,用于补助基本生活支出。范围覆盖全国研究生招生计划内所有全日制研究生。硕士生资助标准不低于每生每年6000元。
三助岗位津贴
设立研究生“三助”岗位(助教、助研和助管),并提供“三助”津贴。高校十分重视助研岗位设置并逐渐加大助研津贴资助力度,并对人文社科、基础学科等科研经费较少的学科给予倾斜支持。
研究生国家助学贷款
确保符合条件的研究生都可以申请并及时获得国家助学贷款,原则上不超过年度学费和住宿费标准总和。国家助学贷款贴息和风险补偿金由各级财政承担,落实到基层和边远地区工作以及应征入伍服义务兵役研究生的学费补偿和国家助学贷款代偿政策。
配套政策
高校要综合减免学费、发放特殊困难补助、开辟入学“绿色通道”等方式,加大对家庭经济困难研究生的资助力度。
虽然国家出台了很多硕士助学政策,但毕竟助学金金额和获取名额有限,且申请流程较为繁琐,跟平常的学费和生活费比起来,也确实有些少。
因此,同学们可以找一些实习、兼职等,在不影响正常学习和生活的前提下,减轻经济负担,同时还能提升自己的能力。
而现在就有一份这样的工作,高含金量实习,清北复交优秀人脉,高额薪资,帮你提升工作能力,实现经济独立,提前为研究生阶段做好充分准备——
现在,一份专属于
上岸保研人的工作机会来啦!
▲扫码立即报名
保研人咨询师薪酬表
首次公开
历年咨询师真实薪资,更公正!更公平!
稳定月收入4-5位数,经济独立不是梦!
▲扫码报名,了解更多薪酬详情
*填写小贴士:
√ 不限TOP院校,有offer即可,报名填写仅需10分钟;
√ 采用保研人教务系统填写,隐私保密更安全;
√ 需上传简历,如因手机中未有简历,中途退出的话,可直接进入最终填写页面,无需重复填写内容。
22保研六大社群开启!
2022保研人「六大社群」同时开启
助力大一到大三的保研学子
合理规划、提前准备、圆梦名校
……
我们只挑最精品的给大家
群内除清北复交学长学姐答疑外
更有不定时新生资料包掉落
↓无需点赞、转发,直接扫码进群↓
后续,我们也将持续更新群内资料福利
并在第一时间发放到各个学科方向的社群哦~
近期推荐阅读
惊险!211排名3%,夏令营海投0中,9月前仍无offer,预推免一周上岸985!
九推系统开放后,仍大量接收推免生的学校有哪些?(往年参考+今年最新通知)
暴增+50!北大x2+人大+厦大+南开+武大x5等院校预推免通知发布!(时间紧,速投递)
突然拿到保研名额,还有哪些低门槛的好项目可以报名?
-END-
扫码关注保研人
获取最新保研资讯及更多干货
点击阅读原文,立即加入保研人咨询师