由中国地理信息产业协会软件工作委员会组织开展的“2021年度城市信息模型(CIM)软件测评”相关工作已圆满完成。
此次测评包括平台和应用两类。
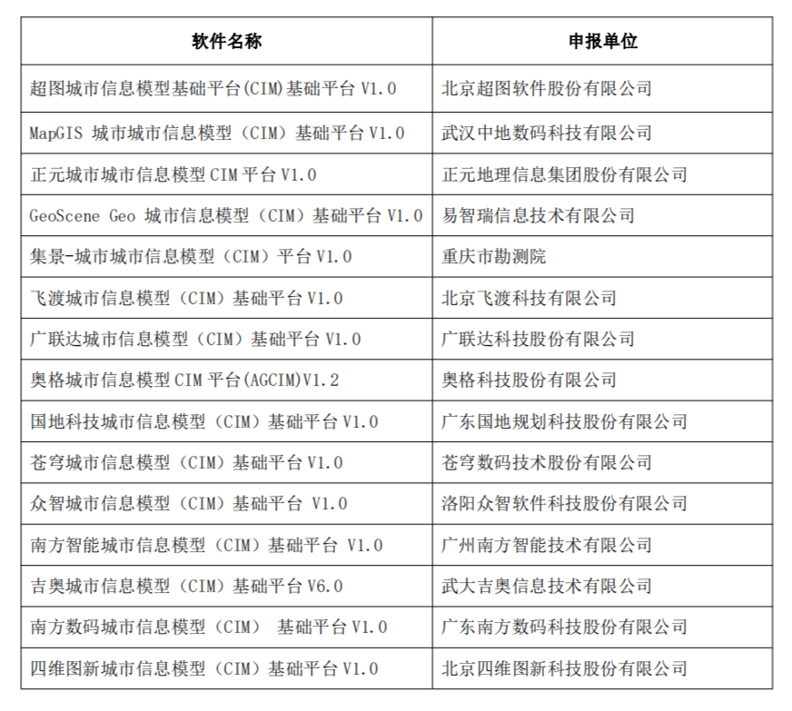
城市信息模型(CIM)基础平台通过名单
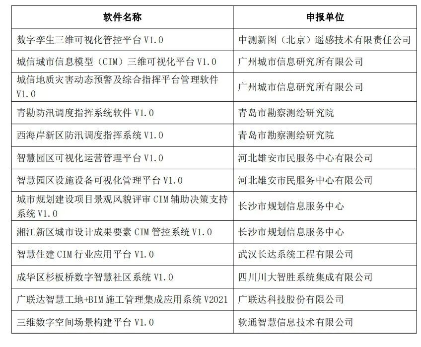
城市信息模型(CIM)+应用通过名单
平台类项目依据中国地理信息产业协会软件工作委员会编写的“城市信息模型(CIM)基础平台测试大纲”,就数据中心、数据融合与治理、可视化与空间分析、数据共享与服务、运维中心、开发接口等六个方面进行测评。
城市信息模型(CIM)承载着数字中国的新时代、新内涵、新发展。伴随CIM相关新技术的不断提升,其促进城市向智慧化方向转型的速度将不断加快,将为生活在城市的人提供更加精准和便捷的服务。
来源:中国地理信息产业协会软件工作委员会
征稿启事
为更好地宣传地理信息产业和协会会员,提升地理信息企业品牌影响力,提供更好的宣传报道和信息资讯服务,协会长期面向各会员单位、地信企业、工委会、省级协会、用户单位等征集宣传素材和新闻稿件。重点包括各单位、各领域、各地区的新产品新技术新应用新模式等创新成果,地理信息典型应用,国际市场开拓、产学研合作等的重大进展,企业家风采,各细分领域发展综述等。欢迎各单位踊跃投稿!
近期,面向会员单位征集2022春节专题宣传材料,主要为各单位年度发展总结、年会等活动报道,内容应图文并茂。协会将在春节期间宣传展示。征集时间截至2022年1月28日。请提供以下内容:
1.单位名称、简称、logo文件。
2.相关报道的公众号文章或网页链接。
3.展示欢乐、喜庆、团结的活动清晰照片1-2张,标明照片主题名称。
联系人:顾慧
联系方式:010-83510136
18911580277(微信)
邮箱:guhui@cagis.org.cn
中国地理信息产业协会公众号
—— 关注产业精彩,了解协会动态 ——
微信号:dixinxiehui
Email:info@cagis.org.cn
官网:www.cagis.org.cn
欢迎 评论 点赞 关注 在看