![]()
民航局航空器适航审定司日前发布通知,就《民用无人驾驶航空器系统分布式操作运行等级划分(征求意见稿)》(以下简称“等级划分”)等四项民航行业标准征求意见。“等级划分”征求意见稿明确,拟将民用无人驾驶航空器系统自动化等级分为从0级-5级6个级别(AL-0—AL-5),对应不同的自动化程度和安全能力要求。这可能是全球首例针对分布式无人驾驶航空器系统安全操作自动化等级的分类标准。
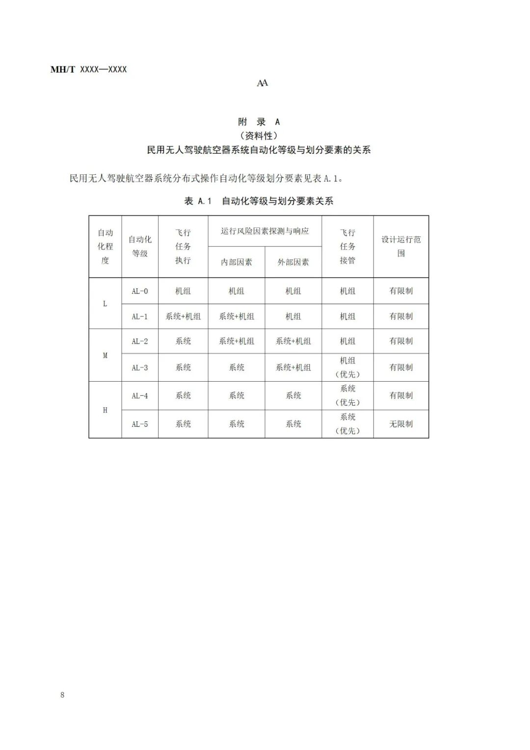
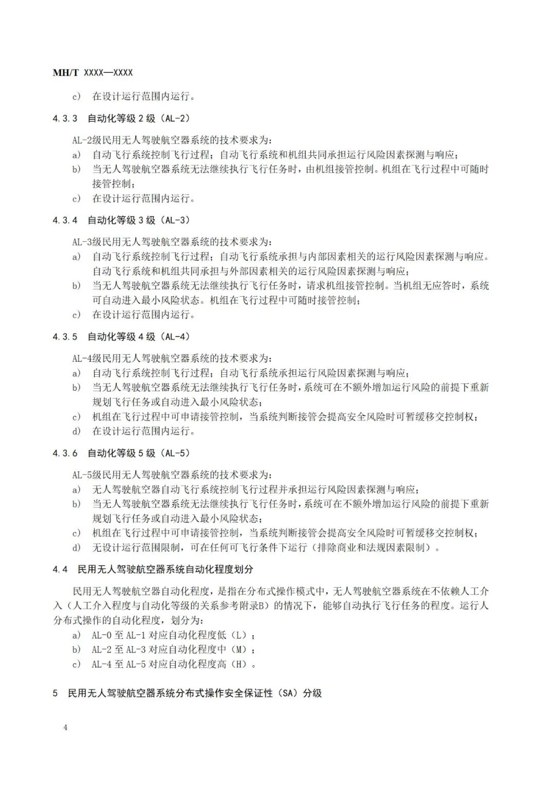
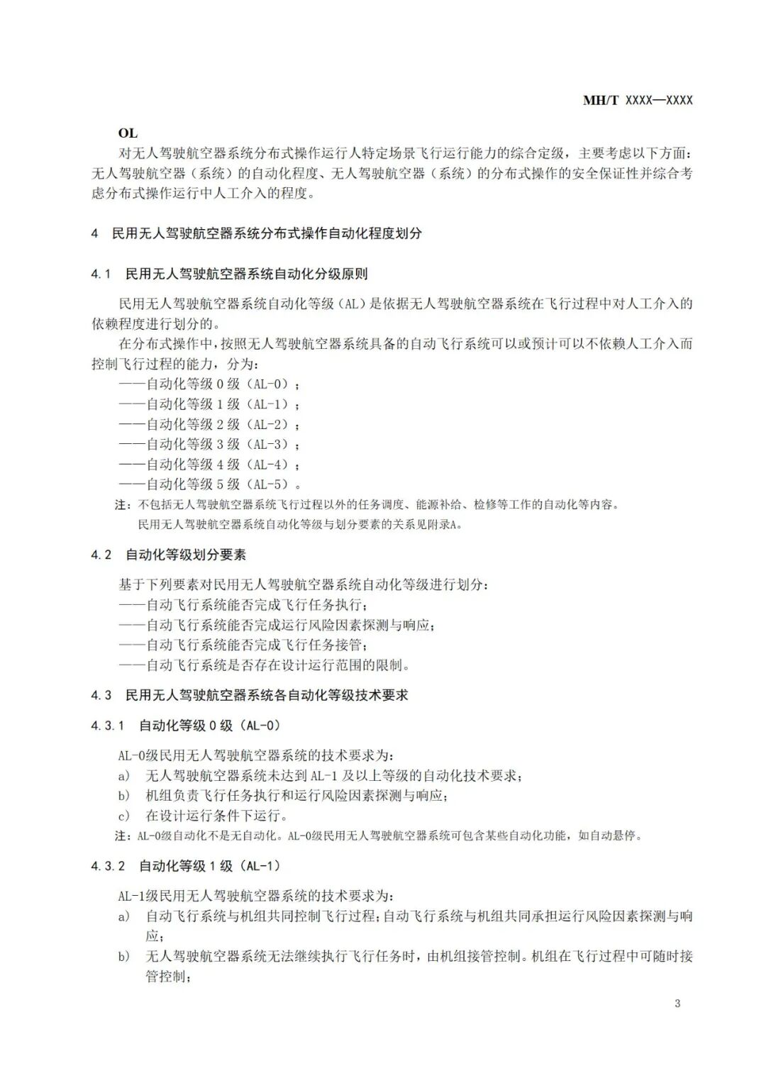
“等级划分”征求意见稿详细阐明由民用无人驾驶航空器系统自动化程度和分布式操作安全保证性两个指标确定的分布式操作运行等级的划分规则,包括阐述运行等级判定准则、划分具体要素、等级划分流程及等级判定方法等。针对民用无人驾驶航空器系统自动化程度,提出从自动化等级AL-0至自动化等级AL-5六级的等级划分原则、自动化等级划分要素、自动化各等级技术要求。
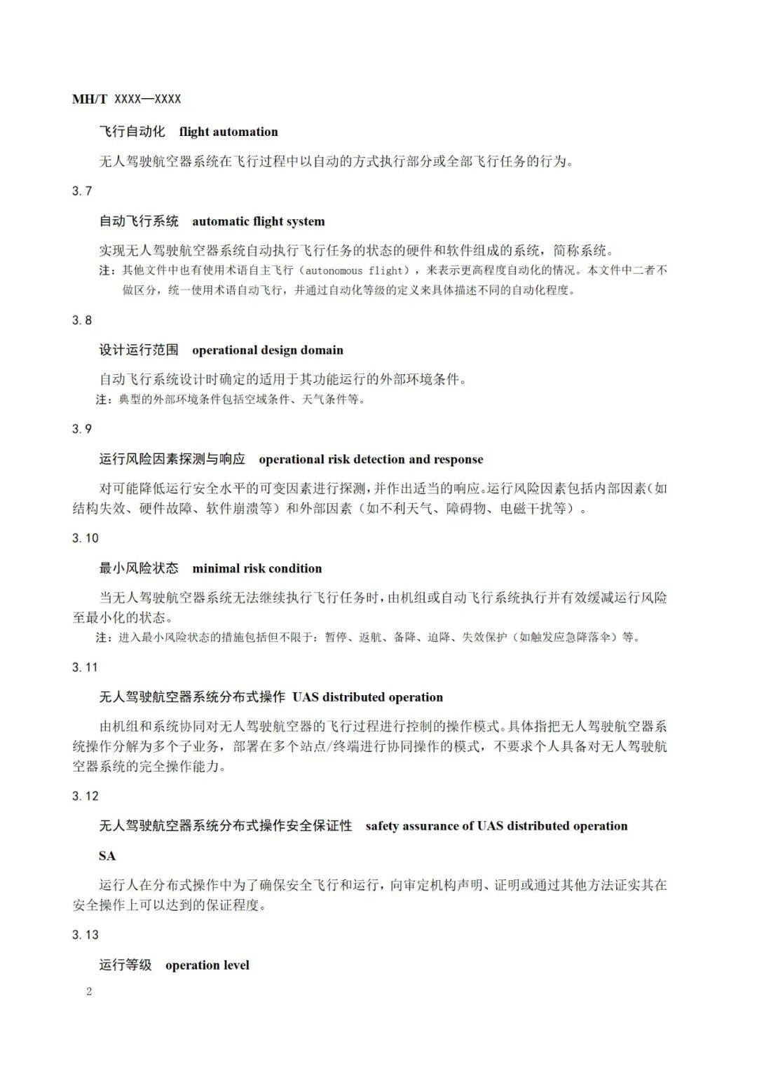
——自动化等级0级(AL-0);
——自动化等级1级(AL-1);
——自动化等级2级(AL-2);
——自动化等级3级(AL-3);
——自动化等级4级(AL-4);
——自动化等级5级(AL-5)。
| 自动化程度 | 自动化等级 | 飞行 | 运行风险因素探测与响应 | 飞行 | 设计运行范围 |
| 任务 | 任务 |
| 执行 | 内部因素 | 外部因素 | 接管 |
| L | AL-0 | 机组 | 机组 | 机组 | 机组 | 有限制 |
| AL-1 | 系统+机组 | 系统+机组 | 机组 | 机组 | 有限制 |
| M | AL-2 | 系统 | 系统+机组 | 系统+机组 | 机组 | 有限制 |
| AL-3 | 系统 | 系统 | 系统+机组 | 机组 | 有限制 |
| (优先) |
| H | AL-4 | 系统 | 系统 | 系统 | 系统 | 有限制 |
| (优先) |
| AL-5 | 系统 | 系统 | 系统 | 系统 | 无限制 |
| (优先) |
| 自动化程度 | 自动化等级 | 人工介入风险控制的程度 |
| 通讯导航监视 | 情报和气象 | 系统维护(硬件和软件) |
| L | AL-0 | 高 | 高 | 高 |
| AL-1 | 中 | 高 | 高 |
| M | AL-2 | 低 | 中 | 高 |
| AL-3 | 低 | 低 | 中 |
| H | AL-4 | 低 | 低 | 低 |
| AL-5 | 低 | 低 | 低 |
| 注1:表中内容不直接用于自动化等级的划分。 |
“等级划分”征求意见稿针对民用无人驾驶航空器系统分布式操作运行安全保证性,明确民用无人驾驶航空器系统分布式操作运行安全等级标准,民用无人驾驶航空器系统分布式操作安全保证性划分为低(L)、中(M)、高(H)三个级别。安全保证性越高,表明运行人开展分布式操作的安全能力的可信度越高。“等级划分”征求意见稿给出分布式操作安全等级评价要素,包括组织、人员、培训、设施(软件、硬件)、管理、应急处置等,根据民用无人驾驶航空器系统分布式操作安全等级标准的最后评级,按照文实符合类办法确定分布式操作运行安全保证性。“等级划分”征求意见稿也将民用无人驾驶航空器分布式操作系统自动化等级和分布式操作运行安全保证性进行相应取值,综合判定其五个运行等级OL-1至OL-5。并阐述运行等级高向运行等级低的兼容运行的具体要求。根据民航局介绍,该“等级划分”征求意见稿由中国民用航空局飞行标准司提出,杭州迅蚁网络科技有限公司牵头起草,中国民航管理干部院、中国航空器拥有者及驾驶员协会、亿航智能设备(广州)有限公司、丰鸟航空科技有限公司、朗星无人驾驶航空器系统有限公司、中国民航科学技术研究院、北航无人系统研究院参与起草。“等级划分”征求意见稿起草工作于2019年5月启动,2021年12月完成修改,历时2年半时间完成。所谓分布式操作的无人驾驶航空器系统,是由机组和系统协同对无人驾驶航空器的飞行过程进行控制的操作模式。具体指把无人驾驶航空器系统操作分解为多个子业务,部署在多个站点/终端进行协同操作的模式,不要求个人具备对无人驾驶航空器系统的完全操作能力。分布式操作无人驾驶航空器系统中飞行阶段和任务分工的维度/模式存在多样性,且系统安全对个体驾驶员能力和经历的依赖度呈弱相关性。随着无人驾驶航空器系统自动化能力的高速迭代,分布式操作逐渐成为无人驾驶航空器系统发展的明显趋势。民航局介绍了迅蚁送吧城市环境物流无人驾驶航空器试运行项目的案例,该项目自2019年起采用分布式操作方式,在杭州市已完成数万架次自动化、超视距的物流飞行,试运行飞行总里程超过10万公里。运行过程安全、高效,未发生过事故。目前,国内外未见针对于分布式无人驾驶航空器系统安全操作方面的标准发布,分布式操作标准的建立,将为千亿级的无人机行业应用市场的持续发展奠定坚实的基础。民航局征求意见的截止日期为2022年4月29日,意见可反馈至邮箱castcfabiao@sina.com,并注明邮件标题为“民用无人驾驶航空器系统分布式操作运行等级划分(征求意见稿)意见反馈表”。
附“等级划分”征求意见稿全文:
![]()
![]()
![]()
![]()
![]()
![]()
![]()
![]()
![]()
![]()
![]()
![]()
![]()
(点击文末“阅读原文”至民航局网站查看《征集意见》全文)![]()
![]()
征稿启事
为更好地宣传地理信息产业和协会会员,提升地理信息企业品牌影响力,提供更好的宣传报道和信息资讯服务,协会长期面向各会员单位、地信企业、工委会、省级协会、用户单位等征集宣传素材和新闻稿件。重点包括各单位、各领域、各地区的新产品新技术新应用新模式等创新成果,地理信息典型应用,国际市场开拓、产学研合作等的重大进展,企业家风采,各细分领域发展综述等。欢迎各单位踊跃投稿!
“企业家风采”、“实景三维”、“专精特新”、“新产品发布汇”等主题宣传进行中,欢迎投稿!
联系人:
顾慧
18911580277(微信)
guhui@cagis.org.cn
微信号:dixinxiehui
Email:info@cagis.org.cn
官网:www.cagis.org.cn