近日,自然资源部网站发布公告,宣布取消14项证明事项。公告全文如下:
自然资源部关于取消一批证明事项的公告
为了贯彻落实党中央、国务院关于减证便民、优化服务的决策部署,根据《国务院办公厅关于做好证明事项清理工作的通知》(国办发〔2018〕47号)有关要求,现将自然资源部决定取消的14项证明事项(见附件)予以公布,自公告之日起停止执行。取消的证明事项涉及的部门规章和规范性文件按程序修改,另行发布。
附件:1.部门规章设定的证明事项取消目录
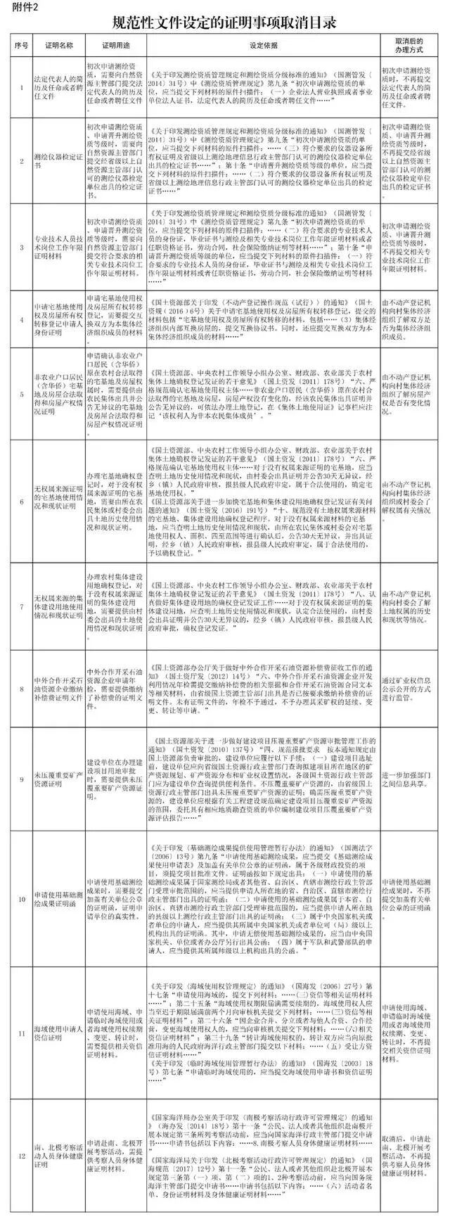
2.规范性文件设定的证明事项取消目录
自然资源部
2019年5月14日
>> 近期要闻
中国地理信息产业协会公众号
—— 关注产业精彩,了解协会动态 ——
微信号:dixinxiehui
Email:cagis@163.com
官网:www.cagis.org.cn