从今年9月秋季新学期开始
一些教育新政将陆续落地施行
关乎每个家庭和每位学生
有哪些教育政策将正式实施?
一起来看
👇
①劳动课将正式升级为中小学的一门独立课程
今年4月
教育部印发《义务教育课程方案》
并发布《义务教育劳动课程标准(2022年版)》
今秋开学起劳动课
将正式成为中小学的一门独立课程
什么是“劳动课程”?
义务教育劳动课程以丰富开放的劳动项目为载体,重点是有目的、有计划地组织学生参加日常生活劳动、生产劳动和服务性劳动,让学生动手实践、出力流汗,接受锻炼、磨炼意志,培养学生正确的劳动价值观和良好的劳动品质。
根据义务教育课程方案,劳动课程平均每周不少于1课时,用于活动策划、技能指导、练习实践、总结交流等。同时,这门课程注重评价内容多维、评价方法多样、评价主体多元。
- 既要关注劳动知识技能,更要关注劳动观念、劳动习惯和品质、劳动精神;既要关注劳动成果,更要关注劳动过程表现。
- 重视平时表现评价与学段综合评价结合,定性评价与定量评价结合。
- 以教师评价为主,鼓励学生、其他学科教师、家长等参与到评价中。
劳动课程有哪些内容?
劳动课程内容共设置十个任务群,每个任务群由若干项目组成。
日常生活劳动包括清洁与卫生、整理与收纳、烹饪与营养、家用器具使用与维护四个任务群。
生产劳动包括农业生产劳动、传统工艺制作、工业生产劳动、新技术体验与应用四个任务群。
服务性劳动包括现代服务业劳动、公益劳动与志愿服务两个任务群。
课程是否与中高考挂钩
据专家介绍,目前的课程标准和政策要求并没有将劳动教育纳入中考。
2020年中共中央、国务院印发《关于全面加强新时代大中小学劳动教育的意见》提出,把劳动素养评价结果作为衡量学生全面发展情况的重要内容,作为评优评先的重要参考和毕业依据,作为高一级学校录取的重要参考或依据。
“劳动教育作为一种过程性的综合素质评价,重点是考查学生劳动实践的过程和表现,不能简单地像语文、数学一样用考试来评价。”西南大学教育学部教授范涌峰认为,应关注每个学生的获得与成长,比如劳动技能的提升和劳动习惯的养成。
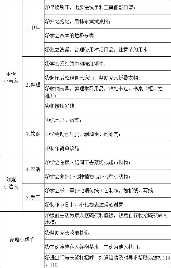
杭州市中小学生家庭劳动清单
预计将在新学期实行
8月9日 ,杭州市教育局发布了一份《杭州市中小学生家庭劳动清单(征求意见稿)》,为学生家长罗列了从小学一年级到高中三年的家庭劳动明细,预计将在新学期实行。
杭州市教育局相关负责人介绍,目前这份清单对标国家最新课程方案和课程标准,以提升学生的劳动观念、劳动能力、劳动习惯和品质、劳动精神等核心素养为目标,围绕日常生活劳动、生产劳动、服务性劳动3大类内容,以任务群为基本单元进行设计,供家庭教育对照。
小学段
1-2年级
3-4年级
5-6年级
初中段
高中段
1年级
2年级
3年级
②一年级上学期设为入学适应期
2021年3月,教育部印发
《关于大力推进幼儿园与小学
科学衔接的指导意见》
(以下简称《指导意见》)
全面推进幼儿园和小学实施
入学准备和入学适应教育
减缓衔接坡度
帮助儿童顺利实现从幼儿园到小学的过渡
《指导意见》要求
在研究分析入学准备和入学适应教育成效
梳理总结试点工作经验的基础上
2022年秋季学期开始
各省(区、市)全面推行
入学准备和入学适应教育
重点任务及主要举措
该意见聚焦幼儿园和小学两个主体,强化衔接合力,提出了五条幼小衔接举措:
一是幼儿园实施入学准备教育,帮助幼儿做好生活、社会和学习等多方面的准备。
二是小学实施入学适应性教育,将一年级上学期设置为入学适应期,改革一年级教育教学方式,强化与幼儿园教育相衔接。
三是教研部门要建立幼小联合教研制度,指导小学和幼儿园教师加强课程、教学、管理等方面的合作交流与研究。
四是幼儿园和小学要建立家园校共育机制,帮助家长认识过度强化知识准备、提前学习小学课程内容的危害,积极配合做好衔接。
五是教育部门要整合各方资源,统筹推进衔接工作,进一步加强对校外培训机构违反教育规律行为的持续治理。
《入学适应指导要点》要求,小学要强化衔接意识,将入学适应教育作为深化义务教育课程教学改革的重要任务,纳入一年级教育教学计划,教育教学方式与幼儿园教育相衔接。小学一年级上学期作为幼小衔接适应期,实施与幼儿园相衔接的入学适应教育,合理安排一年级课程内容,改革教育教学方式,强化以儿童为主体的探究性、体验式学习,为每个儿童搭建成长适应的阶梯,帮助儿童逐步适应从游戏活动为主向课堂教学为主的转变。
③义务教育课程方案和课程标准(2022年版)
开始实施
今年4月,教育部印发
义务教育课程方案和语文等
16个课程标准(2022年版)
现行义务教育课程方案和课程标准
已分别实施了20年和10年以上。
义务教育课程修订自2019年启动,历时3年
新版义务教育课程方案和课程标准
将于2022年秋季学期开始执行。
义务教育课程方案和课程标准有哪些变化
教育部教材局负责人就《义务教育课程方案和课程标准(2022年版)》答记者问时提出:
在课程方案方面
一是完善了培养目标。全面落实习近平总书记关于培养担当民族复兴大任时代新人的要求,结合义务教育性质及课程定位,从有理想、有本领、有担当三个方面,明确义务教育阶段时代新人培养的具体要求。
二是优化了课程设置。整合小学原品德与生活、品德与社会和初中原思想品德为“道德与法治”,进行九年一体化设计;改革艺术课程设置,一至七年级以音乐、美术为主线,融入舞蹈、戏剧、影视等内容,八至九年级分项选择开设;科学、综合实践活动开设起始年级提前至一年级;落实中央要求,将劳动、信息科技及其所占课时从综合实践活动课程中独立出来。
三是细化了实施要求。增加课程标准编制与教材编写基本要求;明确省级教育行政部门和学校课程实施职责、制度规范,以及教学改革方向和评价改革重点,对培训、教科研提出了具体要求;健全实施机制,强化监测与督导要求。
在课程标准方面
一是各课程标准基于义务教育培养目标,将党的教育方针具体化细化为本课程应着力培养的学生核心素养,体现正确价值观、必备品格和关键能力的培养要求。例如,道德与法治课程明确了政治认同、道德修养、法治观念、健全人格、责任意识等培养要求。
二是优化了课程内容结构。基于核心素养要求,遴选重要观念、主题内容和基础知识技能,精选、设计课程内容,优化组织形式。涉及同一内容主题的不同学科间,根据各自的性质和育人价值,做好整体规划与分工协调。设立跨学科主题学习活动,加强学科间相互关联,带动课程综合化实施,强化实践要求。
三是研制了学业质量标准。依据核心素养发展水平,结合课程内容,整体刻画不同学段学生学业成就的具体表现,形成学业质量标准,引导和帮助教师把握教学深度与广度,为教材编写、教学实施、考试评价等提供依据。
四是增强了指导性。各课程标准针对“内容要求”提出“学业要求”“教学提示”,细化了评价与考试命题建议,注重实现教、学、考的一致性,增加了教学、评价案例,不仅明确了“为什么教”“教什么”“教到什么程度”,而且强化了“怎么教”的具体指导,做到好用、管用。
五是加强了学段衔接。注重“幼小衔接”,基于对学生在健康、语言、社会、科学、艺术领域发展水平的评估,合理设计小学一至二年级课程,注重活动化、游戏化、生活化的学习设计。依据学生从小学到初中在认知、情感、社会性等方面的发展变化,把握课程深度、广度的变化,体现学习目标的连续性和进阶性。了解高中阶段学生特点和学科特点,为学生进一步学习做好准备。
④义务教育阶段学校
不得从事经营活动(按照国家有关规定)
8月11日
财政部会同教育部印发了
新修订的《中小学校财务制度》
(以下简称《制度》)
《制度》从2022年9月1日起正式实施。各地、各学校可利用中小学校暑假,开展人员培训、制定实施细则、修订配套制度等工作。财政部将会同教育部密切关注《制度》实施情况,持续跟踪问效,指导中小学校切实提高财务管理水平,确保《制度》贯彻落实。
与原《制度》相比,新《制度》针对地方落实“双减”、学生营养改善计划、扩大普惠性学前教育资源等重大政策时面临的新情况、新要求,统筹兼顾学校财务管理薄弱环节,着重从六个方面进行了修订:
一是调整了《制度》的适用范围,不再要求接受国家经常性资助的社会力量举办的中小学校执行本制度。
二是明确党组织领导中小学校的财务管理工作。
三是强化学校财务队伍建设,新增学校财务主管人员和财务、会计人员的岗位设置、职责权限以及任职条件等规定。
四是对学校采取自主经营食堂、委托方式经营食堂、配餐或托餐等不同方式为学生供餐的实际情况,分类提出财务管理要求。
五是明确课后服务等服务性收费的管理要求,增加中小学校不得擅自扩大收费范围、增加收费项目、提高收费标准的禁止性规定,加强对地方落实“双减”政策财务行为的指导。
六是根据新的《事业单位财务规则》,对预算管理、资产管理、财务报告制度等内容作相应调整和细化。
此外,中小学校食堂应当坚持公益性和非营利性原则。义务教育阶段学校按照国家有关规定不得从事经营活动。
来源|综合自教育部官网、财政部官网、中国教育报等消息
本期编辑|许天怡
责任编辑|刘丹丹
投稿|zjjyb1@163.com