实施留置措施!又有上市公司董事长被立案调查。
11月16日下午,川投能源公告称,控股股东川投集团董事长刘体斌已被四川省监察委员会立案调查,并被实施留置措施。刘体斌同时兼任公司法定代表人、董事长。
01
川投集团董事长被立案调查
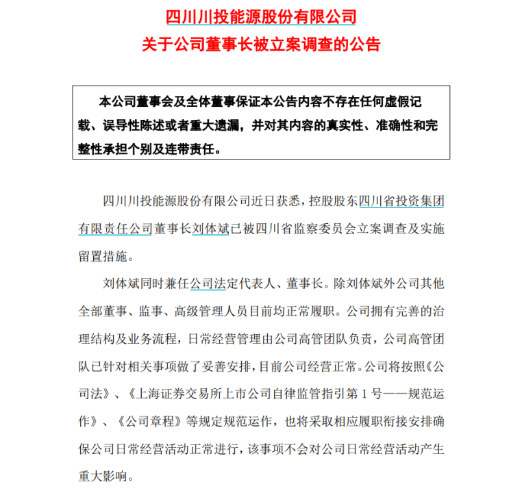
11月16日,川投能源发布公告表示,公司近日获悉,控股股东四川省投资集团有限责任公司董事长刘体斌已被四川省监察委员会立案调查及实施留置措施。
刘体斌同时兼任公司法定代表人、董事长。除刘体斌外公司其他全部董事、监事、高级管理人员目前均正常履职。公司拥有完善的治理结构及业务流程,日常经营管理由公司高管团队负责,公司高管团队已针对相关事项做了妥善安排,目前公司经营正常。
公司将按照《公司法》《上海证券交易所上市公司自律监管指引第1号——规范运作》《公司章程》等规定规范运作,也将采取相应履职衔接安排确保公司日常经营活动正常进行,该事项不会对公司日常经营活动产生重大影响。
川投能源表示,截至本公告披露日,公司尚未知悉留置调查的进展及结论,公司将持续关注上述事项的后续情况,并严格按照有关法律、法规的规定和要求,及时履行信息披露义务,请投资者注意风险。
02
刘体斌身兼数职
公开资料显示,刘体斌现年59岁,高级会计师,1984年7月参加工作。历任四川长虹电器股份有限公司副董事长、总经理、党委常委;四川长虹电子集团有限公司副董事长、党委常委;华意压缩机股份有限公司董事长;长虹美菱股份有限公司董事长;四川长虹民生物流股份有限公司董事长;四川省投资集团有限责任公司总经理等职。
2019年4月,川投集团主要领导调整,刘体斌任四川省投资集团有限责任公司(简称“川投集团”)党委书记、董事长,不再担任川投集团总经理。2019年5月,刘体斌上任并成为川投能源董事长。
不过,目前川投集团官网领导团队中已无刘体斌的身影。
相关信息显示,川投集团成立于1988年10月,是四川省委省政府批准首批组建的省级大型投融资运营公司和国有资本投资公司改组改革试点,是四川省国有资本授权经营主体、重点建设项目融资和投资主体之一。
川投集团及所属成员企业现有员工10000余人,下辖川投能源(600674.SH)、紫坪铺、川投水务、嘉阳集团等38家全资、控股子企业,参股雅砻江流域开发公司、国电大渡河公司、神华四川能源、中电福溪团等一大批优质项目。
官网显示,川投集团参控股上市企业除了川投能源外,还包括长虹佳华、岷江水电、广安爱众等。
03
川投能源三季度业绩小幅下滑
据了解,川投能源是四川省投资集团旗下从事电力生产的上市公司,公司通过一系列资产重组和稳健经营,确立了以水电清洁能源为主和铁路信息产业为辅的发展格局。
9月16日,在川投能源的一次路演中,董事长刘体斌曾出席会议投资者进行了沟通交流。有投资者提问,“银江水电站投资60亿元,年发电量价格不足16亿元,在四川水电电价这么低的省份,公司如何确保项目不出现大的亏损?”
对此,川投能源表示,公司一直以来尽最大的努力来确保资产保值增值,维护股东权益,也一直通过多种措施提高银江水电站的经济效益。一是严控投资成本,在确保安全环保质量的前提下,通过设计优化、建设管理、降低融资利率等方式减少总投资;二是已经提前一年实现大江截流,争取早日投产、早日见效,既降低了建设期财务费用也缩短了投资回收期;三是积极争取直供园区等政策,加强经营管理等。
从业绩表现来看,2019年以来,川投能源的业绩表现相对平稳,营业总收入稳步提高,但归母净利润略有波动。近期公布的季报显示,公司前三季度营业收入为8.83亿元,比上年同期下滑1.08%;归属于上市公司股东的净利润为29.19亿元,比上年同期增长5.02%。
川财证券认为,三季度业绩小幅下滑,水风光互补未来可期。杨房沟、两河口水电站带来水电增量,沿江风光项目有序推进。公司中游水电站中,杨房沟和两河口水电站在上半年实现全部机组投产发电,一方面扩大了水电发电机组规模,另一方面进一步提升“一条江”的联合优化调度能力,实现了梯级发电效益最大化。同时,雅砻江公司有序推进沿江水风光一体化建设,腊巴山风电项目和柯拉光伏电站已正式开工,装机容量分别为20万千瓦、100万千瓦,预计2023年下半年均能实现投产发电。
股价表现方面,川投能源年内走势震荡。截至16日收盘,该股报11.46元,总市值为510亿元。
截至9月30日,该股有3.54万户股东。
等你来pick→
来源 中国基金报
编辑 吴怡漪
责编 李耿光
监制 刘柱
校审 谭录岗