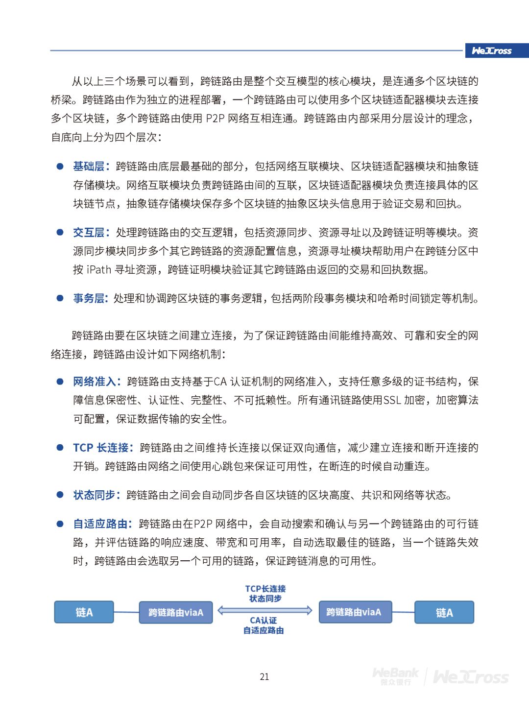
后续公众号将陆续推出开发教程,敬请关注
公众号后台回复【跨链】
可获取白皮书高清PDF
微众银行区块链开源版图再添新成员,这一次,是要实现不同区块链之间跨行业、跨机构、跨地域地互联互通,让信任得到更大范围地传递。
新成员命名WeCross,是一款区块链跨链协作平台,由微众银行区块链团队自主研发并完全开源。目前,WeCross已完成 v1.0.0-rc1 版本的开发与发布,支持市面上多种主流开源区块链,如 FISCO BCOS 、Hyperledger Fabric 等。
通过开源共建的方式,WeCross会逐步对接更多的区块链平台和应用,欢迎社区积极参与贡献。源代码开源地址:
https://github.com/WeBankFinTech/WeCross
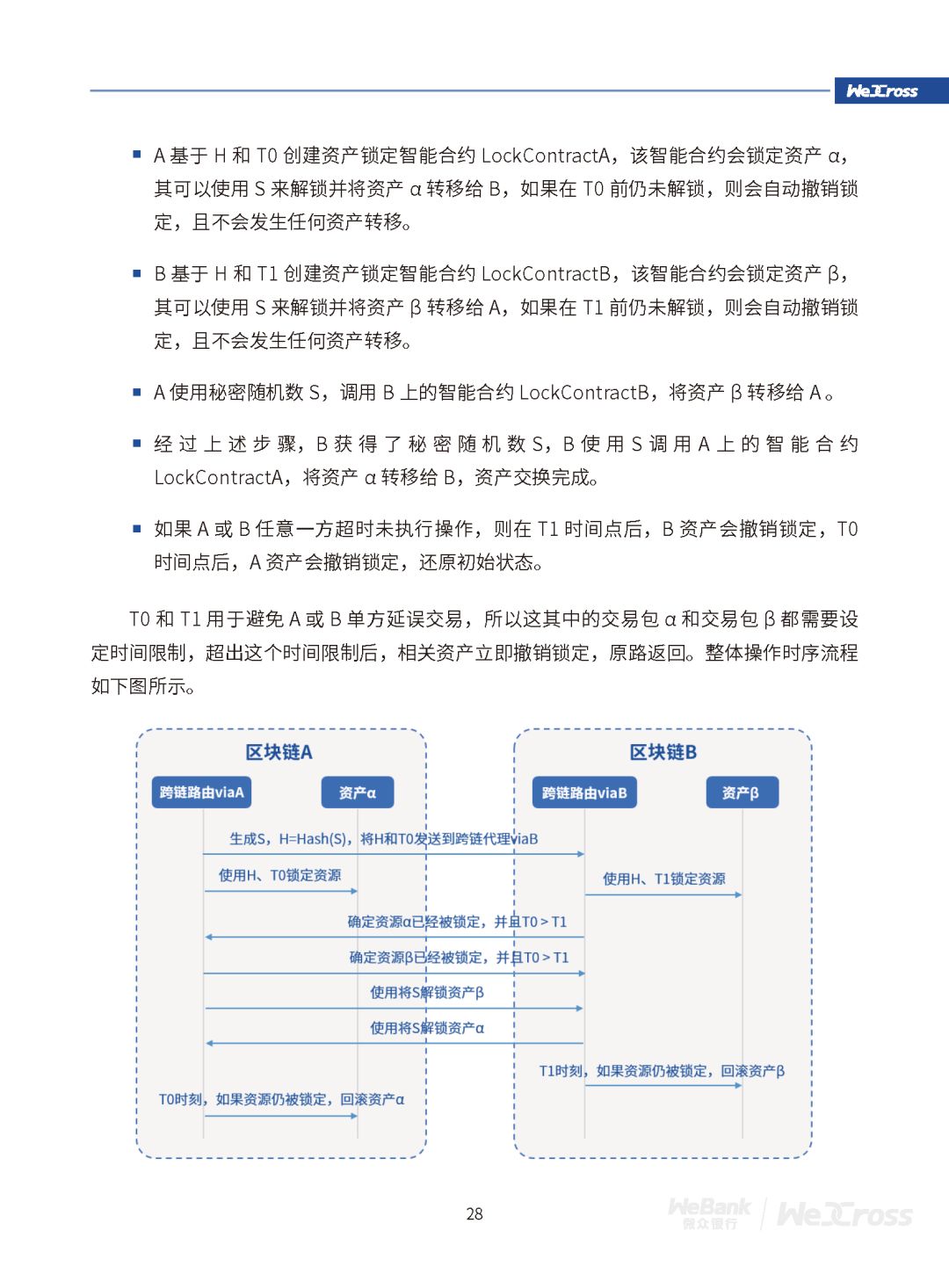
一个通用、高效、安全的区块链跨链协作机制应该具备什么气质?我们认为,跨链方案需遵循 “4S”原则,即:
Synergetic——跨链业务高效协同
Secure——跨链操作安全可信
Scalable——跨链网络分层可扩展
Swift——跨链接入高效便捷
基于此设计理念,WeCross创新性提出UBI通用区块链接口、HIP异构链互联协议、TTM可信事务机制、MIG多 边 跨 域 治 理四个核心技术,实现了跨链交互的高效可用、安全可信和便捷治理。
目前,WeCross已经围绕司法跨域仲裁、物联网跨平台联动、数字资产交换、个体数据跨域授权等具体应用场景提出了针对性解决方案。未来,WeCross将会作为分布式商业区块链互联的基础架构,持续促进跨行业、机构、地域的跨区块链价值交换和商业合作,推动区块链应用生态的深度融合发展。
公众号将陆续推出开发教程、社区协作指南、应用实践等干货文章,敬请关注。
后台回复【跨链】,可下载白皮书高清PDF。
长按二维码关注
微众银行区块链
下载PPT资源 | 订阅干货资讯 | 进群交流 | 合作联系