喜庆的春节结束之后,寒假假期余额终于归零!新学期在家长们炙热的期盼中来到!开学可以说是有人欢喜有人忧,家长们早就坐不住了!
做学生的时候总觉得假期太短,当父母的时候又觉得假期太长。有一种解脱叫孩子开学!分享下家长们比奥运会夺冠还激动的心情~
你闻到了自由的味道了吗?
同一个世界,同一个妈妈(爸爸)!
随着校园逐渐恢复往日的热闹,关于学校的动态又多了起来,新学期来到,家长们要做的第一件事就是——交学费!
近日,徐汇区教育局就公布了《徐汇区民办中学学费收费批复》,与去年相比该区民办上涨基本都在3000元以上!
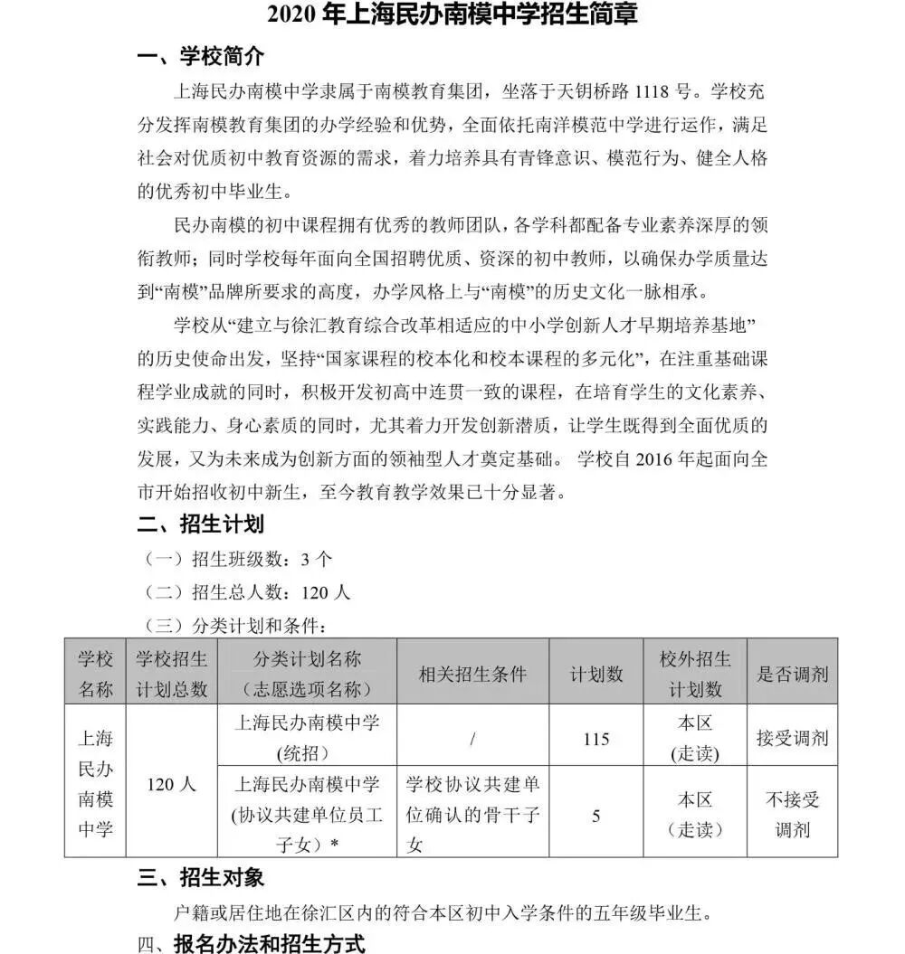
1、上海民办南模中学
2020年学费:20000元/学期
2021年学费:23000元/学期
↑上涨3000元/学期
2020年招生计划:
2、上海民办位育中学
2020年学费:19000元/学期
2021年学费:22000元/学期
↑上涨3000元/学期
2020年招生计划:
招生对象:户籍或居住地在徐汇区内的符合本区初中入学条件的五年级毕业生。
3、上海市西南模范中学
2020年学费:初中20000元/学期
2021年学费:初中23000元/学期;高中25000元/学期
↑初中上涨3000元/学期
2020年招生计划
招生对象和范围:
(一)户籍或居住地在本市内的符合本区初中入学条件的五年级毕业生。(二)可跨区招生(本区学生报走读,外区学生报住宿)。
4、上海市西南位育中学
2020年学费:初中23000元/学期
2021年学费:初中27000元/学期;高中29000元/学期
↑初中上涨4000元/学期
2020年招生计划
招生对象和范围:
(一)户籍或居住地在本市内的符合本区初中入学条件的五年级毕业生。
(二)可跨区招生。
5、上海市世界外国语中学
2020年学费:
普通班30000元/学期;双语班40000元/学期;融合班55000元/学期
2021年学费:境内班27000元/学期;双语班36000元/学期
↓双语班每学期降4000元
6、上海市民办华育中学
2020年学费:19000元/学期
2021年学费:22000元/学期
↑上涨3000元/学期
2020年招生计划:
招生对象和范围:
(一)户籍或居住地在本市内的符合本区初中入学条件的五年级毕业生。(二)可跨区招生。
7、上海市民办西南高级中学
2020年学费:未知
2021年学费:18000元/学期
体制外学校,学费本来就不菲,前段时间,上海部分头部国际学校,学费都有一定程度的上调,如我们熟悉的上海领科、上中国际等,到底怎么回事?哈小童带你来看看!
作为魔都老牌国际学校的排头兵,上中国际自然深受家长们的欢迎。
在上中国际2021小学新一年级招生报名的文件中,就对2021年秋季入学新生的学费作出了公示:
小学 (1-5年级):70,000/学期
中学(6-8年级):75,000/学期
高中(9-12年级):78,000/学期
从5万涨到了7万!相比去年上涨了40%!
为什么上涨,学校在这方面并没有给出明确的答复。
不过每学期上7万+,本来性价比超高的上中也算是进入国际化学校的学费排名一梯队了。按这个趋势,作为公立国际部的头把交椅,其他公立国际部明年的学费,也应该会动动了。
有妈妈说,这一涨价,瞬间觉得包玉刚性价比也蛮高。
更有壕气冲天的爸爸表示:终于涨价了!这样报的人就能少点,让娃少个竞争对手。
上中国际每年为全球各国和地区的一流大学输送优秀毕业生。以美国为例,每年申请的学生中,超过80%的毕业生为美国排名前50的大学所录取。虽然上涨了学费,但冲着学校的名气和升学率,很多家长仍然热情不减!
上海领科一直是上海A-Level学校无可争议的霸主存在。
2020届毕业生共收获174枚G5 offer,其中,牛津8枚、剑桥3枚、伦敦政治经济学院13枚、帝国理工学院32枚、伦敦大学学院118枚。
不仅今年的录取势头强劲,19年领科教育上海校区共斩获G5大学offer 188枚,上海领科教育收获的牛剑offer占据上海国际学校的半壁江山!
这样一所学校,无疑是出国留学首选。不过,与之相对的,收费也不便宜。
2020年收费标准如下——
IGCSE:15万元/学年
A-Level:15.5万元/学年
IBDP:16万元/学年
而根据最新的消息,2021年秋季A-Level的学费由此前的15.5万/学年上调到17.5万/学年,增长了2万/学年,涨幅13%。其他课程最新的收费标准暂未公布。
日前,上海市长宁区教育局就发布了了一则初审意见函,主要是对包玉刚实验学校小学部收费标准的初审意见。
根据意见函的内容,包玉刚已有4年未调整收费标准,已经不能满足学校维持正常的运转所需,为此,学校申请从2021年开始调整学校小学部的收费标准。
此次收费标准调整主要针对小学部,从原先的78000元/学期,调整为86000元/学期,学费上涨了10%左右,具体变化如下——
包玉刚学校在2020美本早申请中,共收获18枚offer。其中10枚是美国藤校及排名Top前10的offer,其中唯一一枚上海地区的哥大早申请offer也由包校的学生斩获。
2020年学校总共招了120人(1年级招6个班),统招只有48人,所以上海的有钱人都挤破了头想进去。
WLSA上海学校 (WLSA Shanghai Academy)发轫于WLSA复旦国际课程班,是世界名中学联盟于2012年9月在上海复旦附中进修学校开设的国际高中课程项目。
学校在2021年秋季入学调整了学费,从之前15.9万/学年上调到17.2万/学年,增长了1.3万/学年,涨幅8%。
WLSA上海学校,升学成绩堪称奇迹!今年“哈耶普斯麻”大满贯,加之早申录取斩获1枚牛津Offer。
从2015年第一届毕业生起,仅5年就集齐普林斯顿、耶鲁、MIT、哥大、斯坦福等顶尖大学Offer,进入全美Top20大学比例高达21%。
包玉刚、领科、WLSA上海学校作为三大课程体系的代表性学校,三所学校今年都有不同幅度的学费上涨,这背后意味着什么自然不言而喻,而上海国际学校总体的学费呈现何种特点呢?
针对沪上100+国际学校统计结果显示,我们发现国际学校学费区间在0.3万-32万之间,虽然看似中间浮动值非常大,但真正留给家长选择的余地并不多,不断上涨的学费也考验着家长的钱包。
不过,以上仅仅是计算了学费,假设一个孩子K12教育阶段都在国际学校度过,那么按照每年12万元的学费计算,仅仅学费就要花近150万元。
而这还不包括住宿和生活补习开销,哈小童曾做过推算,培养一个接受K12国际教育的孩子至少要准备600万+的费用,这可是在上海市有些地方一套房子的价值!
在国际学校学费上涨的情况下,你还会选择它吗?
*本文由哈童上海小升初综合整理
相关数据来源:徐汇教育局官网、各校官网、爱唯教育,如有侵权请联系
很多家长说不能及时看到文章
因为公众号推送不再按照时间
点【在看】和星标哈童上海小升初
重要时期,确保你能及时收到公众号通知
点这里👇