升学季在即,“小白”家长还在迷迷糊糊?
欢迎加入哈童上海升学微信群
和上万上海家长一起抱团升学
识别文末二维码即可进群
从去年开始,小升初就已经实行“公民同招”,公民办二选一!
很多没有了解过升学的家长还不知道这意味着什么,简单来说,你选了民办等于自动放弃对口公办优先录取的机会,学区房相当于“作废”了;如果民办没有录取,那就要重回公办池子里重新排序或是统筹入学,进入那些还没招满的本区公办学校。
去年起“先去考民办,拿公办学区当保底”的路子就行不通了。尤其是你人户一致对口的公办本身就很不错,还是否要去参加民办摇号,需要慎重决定!
对于“公民同招”的规定,上海各区大致相同,但也略有不同,尤其初中阶段刚开始实施。我们接着来看看去年各区对于公民办同步招生以及公办对口排序的政策规定,注意细节,多区是按户籍/房产年限排序的。
实施公民办学校同步招生,未被民办初中学校录取的学生,由小学就读区教育行政部门安排进入初中就读;如已填报《本市户籍学生回户籍(居住)地就读申请表》,按照填表时所选择的户籍(居住)地,由相关区教育行政部门统筹安排进入公办初中就读。
黄浦区对口是全部以小学相对就近对口进入公办初中,如学校仍有学额的情况下,再安排申请回黄浦区(户籍所在地)的学生。再根据相关学校学额情况统筹安排外区小学毕业,居住地在黄浦区,申请回黄浦区就读初中的学生。排序如下:
1、未报民办,有黄浦学籍
2、未被民办录取,有黄浦学籍
3、未报民办,外区学籍,有黄浦户籍
4、未被民办录取,外区学籍,有黄浦户籍
5、未报民办,外区学籍,有黄浦居住地
※ 居住地基本就是统筹安排了
6、未被民办录取,外区学籍,有黄浦居住地
7、其他类,未被民办录取,同类排序靠后
实施公民办学校同步招生,未被民办初中录取的学生,根据公办初中已分配入学的实际情况,以本区户籍人户一致优先、同类排序靠后为原则,由小学就读区教育行政部门安排进入初中就读,如已填报《本市户籍学生回户籍(居住)地就读申请表》,按照填表时所选择的户籍(居住)地,由相关区教育行政部门统筹安排进入公办初中就读。
徐汇区按学生户籍性质,采用小学对口入学、划块电脑派位入学相结合的方法,优先本区户籍与居住地一致(报名人数超额时,按户籍时间长短排序)。
小升初录取顺位:
1、人户一致(户籍与居住地一致),未报民办
2、人户一致,报民办未录取
3、人户分离/本市集体户口,居住地入学
4、人户分离/本市集体户口,居住地入学,未被民办录取
5、非沪籍,有居住证积分120分,未报民办
6、非沪籍,有居住证积分120分,报民办未录取
7、港澳台、外籍适龄儿童
实施公民办初中同步招生,未被民办初中录取的学生,根据公办初中已分配入学的实际情况,由区教育局按照当年度区、校招生政策和细则安排入学。小学毕业生如已填报《本市户籍学生回户籍(居住)地就读申请表》,按照填表时所选择的户籍(居住)地,由区教育局统筹安排进入公办初中就读。
长宁区公办初中招生方式是小学对口初中,按照电脑派位/对口入学和统筹安排,以下几类学生可以参与电脑派位/对口入学:
⑴ 本市户籍并在本区就读的应届小学毕业生
⑵ 本区就读的应届小学毕业生中,父母一方持有效的《上海市居住证》且积分达标准分值的人员子女和持有《上海市人才引进居住证(cw9在有效期内)》的人员子女
⑶ 本区就读的应届小学毕业生中,父母一方持有“上海市居住证B证”的外籍人员(留学人员)子女
⑷ 本区就读的应届小学毕业的香港、澳门、台湾学生及华侨子女
以下几类学生是统筹安排入学,虽然有长宁的户籍或居住地,但不参加公办初中电脑派位和对口入学:
⑴ 本区户籍,区内跨地块就读
⑵ 本区户籍,没有长宁学籍
长宁比较特殊,本身就是公办摇号录取的。在你报名民办初中前,区内就已经完成电脑派位工作,并以《告知书》形式告知录取结果,所以未被民办录取也不会影响对口结果。具体以5月6日发的《告知书》为准,如果未被民办录取就作废公办摇号结果的话,会在告知书上注明。
实施公民办学校同步招生。未被民办初中录取的本区学籍学生(申请回外区就读除外),根据公办初中已分配入学的实际情况,由区教育局按照当年度区、校招生政策和细则安排入学。申请回本区就读并已填报《本市户籍学生回户籍(居住)地就读申请表》的外区学籍学生,由区教育局统筹安排进入公办初中就读。
静安区公办初中学校招生采用相对就近小学对口或部分电脑派位的方法,小学毕业生免试入学。以“相对就近、统筹安排”为原则,根据全区义务教育学校资源分布和人户分离的少年报名登记数量,以及与购房人或承租人关系、购房或租房年限等实际情况。
小升初录取顺位:
1、本区学籍,未报民办
2、本区学籍,报民办未录取
3、其他类统筹入学
原则上你有静安学籍,就能进对口初中,当报名的学生人数少于学校招生计划数时,学校应如数录取;报名的学生人数超过学校招生计划数时,学校可采用“电脑派位”等办法录取学生。外区学籍的学生回静安户籍(居住地),统筹安排入学。
实施公民办学校同步招生,未被民办中小学录取的,根据公办中小学已分配入学的实际情况,由区教育行政部门按照区、校招生政策安排入学。小学毕业生如已填报《本市户籍学生回户籍(居住)地就读申请表》,按照填表时所选择的户籍(居住)地,由区教育行政部门统筹安排进入公办初中就读。
普陀区的公办初中实行小学对口招生。理论上有学籍的都是进入对口公办初中,回户籍(居住)地的按区内学校资源情况,在区域内统筹安排入学。未被民办录取排序如下:
1、未报民办,有普陀学籍
2、未被民办录取,有普陀学籍
3、其他类统筹入学。
2020年,初中阶段实施公民办学校同步招生,未被民办初中录取的学生,根据公办初中已分配入学的实际情况,以对口生源优先、同类排序靠后为原则安排入学。未能对口入学的学生将统筹安排相对就近的公办初中就读。
先看未报名民办初中的学生:
① 本区小学五年级学生按对口统配原则升入相应的公办初中就读,九年一贯制学校的五年级学生原则上全部升入本校初中部。在本区小学就读的非本市户籍小学毕业生,统筹安排至公办初中就读。
② 选择跨区或本区跨联合招生地块就读的本市户籍小学五年级学生,根据公办初中已分配入学的实际情况,按照以下顺序,依次排序,统筹安排入学。
1、本区就读五年级回本区户籍地
2、回本区居住地
3、外区就读五年级回本区户籍地
4、回本区居住地
在外省市就读五年级的本市户籍、符合条件的非本市户籍学生,需至义务教育招生办公室(祥德路141号)办理相关手续,审核通过的,安排至公办初中就读。
报名民办初中未被录取的学生:根据公办初中已分配入学的实际情况,以对口生源优先、同类排序靠后为原则,参照上述顺序再次排序,统筹安排入学。
实施公民办学校同步招生。未被民办初中录取的学生,根据公办初中已分配入学的实际情况,以对口生源优先、同类排序靠后为原则,按照2020年本区、校招生政策,由区教育局统筹安排进入公办初中就读。小学毕业生如已填报《本市户籍学生回户籍(居住)地就读申请表》,按照填表时所选择的户籍(居住)地,由相关区教育行政部门统筹安排进入公办初中就读。
杨浦区公办初中学校全部采用小学对口升入初中方式,不论你户籍是在上海哪个区,只要是杨浦学籍,都是随就读小学对口升入初中。排序如下:
1、未报民办,有杨浦学籍
2、未被民办录取,有杨浦学籍
3、统筹安排,无杨浦学籍
报名民办初中未被录取的,在公办初中已分配入学的实际情况下,以“本区户籍人户一致优先、同类排序靠后”(比如同属人户一致类, 即排在此类靠后)为原则,由区教育考试中心按照当年度区、校招生政策和细则安排入学。如已填报《本市户籍学生回户籍(居住)地就读申请表》,按照填表时所选择的户籍(居住)地,由区教育考试中心统筹安排进入公办初中就读。
由区教育考试中心对本区小学毕业生按照“人户一致优先” 为原则,相对就近统一安排到各公办初中。安排如下:
1. 对于闵行区户籍地(户主为直系亲属或本人)与居住地(产权人为直系亲属或本人,且全部或共同共有)一致的适龄儿童、学生,当报名人数不超过对口学校招收计划数时,安排就近入学;当报名人数超过对口学校招收计划数时,按照适龄儿童、学生户籍迁入时间先后排序安排入学,超出部分实行区域内统筹安排入学。
2.具有本市户籍,因“市政动迁”户籍暂时没有迁入闵行区居住地的适龄儿童、学生,凭动迁证明在安排完成第1条规定情况入学后,参照上述操作。
3.本市户籍配住廉租房的适龄儿童、学生,可凭户口簿和配住廉租房相关居住证明等在安排完成第2条规定情况入学后,参照上述操作。
4.非闵行区户籍但持闵行区房产证(产权人是父母或本人,且全部或共同共有)的适龄儿童、学生(需要提供符合当年招生相关规定的材料),在安排完成第3条规定情况入学后,参照上述操作。
5.闵行区集体户籍适龄儿童参照本市户籍人户分离适龄儿童回居住地入学工作办法就读。
6、非沪籍,有上海居住证有积分/房产等情况统筹安排
7、港澳台、华侨、外籍人员携随行子女入学
说明:
(1)对于区域内入学矛盾突出的学校实施每户地址五年内只享有一次同校对口入学机会(多胞胎、二孩除外)。五年内已有适龄儿童入学的,由区教育局统筹安排入学。
(2)报名民办初中未被录取的,在公办初中已分配入学的实际情况下,以“本区户籍人户一致优先、同类排序靠后”(比如同属人户一致类, 即排在此类靠后)为原则,由区教育考试中心按照当年度区、校招生政策和细则安排入学。如已填报《本市户籍学生回户籍(居住)地就读申请表》,按照填表时所选择的户籍(居住)地,由区教育考试中心统筹安排进入公办初中就读。
(3)九年一贯制公办学校小学毕业生原则上升入原学校就读六年级(如是随迁子女学生,需要提供符合当年招生相关规定的材料)。若要求回户籍(居住)地就读的学生,按报名系统要求选择适当选项,如选择在闵行区户籍(居住)地就读的,则按照本款相关内容执行。
实施公民办学校同步招生,未被民办中小学录取的,根据公办中小学校已分配入学的实际情况,由区教育局按照当年度区、校招生政策和细则安排入学。
未被民办中小学录取的适龄儿童和学生,以本市户籍人户一致优先、同类排序靠后(比如同属人户一致类,即排在此类靠后)为原则,由相关学校按照该原则制定招生细则安排入学,细则在学校网站上公布。小学毕业生如已填报《本市户籍学生回户籍(居住)地就读申请表》,按照填表时所选择的户籍(居住)地,由区教育局统筹安排进入公办初中就读。
宝山区公办初中按户籍划块免试就近入学原则,排序如下(未被民办录取的学生排序排在同类后面):
1、户籍地与实际居住一致
2、在本区购买房产,实际居住地址与房产证地址一致的。同等情况下根据房产证性质、监护人情况和办理居住登记时间长短等按序统筹安排。
3、寄居在亲属处的。同等情况下根据寄居亲属关系和办理居住登记时间长短等按序统筹安排。
4、在本区租房,实际居住地址与租房合同地址一致的。同等情况下根据户籍区域(跨区、外街镇)和办理居住登记时间长短等按序统筹安排。
实施公民办学校同步招生,未被民办中小学录取的,根据公办中小学已分配入学的实际情况,小学以“本市户籍人户一致优先、同类排序靠后”,初中以“对口生源优先、同类排序靠后”的原则,由区教育局和相关街镇按照当年度区、街镇招生政策和细则安排入学。
小升初录取顺位:
1、人户一致,未报民办
2、人户一致,报民办未录取
3、人户分离,居住地为其直系亲属或本人相应的房地产证地址。
4、人户分离,居住地为其直系亲属或本人的租房地址。(若上述1或2的条件相同,则根据房地产证办理时间先后或租房居住的时间先后排序。)
5、其他情况统筹安排入学。
说明:
1、《本市户籍人户分离人员居住登记回执》截止日期为4月13日。
2、同一街镇范围内“人户分离”的适龄儿童和小学五年级学生,本区不受理其居住地入学登记申请。
3、未被民办录取的同类排序靠后;优先安排户籍地与实际居住地一致的适龄儿童、学生就近入学;再根据登记入学人数和学校资源分布情况在区域内统筹安排符合条件的“人户分离”适龄儿童和学生入学。
实施公民办学校同步招生,未被民办中小学校录取的,根据公办中小学校已分配入学的实际情况,以“户籍地与居住地一致优先”、同类排序靠后为原则,由招办按照当年度区、校招生政策和操作细则安排入学。小学毕业生如已填报《本市户籍学生回户籍(居住)地就读申请表》,按照填表时所选择的户籍(居住)地,由相关区教育行政部门统筹安排进入公办初中就读。
入学条件及安排方式:
1.“户籍地与居住地一致”适龄学生:按学生本区常住户籍所在地地址安排对口入学,户主须是学生的父母、祖父母或外祖父母之一,且房产证产权人须为户主本人(全部或共同共有产权);学生本人为户主的,房产证产权人须为学生本人(全部或共同共有产权)或其父母(全部或共同共有产权)。户籍迁入日期、产证上的登记日期截止为2020年4月23日,办理入学手续截止日为8月10日。
2020年,如某校对口招生区域内符合上述入学条件的“户籍地与居住地一致”登记入学适龄儿童网上报名公办小学人数超过学校招生计划数,招办将按照适龄儿童户籍迁入时间先后排序安排入学,超额部分作统筹安排。
2.本市户籍、人户分离(居住地具备相应房产证)的学生:待区域内“户籍地与居住地一致”学生安排后,视学校招生情况,按房产证地址就近安排公办学校,房产证产权人须为学生父母(全部或共同共有产权)或其本人(全部或共同共有产权)。产证上的登记日期截止为2020年4月23日,办理入学手续截止日为8月10日。
3.符合入学条件的来沪人员随迁子女,其父母一方持有效期内《上海市居住证》,且积分达标准分值:居住地有相应房产证的(产权人为学生父母或其本人,并全部或共同共有产权),参照本市户籍、人户分离(居住地具备相应房产证)的学生就近安排入学,产证上的登记日期截止为2020年4月23日。居住地无相应房产证的,根据实际居住地址,统筹安排入学。办理入学手续截止日为8月10日。
4.动迁户子女:因动迁原因,户籍尚未迁移至安置地的,或居住的安置房产尚未办理产证的,如动迁安置地配套学校已具备招生条件,可凭动迁协议书安置地址就近安排入学。另行租赁房屋居住的,统筹安排入学。
5.本市户籍居住本区廉租房(经济适用房)的适龄儿童、少年:廉租房(经济适用房)的承租人(买受人)须是学生父母(提供相关证明),可按居住的廉租房(经济适用房)地址就近安排入学。
6.来沪人员随迁子女初中阶段入学,在本区有小学学籍、符合入学条件的随迁子女,原则上按就读小学统筹安排入学。新来沪的五年级随迁子女,需在本区就读初中六年级的,可在规定的时间内,自行前往有学额的公办初中登记报名。办理入学手续的截止日为8月10日。
7.香港、澳门、台湾适龄儿童、少年:香港、澳门、台湾学生持本人香港或澳门永久居民身份证、《中华人民共和国港澳居民居住证》《中华人民共和国台湾居民居住证》或港澳居民来往内地通行证、台湾居民来往大陆通行证和《本市境外人员住宿登记表》,安排入学时,视学校招生情况统筹安排入学。
8.外籍适龄儿童、少年:外籍学生持本人有效签证外国护照(须有中华人民共和国外国人居留许可页,且有有效往来签证)和《本市境外人员住宿登记表》,安排入学时,视学校招生情况统筹安排入学。
9.其他符合入学条件的学生:除上述情况以外,其他符合在本区入学的学生,由招办视实际情况统筹安排入学。
实施公民办学校同步招生,未被民办中小学校录取的,根据公办中小学校已分配入学的实际情况,由区教育局按照当年度区、校招生政策和细则安排入学。小学毕业生如已填报《本市户籍学生回户籍(居住)地就读申请表》,按照填表时所选择的户籍(居住)地,由相关区教育局统筹安排进入公办初中就读。
金山区对口入学安排如下:
(一)本市户籍且人户一致:根据其居住地所在的街镇对口安排初中入学。
说明:
1、居住地在石化城区、朱泾镇等招生区域内且“人户一致”的少年按照初中对口招生入学方案实施;
2、居住地在其它镇且“人户一致”的少年升入所在镇初中,一个镇有两所及以上初中的,按撤镇前的学区对口升入初中。
3、当报名人数超过对口学校招收学额时,区教育局将按照适龄儿童与户主关系、入户年限等要素排序安排入学,超出学额部分实行区域内统筹安排入学;本区户籍适龄儿童属于三代直系亲属以外的挂靠户口,由区教育局在区域内统筹安排入学。
(二)居住地在本区,但非“人户一致”:根据其居住地所在的街镇由区教育局统筹安排入学。
1、持本区户籍且在居住地有房产者:学生本人持本区户籍且学生本人或其直系亲属在居住地有自购房产。
2、持本区“居住登记回执”且在居住地有房产者:学生本人在本区无户籍但持有《本市户籍人户分离人员居住登记(回执)》且学生本人或其直系亲属在居住地有自购房产。
3、持本区户籍或“居住登记回执”而无房产者:学生本人在居住地持有本区户籍或《本市户籍人户分离人员居住登记(回执)》以及学生本人或其法定监护人持有效的“租赁房合同”等,但在居住地学生本人和其直系亲属无自购房产。
4、其他符合条件者。
以上情况均要根据儿童与户主关系、入户年限等因素统筹安排。
(三)随迁子女入学安排
根据辖区内公办学校学位数,统筹安排符合条件的随迁子女入学。
1.对符合基本条件的随迁子女,如果本人或其法定监护人持有本区自有住宅类产权房的,在住宅类产权房所在地统筹安排进入公办学校入学。
2.对符合基本条件的随迁子女,如果本人或其法定监护人在本区没有住宅类产权房,只有租赁房的,在公办教育资源紧缺的情况下,统筹安排进入周边的公办学校就读。
3.随迁子女本人持有投靠类居住证者,在统筹安排时优先。
4.随迁子女父母一方持有有效期内的《上海市居住证》且积分达到标准分值(120分)者,在统筹安排时优先。
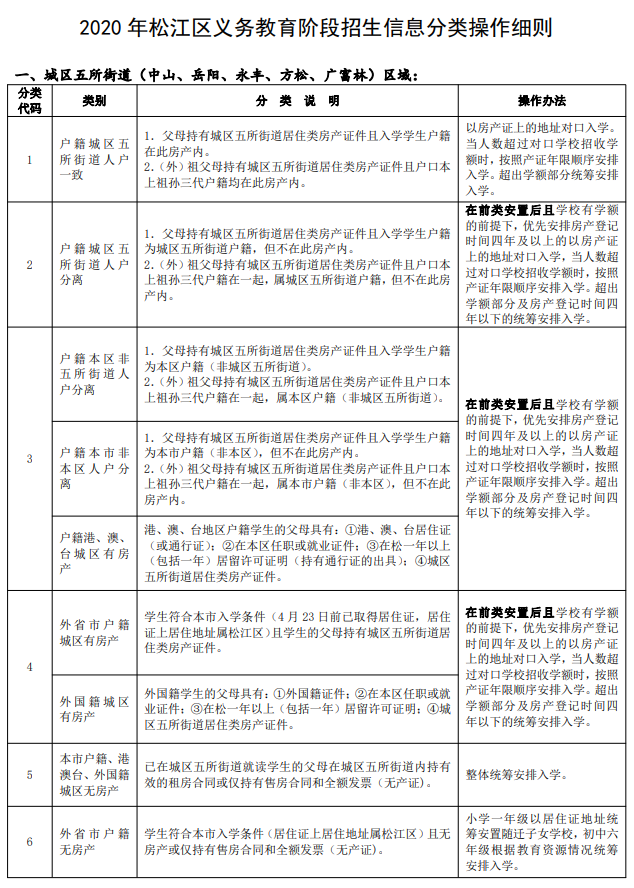
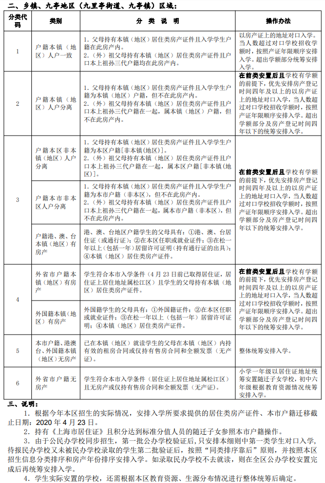
实施公民办学校同步招生,未被民办中小学校录取的,根据公办中小学校已分配入学的实际情况,由松江区教育考试中心按照《2020年松江区义务教育阶段招生信息分类操作细则》安排入学。小学毕业生如已填报《本市户籍学生回户籍(居住)地就读申请表》,按照填表时所选择的户籍(居住)地,由松江区教育考试中心统筹安排进入公办初中就读。
实施公民办学校同步招生,未被民办中小学校录取的,根据公办中小学校已分配入学的实际情况,按照学校安置细则、同类排序靠后的原则,安排进入尚有余额的对应学校,额满为止,超出部分由区教育行政部门按照当年度区、校招生政策和细则安排入学。小学毕业生如已填报《本市户籍学生回户籍(居住)地就读申请表》,按照填表时所选择的户籍(居住)地,由区教育行政部门统筹安排进入公办初中就读。
青浦区安置秩序如下:
1.本市户籍:户籍与房产证权利人相一致
2.本市户籍:户籍与房产证权利人不一致,直系房产
3.本市户籍:户籍与房产证权利人不一致,直系户籍
4.非本市户籍:积分达标(120分)且有直系房产
5.本市户籍:户籍与户主非直系,房产为非直系
6.非本市户籍:积分达标(120分)但无房产
7.非本市户籍:有房产但积分不达120分
8.非本市户籍:符合上海市入学条件,无房产且积分不达120分
说明:
1、房产/户口办理日期在2020年4月23日之前。
2、以上几类情况都要根据学校招生计划数及入学信息登记人数的实际情况予以依次排序录取,如同一档次中的人数超过了学校招生计划数,则由区教育行政部门组织,对该档次中的所有学生实施电脑随机录取。该档次中未被电脑随机录取的及该档次以下的学生将统筹安排相对就近入学。
实施公民办学校同步招生,未被民办中小学录取的适龄儿童,根据公办中小学已分配入学的实际情况,由区教育局按照当年度区招生政策和细则安排入学。小学毕业生如已填报《本市户籍学生回户籍(居住)地就读申请表》,按照填表时所选择的户籍(居住)地,由相关区教育行政部门统筹安排进入公办初中就读。
说明:
1、报名民办学校未被录取的,如对口学校尚有余额时,根据人户一致(户籍与自有房居住地一致)优先原则和本区人户分离实施方案安排,额满为止,超出部分由区教育局统筹安排入学。
2、具备相同条件安排顺序以房产证办理时间长短(年限长的优先)依次排序;房产证办理时间长短相同的以适龄儿童入户年限长短(年限长的优先)依次排序,额满为止。户口认定截止时间为2020年4月23日。
奉贤区义务教育阶段学校本市户籍学生招生排序如下:
1、适龄儿童人户一致,居住地产权人为适龄儿童父母、本人,拥有(或共同拥有)全部产权;户主为适龄儿童父母、本人。
2、适龄儿童人户一致,居住地产权人为适龄儿童祖父母、外祖父母,拥有(或共同拥有)全部产权;户主为适龄儿童父母、本人、祖父母、外祖父母。
3、适龄儿童人户分离,居住地产权人为适龄儿童父母、本人,拥有(或共同拥有)全部产权。
4、适龄儿童人户分离,居住地产权人为适龄儿童祖父母、外祖母,拥有(或共同拥有)全部产权。
5、适龄儿童人户一致,居住地产权人为拥有部分产权的适龄儿童直系亲属或本人。
6、适龄儿童人户分离,居住地产权人为拥有部分产权的适龄儿童直系亲属或本人。
7、适龄儿童人户分离,居住地为租赁房,且办理人户分离登记满1年。
8、其他情况。
实施公民办学校同步招生,未被民办中小学校录取的,根据公办中小学校已分配入学的实际情况,由区教育局按照本年度区、校招生政策和细则安排入学。小学毕业生如已填报《本市户籍学生回户籍(居住)地就读申请表》,按照填表时所选择的户籍(居住)地,由相关区教育行政部门统筹安排进入公办初中就读。
说明:
1.按照“户籍与居住地一致优先”原则。中小学入学,未被民办中小学录取的,以本市户籍人户一致优先、同类排序靠后(比如同属人户一致类,即排在此类靠后)为原则。
2.人户分离按照统筹安排的原则。如登记入学的学生数少于学校招生计划数时,按照“就近对口入学”的原则,安排学生进入义务教育阶段公办学校就读;如登记入学的学生数大于学校招生计划数时,按照“户籍地与居住地一致优先”原则,先安排户籍地与实际居住地一致的适龄儿童、少年,再统筹安排本市户籍“人户分离”的适龄儿童、少年入学。
3.烈士子女、符合条件的现役军人子女、公安英模和因公牺牲伤残警察子女及其他各类符合条件的优待对象,在有学额情况下,同类排序优先。
排序细则:
1.本市户籍适龄儿童、少年的居住地与户籍所在地一致,且户主为直系亲属或学生本人。
如对口招生区域内“户籍地与居住地一致”登记入学适龄儿童网上报名公办小学人数超过学校招生计划数,将按照取得房屋产权时间先后排序安排入学,额满为止。
经第一批公办小学验证和已分配入学,尚有余额时,报民办小学未被录取的,按照取得房屋产权时间先后再次排序,额满为止。超出部分由教育局统筹安排入学。初中参照执行。
2.本市户籍适龄儿童、少年的居住地址与户籍地址不一致,居住地产权人为学生父母或本人,并拥有全部产权。
3.适龄儿童、少年的居住地与其寄居在三代以内旁系亲属处的户籍地址相一致(三代是从学生开始计算为一代的三代)。
4.适龄儿童、少年的居住地与其父母的租房地址相一致且居住地址与户籍地址在不同乡镇。
5.其他情况。
以上情况均要根据居住地学校学额情况和学生实际居住年限的长短等因素在区域内统筹安排,在同一地址居住户内三年内原则上只有一次同校入学机会(二孩除外),同时还须经过教育局审核。
升学在即,一起来取经
欢迎加入哈童上海升学微信群
长按二维码加哈童小叮当微信进群哦
升学政策、入学信息、贴心指导
进群抱团取暖吧!
*本文由哈童上海小升初综合整理
部分数据来源:各区教育局2020招生政策,如有侵权请联系
很多家长说不能及时看到文章
因为公众号推送不再按照时间
点【在看】和星标哈童上海小升初
重要时期,确保你能及时收到公众号通知
点这里👇