重要提示:《证券期货投资者适当性管理办法》于2017年7月1日起正式实施,通过本微信订阅号发布的观点和信息仅供海通证券的专业投资者参考,完整的投资观点应以海通证券研究所发布的完整报告为准。若您并非海通证券客户中的专业投资者,为控制投资风险,请取消订阅、接收或使用本订阅号中的任何信息。本订阅号难以设置访问权限,若给您造成不便,敬请谅解。我司不会因为关注、收到或阅读本订阅号推送内容而视相关人员为客户;市场有风险,投资需谨慎。
储能的发展可以说是实现双碳的必由之路。为实现双碳目标,我国将逐步建立可再生能源为基础的新型电力系统。但相比传统能源,可再生能源发电普遍存在间歇性、波动性问题,需要储能配套以平滑和稳定电力系统运行。因而随着可再生能源占比的持续提升,储能在未来电力系统中将是不可或缺的角色,发展空间广阔。
储能行业拐点已至,增长提速的确定性较高。2021年我国储能发展迎来了明确的政策拐点,总量上制定“十四五”期间发展纲领提出量化目标,地方上鼓励或强制“新能源+储能”配套发展。但储能行业收益难题仍待化解,对此各部委直面行业痛点,从经济性上提供内生动力,具体措施包括完善分时电价拉大峰谷价差、确立储能辅助服务主体地位、理顺成本传导模式、给予储能项目直接补贴等。在政策和市场的双轮驱动下,储能行业拐点已至,全面加速“势不可挡”。
锂电池和逆变器率先受益,抽水蓄能不容忽视。综合政策目标和CNESA的预测,从2022年到十四五期末,我国新型储能装机至少还有5倍以上的发展空间,同期的抽水蓄能也还有增长50%以上的潜力。从储能行业细分领域看,锂电池和逆变器作为目前储能系统中价值量最高的两大部分,其设备供应商有望率先受益于储能装机需求的高增长。从更长期的发展前景看,液流电池和钠离子电池有望成为锂离子电池的重要补充。除新型储能外,在今年抽水蓄能项目的开发建设或将明显受益于稳增长目标下基建需求的释放。
储能发展可以说是实现双碳的必由之路。储能,简单来说就是将能量储存起来,以便在需要的时候释放使用的过程。为了实现“30·60”碳达峰、碳中和目标,我国决定将逐步建立新能源为基础的新型电力系统。近年来我国的可再生能源发电的发展迅速,装机占比已经从2011年27.7%提升至2021年45.4%。根据国家能源局的目标,到2025年我国新能源装机占比将进一步提升至50%以上,新能源发电的地位越发重要。而相比于传统能源,可再生能源发电普遍都有间歇性、波动性问题。随着可再生能源占比的进一步提升,保障能源稳定性的需求明显提高。简单来说,像风力发电、光伏发电都需要依赖自然资源,自然资源的功率输出天然不稳定,不像传统火电等可以进行人工干预,从而电力系统的发电灵活性就会明显下降。比如光伏的午间发电功率极大但是入夜基本降至0,与实际用电需求很难匹配。还有像去年下半年时欧洲地区出现天然气紧缺、国内出现煤炭紧缺导致能源价格大涨,都有极端天气影响水电风电发电不足、而对火电需求明显上升的因素在推动。因而发展储能是解决新型电力系统供需匹配和波动性问题的关键。一方面,通过配置储能可以实现可再生能源发电的削峰填谷,即将风光发电高峰时段的电量储存后再移到用电高峰释放,从而可以减少弃风弃光率;另一方面,储能系统可以对随机性、间歇性和波动性的可再生能源发电出力进行平滑控制,从源头降低波动性,满足可再生能源并网要求,为未来大规模发展应用打好基础。上面解释的主要是发电侧能源转型给储能发展带来的新机遇。那么储能的应用场景还包括电网侧、用户侧,随着电网灵活性需求的增加和商业模式逐渐理顺,也将一同驱动储能的规模化发展。在电网侧,储能电站目前主要用于提供电力市场辅助服务,比如系统调频。由于电网频率的变化会对电力设备的安全高效运行以及寿命产生影响,储能、尤其是电化学储能的调频效率较高,能在电网侧发挥重要保障作用。除了提供辅助服务以外,储能设备还可以缓解电网阻塞、提高电网输配电能力从而延缓设备升级扩容等。用户侧,目前储能最普遍的应用是利用峰谷价差进行套利。具体来说,通过低电价时给储能系统充电、高电价时系统放电,可以实现峰谷电价差套利,降低用电成本。对于大工业企业来说,也可以用储能在高峰负荷时放电,从而达到降低容量电费的目的。此外,储能还能在比如发生停电故障的时候将储备的能量供应给用户,保障供电的可靠性。比如去年三季度受能耗双控目标影响,很多地区工业企业只能面临停电限产的困境。所以在当前能源压力激增的背景下,发展储能更成为了重要的解决方案。
随着全球协同应对气候变暖方案的推进,世界主要国家都在迅速推进能源转型,带动储能装机需求不断增加,近年来全球储能发展均在提速。截至2021年底,全球已投运储能项目累计装机规模约209.4GW,相比2020年同期增长9%。我国近两年受相关政策推动,也实现了储能装机的高速增长,尤其是2021年。截至2021年,我国已投运储能项目累计装机规模46GW,21年当年新增装机10.5GW,接近此前4年的新增装机总量,可以说去年储能装机实现大提速。2020年累计装机的同比涨幅也在10%,增速相较2018、2019年持续明显抬升。![]()
根据技术原理划分,储能主要分为物理储能(如抽水蓄能、飞轮储能等)、电化学储能(如锂离子电池、铅酸电池、液流电池等)、电磁储能(如超级电容器、超导电磁储能等)三大类。
由于技术成熟度高、成本低,全球抽水蓄能的累计装机规模占比最高。抽水蓄能就是在电力低负荷时期将水从下水库抽到上水库蓄水,从而在电力负荷高峰时放水,利用重力势能重新发电。2021年底,全球储能市场中抽水蓄能占比首次低于90%,此前长期占到九成以上。我国储能市场也类似,抽水蓄能装机规模最高,累计装机占比仍占到86.3%。而且去年我国新增储能装机规模中抽水蓄能占到75%以上,是主要的拉动力。而在近年的新增装机中,锂电池储能也逐渐成为新生主力军。相比于抽水蓄能技术,电化学储能具有环境适应性强、能够小型分散配置等特点,成为近年来的新生主力军。电化学储能装机中近九成左右都是锂离子电池。2021年全球的新增储能装机中电化学储能占比有一半以上。从累计装机看,到2021年底,全球锂离子电池储能的装机份额已提升至11%,我国的锂电池储能占比更是达到11.2%。
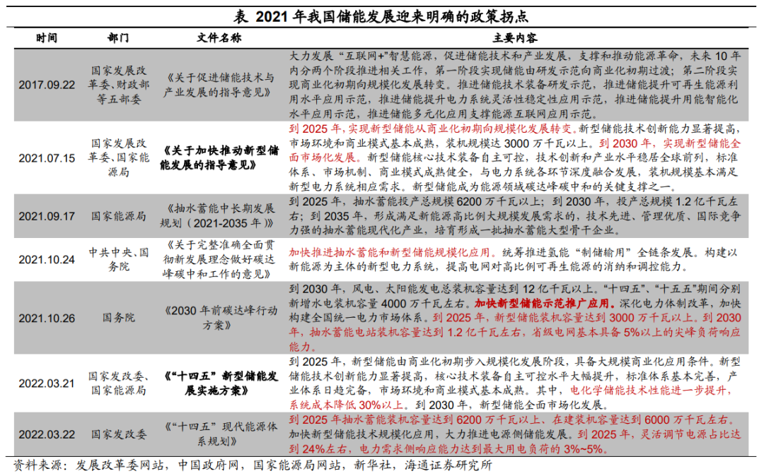
也因此,近几年我国新型储能装机规模保持在很高的增速。除了锂离子电池储能外,铅蓄电池、液流电池、压缩空气储能也都属于新型储能。根据《储能产业研究白皮书2022(摘要版)》,截至2021年底,我国累计投运的新型储能项目装机接近5.7GW,同比增速接近75%。全年新型储能新增装机在2.4GW规模,同比增长54%。值得一提的是,其中压缩空气储能也在2021年实现了跨越式增长,新增投运规模170MW,接近2020年底累计装机规模的15倍。我们认为,储能行业或已在拐点上,接下来增长提速的确定性较高。那么从原因看,储能的发展驱动力主要靠什么?我们认为,2021年我国储能发展已迎来了明确的政策拐点,是推动储能产业进入高速发展期的最主要原因。而中期来看,储能的大规模应用则主要依赖商业模式的理顺,从而打开盈利空间。长期层面,储能发展重点受降本的驱动,即锂电池等系统成本下降是长期发展的关键。政策层面对于储能的重视度明显提升,直接驱动“十四五”期间储能加速发展。去年7月,发改委、能源局联合发布《关于加快推动新型储能发展的指导意见》,这是继2017年《关于促进储能技术与产业发展的指导意见》出台后第二份针对储能发展的“顶层设计”,也是“十四五”期间储能发展的指导纲领。文件首次明确提出量化的储能发展目标,即到2025年,实现新型储能从商业化初期向规模化发展转变,新型储能装机规模达3000万千瓦以上。到2030年,实现新型储能全面市场化发展。今年3月,《“十四五”新型储能发展实施方案》的出台在《指导意见》的基础上进一步明确发展目标和细化重点任务,提升了规划落实的可操作性。在顶层文件指引下,多部委密集出台各类政策,包括行业管理规范、储能价格机制探索、市场机制建立、科技创新规划等。比如,去年3月发布的《关于推进电力源网荷储一体化和多能互补发展的指导意见》,指明“两个一体化”,即“风光储一体化”、“源网荷储一体化”是新能源项目未来的重点发展方向;同时各部委通过“重点研发专项”、“首台套工程”等重大项目落地对储能项目给予技术研发、示范应用支持,帮助推动规模化发展。具体来看,可再生能源加配储能成为重点发展模式,多地明确规定储能配置需求。在持续增长的可再生能源消纳压力下,新能源加储能配套发展的模式将明显提升储能装机的确定性。为了鼓励企业装配储能,发改委和能源局联合发文给出“超过电网企业保障性并网以外的规模初期按照功率15%的挂钩比例配建调峰能力,按照20%以上挂钩比例进行配建的优先并网”的优惠政策。地方也积极行动。2021年,20多个省市陆续发文,鼓励或强制“新能源+储能”配套发展,多数地区明确要求当地新能源项目储能配置比例不低于10%,连续储能时长2小时以上。部分地区如内蒙古、河南的项目配置要求甚至在20%以上。
储能写入多省政府工作报告,今年继续“加速跑”。今年可再生能源建设继续被列入各地政府的重要任务,而储能也作为必要配套被屡屡提及。比如浙江给出了100万千瓦新型储能项目的开工目标、四川要求推动多元储能重大项目落地等。而且在中长期规划的指引下,抽水蓄能电站建设被提及的频率明显增加,广东、甘肃、山西等地均发布了具体的建设规划。
短期来看,政策是我国储能装机发展的主要驱动力,而系统经济性的提升才能打开中长期规模化发展的空间。因而,随着市场机制的逐步改善。储能系统经济性的拐点也在“渐行渐远”。首先,分时电价改革打开用户侧储能发展空间。2021年7月发改委发布《关于进一步完善分时电价机制的通知》,要求进一步拉大峰谷电价价差,建立尖峰电价机制。政策的出台明显有助于储能“削峰填谷”效益的提升。此后超20省市出台完善分时电价机制相关政策。从2022年5月各省市电网代理购电价格来看,东部沿海以及西南地区电价差较大,比如广东、浙江的最大峰谷电价差已经达到0.9元/KWh以上;峰谷电价差超过0.7元/度的省市已达到15个。根据海通电新团队的测算,理想用能状态下,不考虑融资,峰谷电价差在0.6元/KWh以上时,项目就有一定的经济性。因而随着各地分时电价机制的调整,工商业储能装机效益继续提升,用户侧装机空间随之打开。然而储能在发电侧和电网侧仍面临着明显的盈利困局,即投资收益率过低,这是阻碍行业规模化发展的重要原因。
2020年起,多地明确将给予储能项目直接补贴,提高储能经济性。补贴形式主要以投资补贴和运营补贴为主,比如四川成都主要按照储能设施规模给予补助,青海则对储能项目发售的电量给予运营补贴等。我们认为,补贴能够提升储能电站收益率,进而提升行业投资积极性。更重要的是,政策正着力理顺发电侧和电网侧储能项目的商业模式。传统发电侧储能项目有明显的机制问题,也即配置储能的成本或者由电网买单,或者由发电企业买单,而缺乏合理传导机制、降低项目原本盈利。因而在发电侧配储外,行业还需要打通储能参与辅助服务的通道,并且形成明确的储能辅助服务交易和成本分摊机制。
随着2021年新版“两个细则”的下发,储能面临的成本传导不畅问题也有望逐步得到改善。“两个细则”,即国家能源局在2021年12月发布的《电力并网运行管理规定》和《电力辅助服务管理办法》,提出将新型储能作为辅助服务提供新主体,并新增引入电力辅助服务新品种,明确辅助服务分摊补偿新机制,即按照“谁受益、谁承担”的原则建立用户分担共享机制。今年3月,能源局南方监管局就据此制修订了现行管理实施细则。清晰的盈利模式是产业发展的必要条件,因而新价格机制的落地,将是储能规模化发展迈出的重大一步。
最后,电池成本长期下降,提供储能发展内生动力。由于电池成本是储能电站系统最高价值量的部分,因而储能系统降本主要依靠电池成本下降或者循环寿命提升等。以锂电池为例,锂离子电池能量密度5年来提高了近一倍,循环寿命增长了一倍以上,储能系统成本大幅下降约60%。到2020年,锂离子电池储能价格已经降至1000~1500元/kW·h。而随着锂电池技术的持续进步带动成本进一步下降,储能在用户侧、可再生能源并网配套等领域的需求有望迎来长期增长。综上来看,总量上制定“十四五”期间发展纲领提出量化目标,地方上鼓励或强制“新能源+储能”配套发展。而面对储能行业收益难题,政策通过理顺市场机制提供内生动力,具体措施包括完善分时电价拉大峰谷价差、确立储能辅助服务主体地位、理顺成本传导模式、给予储能项目直接补贴等。在政策和市场的双轮驱动下,储能拐点已至,全面加速“势不可挡”。
十四五期间,新型储能装机年均复合增速超50%。根据国家发改委、国家能源局出台的《关于加快推动新型储能发展的指导意见》,到2025年,我国新型储能装机容量达到3000万千瓦以上,而截至2021年,新型储能累计装机仅570万千瓦左右。所以接下来到2025年新型储能装机至少还有5-6倍的空间,年均复合增速超过50%;即年均装机量需要达到600万千瓦以上,相比之下2021年新增装机规模也就189万千瓦,已是近年最高。同时,传统的抽水蓄能增长空间也不容忽视,目标直指“翻一番”。2021年9月,国家能源局发布《抽水蓄能中长期发展规划(2021-2035年)》,要求到2025年抽水蓄能投产总规模较“十三五”翻一番,达到6200万千瓦以上;到2030年,抽水蓄能投产总规模较“十四五”再翻一番,达到1.2亿千瓦左右。在《“十四五”现代能源体系规划》中还增加目标,在建装机容量达到6000万千瓦左右。要实现这个目标,接下来2022-2025年间年均抽水蓄能新增装机要达到555万千瓦以上(2021年底累计不到4000万千瓦),除了去年新增装机规模达到796万千瓦,此前年均新增只有100万千瓦左右。而且如果储能接下来能有稳定的盈利模式,那么装机规模很可能超过最低标准。依据《储能产业研究白皮书2021(摘要版)》的预测,保守场景下,到2025年电化学储能累计投运规模可达3550万千瓦,2021-2025年电化学储能总装机的复合增长率预计为57.4%。随着新能源为主的新型电力系统的推进,储能规模化应用迫在眉睫,如果未来两年能形成稳定的盈利模式,CNESA预计在理想场景下,“十四五”期末的电化学储能累计投运规模可能达到55.9GW,以配合风、光在2025年的装机目标。如此来看,综合政策目标和CNESA的预测,从2022年到十四五末,我国新型储能装机至少还有5倍以上的发展空间,同期的抽水蓄能也还有增长50%以上的潜力。![]()
储能产业链上游主要包括电池原材料、电子元器件供应商等,中游主要包括电池系统、储能变流器(PCS)和能量管理系统(EMS)以及其他配件供应商,下游则包括从储能系统集成商、安装商到工商业、电网公司、风光电站等在内的终端用户。我们认为,储能锂电池、变流器等设备供应商有望率先受益。在储能电站成本的构成中,储能电池与储能变流器(PCS)分别占储能系统成本的60%和20%,是目前储能系统中价值量最高的两大部分。而且两者存在比较高的技术壁垒,其设备供应商有望率先受益于储能装机需求的高增长。而在现有储能电池中,锂离子电池以低成本、高效率、高安全性的特点成为当前储能电池的首选。
从更长期的发展前景看,液流电池和钠离子电池有望成为锂离子电池的重要补充。对于储能电池,持续时长通常也是重要考量因素。而锂离子电池要实现更长时储能,需面临产品安全和成本两大困境。相比之下液流电池通过增加电解液即可提升储能规模,能够补充锂离子电池在长时储能场景中的缺位。而相比锂电池,钠离子电池则在资源丰富度方面具有明显的优势——钠是地壳中储量第六丰富的元素,降本的空间更大。但目前液流电池和钠离子电池仍存在能量密度偏低、生产成本偏高、配套供应链不完善等问题,仍需技术环节的进步及商业化的探索。
另外,除了新型储能打开空间外,政策仍将传统抽水蓄能放在重要位置上,接下来加速增长的确定性较高。尤其是在今年,抽水蓄能项目的开发建设或将明显受益于稳增长目标下基建需求的释放。我们认为,抽水蓄能设备的核心供应商也有望享受行业高增长红利。总结来看,在政策推动叠加经济性抬升下,去年我国储能装机已实现大提速,而接下来的发展空间和发展速度依然可期。短期主要关注锂电池、储能变流器、抽水蓄能重点行业,而中长期可以期待液流电池、钠离子电池等领域的飞速发展。
------------------
系列报告(点击链接可查看原文):
氢能源:痛点和机会——“能源变革”研究系列一(海通宏观 梁中华、李林芷)
其他报告:
利率和增长:为何背离?——利率研究专题一(海通宏观 应镓娴、梁中华)
四大影响——再议中美利率的倒挂(海通宏观 应镓娴、梁中华)
中美利差倒挂:影响有多大?(海通宏观 梁中华)
面对高通胀:美联储能“软着陆”吗?(海通宏观 李俊、梁中华)
疫情再起:消费影响有多大?(海通宏观 侯欢、梁中华)
大宗的涨价:关注两条主线(海通宏观 应镓娴、梁中华)
广义财政的力度:8.1%(海通宏观 侯欢、梁中华)
本公众订阅号(微信号:梁中华宏观研究)为海通证券研究所宏观行业运营的唯一官方订阅号,本订阅号所载内容仅供海通证券的专业投资者参考使用,仅供在新媒体背景下的研究观点交流;普通个人投资者由于缺乏对研究观点或报告的解读能力,使用订阅号相关信息或造成投资损失,请务必取消订阅本订阅号,海通证券不会因任何接收人收到本订阅号内容而视其为客户。
本订阅号不是海通研究报告的发布平台,客户仍需以海通研究所通过研究报告发布平台正式发布的完整报告为准。
市场有风险,投资需谨慎。在任何情况下,本订阅号所载信息或所表述的意见并不构成对任何人的投资建议,对任何因直接或间接使用本订阅号刊载的信息和内容或者据此进行投资所造成的一切后果或损失,海通证券不承担任何法律责任。
本订阅号所载的资料、意见及推测有可能因发布日后的各种因素变化而不再准确或失效,海通证券不承担更新不准确或过时的资料、意见及推测的义务,在对相关信息进行更新时亦不会另行通知。
本订阅号的版权归海通证券研究所拥有,任何订阅人如预引用或转载本订阅号所载内容,务必联络海通证券研究所并获得许可,并必注明出处为海通证券研究所,且不得对内容进行有悖原意的引用和删改。
海通证券研究所宏观行业对本订阅号(微信号:梁中华宏观研究)保留一切法律权利。其它机构或个人在微信平台以海通证券研究所宏观行业名义注册的、或含有“海通证券研究所宏观团队或小组”及相关信息的其它订阅号均不是海通证券研究所宏观行业官方订阅号。