重要提示:《证券期货投资者适当性管理办法》于2017年7月1日起正式实施,通过本微信订阅号发布的观点和信息仅供海通证券的专业投资者参考,完整的投资观点应以海通证券研究所发布的完整报告为准。若您并非海通证券客户中的专业投资者,为控制投资风险,请取消订阅、接收或使用本订阅号中的任何信息。本订阅号难以设置访问权限,若给您造成不便,敬请谅解。我司不会因为关注、收到或阅读本订阅号推送内容而视相关人员为客户;市场有风险,投资需谨慎。
· 概 要 ·
3月以来,上海本土疫情多点散发、多链并行、隐匿传播、快速蔓延。无论是生产端还是需求端,4月上海的各项经济数据的同比增速均较3月出现较大幅度回落,跌幅高于2020年初疫情刚发生的阶段,与没有疫情影响的情形相比,4月各项经济数据下降三至五成。
4月中旬开始,政策推动重点企业渐进式复工复产,6月1日起,上海市各区各业有序推动全面复工复产。政策推动下,当前上海人员和货物流动逐步恢复,与生产活动密切相关的发电数据已修复八成以上。
上海市制定了《上海市加快经济恢复和重振行动方案》以提振上海经济,不过,截至6月初,上海的复工复产复市仍有不少薄弱环节,或仍需要更加积极、更具针对性的政策。一是加大力度保企业、保就业;二是消费复苏较慢,尤其是服务消费仍在低点,需更具针对性的政策刺激;三是投资数据并未出现明显改善,或是因为整体地产行业仍处于低谷,扩投资政策要加快进度,尤其是加快项目复工和新项目开工。
参考武汉经济恢复的过程,上海的生产和投资或将在1-2个季度后恢复至疫情前水平,而消费增速回正或需要2个季度以上的时间,如果能有更强力度政策的刺激,恢复速度或将进一步加快。
1
疫情的短期冲击有多大?
3月以来,上海本土疫情多点散发、多链并行、隐匿传播、快速蔓延。本轮疫情在4月中旬达到高峰,单日新增本土确诊病例和无症状感染者近2.8万人。从3月1日至6月6日,上海累计新增本土病例64.9万例,其中确诊病例5.8万例,无症状感染者59.1万例。4-5月,上海大部分地区的生产生活受到疫情影响。直至6月1日,全市开始全面恢复正常生产生活秩序。
那么,上海的经济受到多大程度的短期影响呢?我们分析了上海4月的经济数据。
无论是生产端还是需求端,各项经济数据的同比增速均较3月出现较大幅度回落。从生产端看,4月上海工业增加值同比下降62.6%;规模以上工业总产值同比下降61.5%;工业出口交货值同比下降57.3%。从需求端来看,4月社零同比下降48.3%,固定资产投资同比下降48.4%,出口金额同比下降43.8%。而且,与2020年初疫情刚发生的阶段相比,本轮疫情中,上海经济受影响的程度相对更高。
与没有疫情影响的情形相比,4月各项经济数据下降三到五成。根据报告《本轮疫情:影响多少投资?》的方法,我们对4月上海的经济数据进行“反事实推断”,即估算如果不受疫情影响,各项经济数据应该为多少。与不受疫情影响的预计值相比,4月实际的工业总产值下降56.4%,社零总额下降41.1%,出口金额下降43.5%,投资总额下降30.9%。可以发现,生产受冲击的程度最高,其次是出口和消费,相对而言,投资受到影响较轻。
从结构来看,在工业生产分项中,上海主要工业行业的产量不足往年三成。汽车、电子设备、化工和通用设备是最主要的,2021年这四个行业的工业总产值占上海的一半以上,4月这些行业的规模以上工业总产值同比分别下降70.9%、62.8%、54.9%和73.4%。在消费分项中,住宿餐饮业受影响较大,批发零售同比下降46.3%,住宿餐饮业同比下降69.0%,均较3月跌幅扩大。在投资分项中,房地产投资、基建投资、工业投资同比分别下降47.8%、59.5%、62.5%。进一步看的话,房地产新开工面积、竣工面积以及商品房销售面积同比分别下降85.6%、69.6%以及88.2%。
2
复工复产,进度如何?
4月中旬开始,政策推动重点企业渐进式复工复产。3月30日起,上海宣布采取全域静态管理等措施,直至5月下旬疫情逐步企稳,期间为保障城市经济运行,全市分三个阶段有序推进重点企业复工复产。
第一阶段,以部分工业企业带动产业链复工复产。4月15日工信部发文设立复工复产的666家重点企业白名单,主要集中于集成电路,生物医药及汽车产业链领域。16日上海发布《上海市工业企业复工复产疫情防控指引(第一版)》,要求企业落实主体责任,在复工复产的同时做好疫情防控工作,围绕集成电路和汽车产业的龙头企业(上汽、特斯拉、中芯国际、华虹),以点带链推动相关工业企业复工复产。
第二阶段,推进城市保供类行业企业复工复产。5月4日《上海市工业企业复工复产疫情防控指引(第二版)》发布,将企业主体责任转变为“四方”责任,并进一步细化分区域闭环管理要求。政策推动下,上海企业复工面不断扩大,行业涵盖商贸服务、快递、交通保障等。
第三阶段,渐进式扩大复工复产。这一阶段生产性企业依旧采取闭环管理模式,针对非生产性企业复工复产的制度和规定不断完善:非生产性企业在条件符合的情况下,试行点式复工、气泡式管理的复工模式。
6月1日起,上海市各区各业有序推动全面复工复产,加快经济恢复。随着上海疫情防控取得明显成效,6月1日开始上海有序恢复住宅小区出入、公共交通运营和机动车通行,全面推进复工复产复市。
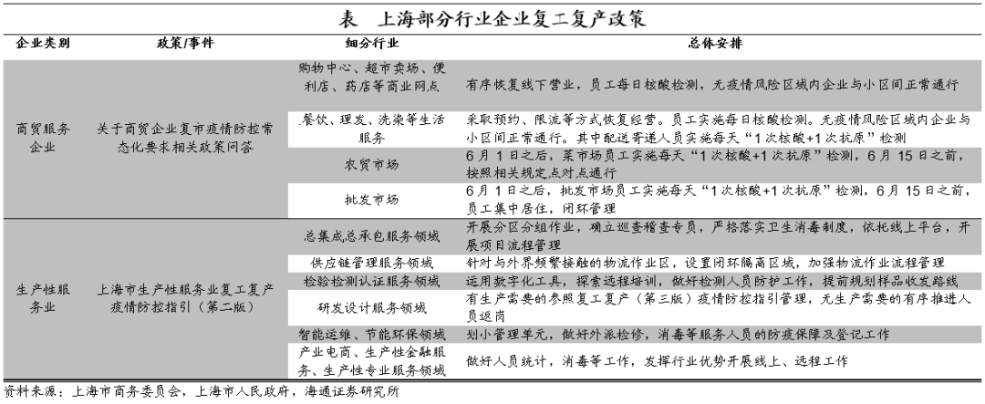
从分行业的复工复产要求来看,对于工业企业,上海市经信委发布《上海市工业企业复工复产疫情防控指引(第三版)》,在前期指引的基础上取消了对企业及人员的相关审核和通行证要求,取消“白名单”制度,全面加快复工复产。对于服务业企业,商贸服务领域从6月1日起有序恢复线下营业,但对于客流量和员工上岗有一定的防疫要求,如客流总量不得超过最大承载量的75%,员工需每日开展核酸检测等。生产性服务业则根据不同的岗位,给予不同管理细则。如供应链管理服务要求对物流作业区设置闭环隔离;产业电商类则可发挥行业优势,开展线上工作。
复工复产政策推动下,当前上海人员和货物流动逐步恢复,与生产活动密切相关的发电数据已修复八成以上。
人员和货物的流动恢复正常,是经济修复的前提。截至6月4日,市内人员流动约恢复四成,货物流动恢复三成,跨市人员流动仍受限。从市内公共交通看,5月22日起,上海轨道交通3号线、6号线、10号线、16号线恢复运营,6月1日上海轨道交通全网络20条线(除7座车站外)均恢复基本运行,上海市地铁客运量从0恢复至去年同期的14.2%;从市内道路交通来看,日均拥堵延时指数已从最低时为去年同期的68.9%恢复至78.6%,不过拥堵指数与人员流动之间并不存在严格的线性关系;从货运水平来看,上海整车货运流量指数已从最低时为去年同期的12.7%,修复至27.7%;从跨市人员流动来看,当前从上海出发的实际执飞航班数仅为去年同期的1.5%,仍在相对低位。
发电数据已回升至去年同期的八成以上,显示生产逐步修复。沿海八省日耗煤量是刻画发电数据的重要指标,其与生产数据之间也存在较高的相关性,疫情形势最严峻时,上海的日耗煤量数据仅为去年同期的62%,不过随着复工复产进度推进,发电数据已经连续两周改善,截至6月1日已修复至去年同期的84.4%;而从另一个指标,上海电厂负荷率来看,当前发电数据已修复至去年同期的89.2%。
而从重点工业的修复情况来看,其中汽车、通用装备行业可能修复较慢,化工行业修复程度较高。线材和螺纹钢是上海主要工业——汽车、通用设备等主要的原材料,其采购量能够反映这些行业的生产水平,可以看出,在4月中旬至5月中旬,上海市线螺采购量仅为去年同期的5%以下,而到6月初,这一数据已恢复至30%左右;化工也是上海的主要工业之一,从华东下游的PVC开工率来看,当前已从最低点时往年同期的87%小幅恢复至94%左右。
3
复苏提速,政策可以更积极
为提振上海经济,5月29日,上海市制定了《上海市加快经济恢复和重振行动方案》,共包括八个方面50条措施,包括通过“缓免减退补”全力助企纾困、推动复工复产复商复市、稳外资外贸和促消费投资需求等。不过,截至6月初,上海的复工复产复市仍有不少薄弱环节,或仍需要更加积极、更具针对性的政策。
第一,保企业、保就业还需要更大力度的政策支持。这次疫情冲击下企业生产经营活动受到较大影响,与历年同期相比,今年3-4月的亏损工业企业数量季节性上升,而根据全国企业破产重整案件信息网的数据,今年至今(截至22/6/6)上海企业破产案件数量较20年同期增加了37%,考虑到破产案件数据在反映企业经营状态上有一定滞后性,实际情况可能更加严重。其中,中小微企业复工较晚,受疫情影响更严重,4月上海市工业总产值同比下降62%,小型工业企业同比下降近70%。中小微企业作为居民就业的主体,疫情冲击下用工需求的收缩也推动了失业率上升,22年4月31个大城市城镇调查失业率为6.7%,高于20年疫情期间最高时的5.9%。
中小微企业作为“稳就业”的主体,未来或需要更大力度的政策支持。首先要为企业减负,帮助企业减轻包括用工、用能、房租、社保、税费等在内的各类成本。根据《上海市加快经济恢复和重振行动方案》,首先要求的就是为市场主体纾困解难,提出阶段性缓缴“五险一金”和税款、鼓励减免租金、退税减税、发放稳岗补贴等方式助企纾困。近期具体的政策安排已在逐步出台,6月6日上海市人社局已发布《关于给予本市相关用人单位就业补贴应对疫情稳岗保就业的通知》,对疫情影响较大的餐饮、零售等7类行业实施稳就业补贴,并对支持失业人员和高校毕业生等重点群体就业的企业给予吸纳就业补贴。预计后续政策有望继续加码,如继续扩大房屋租金减免范围、加大退税减税力度等。其次,需要根据疫情防控形势的变化,逐步取消企业复工复产复市过程中的限制。6月1日起上海已经取消企业复工复产白名单制,全力支持和组织推动各行业企业复工复产复市。预计随着疫情防控形势的继续好转,对于企业复工复产的要求和限制也将逐步放宽。
第二,消费复苏较慢,尤其是服务消费仍在低点,需更具针对性的政策刺激。从住房和汽车消费来看,当前恢复不足四成。截至6月4日,上海商品房成交面积仅为去年同期的37.3%,虽然较最低时的2.4%有明显改善,但仍然处于低位;而上海市二手汽车交易,在沉寂了两个多月后,重新恢复至去年同期的33.8%。从零售消费来看,线下商场在6月前处于关闭状态,线下销售受到较大冲击。
而从服务消费来看,现在正处于恢复初期,还受到较大限制。电影和餐饮消费仍然受限,上海电影院至今仍处于停业状态,观影人数和票房收入自3月中旬以来始终为0;而以海底捞为例的餐饮消费,其销售额和客流量仍处于相对低位,仅为3月初的4%左右,这与当前上海市餐饮服务仍限制堂食有关。
在《上海市加快经济恢复和重振行动方案》中,促消费政策主要以大宗消费为抓手,新增非营业性客车牌照,减征乘用车购置税,对置换纯电动汽车给予补贴,发放消费优惠券,支持文创、旅游、体育产业发展。我们认为,在当前消费仍处于相对疲弱的情形下,消费券和补贴力度或应更大、更具针对性,消费券一般采用满减的形式,从而能够拉动更大规模的消费,例如,根据中国政府网援引北京大学光华管理学院的测算,每1元钱的政府补贴能带动3.5元至5.8元的新增消费,杠杆效应达到3.5倍以上,山西、福建、江苏等地政府测算的拉动效应更达到8-15倍不等。我们建议,针对受损较严重的消费行业,如政策提及的文创、旅游行业外,以及餐饮、可选消费品等行业,发放更大规模的消费券和消费补贴。除此之外,加快线下消费场景的修复,鼓励居民线下消费,例如,根据上海文旅局文件,6月1日起先行逐步有序开放室外类型的A级旅游景区,使得旅游消费在端午期间有明显改善。根据澎湃新闻援引携程数据显示,在这一政策出台后,平台上有逾40家上海本地景区率先开放,“上海”目的地的即时访问量较前一周同时段大涨132%。对于前期长期处于停业状态的餐饮、电影院、消费性服务行业等,如果能够在保证疫情防控的前提下,加速线下场景的开放,将加速其修复进程。其他促消费的政策还有直接发放现金补贴给消费者,放宽汽车限购、增加沪牌指标以提振汽车消费等。
第三,投资数据并未出现明显改善,或是因为整体地产行业仍处于低谷。我们从地产和基建投资的主要分项,来观察投资相关指标的修复进度。其中,沥青和水泥等建材的修复程度分别为35.6%和70.7%,较疫情最严峻时期并没有明显改善,甚至还所有下滑。一个可能的原因是,地产基本面当前仍处于相对低位,即使复工复产在逐步推进,但整体投资恢复水平仍然有限。
当前已提出的扩投资措施力度较大、范围较广。其中,市政基建加速是扩投资的主要措施,包括老旧小区改造、城市更新等;在地产政策方面,当前提出了增大土地供应、优化人才落户、购房条件等具体措施;在资金方面,提出支持扩大企业债券申报和发行规模,将新型基础设施等纳入地方政府专项债券支持范围等。不过,从当前建材行业的数据来看,项目的开工进度仍然较慢,所以下一阶段的首要任务是减少复工障碍,加快项目复工和新项目开工。
那么,上海经济的复苏节奏会如何演绎,最终又将修复几成呢?我们参考了2020年武汉经济修复的例子。武汉疫情在2020年1月23日暂停公共交通运营、关闭离汉通道,直至4月8日起解除离汉离鄂通道管控措施,4月26日武汉疫情清零,恢复线下堂食。从封控的时间来看,与上海本轮疫情比较接近。
投资和生产恢复较快,解封后一季度左右接近疫情前水平,但消费持续低于疫情前水平。在疫情结束后,如果对2021年取两年平均增速,我们发现,2020年全年武汉GDP增速为负值,在2021年第二季度增速回正,而直至2022年第一季度,武汉的GDP累计增速仍低于疫情前水平。从分项来看,武汉市当前不公布工业增加值的当月同比增速,如果从湖北省的数据来看,在2021年5月生产同比即回正,8月即恢复至疫情前水平;投资的当月同比增速在2020年8月回正,甚至超过了疫情前的水平;消费的增速直至2020年12月才回正,并且直至2022年2月,才恢复至疫情前的增速,但随着新一轮疫情的发生,增速又再度回落。从高频的交通数据来看,拥堵指数大约在7月初就恢复至2019年同期水平,而地铁客运量直至2020年底,仍只恢复到2019年同期的八成左右。
相比于武汉,本轮上海疫情后的复苏还有两点差异,一是当前国内地产基本面处于低位,这或会对经济的恢复有一定拖累;二是外部环境有一定差异,在武汉疫情缓解后,海外疫情正处于爆发期,这使得中国出口处于高速增长阶段,对经济形成一定承托,当前出口的贡献已有所减弱。如果参考武汉经济恢复的过程,上海的生产和投资或将在1-2个季度后恢复至疫情前水平,而消费增速回正或需要2个季度以上的时间,如果能有更强力度政策的刺激,恢复速度或将进一步加快。
------------------
相关报告(点击链接可查看原文):
其他报告(点击链接可查看原文):
港币:为何贬值,趋势如何?——美元流动性研究系列四(海通宏观 李俊、梁中华)
利率和增长:为何背离?——利率研究专题一(海通宏观 应镓娴、梁中华)
美元的“收水”周期:新兴风险在哪里?——美元流动性研究系列三(海通宏观 李俊、梁中华)
面对高通胀:美联储能“软着陆”吗?(海通宏观 李俊、梁中华)
法律声明
本公众订阅号(微信号:梁中华宏观研究)为海通证券研究所宏观行业运营的唯一官方订阅号,本订阅号所载内容仅供海通证券的专业投资者参考使用,仅供在新媒体背景下的研究观点交流;普通个人投资者由于缺乏对研究观点或报告的解读能力,使用订阅号相关信息或造成投资损失,请务必取消订阅本订阅号,海通证券不会因任何接收人收到本订阅号内容而视其为客户。
本订阅号不是海通研究报告的发布平台,客户仍需以海通研究所通过研究报告发布平台正式发布的完整报告为准。
市场有风险,投资需谨慎。在任何情况下,本订阅号所载信息或所表述的意见并不构成对任何人的投资建议,对任何因直接或间接使用本订阅号刊载的信息和内容或者据此进行投资所造成的一切后果或损失,海通证券不承担任何法律责任。
本订阅号所载的资料、意见及推测有可能因发布日后的各种因素变化而不再准确或失效,海通证券不承担更新不准确或过时的资料、意见及推测的义务,在对相关信息进行更新时亦不会另行通知。
本订阅号的版权归海通证券研究所拥有,任何订阅人如预引用或转载本订阅号所载内容,务必联络海通证券研究所并获得许可,并必注明出处为海通证券研究所,且不得对内容进行有悖原意的引用和删改。
海通证券研究所宏观行业对本订阅号(微信号:梁中华宏观研究)保留一切法律权利。其它机构或个人在微信平台以海通证券研究所宏观行业名义注册的、或含有“海通证券研究所宏观团队或小组”及相关信息的其它订阅号均不是海通证券研究所宏观行业官方订阅号。