点击上方蓝色字,关注浙中指挥长
金华市区婺城新区单元02~03街区(ZX-15-02~03)
控制性详细规划修改批后公布
一、规划范围
二、规划主要内容
1、用地布局
规划居住用地面积108.48万平方米,占规划城乡建设用地的36.44%,可容纳人口约4.0万人;
规划绿地与广场用地面积70.58万平方米,占规划城乡建设用地的23.71%。
2、路网结构
规划形成由临江东路、宾虹路、330国道和金江南街、华龙南街、紫金南街、西二环南路组成的“三横四纵”骨干路网。
快速路:西二环南路,红线宽度80米;
支路:区块内支路系统较为发达,支路宽度14m~22m。
3、六线控制
规划范围内涉及红线(道路),橙线(公共服务设施),黄线(市政基础设施),绿线(绿地),蓝线(水体)。
金华市区新狮单元02街区(ZX-10-02)
控制性详细规划批后公布
一、规划范围
二、功能定位
依托接力塘生态公园,打造为生态环境优美、展示城市入城形象的居住功能区。
三、规划主要内容
1、 用地布局
2、 六线控制要求
规划街区内共涉及红线(道路),黄线(市政基础设施),橙线(公益性公共服务设施),绿线(绿地),蓝线(水体)。
金华市区竹马—栅川单元04~06街区
控制性详细规划修改批后公布
一、规划范围
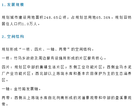
由金千铁路、杭金衢高速公路、竹马乡行政区划范围线、金华城市总体规划中心城区范围线围合而成的区域。规划用地面积380.41公顷。
二、功能定位
竹马乡行政商贸中心,婺城区“花满婺城”样板区;以茶花为特色的农旅产业和建材物流产业相结合的综合型城镇。
三、规划主要内容
3.路网结构
4.用地布局
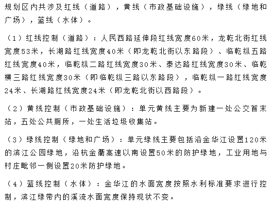
5.六线控制
金华市区临乾单元(zx-06)
控制性详细规划批后公布
一、规划范围
二、功能定位
三、规划主要内容
1.用地布局
End
总成交169亿,成交1742亩!2020年金华土地年报新鲜出炉!
来源:金华市规划局等
最终进展解释按官方实际进展发布为准
编辑排版:指挥长
一并鸣谢
感谢你的每一次
转发 | 点赞 | 支持
你的支持是我不懈的动力