微信号 gh_1fbe0009ba96
功能介绍 金华城市门户公众号,各类权威资讯首发平台,被网友称为“金华城市情报专家”,712万金华人了解金华的窗口!
点击上方蓝色字,关注浙中指挥长
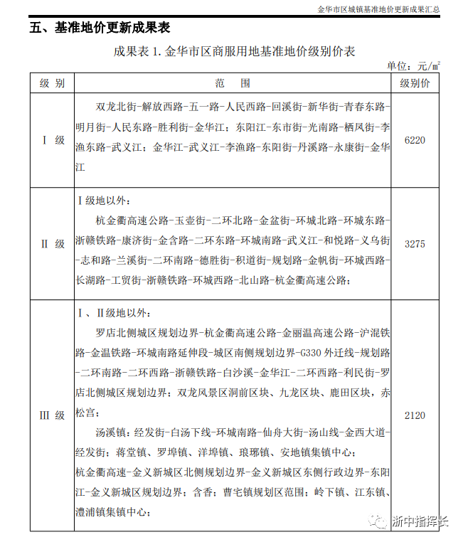
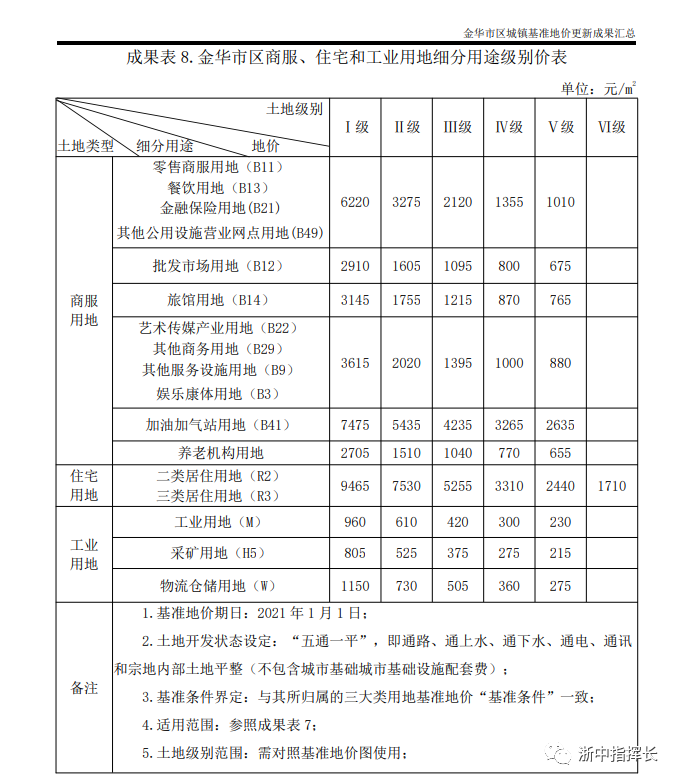
2月24日,金华市资规局公布了2021年金华市区城镇基准地价更新成果汇总。
▲金华市区住宅用地区片价图
指挥长(微信公众号:浙中指挥长)注意到,从公布的金华市区住宅用地区片价图可以看到,价格最高的分别是10735、10470、9675。
▲最高的三个区块(红圈)
▲点击看大图
1、有金华的从未公开的真实拆迁信息,请告知指挥长;
2、有金华的新规划、新公建、新楼盘的从未公开的动态,请告知指挥长。
3、有金华新竣工的房产和公建,随手拍一张,请发给指挥长。
不甚感激!加指挥长微信,或直接发到“浙中指挥长”公众号。
往期文章:
重磅!金华开发区十四五规划首度发布
金华快速路一期高架、隧道等出入口具体位置公布
金华市区计划建设两大主题公园,位于南北两大板块
金义新区2021年土地征收成片开发方案发布!
婺城将完成62个老旧小区改造,涉及241幢房屋
共约50亩!华东国际联运新城跨境电商产业园最新进展
金华又一个专项规划公告发布,远期规划至2035年
【通知】金华市区公共租赁住房保障实施细则发布
拟用地面积11982㎡!金华日报大楼红线图公布!
金华2021年度城中村改造高层公寓式安置指导价意见
约9.5平方公里!金华这个区块规划调整,部分用地调整
重磅!金华市区商住项目建设品质十条试行的通知发布!
规划面积为139公顷!金华市金东区又一区块规划进展公布
重磅!金华环城西路快速化改造具体走向方案图曝光
快讯!金华市体育中心北侧地块征地公告发布!
美宝龙土地40亩、西郊109亩安置土地征用、接力塘
重磅!金华一百世贸中心项目计划明年9月开业!
共53亩!金华这个超大商旅综合体,正式启动!
重磅!金华“绕城高速”市区段四个互通设计走向曝光!
总投资130亿元!金华开发区重大项目具备开工建设条件!
补偿3.17亿元,金华湖西约200亩厂房土地收回后统一拆除
占地438.48公顷,金华这个区块规划调整发布!
感谢你的每一次
转发 | 点赞 | 支持
你的支持是我不懈的动力
微信扫一扫关注该公众号