编者按:民法典君整理了最近最高院发布的司法解释,放在百度网盘共享方便各位学习。向本公众号发送关键字“司法解释”即可提取。
来源:两高办案指南
14、广东;15、重庆;16、安徽;17、河南。
1、福建省
2021年1月21日,福建省统计局公布 2020年度福建省居民收入及支出数据,其中城镇居民人均可支配收入47160元,城镇居民人均消费性支出30487元,农村居民人均可支配收入20880元,农村居民人均消费性支出16339元。即日起,福建地区人身损害赔偿案件中残疾/死亡赔偿金、被扶养人生活费均按照新标准进行计算。
根据《福建省高级人民法院关于在省内部分地区开展人身损害赔偿标准城乡统一试点的通知》(闽法明传[2019]357号)规定,厦门、莆田、平潭等地区已试点统一人身损害赔偿标准,即日起,莆田、平潭等地区人身损害赔偿案件中残疾/死亡赔偿金均按照新标准47160元/计算、被扶养人生活费均按照新标准30487元/年计算。
重磅!福建省统计局公布2021年人身损害赔偿案件最新赔偿标准 | 残疾/死亡赔偿金最新城镇标准47160元/年
福建省统计局官方文件
2020年度,福建省全省城镇居民人均可支配收入47160元,城镇居民人均消费性支出30487元,农村居民人均可支配收入20880元,农村居民人均消费性支出16339元。
福建地区法院试点同命同价规定
一、福建省高级人民法院关于在省内部分地区开展人身损害赔偿标准城乡统一试点的通知
二、厦门市中级人民法院民一庭关于人身损害赔偿城乡统一试点标准的通知
2、山西省
2021年1月22日,山西省统计局公布 2020年度山西省城镇居民人均可支配收入34793元,根据《山西省高级人民法院关于在民事诉讼中开展人身损害赔偿标准城乡统一试点工作的意见》规定,即日起,山西地区人身损害赔偿案件中残疾赔偿金、死亡赔偿金均按照新标准34793元/年进行计算。
山西省统计局官方文件
2020年度,山西省全省城镇居民人均可支配收入34793元,农村居民人均可支配收入13878元。
山西高院试点同命同价规定
山西省高级人民法院关于在民事诉讼中开展人身损害赔偿标准城乡统一试点工作的意见
3、内蒙古
2021年1月20日,内蒙古自治区统计局公布 2020年度内蒙古自治区城镇居民人均可支配收入41353元,根据《内蒙古自治区高级人民法院关于开展人身损害赔偿标准城乡统一试点工作的实施意见》规定,即日起,内蒙古地区人身损害赔偿案件中残疾赔偿金、死亡赔偿金均按照新标准41353元/年进行计算。
重磅!内蒙古自治区统计局公布2021年人身损害赔偿案件中残疾赔偿金、死亡赔偿金新标准41353元/年 | 附:官方文件+关联规定
内蒙古自治区统计局官方文件
2020年,全区全体居民人均可支配收入31497元,其中,城镇常住居民人均可支配收入41353元,农村牧区常住居民人均可支配收入16567元。
内蒙古高院试点同命同价规定
为贯彻落实《最高人民法院关于授权开展人身损害赔偿标准城乡统一试点的通知》(法明传〔2019〕513号)要求,结合自治区审判实践,自治区高级人民法院现就全区法院在民事诉讼中开展人身损害赔偿标准城乡统一试点工作,制定如下实施意见:
一、自2020年4月1日起,全区各级法院在民事诉讼中开展人身损害赔偿标准城乡统一试点工作。
二、全区各级法院在民事诉讼中计算人身损害赔偿数额时,不再区分城镇居民与农村居民人均可支配收入、人均消费性支出,残疾赔偿金、死亡赔偿金均按照内蒙古自治区人民政府统计部门公布的上一年度城镇居民人均可支配收入计算,被扶养人生活费按照内蒙古自治区人民政府统计部门公布的上一年度城镇居民人均消费性支出计算。
三、本意见自2020年4月1日起施行,本意见施行后新受理的一审民事案件,适用本意见。
四、本院之前下发的相关规定、通知等规范性文件,如与本意见不一致的,不再适用。
五、本意见施行后,法律法规和司法解释有新规定的,按照规定执行。
六、本意见在执行过程中遇到问题,请及时上报自治区高级人民法院。
4、黑龙江省
2021年1月21日,黑龙江省统计局公布 2020年度黑龙江省城镇居民人均可支配收入31115元,根据《黑龙江省高级人民法院关于统一城乡人身损害赔偿标准试点工作的意见》(黑高法[2019]241号)规定,即日起,黑龙江地区人身损害赔偿案件中残疾赔偿金、死亡赔偿金均按照新标准31115元/年进行计算。
重磅!黑龙江省统计局公布2021年人身损害赔偿案件中残疾赔偿金、死亡赔偿金新标准31115元/年 | 附:官方文件+关联规定
黑龙江统计局官方文件
2020年度,黑龙江省全省城镇常住居民人均可支配收入31115元、农村常住居民人均可支配收入16168元。
黑龙江高院试点同命同价规定
5、湖南省
2021年1月19日,湖南省统计局公布 2020年度湖南省全省居民收入及支出情况,其中城镇居民人均可支配收入41698元、农村居民人均可支配收入16585元,城镇居民人均生活消费支出26796元,农村居民人均生活消费支出14974元。湖南省内长沙市、常德市、岳阳市、郴州市等地区已试点在机动车交通事故责任纠纷案件中统一按照湖南省城镇居民标准进行计算残疾/死亡赔偿金及被扶养人生活费。即日起,湖南省内长沙市、常德市、岳阳市、郴州市等已试点统一赔偿标准地区机动车交通事故责任纠纷案件中残疾/死亡赔偿金均按照新标准41698元/年进行计算、被扶养人生活费均按照新标准26796元/年进行计算。
重磅!湖南省统计局公布2021年人身损害赔偿案件最新赔偿标准 | 残疾/死亡赔偿金最新城镇标准41698元/年
湖南省统计局官方文件
湖南地区法院试点同命同价规定
一、长沙市中级人民法院关于在全市机动车交通事故责任纠纷案件中统一适用城镇居民人身损害赔偿标准的意见的通知(试行)
一、机动车交通事故责任纠纷案件中不再区分受害人住所地或经常居住地、收入来源地等因素,其残疾赔偿金、死亡赔偿金统一按照湖南省上一年度城镇居民人均可支配收入标准计算。
二、常德市中级人民法院关于在全市机动车交通事故责任纠纷案件中统一适用城镇居民人身损害赔偿标准的意见(试行)
三、岳阳市中级人民法院关于在全市机动车交通事故责任纠纷案件中统一适用城镇居民人身损害赔偿标准的意见(试行)
四、郴州市中级人民法院关于在全市机动车交通事故责任纠纷案件中统一适用城镇居民人身损害赔偿标准的意见(试行)
6、北京市
2021年1月20日,北京市统计局公布2020年度居民收入及支出数据,其中2020年度北京市全市居民人均可支配收入69434元、2020年度北京市全市居民人均消费性支出38903元,根据《北京市高级人民法院关于开展人身损害赔偿纠纷案件统一城乡居民赔偿标准试点工作的通知》规定,即日起,北京地区机动车交通事故责任纠纷案件、交通肇事刑事案件的附带民事诉讼案件中的残疾/死亡赔偿金均按照69434元/年进行计算、被扶养人均按照38903元/年计算。
重磅!北京市统计局公布2021年人身损害赔偿案件最新赔偿标准 | 附:官方文件+关联规定
官方文件
2020年度北京市全市居民人均可支配收入69434元、全市居民人均消费性支出38903元。
北京高院试点同命同价规定
北京市高级人民法院关于开展人身损害赔偿纠纷案件统一城乡居民赔偿标准试点工作的通知
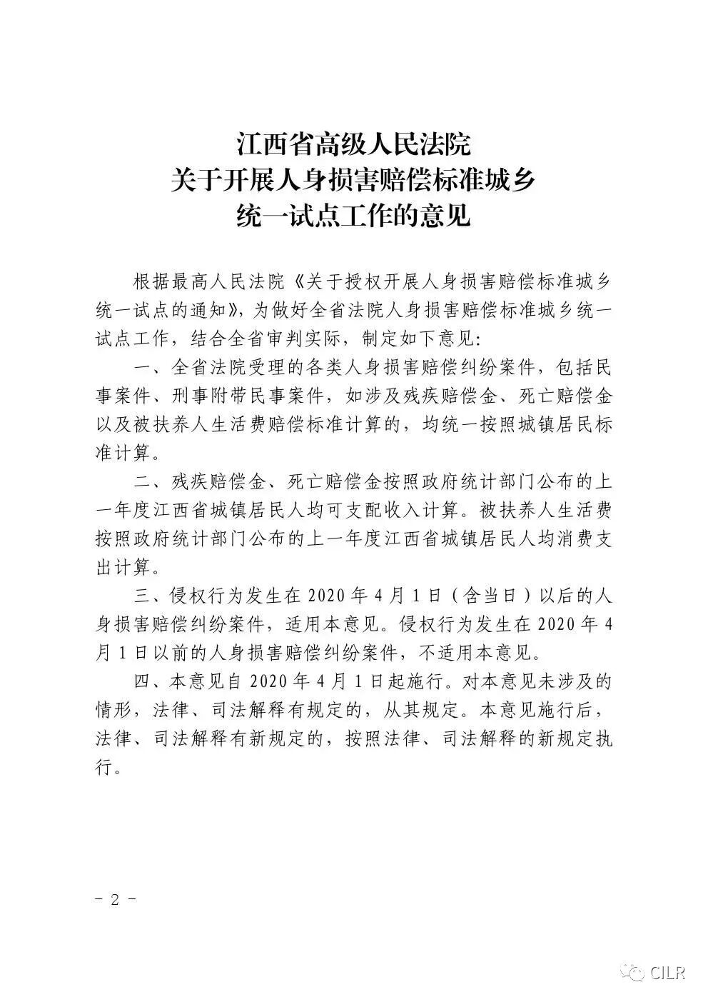
7、江西省
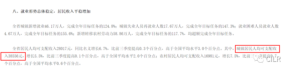
2021年1月20日,江西省统计局公布 2020年度江西省全省城镇居民人均可支配收入38556元,根据《江西省高级人民法院关于开展人身损害赔偿标准城乡统一试点工作意见的通知》(赣高法(2020)45号)规定,即日起,江西地区人身损害赔偿案件中残疾赔偿金、死亡赔偿金均按照新标准38556元/年进行计算。
重磅!江西省统计局公布2021年人身损害赔偿案件中残疾赔偿金、死亡赔偿金新标准38556元/年 | 附:官方文件+关联规定
官方文件
2020年度,江西省全省居民人均可支配收入28017元,其中,城镇居民人均可支配收入38556元,农村居民人均可支配收入16981元。
江西高院试点同命同价规定
8、山东省
2021年1月19日,山东省统计局公布 2020年度山东省城镇居民人均可支配收入43726元,根据《山东省高级人民法院关于开展人身损害赔偿标准城乡统一试点工作的意见》规定,即日起,山东地区人身损害赔偿纠纷案件(含海事案件)中残疾赔偿金、死亡赔偿金均按照新标准43726元/年进行计算。
重磅!山东省统计局公布2021年人身损害赔偿案件中残疾赔偿金、死亡赔偿金新标准43726元/年 | 附:官方文件+关联规定
官方文件
2021年1月19日,山东省政府新闻办召开新闻发布会,介绍2020年全省经济社会运行情况,并回答记者提问。新闻发布会公布:2020年度全省居民人均可支配收入32886元,其中,城镇居民人均可支配收入43726元,农村居民人均可支配收入18753元。
山东高院试点同命同价规定
9、江苏省
2021年1月21日,江苏省高级人民法院发布苏高法电[2020]59号电传,即《江苏省高级人民法院民事审判第一庭关于适用<江苏省高级人民法院关于开展人身损害赔偿标准城乡统一试点工作的实施方案>有关费用标准(2020年度)的通知》,将2020年度江苏省相关赔偿费用标准所依据的统计数据通报如下:
江苏省高级人民法院关于开展人身损害赔偿标准城乡统一试点工作的实施方案
一、试行法院
全省各级人民法院、南京海事法院、徐州铁路运输法院。
1.我省法院管辖的涉及人身损害赔偿的各类民事案件,适用本实施方案。
2.本实施方案自发布之日起施行。本实施方案施行后尚未审结的一审、二审案件,适用本实施方案;施行前已经作出生效裁判的案件,以及适用审判监督程序的再审案件,不适用本实施方案。
1.各级法院审理人身损害赔偿案件,按照下列方式计算残疾赔偿金和死亡赔偿金。
(1)残疾赔偿金:
根据上一年度江苏省居民人均可支配收入中工资性收入与经营净收入之和乘以全省平均负担系数的标准,按照受害人丧失劳动能力程度或者伤残等级,自定残之日起计算二十年。但六十周岁以上的,年龄每增加一岁减少一年;七十五周岁以上的,按五年计算。
受害人因伤致残但实际收入没有减少,或者伤残等级较轻但造成职业妨害严重影响其劳动就业的,可以对残疾赔偿金作相应调整。
计算公式为:残疾赔偿金=(上一年度全省居民人均工资性收入+上一年度全省居民人均经营净收入)×上一年度全省平均负担系数×劳动力丧失比例×20年(六十周岁以上的,年龄每增加一岁减少一年;七十五周岁以上的,按五年计算)
(2)死亡赔偿金:
按照上一年度江苏省居民人均可支配收入中工资性收入与经营净收入之和乘以全省平均负担系数的标准,计算二十年。但六十周岁以上的,年龄每增加一岁减少一年;七十五周岁以上的,按五年计算。
计算公式为:死亡赔偿金=(上一年度全省居民人均工资性收入+上一年度全省居民人均经营净收入)×上一年度全省平均负担系数×20年(六十周岁以上的,年龄每增加一岁减少一年;七十五周岁以上的,按五年计算)
2.被侵权人有被扶养人的,被扶养人生活费不再作为单独的赔偿项目,不影响赔偿总额,但需在残疾赔偿金或死亡赔偿金中列支,以保护被扶养人的生存权益。列支的被扶养人生活费根据被侵权人丧失劳动能力程度,按照上一年度江苏省居民人均消费性支出标准计算。被扶养人为未成年人的,计算至十八周岁;被扶养人无劳动能力又无其他生活来源的,计算二十年。但六十周岁以上的,年龄每增加一岁减少一年;七十五周岁以上的,按五年计算。被扶养人有数人的,年赔偿总额累计不超过上一年度全省居民人均消费性支出额。
计算公式为:每一被扶养人生活费=上一年度全省居民人均消费性支出额×劳动力丧失比例×被扶养年数÷共同扶养人数
3.被扶养人系被侵权人近亲属的,除可获得死亡赔偿金中列支的被扶养人生活费外,仍有权作为近亲属参与剩余部分死亡赔偿金的分配。
4.上一年度全省居民人均工资性收入、人均经营净收入、人均消费性支出额和全省平均负担系数的具体标准,由省法院民一庭每年年初依据省统计局统计的标准下发全省各级法院执行。尚未公布相关标准的,按照已公布的最近年度的标准执行。
1.各级法院应当及时向本辖区内各相关部门通报试点工作情况,做好衔接工作。
2.各级法院应按照要求贯彻执行,做好案件管理、统计工作,及时总结试点经验。试点中如遇到问题,请及时层报省法院民一庭。
3.本实施方案施行后,原试点地区已施行的标准与本实施方案不一致的,按照本方案执行。法律、司法解释有新规定的,按照法律、司法解释的规定执行。
注:按照统计分类,居民平均可支配收入具体由四项收入组成。分别是工资性收入、经营净收入、财产净收入、转移净收入。其中,
工资性收入 指就业人员通过各种途径得到的全部劳动报酬和各种福利,包括受雇于单位或个人、从事各种自由职业、兼职和零星劳动得到的全部劳动报酬和福利。
经营净收入 指住户或住户成员从事生产经营活动所获得的净收入,是全部经营收入中扣除经营费用、生产性固定资产折旧和生产税之后得到的净收入。计算公式为:经营净收入=经营收入-经营费用-生产性固定资产折旧-生产税。
财产净收入 指住户或住户成员将其所拥有的金融资产、住房等非金融资产和自然资源交由其他机构单位、住户或个人支配而获得的回报并扣除相关的费用之后得到的净收入。财产净收入包括利息净收入、红利收入、储蓄性保险净收益、转让承包土地经营权租金净收入、出租房屋净收入、出租其他资产净收入和自有住房折算净租金等。财产净收入不包括转让资产所有权的溢价所得。
转移净收入 指转移性收入与转移性支出的差额。计算公式为:转移净收入=转移性收入-转移性支出。
转移性收入 指国家、单位、社会团体对住户的各种经常性转移支付和住户之间的经常性收入转移。包括养老金或退休金、社会救济和补助、政策性生产补贴、政策性生活补贴、救灾款、经常性捐赠和赔偿、报销医疗费、住户之间的赡养收入,本住户非常住成员寄回带回的收入等。转移性收入不包括住户之间的实物馈赠。
转移性支出 指调查户对国家、单位、住户或个人的经常性或义务性转移支付。包括缴纳的税款、各项社会保障支出、经常性捐赠和赔偿支出以及其他经常转移支出等。
平均负担系数 是指每一就业者负担人数(包括就业者本人)。全省平均负担系数=全省全部居民人口数÷全省就业居民人口数(劳动力人口数)。
10、浙江省
2021年1月19日,国家统计局浙江调查总队公布 2020年度浙江省居民收入及支出收据,其中全体居民人均可支配收入52397元、全体居民人均消费支出31295元。目前,浙江地区均已试点统一人身损害赔偿标准,除宁波市试点按照宁波市城镇居民人均可支配收入、城镇居民人均消费性支出标准计算残疾/死亡赔偿金、被扶养人生活费以外,其余地市均试点按照浙江省全体居民人均可支配收入、全体居民人均消费支出计算残疾/死亡赔偿金、被扶养人生活费。即日起,除宁波市以外,浙江地区人身损害赔偿案件中残疾赔偿金、死亡赔偿金均按照新标准52397元/年进行计算、被扶养人生活费均按照新标准31295元/年进行计算。
重磅!浙江2021年人身损害赔偿案件赔偿标准公布 | 残疾赔偿金、死亡赔偿金最新标准52397元/年
国家统计局浙江调查总队官方文件
浙江地区法院试点同命同价规定
二、宁波市中级人民法院关于开展人身损害赔偿标准城乡统一试点工作通知
各县(市)区人民法院:
根据《最高人民法院关于授权开展人身损害赔偿标准城乡统一试点的通知》(法明传〔2019〕513号)和《浙江省高级人民法院关于〈最高人民法院关于授权开展人身损害赔偿标准城乡统一试点的通知〉的通知》(浙法明传〔2019〕234号),结合我市人身损害赔偿纠纷案件的审判实际,实施以下方案。
一、主要任务根据最高人民法院授权,在人身损害赔偿纠纷案件中,不再区分城镇居民和农村居民,统一人身损害赔偿计算标准。
二、适用范围全市法院受理的各类人身损害赔偿纠纷案件。
三、赔偿标准
1、死亡赔偿金、残疾赔偿金按照政府统计部门公布的上一年度宁波城镇居民人均可支配收入计算。
2、被扶养人生活费按照政府统计部门公布的上一年度宁波城镇居民人均消费性支出计算,计入死亡赔偿金或残疾赔偿金。
3、住院伙食补助费按照《宁波市市级机关工作人员差旅费管理办法的通知》(甬财政发〔2019〕392号)规定,每天100元计算。
四、施行时间本方案自2020年1月1日起施行。
截止至2020年1月1日尚未审结的一、二审案件,适用本方案。本方案施行前已经终审的案件依法再审的,不适用本方案。
本方案施行后,法律、司法解释或上级法院有新规定的,按新规定执行。
浙江省宁波市中级人民法院
2019年12月27日
三、嘉兴市中级人民法院关于印发《嘉兴市中级人民法院关于开展人身损害赔偿标准城乡统一试点实施方案》的通知
四、温州市中级人民法院《关于人身损害赔偿纠纷案件统一城乡居民标准等问题的会议纪要》
六、金华市中级人民法院关于在人身损害赔偿纠纷案件审理中统一适用相关民事赔偿标准的通知
各县(市、区)人民法院、本院各部门:
根据全省户籍制度改革工作的统一部署及《金华市人民政府办公室关于印发金华市户籍制度改革工作方案的通知》(金政办发【2016】9号)的要求,自2016年11月1日零时起我市取消“农业”与“非农业”二元制户口性质划分,统一登记为居民户口。鉴此,经本院审判委员会讨论,现就全市法院人身损害赔偿纠纷案件统一赔偿标准等问题作出如下规定:
一、适用范围
全市法院受理的各类人身损害赔偿纠纷案件。
二、适用对象
受害人系户籍登记在金华市行政管辖区域内居民。
受害人为外地人员但侵权行为发生在金华市行政管辖区域内的,依照前款规定执行。
三、适用标准
按照浙江省统计局公布的年度《浙江省国民经济和社会发展统计公报》中的“全体居民人均可支配收入”、“全体居民人均消费支出”的统计数据计算相关赔偿项目。如外省籍受害人举证证明其住所地或经常居住地的统计数据高于浙江省统计数据的,相关赔偿项目可以按照其住所地或者经常居住地的相关标准计算。
四、适用时间
侵权行为发生于2016年11月1日(含当日)以后的人身损害赔偿纠纷案件。
执行中遇到问题,请及时与中院民一庭联系。
金华市中级人民法院
2016年12月7日
七、浙江省衢州市中级人民法院《关于开展人身损害赔偿标准城乡统一试点的通知》
八、台州市中级人民法院关于人身损害赔偿纠纷案件统一城乡居民标准的意见
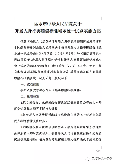
九、丽水市中级人民法院关于开展人身损害赔偿标准城乡统一试点实施方案
十、宁波市中级人民法院关于开展人身损害赔偿标准城乡统一试点工作通知
各县(市)区人民法院:
根据《最高人民法院关于授权开展人身损害赔偿标准城乡统一试点的通知》(法明传〔2019〕513号)和《浙江省高级人民法院关于〈最高人民法院关于授权开展人身损害赔偿标准城乡统一试点的通知〉的通知》(浙法明传〔2019〕234号),结合我市人身损害赔偿纠纷案件的审判实际,实施以下方案。
一、主要任务根据最高人民法院授权,在人身损害赔偿纠纷案件中,不再区分城镇居民和农村居民,统一人身损害赔偿计算标准。
二、适用范围全市法院受理的各类人身损害赔偿纠纷案件。
三、赔偿标准
1、死亡赔偿金、残疾赔偿金按照政府统计部门公布的上一年度宁波城镇居民人均可支配收入计算。
2、被扶养人生活费按照政府统计部门公布的上一年度宁波城镇居民人均消费性支出计算,计入死亡赔偿金或残疾赔偿金。
3、住院伙食补助费按照《宁波市市级机关工作人员差旅费管理办法的通知》(甬财政发〔2019〕392号)规定,每天100元计算。
四、施行时间本方案自2020年1月1日起施行。
截止至2020年1月1日尚未审结的一、二审案件,适用本方案。本方案施行前已经终审的案件依法再审的,不适用本方案。
本方案施行后,法律、司法解释或上级法院有新规定的,按新规定执行。
浙江省宁波市中级人民法院
2019年12月27日
十一、舟山市中级人民法院关于人身损害赔偿纠纷案件统一城乡居民标准等问题的意见
1 适用范围
全市法院受理的各类人身损害赔偿纠纷案件。
2 赔偿标准
死亡赔偿金、残疾赔偿金按照浙江省统计局公布的上一年度“全体居民人均可支配收入”计算。
被扶养人生活费按照浙江省统计局公布的上一年度“全体居民人均消费支出”计算。被扶养人生活费计入死亡赔偿金或残疾赔偿金。
3 施行时间
自2020年 4月 1日起施行。
11、湖北省
2021年1月19日,湖北省统计局公布 2020年度湖北省城镇居民人均可支配收入36706元,根据《湖北省高级人民法院关于开展人身损害赔偿标准城乡统一试点工作的通知》(鄂高法(2019)158号)规定,即日起,湖北地区人身损害赔偿案件中残疾赔偿金、死亡赔偿金均按照新标准36706元/年进行计算。
重磅!湖北省统计局公布2021年人身损害赔偿案件中残疾赔偿金、死亡赔偿金新标准36706元/年 | 附:官方文件+关联规定
官方文件
新闻发布会公布:2020年度,湖北省全省城镇居民人均可支配收入为36706元,农村居民人均可支配收入为16306元。
湖北高院试点同命同价规定
12、陕西省
2021年1月20日,陕西省统计局公布 2020年度陕西省城镇居民人均可支配收入37868元/年,根据《陕西省高级人民法院关于在全省机动车事故责任纠纷案件中统一适用城镇居民人身损害赔偿标准的意见(试行)》规定,即日起,陕西地区机动车事故责任纠纷案件中残疾赔偿金、死亡赔偿金均按照新标准37868元/年进行计算。
重磅!陕西省统计局公布2021年人身损害赔偿案件中残疾赔偿金、死亡赔偿金新标准37868元/年 | 附:官方文件+关联规定
官方文件
2020年度,陕西省全省城镇居民人均可支配收入37868元,同比增长4.9%,农村居民人均可支配收入13316元,同比增长8.0%。
陕西高院试点同命同价规定
13、天津市
2021年1月21日,天津市统计局公布 2020年度天津市城镇居民人均可支配收入47659元/年,根据《天津市高级人民法院关于开展人身损害赔偿案件统一城乡标准试点工作的意见(试行)》(津高法[2019]338号)规定,即日起,天津地区人身损害赔偿案件中残疾赔偿金、死亡赔偿金均按照新标准47659元/年进行计算。
重磅!天津市统计局公布2021年人身损害赔偿案件中残疾赔偿金、死亡赔偿金新标准47659元/年 | 附:官方文件+关联规定
天津市统计局官方文件
2020年度,天津市全市居民人均可支配收入43854元,其中,城镇居民人均可支配收入47659元,农村居民人均可支配收入25691元。
天津高院试点同命同价文件
14、广东省
2021年1月19日,国家统计局广东调查总队公布 2020年度广东省全省居民收入及支出收据,其中城镇居民人均可支配收入50257元、城镇居民人均消费性支出33511元,根据《广东省高级人民法院关于在全省法院民事诉讼中开展人身损害赔偿标准城乡统一试点工作的通知》(粤高法[2019]159号)规定,对2020年1月1日以后发生的人身损害,在民事诉讼中统一按照有关法律和司法解释规定的城镇居民标准计算残疾赔偿金、死亡赔偿金、被扶养人生活费。除深圳、珠海、汕头外,广东省一般地区均按照广东省全省城镇居民人均可支配收入、全省城镇居民人均消费性支出计算残疾赔偿金、死亡赔偿金、被扶养人生活费。
国家统计局广东调查总队官方文件
广东高院试点同命同价文件
广东省高级人民法院关于在全省法院民事诉讼中开展人身损害赔偿标准城乡统一试点工作的通知
广东地区2020年度赔偿标准
15、重庆市
2021年1月21日,重庆市统计局公布 2020年度重庆市居民收入及支出数据,其中2020年度城镇常住居民人均可支配收入40006元,城镇常住居民人均生活消费支出26464元。根据《重庆市高级人民法院关于开展机动车交通事故责任纠纷案件人身损害赔偿标准城乡统一试点工作的意见》(渝高法[2020]58号)规定,即日起,重庆地区机动车交通事故责任纠纷案件中残疾赔偿金、死亡赔偿金均按照新标准40006元/年进行计算、被扶养人生活费均按照新标准26464元/年进行计算。
重磅!重庆市统计局公布2021年人身损害赔偿案件最新标准 | 残疾/死亡赔偿金最新标准40006元/年
重庆市统计局官方文件
重庆高院试点同命同价文件
16、安徽省
2021年1月20日,安徽省统计局公布2020年度居民收入数据,其中2020年度安徽省城镇居民人均可支配收入39442元,根据《安徽省高级人民法院关于开展人身损害赔偿标准城乡统一试点实施方案》(皖高法[2019]112号)规定,即日起,安徽地区人身损害赔偿案件中残疾赔偿金、死亡赔偿金均按照新标准39442元/年进行计算。
重磅!安徽省统计局公布2021年人身损害赔偿案件中残疾/死亡赔偿金新标准39442元/年 | 附:官方文件+关联规定
安徽统计局官方文件
安徽高院试点同命同价文件
安徽省高级人民法院关于开展人身损害赔偿标准城乡统一试点实施方案
皖高法【2019】112号
根据最高人民法《关于授权开展人身损害赔偿标准城乡统试点的通知》要求,结合我省实际,制定本实施方案
一、主要任务
根据最高人民法院授权,在人身损害赔偿纠纷案件中,不区分城镇居民和农村居民,试点按照城镇居民赔偿标准计算人身损害賠偿的死亡赔偿金,残疾赔偿金(被扶养人生活费)。
二、试点范围
全省各级人民法院
三、适用标准
死亡赔偿金、残疾赔偿金按照政府统计部门公布的上一年度安徽省城镇居民人均可支配收入计算:被扶养人生活费按照政府统计部门公布的上一年度安徽省城镇居民人均消费性支出计算,计入死亡赔偿金或残疾赔偿金。
四、试点时间
1.2019年12月16日起,正式启动我省人身损害赔偿标准城乡统一试点工作。截止2019年12月16日尚未审结的一审人身损害赔偿案件,统一按城镇居民标准计算有关赔偿费用。
2.试点结束时间待最高人民法院通知
安徽省高级人民法院办公室
2019年12月9日
17、河南省
2021年1月20日,国家统计局河南调查总队公布 2020年度河南省城镇居民人均可支配收入34750.34元、城镇居民人均生活消费支出20644.91元、、农村居民人均可支配收入16107.93元、农村居民人均生活消费支出12201.10元。根据《河南省高级人民法院关于开展人身损害赔偿案件统一城乡标准试点工作的意见(试行)》规定,即日起,河南地区机动车交通事故责任纠纷案件、医疗损害赔偿责任纠纷案件、产品质量责任纠纷案件中残疾赔偿金、死亡赔偿金均按照新标准34750.34元/年进行计算、被扶养人生活费均按照新标准20644.91元/年进行计算。
重磅!国家统计局河南调查总队公布河南省2021年人身损害赔偿案件中最新赔偿标准 | 残疾赔偿金、死亡赔偿金新标准34750.34元/年
国家统计局河南调查总队官方文件
2020年度,河南省全省城镇居民人均可支配收入34750.34元、城镇居民人均生活消费支出20644.91元、农村居民人均可支配收入16107.93元、农村居民人均生活消费支出12201.10元。
河南高院试点同命同价文件
人损赔偿司法解释关联规定
“上一年度”,是指一审法庭辩论终结时的上一统计年度。
——推荐阅读——
最后,小编恳请大家做件事,由于微信修改了推送规则,需读者经常点“在看”“点赞”,否则会逐渐收不到推送!如果你还想每天看到我们的推送,请将“民法典权威解读”加为星标或每次看完后点击一下页面下端的“在看”“点赞”,谢谢大家。
↙点击“阅读原文”,学习精品法律课