《最高人民法院关于适用〈中华人民共和国民法典〉总则编若干问题的解释》已于2021年12月30日由最高人民法院审判委员会第1861次会议通过,现予公布,自2022年3月1日起施行。
最高人民法院
2022年2月24日
法释〔2022〕6号
最高人民法院
关于适用《中华人民共和国民法典》
总则编若干问题的解释
(2021年12月30日最高人民法院审判委员会第1861次会议通过,自2022年3月1日起施行)
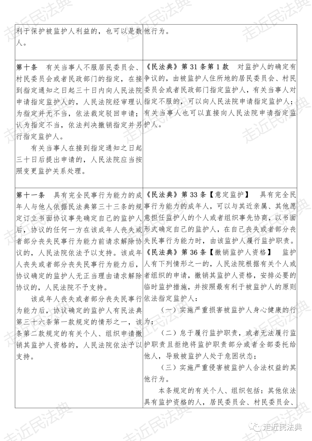
为正确审理民事案件,依法保护民事主体的合法权益,维护社会和经济秩序,根据《中华人民共和国民法典》《中华人民共和国民事诉讼法》等相关法律规定,结合审判实践,制定本解释。
一、一般规定
第一条 民法典第二编至第七编对民事关系有规定的,人民法院直接适用该规定;民法典第二编至第七编没有规定的,适用民法典第一编的规定,但是根据其性质不能适用的除外。
就同一民事关系,其他民事法律的规定属于对民法典相应规定的细化的,应当适用该民事法律的规定。民法典规定适用其他法律的,适用该法律的规定。
民法典及其他法律对民事关系没有具体规定的,可以遵循民法典关于基本原则的规定。
第二条 在一定地域、行业范围内长期为一般人从事民事活动时普遍遵守的民间习俗、惯常做法等,可以认定为民法典第十条规定的习惯。
当事人主张适用习惯的,应当就习惯及其具体内容提供相应证据;必要时,人民法院可以依职权查明。
适用习惯,不得违背社会主义核心价值观,不得违背公序良俗。
第三条 对于民法典第一百三十二条所称的滥用民事权利,人民法院可以根据权利行使的对象、目的、时间、方式、造成当事人之间利益失衡的程度等因素作出认定。
行为人以损害国家利益、社会公共利益、他人合法权益为主要目的行使民事权利的,人民法院应当认定构成滥用民事权利。
构成滥用民事权利的,人民法院应当认定该滥用行为不发生相应的法律效力。滥用民事权利造成损害的,依照民法典第七编等有关规定处理。
二、民事权利能力和民事行为能力
第四条 涉及遗产继承、接受赠与等胎儿利益保护,父母在胎儿娩出前作为法定代理人主张相应权利的,人民法院依法予以支持。
第五条 限制民事行为能力人实施的民事法律行为是否与其年龄、智力、精神健康状况相适应,人民法院可以从行为与本人生活相关联的程度,本人的智力、精神健康状况能否理解其行为并预见相应的后果,以及标的、数量、价款或者报酬等方面认定。
三、监护
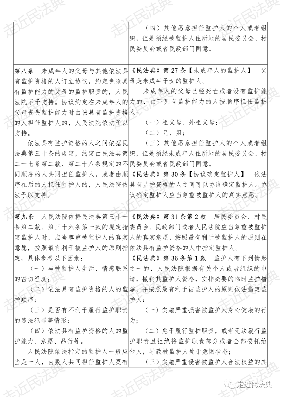
第六条 人民法院认定自然人的监护能力,应当根据其年龄、身心健康状况、经济条件等因素确定;认定有关组织的监护能力,应当根据其资质、信用、财产状况等因素确定。
第七条 担任监护人的被监护人父母通过遗嘱指定监护人,遗嘱生效时被指定的人不同意担任监护人的,人民法院应当适用民法典第二十七条、第二十八条的规定确定监护人。
未成年人由父母担任监护人,父母中的一方通过遗嘱指定监护人,另一方在遗嘱生效时有监护能力,有关当事人对监护人的确定有争议的,人民法院应当适用民法典第二十七条第一款的规定确定监护人。
第八条 未成年人的父母与其他依法具有监护资格的人订立协议,约定免除具有监护能力的父母的监护职责的,人民法院不予支持。协议约定在未成年人的父母丧失监护能力时由该具有监护资格的人担任监护人的,人民法院依法予以支持。
依法具有监护资格的人之间依据民法典第三十条的规定,约定由民法典第二十七条第二款、第二十八条规定的不同顺序的人共同担任监护人,或者由顺序在后的人担任监护人的,人民法院依法予以支持。
第九条 人民法院依据民法典第三十一条第二款、第三十六条第一款的规定指定监护人时,应当尊重被监护人的真实意愿,按照最有利于被监护人的原则指定,具体参考以下因素:
(一)与被监护人生活、情感联系的密切程度;
(二)依法具有监护资格的人的监护顺序;
(三)是否有不利于履行监护职责的违法犯罪等情形;
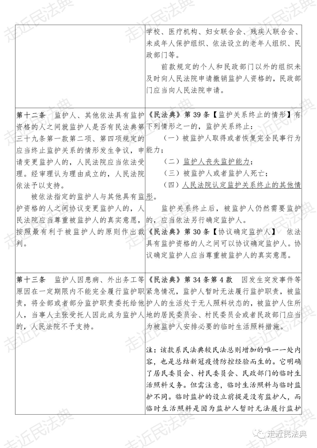
(四)依法具有监护资格的人的监护能力、意愿、品行等。
人民法院依法指定的监护人一般应当是一人,由数人共同担任监护人更有利于保护被监护人利益的,也可以是数人。
第十条 有关当事人不服居民委员会、村民委员会或者民政部门的指定,在接到指定通知之日起三十日内向人民法院申请指定监护人的,人民法院经审理认为指定并无不当,依法裁定驳回申请;认为指定不当,依法判决撤销指定并另行指定监护人。
有关当事人在接到指定通知之日起三十日后提出申请的,人民法院应当按照变更监护关系处理。
第十一条 具有完全民事行为能力的成年人与他人依据民法典第三十三条的规定订立书面协议事先确定自己的监护人后,协议的任何一方在该成年人丧失或者部分丧失民事行为能力前请求解除协议的,人民法院依法予以支持。该成年人丧失或者部分丧失民事行为能力后,协议确定的监护人无正当理由请求解除协议的,人民法院不予支持。
该成年人丧失或者部分丧失民事行为能力后,协议确定的监护人有民法典第三十六条第一款规定的情形之一,该条第二款规定的有关个人、组织申请撤销其监护人资格的,人民法院依法予以支持。
第十二条 监护人、其他依法具有监护资格的人之间就监护人是否有民法典第三十九条第一款第二项、第四项规定的应当终止监护关系的情形发生争议,申请变更监护人的,人民法院应当依法受理。经审理认为理由成立的,人民法院依法予以支持。
被依法指定的监护人与其他具有监护资格的人之间协议变更监护人的,人民法院应当尊重被监护人的真实意愿,按照最有利于被监护人的原则作出裁判。
第十三条 监护人因患病、外出务工等原因在一定期限内不能完全履行监护职责,将全部或者部分监护职责委托给他人,当事人主张受托人因此成为监护人的,人民法院不予支持。
四、宣告失踪和宣告死亡
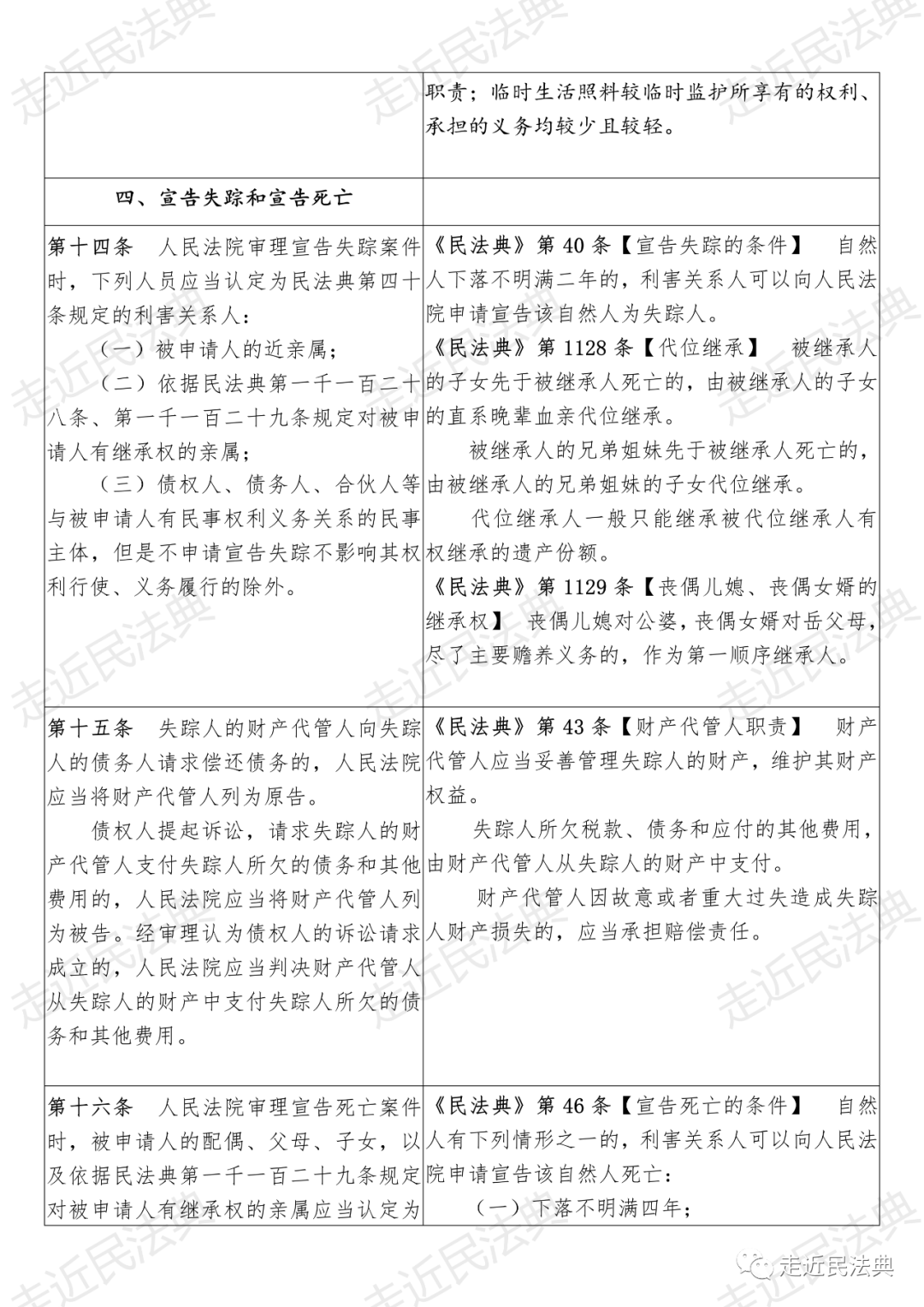
第十四条 人民法院审理宣告失踪案件时,下列人员应当认定为民法典第四十条规定的利害关系人:
(一)被申请人的近亲属;
(二)依据民法典第一千一百二十八条、第一千一百二十九条规定对被申请人有继承权的亲属;
(三)债权人、债务人、合伙人等与被申请人有民事权利义务关系的民事主体,但是不申请宣告失踪不影响其权利行使、义务履行的除外。
第十五条 失踪人的财产代管人向失踪人的债务人请求偿还债务的,人民法院应当将财产代管人列为原告。
债权人提起诉讼,请求失踪人的财产代管人支付失踪人所欠的债务和其他费用的,人民法院应当将财产代管人列为被告。经审理认为债权人的诉讼请求成立的,人民法院应当判决财产代管人从失踪人的财产中支付失踪人所欠的债务和其他费用。
第十六条 人民法院审理宣告死亡案件时,被申请人的配偶、父母、子女,以及依据民法典第一千一百二十九条规定对被申请人有继承权的亲属应当认定为民法典第四十六条规定的利害关系人。
符合下列情形之一的,被申请人的其他近亲属,以及依据民法典第一千一百二十八条规定对被申请人有继承权的亲属应当认定为民法典第四十六条规定的利害关系人:
(一)被申请人的配偶、父母、子女均已死亡或者下落不明的;
(二)不申请宣告死亡不能保护其相应合法权益的。
被申请人的债权人、债务人、合伙人等民事主体不能认定为民法典第四十六条规定的利害关系人,但是不申请宣告死亡不能保护其相应合法权益的除外。
第十七条 自然人在战争期间下落不明的,利害关系人申请宣告死亡的期间适用民法典第四十六条第一款第一项的规定,自战争结束之日或者有关机关确定的下落不明之日起计算。
五、民事法律行为
第十八条 当事人未采用书面形式或者口头形式,但是实施的行为本身表明已经作出相应意思表示,并符合民事法律行为成立条件的,人民法院可以认定为民法典第一百三十五条规定的采用其他形式实施的民事法律行为。
第十九条 行为人对行为的性质、对方当事人或者标的物的品种、质量、规格、价格、数量等产生错误认识,按照通常理解如果不发生该错误认识行为人就不会作出相应意思表示的,人民法院可以认定为民法典第一百四十七条规定的重大误解。
行为人能够证明自己实施民事法律行为时存在重大误解,并请求撤销该民事法律行为的,人民法院依法予以支持;但是,根据交易习惯等认定行为人无权请求撤销的除外。
第二十条 行为人以其意思表示存在第三人转达错误为由请求撤销民事法律行为的,适用本解释第十九条的规定。
第二十一条 故意告知虚假情况,或者负有告知义务的人故意隐瞒真实情况,致使当事人基于错误认识作出意思表示的,人民法院可以认定为民法典第一百四十八条、第一百四十九条规定的欺诈。
第二十二条 以给自然人及其近亲属等的人身权利、财产权利以及其他合法权益造成损害或者以给法人、非法人组织的名誉、荣誉、财产权益等造成损害为要挟,迫使其基于恐惧心理作出意思表示的,人民法院可以认定为民法典第一百五十条规定的胁迫。
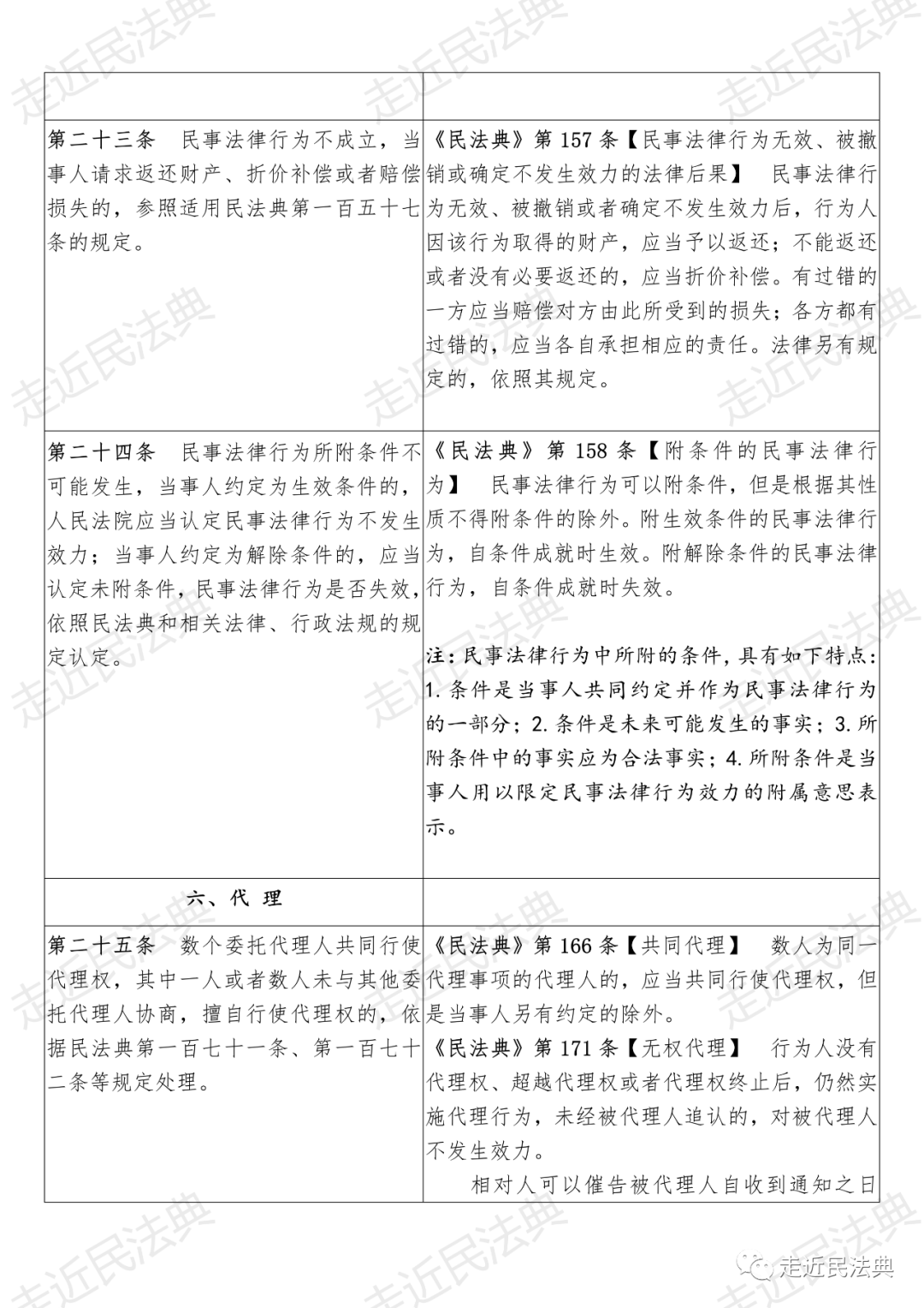
第二十三条 民事法律行为不成立,当事人请求返还财产、折价补偿或者赔偿损失的,参照适用民法典第一百五十七条的规定。
第二十四条 民事法律行为所附条件不可能发生,当事人约定为生效条件的,人民法院应当认定民事法律行为不发生效力;当事人约定为解除条件的,应当认定未附条件,民事法律行为是否失效,依照民法典和相关法律、行政法规的规定认定。
六、代理
第二十五条 数个委托代理人共同行使代理权,其中一人或者数人未与其他委托代理人协商,擅自行使代理权的,依据民法典第一百七十一条、第一百七十二条等规定处理。
第二十六条 由于急病、通讯联络中断、疫情防控等特殊原因,委托代理人自己不能办理代理事项,又不能与被代理人及时取得联系,如不及时转委托第三人代理,会给被代理人的利益造成损失或者扩大损失的,人民法院应当认定为民法典第一百六十九条规定的紧急情况。
第二十七条 无权代理行为未被追认,相对人请求行为人履行债务或者赔偿损失的,由行为人就相对人知道或者应当知道行为人无权代理承担举证责任。行为人不能证明的,人民法院依法支持相对人的相应诉讼请求;行为人能够证明的,人民法院应当按照各自的过错认定行为人与相对人的责任。
第二十八条 同时符合下列条件的,人民法院可以认定为民法典第一百七十二条规定的相对人有理由相信行为人有代理权:
(一)存在代理权的外观;
(二)相对人不知道行为人行为时没有代理权,且无过失。
因是否构成表见代理发生争议的,相对人应当就无权代理符合前款第一项规定的条件承担举证责任;被代理人应当就相对人不符合前款第二项规定的条件承担举证责任。
第二十九条 法定代理人、被代理人依据民法典第一百四十五条、第一百七十一条的规定向相对人作出追认的意思表示的,人民法院应当依据民法典第一百三十七条的规定确认其追认意思表示的生效时间。
七、民事责任
第三十条 为了使国家利益、社会公共利益、本人或者他人的人身权利、财产权利以及其他合法权益免受正在进行的不法侵害,而针对实施侵害行为的人采取的制止不法侵害的行为,应当认定为民法典第一百八十一条规定的正当防卫。
第三十一条 对于正当防卫是否超过必要的限度,人民法院应当综合不法侵害的性质、手段、强度、危害程度和防卫的时机、手段、强度、损害后果等因素判断。
经审理,正当防卫没有超过必要限度的,人民法院应当认定正当防卫人不承担责任。正当防卫超过必要限度的,人民法院应当认定正当防卫人在造成不应有的损害范围内承担部分责任;实施侵害行为的人请求正当防卫人承担全部责任的,人民法院不予支持。
实施侵害行为的人不能证明防卫行为造成不应有的损害,仅以正当防卫人采取的反击方式和强度与不法侵害不相当为由主张防卫过当的,人民法院不予支持。
第三十二条 为了使国家利益、社会公共利益、本人或者他人的人身权利、财产权利以及其他合法权益免受正在发生的急迫危险,不得已而采取紧急措施的,应当认定为民法典第一百八十二条规定的紧急避险。
第三十三条 对于紧急避险是否采取措施不当或者超过必要的限度,人民法院应当综合危险的性质、急迫程度、避险行为所保护的权益以及造成的损害后果等因素判断。
经审理,紧急避险采取措施并无不当且没有超过必要限度的,人民法院应当认定紧急避险人不承担责任。紧急避险采取措施不当或者超过必要限度的,人民法院应当根据紧急避险人的过错程度、避险措施造成不应有的损害的原因力大小、紧急避险人是否为受益人等因素认定紧急避险人在造成的不应有的损害范围内承担相应的责任。
第三十四条 因保护他人民事权益使自己受到损害,受害人依据民法典第一百八十三条的规定请求受益人适当补偿的,人民法院可以根据受害人所受损失和已获赔偿的情况、受益人受益的多少及其经济条件等因素确定受益人承担的补偿数额。
八、诉讼时效
第三十五条 民法典第一百八十八条第一款规定的三年诉讼时效期间,可以适用民法典有关诉讼时效中止、中断的规定,不适用延长的规定。该条第二款规定的二十年期间不适用中止、中断的规定。
第三十六条 无民事行为能力人或者限制民事行为能力人的权利受到损害的,诉讼时效期间自其法定代理人知道或者应当知道权利受到损害以及义务人之日起计算,但是法律另有规定的除外。
第三十七条 无民事行为能力人、限制民事行为能力人的权利受到原法定代理人损害,且在取得、恢复完全民事行为能力或者在原法定代理终止并确定新的法定代理人后,相应民事主体才知道或者应当知道权利受到损害的,有关请求权诉讼时效期间的计算适用民法典第一百八十八条第二款、本解释第三十六条的规定。
第三十八条 诉讼时效依据民法典第一百九十五条的规定中断后,在新的诉讼时效期间内,再次出现第一百九十五条规定的中断事由,可以认定为诉讼时效再次中断。
权利人向义务人的代理人、财产代管人或者遗产管理人等提出履行请求的,可以认定为民法典第一百九十五条规定的诉讼时效中断。
九、附则
第三十九条 本解释自2022年3月1日起施行。
权威解读
2022年2月25日,最高人民法院发布了《最高人民法院关于适用〈中华人民共和国民法典〉总则编若干问题的解释》(以下简称总则编司法解释)。制定总则编司法解释,是最高人民法院深入学习贯彻习近平法治思想,切实实施民法典,依法保护民事主体合法权益,确保法律统一正确适用的重要举措。最高人民法院研究室负责人就总则编司法解释有关问题回答了记者提问。
1.问:习近平总书记指出,要坚持依法治国和以德治国相结合,把社会主义核心价值观融入法治建设。据悉,此次总则编司法解释特别强调弘扬社会主义核心价值观,这主要体现在哪些方面?
答:习近平总书记指出,要推动把社会主义核心价值观贯穿立法、执法、司法、守法各环节,使社会主义法治成为良法善治。总则编司法解释通篇都践行了社会主义核心价值观。具体主要体现在如下几个方面:
一是倡导文明观念,弘扬良好社会风尚。随着时代发展,权利的内涵日益丰富,行使方式也更加多样,与此同时,权利滥用的情况也时有发生。比如,有的民事主体为保护自身权益私装摄像头拍摄、窥视他人的私密活动,就构成对他人隐私权的侵害。根据实践需要,在综合各方意见基础上,本解释第3条对滥用民事权利的具体认定和法律后果作出规定,为相关案件的审理提供统一的裁判标准,同时也起到行为导向作用,促进形成依法文明行使权利的良好风尚。
二是践行平等理念,细化权利保护规则。本解释将平等保护权利,特别是自然人权利置于突出位置。比如,根据“最有利于被监护人的原则”细化了监护制度,在民事法律行为和代理制度部分强化了对善意相对人的保护,在诉讼时效部分中细化了无民事行为能力人或者限制民事行为能力人的权利受到损害时的诉讼时效期间起算规则。
三是贯彻诚信原则,维护交易安全。诚信原则是社会主义核心价值观在民事法律制度中的重要体现。总则编司法解释关于权利滥用、重大误解、欺诈、表见代理等认定规则,均贯彻了诚信原则的要求。比如,本解释第21条在传承原《最高人民法院关于贯彻执行〈中华人民共和国民法通则〉若干问题的意见(试行)》有关欺诈规定的基础上,明确了负有告知义务而故意不告知的,可以认定为欺诈。这里的告知义务的来源,包括了法律规定、交易习惯和诚信原则等。
四是褒扬友善品格,鼓励好人好事。本解释在民事责任部分作出细化规定,明确了防卫过当造成不应有损害的,防卫人只承担部分责任,以及见义勇为受益人适当补偿数额的确定规则等。主要目的就是通过明确认定标准和责任承担,鼓励民事主体依法积极保护自己和他人的合法权益。这些规则就社会生活中应当提倡什么、反对什么、禁止什么,亮明了司法的态度,集中体现了“弘扬真善美、鞭笞假恶丑”的价值导向,有利于发挥司法裁判的评价、指引、规范功能。
2.问:总则编是民法典的总纲,具有统领性、基础性作用。民法典总则编与各分编、民法典与其他民商事法律的适用关系,以及民法典基本原则的适用一直受到普遍关注。请问,本解释对这一问题是如何考虑的?
答:民法典具有严密的逻辑性和科学的体系性,广大法官应当牢固树立法典化思维,准确把握民法典总则编“总”的规律和特点,准确把握民法典与其他民事法律之间的关系,准确把握民法典各编之间以及民事法律具体规范与基本原则之间的关系。基于总则编在民法典中的统领地位,对上述问题予以回应,自然成为本解释规定的重中之重。对此,我们经过广泛调研论证,在本解释第1条专门作出规定。
一是关于总则编与其他各编的适用关系。民法典其他各编主要围绕具体权利展开,相对于总则编的民事权利一章属于具体规定,应当适用各编规定;而总则编的民事权利能力、民事行为能力等规定,其他各编并没有相应具体规定,此时总则编的规定具有直接适用的效力。有些规则虽然其他各编没有规定,但根据民事法律关系的性质则不得适用总则编的规定。
二是关于民法典与其他民事法律的适用关系。对于同一民事关系,其他民事法律的规定属于对民法典相应规定的细化,或者民法典明确规定适用其他法律的,应当适用该法律的规定。比如,民法典第1165条第2款规定:“依照法律规定推定行为人有过错,其不能证明自己没有过错的,应当承担侵权责任。”而个人信息保护法第69条第1款明确规定了处理个人信息侵害个人信息权益造成损害,适用过错推定责任。对此类纠纷,就应当适用个人信息保护法的规定。这是在符合立法法第94条规定精神的前提下,遵循民法典第11条的规定,进一步明确民法典与其他民事法律之间的法律适用关系问题。
三是关于具体规定与基本原则之间的适用关系。民法典所规定的基本原则能否直接作为裁判规范以及如何作为裁判规范一直有争议。本解释第1条第3款在梳理有关学术成果、实务做法、各方意见的基础上,明确了法律有具体规定的,“应当”适用该具体规定;法律没有具体规定时“可以遵循”基本原则。采用“可以遵循”基本原则的表述,使得条文内容更具包容性,也与法律没有具体规定时,运用法律解释方法确定适用或者参照适用其他具体规定的做法相一致。
3.问:未成年人健康成长问题一直为全社会共同关注。监护制度是民法典的亮点内容,对于保护未成年合法权益具有重要意义。请问,本解释是如何回应实践需要,将这一亮点内容落地落实的?
答:未成年人是国家的未来,民族的希望。未成年人的健康成长,关系亿万家庭的幸福安宁,关系社会的和谐稳定。
民法典总则编在第二章自然人下专设监护一节,使父母子女之间的法律义务进一步明确,有利于保护未成年子女的健康成长。为践行最有利于被监护人的原则,准确适用民法典监护制度,本解释专设8个条文予以规定。比如,关于遗嘱指定监护人,考虑到被监护人是未成年人的,担任被监护人的父母中的一方通过遗嘱指定监护人,遗嘱生效时是按照法定监护由有监护能力的另一方担任监护人,还是按照遗嘱确定监护人,实践中存有争议。为避免未成年子女面临监护真空,本解释第7条第2款明确此时父母中有监护能力的一方为当然的法定监护人。又如,关于协议确定监护人,本解释第8条第1款明确规定有监护能力的父母不得通过协议监护的方式,免除自身对于未成年子女的监护职责。再如,关于监护职责委托行使,为防止监护人逃避监护职责,本解释第13条明确受托人不因监护职责委托行使而成为监护人,强调监护人身份不因监护职责委托行使而改变。
此外,本解释第5条关于行为与年龄、智力、精神健康状况相适应的认定,以及第37条、第38条关于无民事行为能力人、限制民事行为能力人诉讼时效期间的起算、对法定代理人诉讼时效期间的补充规定等规则,也是践行未成年人利益最大化原则的体现。
4.问:我们注意到本解释第29条就表见代理的具体适用作出了专门规定。能否介绍一下制定本条有什么考虑?
答:表见代理制度是信赖保护的一项重要制度,对于保护善意相对人利益、维护交易安全具有重要作用。如何认定“相对人有理由相信行为人有代理权”,是适用表见代理制度的关键问题。对此,本解释第28条第1款以《关于当前形势下审理民商事合同纠纷案件若干问题的指导意见》第13条规定为基础,结合理论研究成果和司法实务经验,明确了认定“相对人有理由相信行为人有代理权”的两个条件:一是存在代理权的外观;二是相对人不知道行为人行为时没有代理权,且无过失。对上述两种情形的认定需要结合代理行为存在诸如合同书、公章、印鉴等有权代理的客观表象形式要素,以及合同的缔结时间、以谁的名义签字、是否盖有相关印章及印章真伪、标的物的交付方式与地点等因素综合判断。
此外,本解释第28条第2款还明确了相对人对行为人实施民事法律行为时存在代理权的外观承担举证责任,被代理人就相对人不构成善意承担举证责任。这一规则既吸收了司法实务中的经验做法和学术界的研究成果,也与《民法典物权编解释一》有关善意取得规定的基本思路一致。
来源:走近民法典
——推荐阅读——
最后,小编恳请大家做件事,由于微信修改了推送规则,需读者经常点“在看”“点赞”,否则会逐渐收不到推送!如果你还想每天看到我们的推送,请将“民法典权威解读”加为星标或每次看完后点击一下页面下端的“在看”“点赞”,谢谢大家。
↙点击“阅读原文”,学习精品法律课