互动话题:你认为海外家电市场和国内有什么差异?
【本文总评论数过10,该评论点赞数最高的小伙伴可以联系我们,由您确定未来一篇文章的选题~!
赶快参与讨论,下一场文章说不定就是你来定!】
本文要点
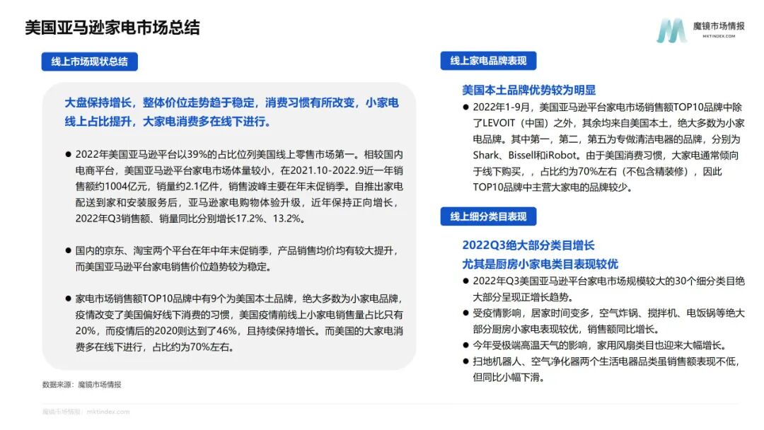
1.截至2022年9月,美国亚马逊平台扫地机器人总销售约36.0亿元,其中Q3销售额和销量分别为14.5亿元和72.5万件,环比分别增长49%和39%。
2.截至2022年9月,今年美国亚马逊平台空气炸锅总销售约31.68亿元,其中Q3销售额、销量分别为7.78亿元、104.18万件,季度同比分别增长19%和17%。
3.2022年截至9月美国亚马逊平台咖啡机销售额为55.7亿元,销量为686.0万件,其中Q3销售额为18.7万,销量为229.7万件,同比分别下降10%、16%。
4.2021年10月到2022年9月美国亚马逊平台近一年搅拌机的销售额、销量分别为29.6亿元、599.7万件,其中Q3销售额、销量分别为7.7亿元、150.1万件,同比分别上涨19%和26%。
5.2021年10月到2022年9月美国亚马逊平台近一年家用风扇的销售额、销量分别为40.0亿元、1265.9万件,其中Q3销售额、销量分别为20.1亿元、602.5.1万件,同比分别上涨117%和58%,占据全年销售额的一半。
2022年前三季度,亚马逊美国站销售额最高的一级类目为Clothing, Shoes & Jewelry(服饰与珠宝),其中超过65%的服装产品属于女装品类。紧随其后的是Home & Kitchen(家居厨房用品),其中厨房小家电、清洁电器、环境电器等家用电器贡献了14%的销售额。
从消费者洞察趋势来看,健康化是高品质生活的基础,八成消费者最在意餐具消毒;社交化是高品质生活的心理需求,92%的人理想状态是边做边吃边聊;“消费降级”逐渐成为常态,满足消费者多元化需求更有望推动市场发展。
更多研究报告、大促数据、消费趋势研究、高增长品牌拆解、机会点挖掘、高增长细分赛道研究,请持续关注魔镜市场情报。
我们的研究覆盖了整个线上零售市场的数万个细分行业和数十万个品牌。通过SaaS系统和洞察报告,我们服务于数百个品牌主、零售商、咨询公司、投资机构和政府部门。