选错牙膏伤肠道!Nature子刊:牙膏中的这种成分会诱发肠炎
原创
木子久
生物探索
生物探索
微信号
biodiscover
功能介绍
探索生物科技价值的新媒体
发表于
收录于合集
#基础科研
107个
牙膏是一种在日常生活中必不可少的日用品,我们每天都会接触,因此牙膏的安全性不容忽视。如果选择了含有害成分的牙膏,可能会损害我们的身体。最近有研究发现,很多牙膏中含有的一种抗菌剂三氯生(TCS)可能会对人体肠道造成损害,进而诱发肠炎。
TCS是一种广谱抗菌剂,被广泛添加在牙膏、肥皂、除臭剂、漱口水、剃须膏等日化用品中。由于TCS可预防牙龈炎,因此很多牙膏都会添加这种物质。此前已经有研究证实了TCS的肠道毒性,但是并未确定相关的分子机制。
近日,香港浸会大学蔡宗苇团队与国外团队合作展开的一项研究解释了TCS是如何引发肠道炎症的,这项研究结果
揭示了肠道微生物酶对TCS的代谢激活和其肠道毒性的机制,将有助于更好地评估TCS在不同人群中的个体效应
。相关研究成果以“
Microbial enzymes induce colitis by reactivating triclosan in themouse gastrointestinal tract
”为题发表在
Nature communication上
。
研究成果(图源:
Nature Communication
)
在这项研究中,
研究人员将特定的肠道微生物酶,尤其是肠道微生物β-葡萄糖醛酸酶 (GUS)与TCS联系起来,并表明这些酶会促进TCS在肠道中造成严重破坏
。
小鼠和人类暴露于TCS之后导致结肠中游离TCS的积累(图源:
Nature Communication
)
为了确定肠道是否表现出与其他组织不同的TCS代谢特征,研究人员使用TCS在小鼠上进行为期4周的试验,然后使用LC-MS/MS分析小鼠体内各组织中TCS及其代谢物的浓度。他们发现,在暴露于TCS之后,小鼠肝脏、胆汁、心脏和小肠中的TCS代谢物是无生物活性的共轭代谢物TCS-G。而相比之下,小鼠盲肠和结肠得TCS代谢物则以游离TCS为主。这说明,与其他组织相比,在暴露于TCS后,结肠将会存在普遍游离的TCS。
接下来,研究人员进一步在人体中试验,他们分析了暴露于TCS之后受试者体内TCS的代谢特征。LC-MS/MS显示,在所有暴露于TCS的受试者中,粪便样本的主要化合物是游离TCS,尿液样本的主要化合物是TCS-G。粪便中TCS、TCS-G和TCS-sulfate的浓度比为99.2%:0.8%:0,尿液中的这一比例为1.6%:98.4%:0。这些结果表明,
人类肠道表现出独特的TCS代谢特征,并且含有高浓度的TCS
。
并且,值得一提的是,研究人员发现实验数据显示,从肠道的近端到远端区域,TCS的浓度是增加的,而TCS-G的浓度是不断降低的。因而,他们认为可能存在某种肠道微生物群促进TCS-G转化成TCS。
特定的肠道微生物葡萄糖醛酸酶将TCS-G转化为TCS(图源:
Nature Communication
)
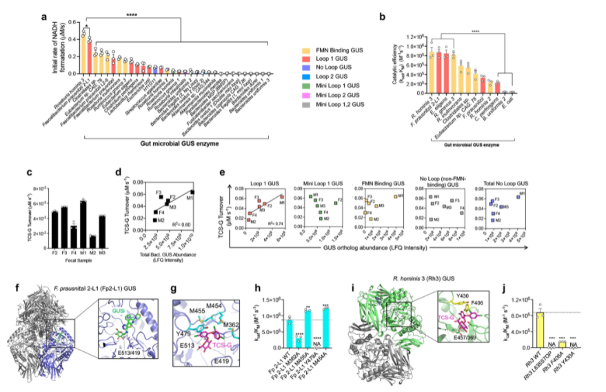
由于肠道β-葡萄糖醛酸酶(GUS)被证明能够将多种葡萄糖醛酸化代谢产物转化为相应的糖基,因此研究人员假设肠道微生物GUS直系同源物会促进TCS-G转化为TCS。最终根据实验结果,
他们发现Loop1肠道微生物GUS酶是TCS-G转化为TCS的重要促进物
。
在确定了肠道微生物GUS酶能够促进TCS-G转化为TCS之后,研究人员试图通过靶向抑制肠道微生物GUS酶,以减轻甚至是消除TCS在人体内的促结肠炎作用。
GUSi抑制肠道微生物GUS酶将TCS-G转化为TCS(图源:
Nature Communication
)
研究人员首先在体外测试了GUS抑制剂GUSi对TCS-G转化过程的影响,发现它通过纯化的Fp2-L1GUS酶以及其他几种Loop1GUS酶抑制了TCS-G向TCS转化。值得注意的是,GUSi也抑制了TCS-G通过FMN结合GUS酶的加工。研究人员又使用GUSi来确定肠道微生物GUS酶在TCS导致结肠炎这一过程中发挥的影响,他们发现暴露于TCS增加了小鼠结肠炎的严重程度,而这一结果被GUSi所消除。因此,
肠道微生物GUS酶的抑制消除了TCS的结肠炎促进作用
。
综合以上,
这项研究表明暴露于TCS之后,在人体肠道微生物GUS酶的作用下,TCS的肠道毒性被激发,进而导致肠炎的出现
。而通过靶向抑制肠道微生物GUS酶,可能会消除TCS对人体肠道产生的危害。这项研究也更加证实了日常用品常见的成分TCS会对人体产生一定危害,因此在选用日用品时一定得多多注意!
撰文|木子久
排版|木子久
End
参考资料:
[1]
Zhang J, Walker ME, Sanidad KZ, et al. Microbial enzymes induce colitisby reactivating triclosan in the mouse gastrointestinal tract. Nat Commun. 2022 Jan 10;13(1):136. doi: 10.1038/s41467-021-27762-y. PMID: 35013263; PMCID:PMC8748916.
本文系生物探索原创,欢迎个人转发分享。其他任何媒体、网站如需转载,须在正文前注明来源生物探索。
往期精选
围观
越吃越胖!这种食品要远离
热文
肥胖很致命!德国专家发现预防早发肠癌应从20岁开始
热文
眼睛竟是“年龄之窗”?视网膜年龄差距或可预测寿命长短
热文
超能力!ACE2受体蛋白“纳米气泡”可防治新冠
热文
糖尿病治疗新突破!人工胰腺可显著改善儿童血糖水平
点击“阅读原文”,了解更多~
预览时标签不可点
微信扫一扫
关注该公众号
知道了
微信扫一扫
使用小程序
取消
允许
取消
允许
:
,
。
视频
小程序
赞
,轻点两下取消赞
在看
,轻点两下取消在看